Uniwersalny przedwzmacniacz (1)

Uniwersalny przedwzmacniacz (1)

Bardzo popularne wzmacniacze zintegrowane są zbudowane ze wzmacniaczy mocy i kompletnych układów przedwzmacniacza. Od długiego czasu są również oferowane oddzielne wzmacniacze mocy również w konfiguracji dual mono. Takie wzmacniacze mocy potrzebują do pracy osobnego przedwzmacniacza z układami selektora wejść, regulacji barwy i poziomu sygnału (siły głosu). Zaprezentowany projekt sprawdzi się doskonale w takiej konfiguracji.

Podstawowe parametry:
  • regulator poziomu zrealizowany na znanym i od wielu lat produkowanym układzie PGA2320 firmy Texas Instruments,
  • aktywny układ regulacji tonów niskich i tonów wysokich z możliwością jego całkowitego ominięcia (bypass),
  • selektor wejść z 3 wejściami stereofonicznymi przełączanymi miniaturowymi przekaźnikami sygnałowymi,
  • zbudowany na bazie wzmacniaczy operacyjnych zoptymalizowanych do zastosowań audio,
  • zawiera przetwornik cyfrowo-analogowy na bazie stosunkowo taniego i bardzo dobrego układu PCM1794A.

Tor audio jest zbudowany z trzech podstawowych elementów: źródła sygnału, wzmacniacza i zestawów głośnikowych. Wśród fanów wysokiej jakości dźwięku chyba największe emocje wzbudzają wzmacniacze mocy i zestawy głośnikowe. Potem są źródła sygnału, głównie odtwarzacze CD i autonomiczne przetworniki cyfrowo-analogowe DAC. Entuzjaści płyt winylowych starają się stosować jak najlepsze wzmacniacze korekcyjne do wkładek dynamicznych.

Przedwzmacniacze są elementami toru, które w powszechnej opinii nie wpływają szczególnie na jakość sygnału i nie ma z nimi większych problemów. Wyjątkiem jest może potencjometr, a ściślej jego trwałość i współbieżność. Problemy ze zużywaniem się tego elementu doprowadziły do zbudowania regulatorów z drabinki rezystorowej przełączanej wielostykowym przełącznikiem. Te "potencjometry" mają również wady w postaci zużywających się styków. Żeby zapewnić w miarę płynną regulację, potrzebny jest przełącznik z dużą liczbą przełączników, co podnosi ceną i komplikuje układ.

Alternatywą jest scalony regulator. To rozwiązanie ma swoje zalety, ale też i wady. Zaletą jest duża trwałość, jednak takie elementy potrzebują do pracy sterownika mikroprocesorowego.

Budowa klasycznego przedwzmacniacza

Na rysunku 1 pokazano schematycznie budowę klasycznego przedwzmacniacza audio. Układ ma do spełnienia kilka ważnych funkcji:

  • dostosowanie poziomu sygnału wejściowego do czułości wejściowej wzmacniacza mocy,
  • regulacja poziomu sygnału podawanego na wejście wzmacniacza mocy,
  • selekcja źródeł sygnału wejściowego,
  • modyfikacja częstotliwościowa sygnału: filtry kontur, filtry tonów niskich i wysokich itp.,
  • dopasowanie impedancyjne pomiędzy źródłem sygnału wejściowego a poszczególnymi elementami przedwzmacniacza i wejściem wzmacniacza mocy.
Rysunek 1. Schemat blokowy wzmacniacza audio

Swoją nazwę przedwzmacniacz zawdzięcza realizacji pierwszej z wymienionych funkcji. Paradoksalnie teraz zazwyczaj nie ma potrzeby wstępnego wzmacniania poziomu sygnału źródłowego. Najczęściej stosowane źródła (odtwarzacze CD, autonomiczne przetworniki DAC i wzmacniacze korekcyjne) mają tak wysokie poziomy sygnału wyjściowego, a czułość wzmacniaczy mocy jest tak duża, że w praktyce potrzebne jest tylko tłumienie sygnału. Tak na marginesie, brak konieczności stosowania aktywnego stopnia wzmacniającego przyczynił się do powstania idei tak zwanego pasywnego przedwzmacniacza zawierającego tylko mechaniczny selektor wejść i klasyczny potencjometr. Z założenia miało to sprawić, że tor audio będzie lepszy, ponieważ brak jakiejkolwiek elektroniki to brak zniekształceń. To podejście w pewnych ściśle określonych sytuacjach może się obronić, ale w innych nie. Wrócimy do tego przy okazji omawiania dopasowania impedancyjnego.

Dostosowanie poziomu sygnału

Dostosowanie poziomu sygnału wejściowego nie musi oznaczać konieczności jego wzmocnienia, oczywiście jeżeli założymy, że przedwzmacniacz nie zawiera wzmacniacza korekcyjnego do gramofonu. Może istnieć konieczność wstępnego tłumienia dzielnikami rezystancyjnym zbyt dużego sygnału wejściowego tak, aby go dopasować do innych sygnałów w torze.

Zadaniem regulatora jest dostosowanie poziomu sygnału na wejściu wzmacniacza mocy do wymaganego natężenia dźwięku. Dwutorowy (stereofoniczny) regulator powinien się charakteryzować charakterystyką logarytmiczną i dobrą współbieżnością. Historycznie pierwszymi regulatorami były potencjometry obrotowe. Potem przyszła moda na potencjometry suwakowe, ale z powodu problemów z odpowiednim zabezpieczeniem ścieżek rezystancyjnych przed zabrudzeniem i kolejnej zmiany mody dzisiaj raczej się ich nie stosuje.

Dobry mechaniczny potencjometr obrotowy jest jednym z najlepszych wyborów w roli regulatora. Nie wprowadza szumów (prawie), nie wymaga zasilania i sterowania. Wadą jest ograniczona trwałość. Nawet najlepsze z nich czasem wymagają kłopotliwego serwisu (rozbierania, czyszczenia, smarowania), a po pewnym czasie pracy zużywają się ścieżki oporowe tak, że pozostaje tylko wymiana.

Remedium na te wady miały być przełączane drabinki rezystancyjne. Ale i w nich zużywa się przełącznik. Poza tym w tych prostszych rozwiązaniach zależnie od położenia regulatora zmienia się ich całkowita rezystancja, co jest na pewno niezbyt eleganckie konstrukcyjnie, ale może również powodować problemy z dopasowaniem impedancji.

Kolejnym rozwiązaniem są specjalizowane scalone układy regulatorów. Te najlepsze mają bardzo dobre parametry, jeżeli chodzi o zniekształcenia nieliniowe i szumy. Charakteryzują się bardzo dużą niezawodnością, ale mają też wady. Szumią bardziej niż dobry potencjometr, wymagają zasilania i to często symetrycznego. Wymagają też sterownika z mikrokontrolerem. Komplikuje to układ, często też zasilanie powoduje wzrost ceny urządzenia.

Selektor sygnałów

Selektor sygnałów to najczęściej mechaniczny przełącznik obrotowy z wymaganą liczbą przełączanych sekcji. Po pewnym czasie pracy podobnie jak w klasycznym potencjometrze jego styki wymagają przeczyszczenia i nasmarowania, W lepszych rozwiązaniach stosuje się małosygnałowe przekaźniki. Ponieważ są hermetyczne, nie wymagają czynności serwisowych i pracują długo i bezawaryjnie. Spotykane są również cyfrowo sterowane analogowe klucze półprzewodnikowe.

Kształtowanie charakterystyki 

Kolejnym elementem przedwzmacniacza są filtry. Kiedyś każdy szanujący się producent wzmacniaczy zintegrowanych umieszczał w torze filtry kształtujące charakterystykę częstotliwościową toru audio. Minimum stanowiły filtry końców pasma, czyli tonów niskich i wysokich oraz filtr konturu (loudness). Ten ostatni miał za zadanie korygować charakterystykę częstotliwościową toru zależnie od poziomu sygnału, tak by dostosować ją do charakterystyki częstotliwościowej naszego organu słuchu. We wzmacniaczach z lat 60. i początku 70. XX wieku stosowano też inne filtry, na przykład eliminujące zakłócenia mechaniczne generowane w gramofonach.

Od jakiegoś czasu w sprzęcie wysokiej klasy zaczęto unikać filtrów i traktować je jako źródło zniekształceń, głównie fazowych. Trzeba przyznać, że wiele takich układów nie było zbyt dobrze zaprojektowanych. Oferowały duże podbicia pasma i często nie dawały użytkownikowi możliwości ich wyłączenia. Duże wzmocnienie tonów niskich i wysokich w połączeniu ze zbyt agresywnym konturem dawało koszmarny efekt, ale entuzjastów takiego grania nie brakowało.

Jednak usuwanie filtrów też nie jest dobrym rozwiązaniem. Szczególnie dotkliwie ich brak jest odczuwalny przy cichym słuchaniu muzyki, kiedy nasze uszy są mniej czułe na niskie i wysokie częstotliwości. Z wiekiem to zjawisko się tylko pogłębia. W dobrym przedwzmacniaczu mogą być dobrze zaprojektowane filtry z możliwością całkowitego ich wyłączenia (ominięcia). Użytkownik sam zadecyduje, czy i kiedy ich użyje.

Dopasowanie impedancyjne

Dopasowanie impedancyjne polega na takim skonstruowaniu toru, żeby jego impedancja wejściowa była duża a wyjściowa mała. Duża impedancja wejściowa nie obciąża źródła sygnału, a mała impedancja wyjściowa pozwala bez problemów sterować wejściem wzmacniacza mocy. Możemy przyjąć, że duża impedancja to nie mniej niż 47 kΩ, a mała rezystancja to nie więcej niż 600 Ω. Technicznie nie ma żadnych problemów, żeby takie parametry osiągnąć w prosty sposób.

Uniwersalny przedwzmacniacz - założenia projektowe

Regulator poziomu sygnału

Jako regulator poziomu został wybrany znany i od wielu lat produkowany układ PGA2320 firmy Texas Instruments. Jest to stereofoniczny regulator głośności dźwięku przeznaczony do stosowania w sprzęcie profesjonalnym i konsumenckim. Konsekwencją tego wyboru jest konieczność zastosowania w układzie przedwzmacniacza mikroprocesorowego sterownika.

Regulator barwy

W założeniu przedwzmacniacz może być wyposażony w aktywny układ regulacji tonów niskich i tonów wysokich z możliwością jego całkowitego ominięcia (bypass). Układ filtrów powinien działać subtelnie i wprowadzać stałe i jak najmniejsze zniekształcenia fazowe w całym paśmie częstotliwości akustycznych. Regulacja jest realizowana za pomocą klasycznych potencjometrów stereofonicznych.

Selektor sygnału

Selektor wejść ma 3 wejścia stereofoniczne przełączane miniaturowymi przekaźnikami sygnałowymi i sterowane sterownikiem mikroprocesorowym. Dwa wejścia są przeznaczone dla analogowych zewnętrznych sygnałów audio podłączanych do złączy Cinch, a jedno dla wewnętrznego źródła sygnału, jakim jest wyjście przetwornika DAC).

Dopasowanie impedancyjne i fazowe

Tor audio, oprócz filtrów, zawiera układy wzmacniacza odwracającego współpracującego z układem filtrów oraz wzmacniacza nieodwracającego zapewniającego małą impedancję wyjściową wymaganą do sterowania regulatora PGA2320. Wzmacniacze są zbudowane na bazie wzmacniaczy operacyjnych zoptymalizowanych do zastosowań audio.

Sterownik mikroprocesorowy

Sterownik ma za zadanie sterować układem PGA2320, sterować selektorem wejść i układem pomijania filtrów barwy. Współpracuje z graficznym wyświetlaczem LCD i obrotowym impulsatorem ze stykiem zwieranym przyciśnięciem osi. Przewidziana jest układowa możliwość współpracy z odbiornikiem IR zdalnego sterowania. Oprogramowanie w pierwszej wersji ma sterować układem PGA2320, przełączać wejścia analogowe i sterować układem bypass barwy tonu. Wszystkie nastawy są zapisywane w nieulotnej pamięci EEPROM lub Flash i odtwarzane przy włączaniu urządzenia.

Przetwornik cyfrowo-analogowy

Przetwornik cyfrowo-analogowy nie jest klasycznym elementem przedwzmacniacza. Zazwyczaj jest wbudowany w odtwarzacz CD lub jest autonomicznym urządzeniem. Jednak umieszczenie DAC z wejściem USB lub SPDIF znacznie podnosi funkcjonalność, szczególnie przy odtwarzaniu materiału audio z komputera CD lub odtwarzacza CD. Technicznie możliwe jest odtwarzanie dobrej jakości streamingu przez łącze Bluetooth na przykład ze smartfonu.

Przyjąłem założenie, że w przedwzmacniaczu umieszczę układ przetwornika opartego o znany, stosunkowo tani i bardzo dobry przetwornik PCM1794 A. Źródłem sygnału może być moduł Amanero (wejście USB), konwerter Bluetooth/I²S, lub odbiornik SPDIF DIR9001.

Układ elektryczny

Układ elektryczny jest podzielony na 4 bloki:

  • właściwy przedwzmacniacz z układami wzmacniaczy sygnału, regulatorem barwy tonu, regulatorem poziomu i selektorem wejść;
  • układ zasilacza;
  • kompletny przetwornik DAC z odbiornikiem S/PDIF i możliwością podłączenia konwertera USB/I²S lub Bluetooth/I²S;
  • układ sterownika mikroprocesorowego.

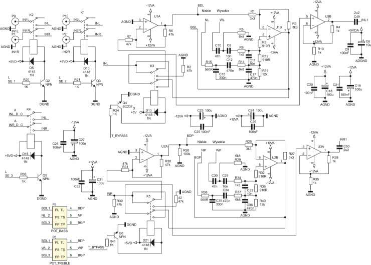
Dwa pierwsze bloki, czyli układy przedwzmacniacza i zasilacza, są umieszczone na jednej płytce, dlatego są pokazane na jednym schemacie ideowym - rysunek 2. Prześledźmy drogę sygnału analogowego dla kanału lewego. Kanał prawy będzie identyczny.

Rysunek 2. Schemat przedwzmacniacza z układem zasilania
Rysunek 2. Schemat przedwzmacniacza z układem zasilania - cd.

Sygnał z każdego z trzech stereofonicznych wejść IN1, IN2 lub OUT_DAC trafia do selektora wejść. Sygnały wejściowe z wejścia IN1 są załączane przez przekaźnik K2, z wejścia IN2 przez przekaźnik K1, a z wyjścia DAC przez przekaźnik K4. Selektorem steruje sterownik mikroprocesorowy. Wystawienie stanu wysokiego na jednym z wejść SEL1, SEL2 lub SEL3 powoduje przejście tranzystorów sterujących w stan nasycenia, zadziałanie przekaźnika i podanie sygnału wejściowego do wyjścia selektora INL1 (kanał lewy) i punktu INR (kanał prawy). W danym momencie jest załączony tylko jeden przekaźnik selektora. Dba o to sterownik mikroprocesorowy.

Sygnał INL1 z wyjścia selektora jest podawany na styki przekaźnika K3 pełniącego funkcję przełącznika sygnału. Podaje on na wejście bufora układu regulacji siły głosu sygnał bezpośrednio z wejść selektora lub poprzez układ regulacji barwy, realizując funkcję bypass - rysunek 3. Cewka przekaźnika K3 jest sterowania z mikrokontrolera sygnałem T_BYPASS. Kiedy ten sygnał ma stan niski, tranzystor Q4 jest w stanie odcięcia i na cewkę przekaźnika nie jest podawane napięcie +5 VD.

Styki przekaźnika są ustawione w położeniu jak na rysunku 3. Górna para styków łączy sygnał INL z selektora z wejściem wzmacniacza odwracającego U1A (rezystor R7). Wyjście tego wzmacniacza jest połączone z wejściem filtra barwy tonu. Dolna para styków łączy wyjście regulatora barwy (niepokazanego na rysunku 3) z wejściem wzmacniacza bufora napięciowego sterującego regulatorem poziomu PGA2320. W takiej pozycji styków przekaźnika K3 sygnał jest poddawany regulacji barwy tonu.

Rysunek 3. Sterowanie wyłączaniem filtrów barwy (BYPASS)

Kiedy sygnał T_BYPASS ma stan wysoki, tranzystor Q4 przechodzi w stan nasycenia i napięcie +5 VD zasila cewkę przekaźnika. Styki przekaźnika się przełączają. Górna para styków dołącza wejście INL przez rezystor R2 47 kΩ do masy, jednocześnie odłączając wejście wzmacniacza U1A od wejścia IN1L.

Dolna para styków dołącza wejście IN1L do wejścia bufora sterującego PGA2320, jednocześnie odłączając wejście tego bufora od wyjścia regulatora barwy. Jak widać, tor regulatora jest tu całkowicie elektrycznie odcinany.

Wróćmy na chwilę do rezystora R2. Jego dołączenie do INL w stanie ominięcia regulatorów powoduje, że impedancja wejściowa ma ok. 47 kΩ. Taką samą impedancję wejściową ma wzmacniacz odwracający U1A włączony w tor regulatora barwy. Mamy więc w obu stanach przy aktywnym i nieaktywnym układzie bypass mniej więcej taką samą impedancję wejściową 47 kΩ obciążającą źródła sygnału.

Schemat regulatora barwy został pokazany na rysunku 4. Jak już wiemy, sygnał jest najpierw podawany na wzmacniacz odwracający na układzie wzmacniacza operacyjnego U1A. Ten wzmacniacz ma do wykonania dwie funkcje. Zastosowany tu właściwy układ filtra na wzmacniaczu U1B pracuje poprawnie pod warunkiem, że źródło sygnału ma niską impedancję wyjściową. Wzmacniacz U1A zapewnia spełnienie tego warunku. Druga funkcja to odwracanie fazy sygnału o 180°. Jest to niezbędne, ponieważ układ filtra bazuje na wzmacniaczu odwracającym. Sumarycznie cały tor filtra barwy tonu nie ma przesunięcia w fazie. Zapewnia to zgodność fazową toru, kiedy układ filtrów jest włączony i kiedy jest wyłączony. Oczywiście jeżeli pominiemy w rozważaniach nieuniknione przesunięcie fazowe samego filtra.

Rysunek 4. Układ regulatora tonów

Sygnał z wyjścia U1A trafia na wejście aktywnego regulatora barwy z układem U1B. Większość układów regulacji barwy aktywnych i pasywnych wprowadza niestety większe lub mniejsze zniekształcenia. Najbardziej dokuczliwe jest przesunięcie fazowe wyraźnie zmieniające się w funkcji częstotliwości. Dość trudno jest znaleźć (nie mówiąc już o zaprojektowaniu) dobrze działający filtr barwy. Zbudowałem kilka takich filtrów i próbę czasu przetrwał tylko jeden z nich zastosowany tutaj. Jest kopią układu ze wzmacniacza Revox B-251 i został dokładnie opisany w artykule Marka Klimczaka z "Radioelektronika" numer 8 z 1987 roku.

Na rysunku 5 pokazano charakterystyki amplitudowo-fazowe regulatora. Układ wprowadza wyjątkowo małe przesunięcia fazowe nieprzekraczające 40° dla 50 Hz. Regulacja tonów niskich wynosi ±12 dB dla 30 Hz i ±6,5 dB dla 15 kHz. Jak widać na rysunku 5, sygnał po osiągnięciu maksymalnego podbicia dla tonów niskich zaczyna opadać, kiedy częstotliwość dalej maleje. Podobnie jest z wysokimi częstotliwościami. Po osiągnięciu maksymalnego podbicia dla 15 kHz i przy dalszym wzroście częstotliwości amplituda zaczyna również opadać. Poza tym w zakresie częstotliwości od 150 Hz do 3 kHz sygnał amplitudowo i fazowo jest modyfikowany w minimalnym stopniu. Dlatego układ działa subtelnie i dźwięk jest bardzo dobrej jakości. Wyjście filtra nie powinno być obciążane wejściem o małej impedancji, ponieważ zmieni to charakterystyki amplitudowo-fazowe filtra.

Rysunek 5. Charakterystyki amplitudowo-fazowe (źródło: artykuł "Radioelektronik" nr 8/1987)

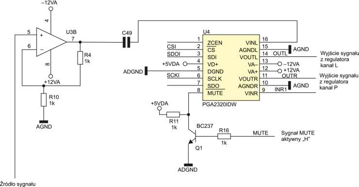
Sygnały z wejścia selektora (włączony bypass) lub z wyjścia regulatora barwy są podawane na wejście wtórnika napięciowego (bufora) zbudowanego na układzie U3B - rysunek 6.

Rysunek 6. Wzmacniacz napięciowy z regulatorem siły głosu

Komentarza wymaga topologia wzmacniacza z użyciem rezystorów R4 i R10. W takim układzie U3B pracuje jako wzmacniacz nieodwracający o wzmocnieniu ustalanym przez rezystory R4 i R10. Jeżeli nie wlutujemy rezystora R10, zewrzemy rezystor R4, to będziemy mieli układ wtórnika. Jednak umieszczenie tych rezystorów na płytce daje możliwość użycia U3B jako stopnia nieodwracającego i wzmacniającego o dużej impedancji wejściowej i małej wyjściowej. Dlaczego tak? Umożliwia to wstępne wzmocnienie sygnału przed PGA2320 i potem tłumienie go rezystorami R13 i R17 na wyjściu. Układ PGA2320 lepiej pracuje (ma mniejsze szumy i zniekształcenia) z dużymi sygnałami wejściowymi - rysunek 7. Katalogowo maksymalny poziom szumów PGA2311 wynosi 4 µVrms, a PGA2320 17,5 µVrms. Żeby uzyskać podobny stosunek sygnał/szum, musimy pracować z większymi amplitudami sygnału.

Rysunek 7. Zależność współczynnika zniekształceń w funkcji amplitudy wejściowej

Mimo że użytkownicy zgłaszają w sieci, że PGA2320 wyraźnie szumi w porównaniu z PGA2311, ja tego nie zauważyłem w moim układzie, a ponieważ mam przedwzmacniacz z PGA2311 mogłem porównać obie konstrukcje. Docelowo wzmocniłem sygnał wejściowy 2× i na wyjściu stłumiłem go 2× rezystorami R13 i R17, oba po 620 Ω. To tłumienie można sobie dokładnie dobrać do czułości posiadanego wzmacniacza mocy, ale w praktyce nie jest to niezbędne.

Układ wtórnika (lub wzmacniacza nieodwracającego) zapewnia bardzo dużą impedancję wejściową, jak już wiemy, niezbędną do prawidłowej pracy regulatora barwy. W przypadku włączonego bypassu sygnał z selektora trafia bezpośrednio na ten wtórnik zapewniający również dużą impedancję wejściową obniżaną przez rezystor R2 do wartości 47 kΩ. Bufor ma również małą impedancję wyjściową konieczną do prawidłowej pracy regulatora siły głosu, czyli układu PGA2320. Według producenta źródło sygnału dołączone do wejścia PGA2320 powinno mieć impedancję nie mniejszą niż 600 Ω. Zbyt duża impedancja źródła również powoduje wzrost zniekształceń nieliniowych i wzrost szumów. Zastosowanie wtórnika (lub wzmacniacza nieodwracającego) powoduje, że warunek ten jest spełniony z dużym zapasem. Sygnał z wyjścia wtórnika trafia na wejście VINL PGA2320.

Na wejściu układu PGA2320 są włączone rezystory tworzące dzielnik tłumiący sygnał w zakresie od -95,5 dB do -0,5 dB. Rezystory są łączone przez macierz kluczy analogowych załączanych i wyłączanych przez wewnętrzne układy logiczne. PGA2320 nie jest tylko funkcjonalnym odpowiednikiem potencjometru. Oprócz tłumienia może również wzmacniać sygnał od +0,5 dB do +23,5 dB. Jeżeli skorzystamy z tej właściwości, to nie jest potrzebny dodatkowy układ wzmacniający, oczywiście jeżeli jest to konieczne. W praktyce PGA pracujący jako wzmacniacz może się stać przyczyną wzrostu poziomu szumów.

Rysunek 8. Schemat blokowy układu PGA2320

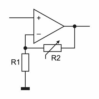
Schemat obwodu z PGA2320 został pokazany na rysunku 8. W torze sygnałowym PGA2320 jest umieszczony wzmacniacz operacyjny pracujący w konfiguracji wzmacniacza nieodwracającego. Wzmocnienie takiego układu wynosi G=1+R2/R1 (rysunek 9).

Rysunek 9. Układ wzmacniacza nieodwracającego

Z tej zależności wynika, że wzmocnienie może osiągać wartość minimalną równą 1 dla R2=0 (wtórnik napięciowy). Stopień w tej konfiguracji może regulować przez zmianę rezystora R2 wzmocnienie od 0 dB do +23,5 dB. W trakcie regulacji tłumienia od -95,5 dB do 0 dB w torze regulacji poziomu sygnału wzmacniacz pracuje jako bufor napięciowy (wzmocnienie 1, R2=0). Sygnał z wejścia jest tłumiony przez wejściowy dzielnik rezystancyjny - rysunek 10.

Rysunek 10. Regulacja poziomu sygnału w PGA2320

PGA2320 jest zasilany napięciem symetrycznym o maksymalnej wartość ±15 V i napięciem +5 V (część cyfrowa). Możliwość zasilania napięciem symetrycznym o maksymalnej wartości ±15 V była argumentem o użyciu tu PGA2320 zamiast PGA2311. Uprościło to układ zasilania, ponieważ nie trzeba było dodatkowych napięć ±5 V niezbędnych do zasilania PGA2311. Sterowanie poziomem sygnału odbywa się poprzez magistralę SPI, a słowo danych ma długość 16 bitów.

Układ zasilania

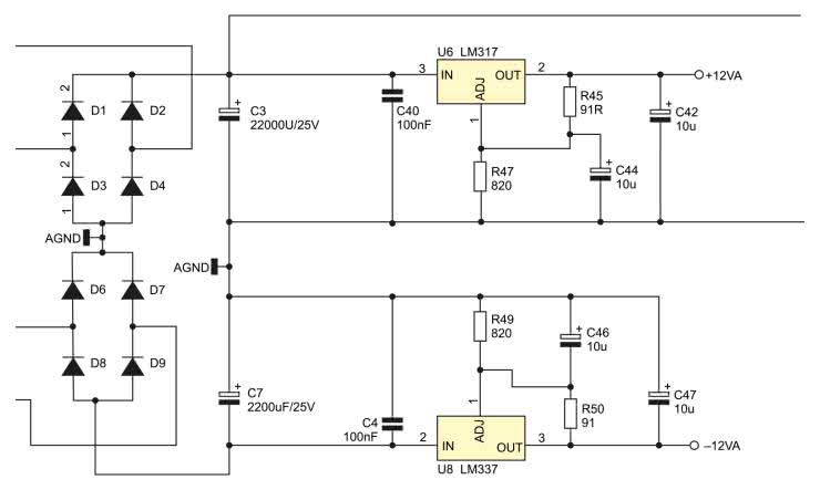
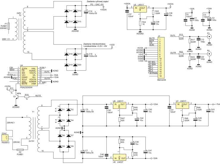
Układ zasilania jest dość rozbudowany. Źródłem napięć przemiennych są dwa transformatory. Pierwszy transformator T1 dostarcza dwu symetrycznych napięć przemiennych o wartości +12 VAC przy obciążeniu 500 mA przeznaczonych dla sekcji analogowej zasilacza. Ta sekcja zasilacza dostarcza napięć symetrycznych ±12 V i napięcia +7 VA. Napięcia symetryczne są stosowane do zasilania wszystkich wzmacniaczy operacyjnych w układzie i części analogowej układu PGA2320.

Układ jest klasyczny, jego schemat został pokazany na rysunku 11. Napięcie przemienne jest prostowane w mostku Greatza i filtrowane kondensatorem elektrolitycznym 2200 µF/25 V. Stabilizatorem napięcia dodatniego jest popularny stabilizator LT317 w wersji niskoszumnej, a napięcia ujemnego stabilizator LT337 również w wersji niskoszumnej. Tantalowy kondensator C44 (C46) o pojemności 10 µF znacznie poprawia współczynnik tłumienia tętnień na wyjściu (ripple rejection). Według noty katalogowej LT317 A bez kondensatora ten współczynnik wynosi 65 dB, a po jego zastosowaniu wzrasta do typowej wartości 80 dB, co jest już bardzo dobrym wynikiem. Trochę gorzej jest z popularną wersją LT317, ponieważ tam ten współczynnik z kondensatorem ma średnią wartość 64 dB (nota katalogowa TI).

Rysunek 11. Stabilizator napięć symetrycznych ±12 V

Napięcie wyjściowe jest ustalane rezystorami R45, R47 (R50, R49). Ja ustawiłem napięcia symetryczne o wartości ok. ±12 V. Zmieniając dzielnik R45 i R47, można te napięcia zmienić, ustawiając na przykład napięcia ±15 V. Może trzeba będzie zmienić transformator z wyższymi napięciami przemiennymi. W moim układzie po wyprostowaniu napięcie na kondensatorze C3 wynosi ok. 20 V. Układ U8 wymaga niewielkiego radiatora. Wyższy pobór prądu w ujemnej gałęzi wynika z poboru konwertera U/I przetwornika analogowo-cyfrowego.

Z dodatniego bieguna kondensatora C3 jest pobierane napięcie wejściowe stabilizatora napięcia ok. +7 V zbudowanego z układem U7 typu LM317. To napięcie jest stosowane przez układ zasilania przetwornika do wytwarzania napięć +5 V zasilających obwody analogowe przetwornika PCM1794 A. Powiemy o tym dokładniej przy okazji omawiania układu przetwornika. Sekcja analogowa zasilacza ma swoją masę oznaczoną AGND.

Drugi transformator T2 dostarcza dwu napięć przeznaczonych do zasilania układów cyfrowych. Pierwsze z uzwojeń przeznaczone jest do zasilania układów cyfrowych układu PGA2320 i przetwornika PCM1794 A. Napięcie to po wyprostowaniu i odfiltrowaniu kondensatorem C14 jest podawane na wejście stabilizatora +5 V U5 (LM317). Napięcie wyjściowe +5 VDA zasila obwody cyfrowe układu PGA2320. Napięcie +5 VDA jest również napięciem wejściowym dla stabilizatora +3,3 V zasilającego układy cyfrowe przetwornika PCM1794 A.

Drugie z uzwojeń jest przeznaczone do zasilania układów cyfrowych sterownika mikroprocesorowego. Jest prostowane w mostku i filtrowane kondensatorem C16 1000 µF/25 V. Stabilizatory napięć zasilających sterownik są już w układzie sterownika. To napięcie ma swoją masę DGND galwanicznie izolowaną od mas układów analogowych AGND i DAGND. Zapobiega to przedostawaniu się zakłóceń z układu sterownika do obwodów analogowych przedwzmacniacza.

Na tym etapie kończymy pierwszą część opisu tego interesującego projektu. W kolejnej części omówimy budowę bloku przetwornika PCM1794A oraz sterownika mikroprocesorowego.

Tomasz Jabłoński, EP

Artykuł ukazał się w
Elektronika Praktyczna
listopad 2023
DO POBRANIA
Materiały dodatkowe
Elektronika Praktyczna Plus lipiec - grudzień 2012

Elektronika Praktyczna Plus

Monograficzne wydania specjalne

Elektronik listopad 2025

Elektronik

Magazyn elektroniki profesjonalnej

Raspberry Pi 2015

Raspberry Pi

Wykorzystaj wszystkie możliwości wyjątkowego minikomputera

Świat Radio listopad - grudzień 2025

Świat Radio

Magazyn krótkofalowców i amatorów CB

Automatyka, Podzespoły, Aplikacje listopad - grudzień 2025

Automatyka, Podzespoły, Aplikacje

Technika i rynek systemów automatyki

Elektronika Praktyczna listopad 2025

Elektronika Praktyczna

Międzynarodowy magazyn elektroników konstruktorów

Elektronika dla Wszystkich grudzień 2025

Elektronika dla Wszystkich

Interesująca elektronika dla pasjonatów