Zasilacz buforowy 5 V z uniwersalną ładowarką

Zasilacz buforowy 5 V z uniwersalną ładowarką

Zaprezentowany zasilacz buforowy dostarcza napięcia 5 V o maksymalnym natężeniu prądu równym 1 A. Współpracuje z akumulatorem 1S Li-Ion lub LiFePO4, który zapewnia podtrzymanie zasilania na czas od kilku minut do kilku godzin, w zależności od obciążenia. Wbudowana ładowarka może być tak skonfigurowana, aby umożliwiła zwiększenie trwałości akumulatorów kosztem niewielkiego obniżenia zgromadzonej w nich energii.

Podstawowe parametry:
  • napięcie wyjściowe 5 V o wydajności prądowej 1 A,
  • współpracuje z akumulatorem 1S Li-Ion lub LiFePO4,
  • konfigurowane napięcie ładowania 3,5/3,6 V dla LiFePO4 lub 4,0/4,1 V dla Li-Ion,
  • ładowarka pracuje w trybie CC/CV z automatycznym wznawianiem ładowania i ograniczeniem czasu ładowania.
Uwaga:
• niedopuszczalna jest współpraca układu z akumulatorem bez układu zabezpieczeń PCM,
• podczas pracy z akumulatorami Li-Ion należy zachować szczególną ostrożność, nie używać ogniw uszkodzonych, rozhermetyzowanych, nie zwierać zacisków akumulatora, nie przechowywać akumulatora w wysokich temperaturach,
• dokładne warunki eksploatacji i utylizacji akumulatora zawarte są w notach katalogowych producenta.

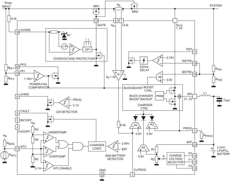
Dzięki zastosowaniu specjalizowanego kontrolera typu LTC4040, aplikacja zawiera niewiele elementów zewnętrznych ograniczających się do dzielników rezystorowych układów monitorowania napięć, klucza wykonawczego i elementów przetwornicy DC/DC. Strukturę wewnętrzną kontrolera pokazano na rysunku 1. Wbudowana ładowarka i przetwornica mają wszystkie niezbędne zabezpieczenia wymagane do bezpiecznej eksploatacji akumulatorów.

Rysunek 1. Struktura wewnętrzna kontrolera LTC4040 (za notą Analog Devices)

Budowa i działanie

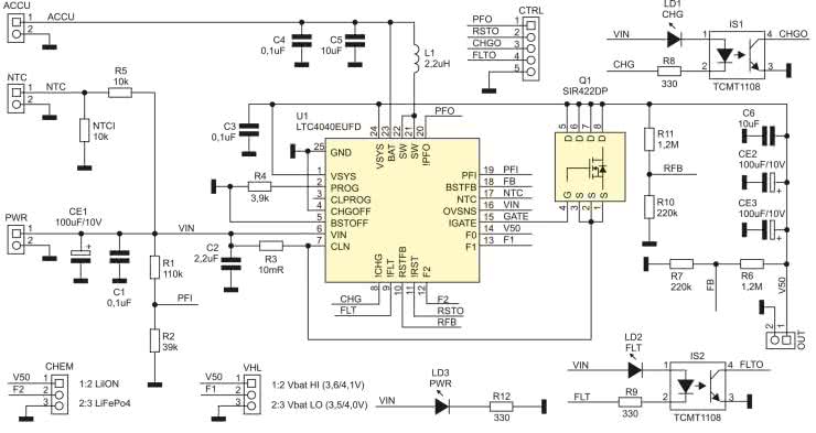
Schemat zasilacza został pokazany na rysunku 2. Napięcie wejściowe 5 V ze źródła o wydajności do 2,5 A jest doprowadzane poprzez gniazdo PWR. Kondensator CE1 zapewnia wstępną filtrację, a następnie napięcie jest doprowadzone do dzielnika R1, R2 układu wykrywania zaniku zasilania ULVO (U1–19).

Rysunek 2. Schemat ideowy zasilacza buforowego

W modelu wartość graniczna napięcia jest ustalona na ok. 4,6 V, według wzoru:

ULVO = 1,19 × (1+(R1/R2))

Wbudowany komparator ULVO steruje konfiguracją układu. Jeżeli napięcie na wyprowadzeniu PFI jest wyższe niż wewnętrzny próg 1,19 V, wbudowana przetwornica konfigurowana jest w tryb obniżający i pracuje w funkcji ładowarki akumulatorów. Jednocześnie tranzystor Q1 przekazuje napięcie zasilające V50 na zaciski złącza OUT. Układ monitorowania napięcia wejściowego ustawia wyjście PFO (U1–20, OD) w stan wysoki. Gdy napięcie zasilania spadnie poniżej 1,19 V, na wyjściu PFO jest ustawiony stan niski i układ przechodzi do trybu podtrzymania zasilania, odcinając wejście zasilania i konfigurując przetwornicę w tryb podwyższający, zasilając się energią zgromadzoną w akumulatorze.

Napięcie wyjściowe w trybie podtrzymania ustalone jest dzielnikiem R6, R7 podłączonym do wyprowadzenia BSTFB (U1–18), w modelu wynosi ok. 5,2 V:

VSYS = 0,8 × (1+(R6/R7)

Dodatkowy dzielnik R10, R11 umożliwia użycie wbudowanego komparatora sygnału RESET niezależnie od dzielnika BSTFB, do zatrzymania współpracującego procesora, przed obniżeniem się napięcia wyjściowego, próg komparatora określony jest wzorem:

VRES = 0,8 × (1+(R11/R10),

Ładowarka akumulatorów pracuje w trybie CC/CV z automatycznym wznawianiem ładowania i ograniczeniem czasu ładowania. Ładowarka w modelu współpracuje z ogniwem Li-Ion lub LiFePO4, którego typ wybierany jest zworą CHEM. Napięcie końcowe ładowania dla obu akumulatorów jest obniżone odpowiednio do 3,6 V lub 4,1 V, w celu podniesienia trwałości akumulatora. Zwora VHL umożliwia dodatkowe zmniejszenie napięcia końcowego do 3,5/4,0 V, co zwiększa trwałość akumulatora kosztem niewielkiego zmniejszenia zgromadzonej energii.

Prąd ładowania ustalany jest rezystorem R4 zgodnie ze wzorem:

ICHG = 2000/R3

W modelu, dla R4=3,9 kΩ wynosi ok. 500 mA. Dla zapewnienia stabilności ładowarki prąd ładowania nie powinien być niższy niż 500 mA. Wbudowany timer o ustalonym czasie 4 h zabezpiecza ogniwo przed przeładowaniem. Jeżeli w ustalonym czasie nie zostanie osiągnięte napięcie końcowe ładowania, układ wyłączy ładowanie i zasygnalizuje awarię. Podczas doboru pojemności akumulatora i prądu ładowania należy pamiętać o ograniczeniu czasowym.

Układ LTC4040 przystosowany jest do pracy z głęboko rozładowanymi akumulatorami. W takim przypadku zostanie rozpoczęta próba ładowania niewielkim prądem (1/8 × ICHG), jeżeli napięcie akumulatora będzie utrzymywać się poniżej 2,85 V dłużej niż 30 minut, układ zasygnalizuje awarię.

Obwód ładowania wyposażony jest w układ kontroli prądu, zabezpieczający źródło zasilania przed przeciążeniem. Prąd wejściowy rozdzielany jest pomiędzy podłączone obciążenie a ładowarkę. Obwód kontroli prądu mierzy napięcie na rezystorze R3, maksymalna wartość pobieranego przez układ prądu określana jest wzorem:

R3=25 mV/ISYSLIM

Jeżeli obciążenie pobiera chwilowo większy prąd, układ ogranicznika zredukuje prąd ładowania akumulatora tak, aby sumaryczny pobór nie przekroczył ustalonej przez R3 wartości, co ma oczywiście wpływ na czas ładowania akumulatora.

Akumulator jest podłączony do zacisków 1 i 2 złącza ACCU. Do współpracy z zasilaczem należy stosować akumulatory z wbudowanym układem zabezpieczeń PCM. Termistor NTC zabezpiecza akumulator przed ładowaniem przy zbyt wysokiej (>40°C) lub niskiej (<0°C) temperaturze. Układ U1 sygnalizuje przekroczenie progów temperatury NTC. Optymalnym rozwiązaniem jest wbudowanie termistora w ogniwo lub przynajmniej umieszczenie go w bezpośrednim jego sąsiedztwie i podłączenie go z użyciem złącza termistora NTC.

Na płytce pozostawiono miejsce na wlutowanie NTCI, ale to zdecydowanie gorsze rozwiązanie (lepsze niż brak zabezpieczenia termicznego). Termistor zamontowany na płytce wydłuża czas potrzebny do rozpoczęcia ładowania po zakończeniu pracy układu w trybie zasilania z akumulatora, gdyż ze względu na niewielkie wymiary modułu nagrzewa się od elementów przetwornicy. W skrajnym i niezalecanym przypadku można NTC zastąpić rezystorem 10 kΩ, rezygnując z zabezpieczenia termicznego.

Układ U1 ma zabezpieczenie ULVO odcinające i zabezpieczające akumulator i przetwornicę przed pracą przy napięciu niższym od 2,45 V. Układ U1 zabezpieczony jest także przed przegrzaniem i po osiągnięciu temperatury struktury 125°C wyłączy się.

Urządzenie jest wyposażone w sygnalizację stanu pracy: LD3 PWR sygnalizuje obecność napięcia ładowania, LD2 FLT oznacza błąd ładowarki lub akumulatora, LD1 CHG sygnalizuje proces ładowania. Na złącze CTRL wyprowadzone są sygnały stanów ładowarki PFO – komparatora napięcia zasilania, RSTO – komparatora sygnału RESET, CHGO – aktywnego procesu ładowania, FLTO – awarii w obwodach ładowarki/akumulatora. Wszystkie wyjścia są wyjściami OC/OD i wymagają zewnętrznego podciągnięcia do napięcia dodatniego o wartości maksymalnie 5,5 V. Znaczenie stanów CHG, FLT zestawiono w tabeli 1.

Opis

Montaż i uruchomienie

Układ zmontowany jest na dwustronnej płytce drukowanej, której schemat został pokazany na rysunku 3.

Rysunek 3. Schemat płytki PCB

Montaż układu należy wykonać zgodnie z ogólnymi zasadami, ale należy szczególnie zadbać o poprawne przylutowanie padów termicznych i o umycie płytki po lutowaniu. Przy montażu może być pomocna fotografia 1.

Fotografia 1. Wygląd zmontowanej płytki zasilacza

Pierwsze uruchomienie warto przeprowadzić z regulowanego zasilacza laboratoryjnego 0...6 V z ograniczeniem prądowym do 3 A. Do wyjścia V50 należy podłączyć sztuczne obciążenie z ustawionym poborem na 500 mA. Przy wyłączonym obciążeniu i podaniu napięcia zasilania należy sprawdzić napięcie ładowania, powinno mieć wartości 3,6/4,1 V przy zmianie położenia zwory CHEM oraz 3,5/4,0 V przy zmianie położenia zwory VHL.

Po wyborze typu akumulatora, ustaleniu napięcia końcowego ładowania i podłączeniu akumulatora kontrolujemy prąd ładowania. Zwiększając prąd obciążenia do 2000 mA, sprawdzamy poprawność rozdziału mocy na ładowarkę i obciążenie. Sprawdzamy działanie NTC poprzez ogrzanie gorącym powietrzem, po przekroczeniu progu prąd ładowania powinien zostać zmniejszony.

Sprawdzenie detekcji uszkodzonego akumulatora może zostać wykonane poprzez podłączenie w jego miejsce dwóch szeregowo połączonych diod 3 A/50 V (anoda do plusa), po odczekaniu 30 minut U1 powinien zasygnalizować uszkodzenie (zbyt niskie napięcie) akumulatora. Stany wyjść OC/OD najlepiej sprawdzać miernikiem w trybie pomiaru diody, nie jest wymagane wtedy tymczasowe podwieszenie wyjść do plusa zasilania. Po wyłączeniu obciążenia i podłączeniu akumulatora przeprowadzamy ładowanie do końca cyklu, sprawdzając miernikiem zmiany stanu CHG, FLT. Zmieniając napięcie wejściowe poniżej progu ULVO, sprawdzamy działanie komparatora PFO. W trakcie pracy układu zasilanego tylko z akumulatora w miarę jego rozładowania sprawdzamy komparator RESET oraz napięcie wyjściowe. Jeżeli wszystko działa poprawnie, można zasilacz podłączyć do współpracującego układu.

Należy pamiętać, że układ przeznaczony jest do pracy ciągłej i nie ma wyłącznika zasilania i akumulatora. Przy podłączonym akumulatorze i braku napięcia zasilającego automatycznie uruchamiana jest przetwornica podwyższająca. Po powrocie zasilania będzie konieczne odczekanie czasu niezbędnego do pełnego naładowania akumulatora. W przypadku planowanych przerw w eksploatacji należy trwale odłączyć akumulator.

Adam Tatuś, EP

Wykaz elementów:
Rezystory: (SMD0603, 1%)
  • R1: 110 kΩ
  • R2: 39 kΩ
  • R3: 10 mΩ (SMD0805)
  • R4: 3,9 kΩ
  • R5: 10 kΩ
  • R6, R11: 1,2 MΩ
  • R7, R10: 220 kΩ
  • R8, R9, R12: 330 Ω
Kondensatory:
  • C1, C3, C4: 0,1 μF 50 V (SMD0603)
  • CE1, CE2, CE3: 100 μF/10 V
  • C2: 2,2 μF 10 V (SMD0603)
  • C5, C6: 10 μF 10% 10 V (SMD0603)
Półprzewodniki:
  • LD1: dioda LED SMD czerwona (SMD0603)
  • LD2: dioda LED SMD żółta (SMD0603)
  • LD3: dioda LED SMD zielona (SMD0603)
  • Q1: SIR422DP (POWERPAKSO-8)
  • U1: LTC4040EUFD (QFN24)
Pozostałe:
  • ACCU, OUT, PWR: złącze DG381-3.5-2
  • CHEM, VHL: złącze SIP3 2,54 +zwora
  • CTRL: złącze PH5 2,00 mm
  • IS1, IS2: transoptor TCMT1108 (SSOP4)
  • L1: dławik 2,2 μH HPI0640-2R2
  • NTC: złącze PH2 2,00 mm
  • NTCI: termistor NTC 10 kΩ 3490 (SMD0603)
Artykuł ukazał się w
Elektronika Praktyczna
listopad 2022
DO POBRANIA
Materiały dodatkowe
Elektronika Praktyczna Plus lipiec - grudzień 2012

Elektronika Praktyczna Plus

Monograficzne wydania specjalne

Elektronik listopad 2025

Elektronik

Magazyn elektroniki profesjonalnej

Raspberry Pi 2015

Raspberry Pi

Wykorzystaj wszystkie możliwości wyjątkowego minikomputera

Świat Radio listopad - grudzień 2025

Świat Radio

Magazyn krótkofalowców i amatorów CB

Automatyka, Podzespoły, Aplikacje listopad - grudzień 2025

Automatyka, Podzespoły, Aplikacje

Technika i rynek systemów automatyki

Elektronika Praktyczna listopad 2025

Elektronika Praktyczna

Międzynarodowy magazyn elektroników konstruktorów

Elektronika dla Wszystkich grudzień 2025

Elektronika dla Wszystkich

Interesująca elektronika dla pasjonatów