Modułowy zasilacz warsztatowy

Modułowy zasilacz warsztatowy

Przypuszczam, że nie jestem jedyną osobą, która w czasach pandemii i kolejnych lockdown’ów przeniosła się z pracami elektronicznymi w domowe zacisze. Takie przenosiny wiążą się z koniecznością przetransportowania w obie strony pewnej liczby pudełek lub pudeł, w których znajdują się absolutnie niezbędne urządzenia. O ile noszenie oscyloskopów, generatorów, mostków itp. nie budzi większego sprzeciwu to targanie sporego i ciężkiego zasilacza budzi opory. Przecież za względnie niewielkie pieniądze można kupić jakiś KIT i w jeden wieczór zbudować takie urządzenie.

Podstawowe parametry:
  • zbudowany z nieskomplikowanych, samodzielnych modułów,
  • dwa kanały o regulowanym napięciu i prądzie,
  • regulacja napięcia wyjściowego w zakresie od 0 V do około 24...25 V,
  • regulacja prądu wyjściowego w zakresie od około 3 mA do 2 A,
  • konstrukcja pasuje do standardowej obudowy Z-15

Pomysł zbudowania zasilacza z gotowego zestawu jest dobry, tyle tylko, że oferty dostawców takich KIT-ów ograniczają się do raptem kilku relatywnie skomplikowanych urządzeń z regulacją napięcia i prądu, a przez to stosunkowo drogich. Pomijam tutaj kwestię wymiarów płytek drukowanych wymagających umieszczenia ich w znacząco głębszym pudełku.

Z jednej strony niezręcznie było wracać do miejsca pracy po zapomniany zasilacz, a z drugiej nie potrafiłem określić czasu, przez który będę zmuszony pracować w domu. Zatem projekt rozpocząłem od wybrania standardowej obudowy Z-15 uznając, że zmieszczę w niej całe urządzenie. Wybrałem również radiator pozwalający rozproszyć moc około 100 W (RADA4291L7) i zabrałem się za wykonywanie kolejnych modułów zasilacza.

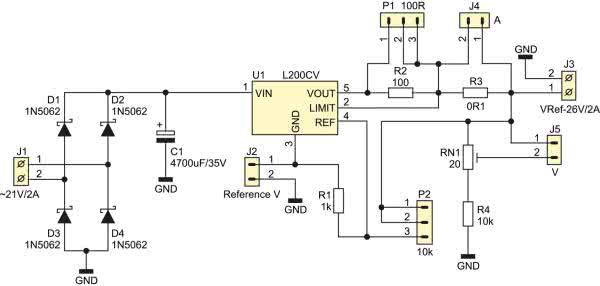
Moduł stabilizatora napięcia i prądu

Schemat układu pokazano na rysunku 1. W jego skład wchodzi diodowy prostownik mostkowy (D1...D4), filtr tętnień (C1), scalony stabilizator napięcia (U1), układ regulacji napięcia (potencjometr P2 i rezystor R1), układ regulacji ograniczenia prądowego (potencjometr P1 i opcjonalnie rezystor R2 oraz bocznik do pomiaru natężenia prądu czerpanego z zasilacza (R3 i J4) i układ dzielnika do pomiaru napięcia (R4 i RN1). Złącze J2 służy do przyłączenia ujemnego napięcia umożliwiającego regulację napięcia wyjściowego zasilacza od zera do około 24...25 V.

Rysunek 1. Schemat modułu napięcia i prądu

Podczas uruchamiania stabilizatora napięcia złącze J2 należy zewrzeć zworą, do złącza P2 przyłączyć potencjometr 10 kΩ, a do P1 potencjometr 100 Ω. Oba potencjometry powinny być dostępne na płycie czołowej urządzenia. Na wypadek rozbudowy zasilacza o następny kanał układ scalony U1 (L200CV) powinien być przykręcony przez przekładkę izolującą do radiatora. Całość układu zmontowana jest na płytce, której schemat został pokazany na rysunku 2. Ze względu na duże wartości prądu płynące w układzie warto pocynować wszystkie ścieżki łącznie z masą stabilizatora.

Rysunek 2. Schemat płytki PCB modułu stabilizatora napięcia i prądu

Wtórne uzwojenie transformatora należy przyłączyć do zacisku J1, a wyjście zasilacza stanowi zacisk J3. Najlepiej byłoby, gdyby napięcie uzwojenia wtórnego transformatora wynosiło ok. 22,6 V, a natężenie pobieranego prądu co najmniej 2 A. Wtedy można byłoby uzyskać wartość maksymalnego napięcia wyjściowego stabilizatora na poziomie 28 V. Korzystając z typoszeregu standardowych transformatorów w zasilaczu zastosowano transformator TSZZ0.6/004MP dający napięcie ok. 21 V i prąd 2,38 A. Transformator ten ma dwa uzwojenia wtórne, zatem jak łatwo domyślić się – do drugiego uzwojenia przyłączono drugą taką płytkę uzyskując zasilacz dwukanałowy.

Po prawidłowym zmontowaniu płytki i podłączeniu transformatora oraz potencjometrów, a także podłączeniu uzwojenia pierwotnego transformatora do sieci 230 V układ od razu zaczyna pracować prawidłowo. Jedyną czynnością, którą należy wykonać, jest takie ustawienie położenia suwaka potencjometru RN1, aby na wyjściu do woltomierza J3 uzyskać napięcie w miliwoltach równe liczbowo napięciu wyjściowemu zasilacza wyrażonemu w woltach.

Tak zmontowany zasilacz pozwala na regulację napięcia w zakresie od około 2,77 V do około 27 V. Trzeba jednak zdawać sobie sprawę z tego, że pod obciążeniem i w zakresie wyższych napięć na wyjściu zasilacza J3 oprócz składowej stałej pojawi się piłokształtny przebieg będący skutkiem ograniczonej wartości pojemności filtrującej C1. W rzeczywistości ów przebieg będzie niezauważany aż do napięcia wyjściowego niższego – od około 24 V.

Jeśli nie został zamontowany rezystor R2 to regulacja prądu wyjściowego zasilacza będzie możliwa od około 3 mA aż do 2 A. Warto zauważyć, że w skład owych 3 mA będzie wchodził prąd płynący w obwodzie regulacji napięcia P2, R1 oraz płynący przez dzielnik woltomierza RN1, R4. Oznacza to, że ograniczenie prądowe zasilacza będzie działało już przy stosunkowo niewielkim napięciu wyjściowym z zasilacza ograniczając jego wartość. Efektu tego można uniknąć dobierając wartość rezystora R2 (w zakresie 100...300 Ω).

Jeśli regulacja ograniczenia prądowego jest niepotrzebna to piny 1 i 2 w złączu P1 można zewrzeć zworą. Korzystnym rozwiązaniem, ale niekoniecznym, jest zastosowanie potencjometrów wieloobrotowych jako P1 i P2. Pozwoli to na bardzo dokładną regulację napięcia wyjściowego i ograniczającego natężenia prądu. Jeśli przewidujemy, że wyjścia zasilaczy będziemy łączyć szeregowo to masy układów z rysunku 1 nie mogą być ze sobą połączone.

Moduł zasilacza napięcia ujemnego

Aby uzyskać zakres regulacji napięcia wyjściowego zasilacza zaczynający się od 0 V koniecznym jest przyłączenie do wyprowadzenia 3 układu L200CV (pin 1 J2) ujemnego napięcia względem masy stabilizatora (pin 2 J2) o wartości około 3 V.

Rysunek 3. Schemat modułu zasilacza napięcia ujemnego

Jednak nie może być to mniej niż napięcie źródła referencyjnego tego układu (nie mniej niż 2,76 V). Schemat takiego zasilacza napięcia ujemnego, obsługującego dwie płytki stabilizatorów pokazano na rysunku 3, a rysunek jego płytki drukowanej znajduje się na rysunku 4.

Rysunek 4. Schemat płytki PCB modułu zasilacza napięcia ujemnego

Na płytce znajduje się malutki transformator sieciowy z dwoma niezależnymi uzwojeniami wtórnymi o napięciu ok. 6 V. Każde z tych napięć jest prostowane za pomocą prostowników pełno-okresowych (diody D1...D4 i D5...D8), filtrowane za pomocą kondensatorów (C1 i C2), a następnie podane na wejście monolitycznych stabilizatorów U1 i U2 o stabilizowanym napięciu 3,3 V. Warto zauważyć, że na wyprowadzeniu 2 każdego ze stabilizatorów znajdują się (opcjonalne) diody Schottky’ego pozwalające na podwyższenie stabilizowanego napięcia o około 0,2 V. Ich wmontowanie może okazać się niezbędne wówczas gdy napięcie odniesienia głównego stabilizatora z rysunku 1 przekraczałoby 3,3 V. Diody D11 i D12 zabezpieczają układy U1 i U2 przed podaniem na ich wyjście (z głównego stabilizatora z rysunku 1) napięcia o przeciwnej polaryzacji. Taka sytuacja może zachodzić podczas jednoczesnego włączania (uruchamiania) obu układów.

Zamiast gniazd J2 i J3 warto w ich miejsce wlutować przewody dwużyłowe zakończone wtykami żeńskimi goldpin do ich podłączenia do płytki z rysunku 2. Pozwoli to zaoszczędzić czas na zamontowanie wtyków połączeniowych na przewodach łączących płytki.
Po prawidłowym zmontowaniu i podłączeniu napięcia zasilania do zacisku J1 (ostrożnie bo jest to 230 V) oba zasilacze rozpoczynają prawidłową pracę dając na wyjściach napięcie 3,5 V (gdy zamontowane są diody D9 i D10) albo 3,3 V gdy zamiast diod wstawione są zwory. Uruchamiając oba układy (z rysunku 1 i rysunku 3) nie należy obawiać się uszkodzenia któregokolwiek z układów w przypadku zamiany polaryzacji napięcia wychodzącego z zasilacza napięcia ujemnego. Objawi się to tylko zawężeniem zakresu regulacji napięcia wyjściowego zasilacza głównego na zakres od około 6,3 do 27 V. Wystarczy wtedy tylko „obrócić” wtyczkę przewodu zasilacza napięcia ujemnego (J2 lub J3) aby uzyskać zakres regulacji od około –0,7 do 27 V.

Warto zaznaczyć, że przy owych „ujemnych” wartościach napięcia wyjściowego z układu głównego zasilacza nie będzie on w stanie dostarczyć do swojego wyjścia znaczącego natężenia prądu. Puryści mogą dobrać rezystor szeregowy do potencjometru P2 (od strony pinu 3 – rysunek 1) tak aby zakres zmienności regulowanego napięcia rozpoczynał się równo od 0 V.

Zastosowanie tańszych diod Zenera 3,3 V zamiast stabilizatorów LE33CZ jest niewskazane. Napięcie Zenera jest funkcją natężenia prądu płynącego przez diodę, to zaś będzie wpływało negatywnie na jakość stabilizacji napięcia 3,3 V.

Moduł woltomierzy

Z praktycznego punktu widzenia zasadnym jest aby zasilacz warsztatowy był wyposażony w urządzenia pomiarowe pozwalające obserwować wychodzące napięcie i pobierany prąd. Poniekąd układ z rysunku 1 jest już wyposażony w „punkty pomiarowe” (J4 i J5), do których wystarczy dołączyć woltomierze, aby mierzyć te wielkości. Przy czym wielkość wyświetlaczy powinna być wystarczająca do tego, aby już na pierwszy rzut oka widać było wynik pomiaru. Kłóci się to poniekąd z zamierzeniem relatywnie małych wymiarów zasilacza. Biorąc pod uwagę wymiary obudowy lepiej jest zastosować siedmiosegmentowe wyświetlacze LED niż ekonomiczniejsze wyświetlacze LCD 3½ cyfry zabierające znacznie większą powierzchnię płyty czołowej. Z tego zaś wynika konieczność zastosowania scalonych woltomierzy ICL7107.

Wybór tych układów wymaga skonstruowania ich zasilaczy o napięciach ±5 V. Przy czym ich liczba powinna być parzysta i proporcjonalna do liczby par obsługiwanych punktów pomiarowych tak, aby do każdego kanału była przyporządkowana para woltomierzy zasilana ze wspólnego źródła.

Zasilacz woltomierzy

W opisywanym zasilaczu znajdują się dwa układy stabilizacji napięcia, a to powoduje, że koniecznym jest zbudowanie jednej pary zasilaczy ±5 V. Schemat owej pary pokazano na rysunku 5.

Rysunek 5. Schemat modułu zasilacza woltomierzy

W układzie tym zastosowano transformator TSZZ3/004MP wyposażony w dwa uzwojenia 6 V/240 mA. Napięcie z każdego z uzwojeń jest prostowane za pomocą diodowego układu mostkowego (D1...D4 i D5...D8), filtrowane kondensatorami elektrolitycznymi (C1...C4), a napięcia dodatnie i ujemne są stabilizowane za pomocą układów scalonych (U1...U4). Rysunek jednostronnej płytki drukowanej pokazano na rysunku 6.

Rysunek 6. Schemat płytki PCB modułu zasilacza woltomierzy

Jeśli układ zasilaczy woltomierzy jest prawidłowo zmontowany to po podłączeniu napięcia zmiennego 230 V AC do zacisku śrubowego J1 na wyjściach (złącza gold pin J2 i J3) pojawiają się dodatnie (pin 1) i ujemne (pin 3) napięcia względem wspólnego bieguna (pin 2).

Warto zaznaczyć, że rozwiązanie to pod względem kosztowym niewiele odbiega od układu, w którym do wytworzenia napięcia –5 V stosuje się układ scalony ICL7660. Natomiast jest ono znacznie łatwiejsze do uruchomienia.

Woltomierz

Jak już wspomniano, układ woltomierzy skonstruowano bazując na układach scalonych ICL7107. Schemat pokazano na rysunku 7, a rysunek płytki na rysunku 8. Układy każdego z woltomierzy są zgodne z notą katalogową ICL7107. Przewody łączące wtyki żeńskie gold pin z płytką woltomierzy (J11 i J14) należy zamontować od spodu płytki. Połączą one płytkę zasilaczy woltomierzy zamontowaną pod płytką woltomierzy. Należy zwracać uwagę na polaryzację napięć podczas łączenia wtyków i gniazd na płytce zasilacza woltomierzy.

Rysunek 7. Schemat modułu woltomierzy na układach scalonych ICL7107

Baczną uwagę należy zwrócić na lutowanie przewodów biegnących od płytki J1 i J2, J5 i J6 oraz J3 i J4, J7 i J8 do złącz żeńskich gold pin tak aby nie pomylić segmentów wyświetlaczy w złączu na płytce, na której są one zamontowane. Przyjęte rozwiązanie z „przewodem łączącym płytki”, chociaż bardziej pracochłonne, to pozwala istotnie zmniejszyć powierzchnię płytek drukowanych. Długość przewodów należy dobrać tak aby możliwe było wysunięcie płyty czołowej zasilacza z obudowy. Ułatwi to montaż całego urządzenia. Przewody doprowadzające do wyświetlaczy woltomierza należy wlutować w płytkę od góry, a amperomierza od spodu. Nieeleganckie pęki przewodów i tak nie będą widoczne po zamknięciu obudowy całego zasilacza.

Rysunek 8. Schemat płytki PCB modułu woltomierzy

Wyświetlacz LED

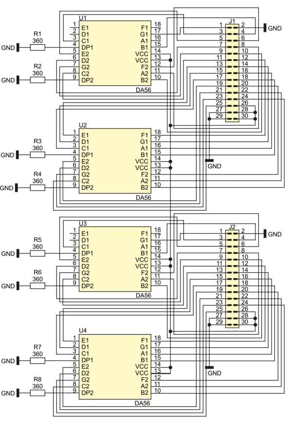
Każdy z kanałów zasilacza warsztatowego ma być wyposażony w woltomierz i amperomierz. Jednak jeśli konstruowanie urządzenia ma odbywać się etapami to warto umieścić wyświetlacze parami na osobnych płytkach drukowanych. Schemat układu wyświetlaczy wraz z gniazdami przyłączeniowymi (dla pojedynczego kanału zasilacza) pokazano na rysunku 9, a schemat dwustronnej płytki drukowanej pokazano na rysunku 10.

Rysunek 9. Schemat modułu wyświetlacza LED

Wyświetlacze siedmiosegmentowe należy wyposażyć w podstawki, aby ułatwić ich ewentualną wymianę w razie awarii któregoś segmentu. Podstawki należy montować od góry płytki, a gniazda przyłączeniowe od jej spodu. Należy też pamiętać o wlutowaniu rezystora, dzięki któremu będzie świeciła kropka dziesiętna woltomierza informująca, że pomiar napięcia będzie odbywał się z dokładnością do dziesiątych części wolta. Jeśli wyświetlane natężenie prądu pobieranego z zasilacza będzie wyrażone w miliamperach to żaden ze znaków dziesiętnych nie będzie wymagał zaświecenia. Przyjąłem, że napięcie będzie pokazywał górny zielony rząd wyświetlaczy (U1, U2), a natężenie pobieranego prądu żółty dolny (U3, U4).

W trakcie montowania do obudowy płytek: zasilacza woltomierzy, woltomierzy i wyświetlaczy należy je połączyć wychodzącymi z nich przewodami zakończonymi żeńskimi gniazdami goldpin. Przy czym nie wolno zapomnieć o dołączeniu napięcia zasilania 230 V AC do zacisku śrubowego J1 znajdującego się na płytce z rysunku 6. W celu kalibracji pierwszego z każdej pary mierników (woltomierzy) obsługujących dany kanał zasilacza łączymy jego wejście (J10, J20, J30 lub J40) ze złączem służącym do pomiaru napięcia J5 na płytce stabilizatora. Następnie potencjometr RN1 ustawiamy w takim położeniu, w którym napięcie na złączu J5 (wyrażone w miliwoltach) było liczbowo równe napięciu (wyrażonemu w woltach) na wyjściu danego kanału zasilacza warsztatowego (zacisk J3). Kręcąc potencjometrem nastawnym danego woltomierza (R4, R9, R14 lub R19) ustawiamy wyświetlane napięcie na tą samą wartość. Zmieniając napięcie wyjściowe z danego kanału zasilacza potencjometrem P2 sprawdzamy poprawność mierzonego napięcia i napięcia na wyjściu zasilacza. W przypadku niewielkich rozbieżności dokonujemy korekty albo potencjometrem montażowym RN albo R aż do uzyskania wskazań różniących się nie więcej niż o 2% w całym zakresie pomiarowym.

Rysunek 10. Schemat płytki PCB modułu wyświetlacza LED

Następnie do tego samego złącza na płytce z rysunku 2 przyłączamy drugi z woltomierzy obsługujących dany kanał zasilacza warsztatowego. Tym razem satysfakcjonującą zgodność wskazań uzyskujemy kręcąc jedynie przypisanym do niego potencjometrem R na płytce woltomierzy. Analogiczną kalibrację woltomierzy przeprowadzamy również dla woltomierzy obsługujących drugi kanał zasilacza.

Po jednoczesnym podłączeniu obu mierników do płytki stabilizatora (rysunek 2) skonstatujemy, że napięcie wyjściowe danego kanału mierzone przeznaczonym do tego woltomierzem jest o około 1,4 V (połowa napięcia odniesienia L200CV) niższe od napięcia mierzonego miernikiem uniwersalnym. Co prawda efekt ten nie jest opisany w nocie katalogowej układów ICL7107, ale dość łatwo możemy sprawdzić, że dla dwóch woltomierzy zasilanych z tego samego źródła prawidłowy wynik pomiaru otrzymamy tylko wtedy gdy ujemne zaciski obu woltomierzy będą miały ten sam potencjał. Zatem wystarczy odwrócić (żeński wtyk J12 lub J15) przewodu doprowadzający mierzony sygnał do woltomierza aby jego wskazanie (co do wartości bezwzględnej) było prawidłowe. Ujemny znak pokazywany przez wyświetlacz można wygasić odłączając we wtyku J1 lub J5 pin 4 (AB4). Jeśli zakres napięcia wyjściowego danego kanału będzie można regulować od napięcia ujemnego (około –0,7 V) do napięć dodatnich (około 24 V) to zmiana znaku polaryzacji nie będzie uwidoczniona na wyświetlaczu siedmiosegmentowym. Jednak próba pobrania chociażby kilku miliamper z wyjścia kanału zasilacza skończy się tym, że mierzone napięcie wyjściowe osiągnie wartość 0 V, zatem zaistniała niedogodność nie grozi uszkodzeniem zasilanego układu.

Warto też zauważyć, że miernik mierzący prąd pobierany z kanału zasilacza nie zeruje się. Jest to efekt tego, że przez rezystor R3 (rysunki 1 i 2) przepływa prąd dzielnika napięcia woltomierza (RN1, R4) i prąd układu regulującego napięcie (R1 i P2). Stosując stabilizator L200CV możliwym jest skonstruowanie takiego układu, w którym dokładnie jest mierzony pobierany prąd. Jednak rozwiązanie takie pogorszy jakość stabilizacji wyjściowego napięcia. Zatem pogodzenie się z taką niedogodnością i „postawienie” na jakość stabilizacji napięcia wydaje się racjonalne. Tym bardziej, że suma obu „zakłócających” prądów jest relatywnie niewielka i w każdej chwil możliwa do sprawdzenia poprzez chwilowe odłączenie zasilanego układu od zasilacza.

Montaż

We wnętrzu obudowy zasilacza warsztatowego należy zamontować stosunkowo dużą liczbę elementów – transformator sieciowy, kilka płytek drukowanych, radiator, wyłącznik sieciowy itd. Ich ułożenie nie może być przypadkowe bowiem nie zmieszczą się w standardowej obudowie Z-15. Przykładowe rozwiązanie tego zagadnienia pokazano na fotografii 1.

Fotografia 1. Rozmieszczenie wszystkich komponentów zasilacza w obudowie Z-15

Większość elementów jest mocowana śrubami z łbem stożkowym do dolnej części obudowy, płyty tylnej i czołowej. Pewnym wyjątkiem są płytki stabilizatorów przykręcone do radiatora, przy czym układy L200CV muszą być elektrycznie odizolowane od niego.

Na płytę czołową należy wydrukować i nakleić prosty rysunek z oznaczeniami, którego projekt został pokazany na rysunku 11. Takie rozwiązanie pozwoli dodatkowo zasłonić łby śrub. Papierowy wydruk należy koniecznie zabezpieczyć cienką, transparentną, ale sztywną folią. Warto zauważyć, że w płycie tylnej i czołowej konieczne jest wykonanie prostokątnych otworów dla radiatora i wyświetlaczy siedmiosegmentowych.

Rysunek 11. Projekt rysunku przeznaczonego na panel czołowy zasilacza

Uwagi końcowe

Każdy układ elektroniczny jest źródłem szumu. Dotyczy to także opisywanego zasilacza warsztatowego. Można przekonać się o tym dołączając oscyloskop do każdej pary zacisków wyjściowych skonstruowanego układu. Zmierzony poziom amplitudy szumów będzie wynosił około 5 mV, a częstotliwości przebiegów będą niższe od kilkuset herców. Podążając śladem zasilaczy fabrycznych przyzwoitej jakości można ograniczyć ów poziom szumów dobierając kondensatory filtrujące wyjścia każdego z kanałów. W naszym przypadku najniższą amplitudę szumów (około 2 mV) uzyskuje się lutując do każdej pary zacisków kondensatory elektrolityczne 47 μF/35 V. Należy jednak zdawać sobie sprawę z tego, że jest to minimalny poziom szumów, bowiem dołączenie do zasilacza jakiegoś odbiornika, skutkuje zmianą jego charakterystyki pracy i może podnieść poziom szumów.

Jeśli układy L200CV będą elektrycznie odizolowane od radiatora oraz nie będą ze sobą połączone masy stabilizatorów z rysunku 1 to kanały zasilacza mogą być łączone ze sobą szeregowo. Przy czym oprócz regulacji napięcia (suma napięć obu kanałów) działać będzie regulacja maksymalnego pobieranego prądu z każdego z kanałów. Umożliwia to ustawienie skokowej zmiany sumarycznego napięcia wyjściowego po przekroczeniu ustawionej wartości prądu jego ogranicznika.

Jeśli co najmniej jeden z biegunów każdego z „kanałów” połączymy przez diodę (w kierunku jej przewodzenia) to tak zmodyfikowane kanały zasilacza będzie można połączyć ze sobą równolegle. Co prawda stracimy na dokładności wskazania napięcia zasilania (o napięcie przewodzenia diody), ale prąd czerpany z takiego układu zwiększymy dwukrotnie. Czyli dwukrotnie zwiększymy wydajność prądową zasilacza warsztatowego.

Warto też zauważyć, że w przypadku zwarcia wyjścia każdego z kanałów płynący prąd zwarciowy będzie równy około 320 mA chociaż przy niezerowej wartości oporności obciążenia (i niezerowej wartości napięcia wyjściowego) maksymalny prąd pobierany z zasilacza będzie równy około 2 A. Informacji o takiej właściwości układów L200CV również nie znalazłem w ich nocie katalogowej.

Puryści chcący uniknąć ujemnych napięć mogących pojawić się na wyjściu zasilacza mogą dobrać rezystor połączony szeregowo z potencjometrem P2 (rysunek 1) od strony jego pinu o numerze 3. Podobnie można dobrać drugi rezystor od strony pinu 1 ograniczając maksymalną wartość napięcia wyjściowego zasilacza.

Na zakończenie warto dodać, że zaprezentowany zasilacz warsztatowy ma parametry bardzo zbliżone do zasilaczy fabrycznych. Natomiast jego cena, a przede wszystkim możliwość budowy urządzenia „na raty”, wydaje się być atrakcyjną cechą.

Jacek A. Michalski SP5IMO & WX3V
jacek.michalski@vp.pl

Wykaz elementów: Moduł stabilizatora napięcia i prądu
Rezystory:
  • R1: 1 kΩ)
  • R2: 100...300 Ω (opcjonalny)
  • R3: 0,1Ω, 1 W
  • R4: 10 kΩ
  • RN1: 20 kΩ helitrim 3296W
  • P1: 100 Ω potencjometr (najlepiej wieloobrotowy)
  • P2: 10 kΩ potencjometr (najlepiej wieloobrotowy)
Kondensatory:
  • C1: 4700 μF/35 V (18×35 mm)
Półprzewodniki:
  • D1...D4: 1N5062 (DO-15)
  • U1: L200CV (TO-220-5) + podkładka + tulejka izolacyjna
Pozostałe:
  • J1, J3: złącze śrubowe 2 styki, raster 5 mm
  • J2, J4, J5, P1, P2: goldpin 2,54 mm
  • J2: zwora goldpin 2,54 mm
  • P1, P2: wtyk goldpin (żeński) na przewód (będą niezbędne podczas rozbudowy zasilacza o dalsze moduły)
  • P1: zwora goldpin (opcjonalna, zamiast potencjometru)
Moduł zasilacza napięcia ujemnego
Rezystory:
Kondensatory:
  • C1, C2: 470 μF/16 V (8×13 mm)
  • C3, C4: 10 μF/50 V (5×12 mm)
Półprzewodniki:
  • D1...D4, D5...D8: 1N5817 (DO-41)
  • D11, D12: BAT43 (DO-35)
  • D9, D10: BAT46 (DO-35)
  • U1, U2: LE33CZ (TO-92)
Pozostałe:
  • T1: transformator sieciowy TSZZ0,6/005MP
  • J1: złącze śrubowe 2 styki, raster 5 mm
  • J2, J3: wtyk goldpin żeński na przewodzie wlutowanym w płytkę
Wykaz elementów: Woltomierze
Rezystory:
  • R1, R6, R11, R16: 24 kΩ (SMD1206)
  • R2, R7, R12, R17: 47 kΩ (SMD1206)
  • R3, R8, R13, R18: 100 kΩ (SMD1206)
  • R4, R9, R14, R19: 1 kΩ helitrim 3296W
  • R5, R10, R15, R20: 1 MΩ (SMD1206)
Kondensatory:
  • C1, C6, C10, C16, C21, C22, C25, C26: 100 nF/50 V (SMD1206)
  • C2, C7, C12, C17: 470 nF/50 V (SMD1206)
  • C3, C8, C13, C18: 220 nF/50 V (SMD1206)
  • C4, C9, C14, C19: 100 pF/50 V (SMD1206)
  • C5, C10, C15, C20: 22 nF/50 V (SMD1206)
  • C23, C24, C27, C27: 47 μF/16 V (5×12 mm)
Półprzewodniki:
  • U10, U20, U30, U40: ICL7107 (DIP40)
Pozostałe:
  • J12, J13, J15, J16: goldpin, raster 2,54 mm
  • J11, J14: wtyk goldpin (żeński) 1×3 na przewodzie wlutowanym od spodu w płytkę
  • J1 i J2, J5 i J6: wtyk goldpin (żeński) 2×15 na przewodzie wlutowanym od góry w płytkę (pomiar napięcia)
  • J3 i J4, J7 i J8: wtyk goldpin (żeński) 2×15 na przewodzie wlutowanym od góry w płytkę (pomiar prądu)
Wykaz elementów: Zasilacz woltomierzy
Rezystory:
Kondensatory:
  • C1...C4: 4700 μF/16 V (13×25 mm)
Półprzewodniki:
  • D1...D8: 1N5817 (DO-41)
  • U1, U3: LM7805 (TO-220)
  • U2, U4: LM7905 (TO-220)
Pozostałe:
  • J1: złącze śrubowe 2 styki, raster 5 mm
  • J2, J3: goldpin 2,54 mm
  • T1: transformator sieciowy TSZZ3/004MP
Wyświetlacz LED
Rezystory:
  • R1...R18: 360 Ω (SMD1206) (potrzeba tylko tyle rezystorów, ile będzie załączonych znaków dziesiętnych)
Kondensatory:
Półprzewodniki:
  • U1, U2: wyświetlacz 7-seg. zielony AD5624BG(DA56-11GWA) (DIP18)
  • U3, U4: wyświetlacz 7-seg. żółty AD5624BY(DA56-11YWA) (DIP18)
Pozostałe:
  • J1, J2: goldpin 2×15, raster 2,54 mm
Artykuł ukazał się w
Elektronika Praktyczna
maj 2022
DO POBRANIA
Materiały dodatkowe
Elektronika Praktyczna Plus lipiec - grudzień 2012

Elektronika Praktyczna Plus

Monograficzne wydania specjalne

Elektronik listopad 2025

Elektronik

Magazyn elektroniki profesjonalnej

Raspberry Pi 2015

Raspberry Pi

Wykorzystaj wszystkie możliwości wyjątkowego minikomputera

Świat Radio listopad - grudzień 2025

Świat Radio

Magazyn krótkofalowców i amatorów CB

Automatyka, Podzespoły, Aplikacje listopad - grudzień 2025

Automatyka, Podzespoły, Aplikacje

Technika i rynek systemów automatyki

Elektronika Praktyczna listopad 2025

Elektronika Praktyczna

Międzynarodowy magazyn elektroników konstruktorów

Elektronika dla Wszystkich grudzień 2025

Elektronika dla Wszystkich

Interesująca elektronika dla pasjonatów