Lampowy wzmacniacz słuchawkowy

Lampowy wzmacniacz słuchawkowy
Pobierz PDF Download icon

Opisany układ uzupełnia tor audio o niezależny wzmacniacz słuchawkowy. Dzięki zastosowaniu popularnych lamp ECC81 i transformatorów wyjściowych umożliwia współpracę ze słuchawkami niskoomowymi 32/300 Ω przy bardzo nieskomplikowanej budowie. Rekomendacje: urządzenie dla miłośników dobrej muzyki i „lampowego brzmienia”.

W budowie przedwzmacniacza zastosowano typowe lampy noval ECC81, zawierające w jednej bańce dwie triody małej mocy. Bezproblemowo lampy można nabyć w internetowych serwisach aukcyjnych zarówno w wersji NOS, jak i z bieżącej produkcji. Przykładowy wygląd oraz układ wyprowadzeń lamp przedstawia rysunek 1.

Rysunek 1. Lampa ECC81 i rozmieszczenie jej wyprowadzeń

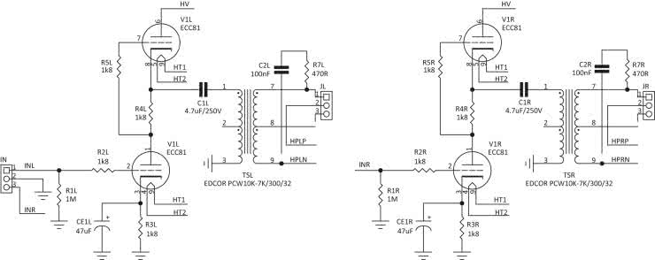
Schemat ideowy lampowego wzmacniacza słuchawkowego pokazano na rysunku 2. Elementy kanału lewego mają oznaczenia zakończone literą „L”, a kanału prawego literą „R”.

Rysunek 2. Schemat ideowy lampowego wzmacniacza słuchawkowego

Sygnał wejściowy z gniazda IN, bez kondensatora separującego składową stałą (praktycznie wszystkie urządzenia mają separację na wyjściu, więc nie ma sensu jej powielać) podany jest na siatkę triody V1. Lampa V1 pracuje w układzie SRPP. Rezystory R2/R5L, są rezystorami antywzbudzeniowymi. Wzmocniony sygnał poprzez kondensator separujący C1L, (ponieważ transformator PCW nie jest przystosowany do podmagnesowania składową stałą) jest doprowadzony do transformatora wyjściowego TSL. Ważne jest zastosowanie kondensatorów foliowych o odpowiedniej jakości i ze względu na izolację (napięcie >250 V), jak i na parametry. Zastosowany transformator ma dwa uzwojenia 32 Ω/300 Ω, które w zależności od współpracujących słuchawek mogą być przełączane zworą JL (1+2=300 Ω, 2+3=32 Ω). Obwód C2L/R7L kompensuje charakter indukcyjny słuchawek. Aby uniknąć stanów nieustalonych podczas załączania i wyłączania wzmacniacza, zastosowano obwód opóźnionego załączania obciążenia. Jego schemat pokazano na rysunku 3.

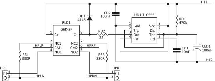
Rysunek 3. Schemat układu opóźniającego

Układ jest zasilany z potencjału żarzenia. Do realizacji opóźnienia użyto popularnego układu czasowego UD1 (TLC555). Opóźnienie załączenia wynosi ok. 1 minuty. Układ steruje przekaźnikiem miniaturowym RLD. Do momentu załączenia RLD rezystory R6L/R6R obciążają wyjścia transformatorów. Po odmierzeniu czasu opóźnienia, wyjścia transformatorów łączone są z zaciskami wyjściowymi wzmacniacza HPL/HPR.

Jak to zwykle bywa w przypadku układów lampowych, zasilacz jest bardziej skomplikowany od wzmacniacza. Szczególnie w wypadku wzmacniacza słuchawkowego jest to sprawa dosyć istotna, gdyż pracuje przy znacznie niższym poziomie sygnału.

Napięcie żarzenia jest stabilizowane. Schemat zasilacza napięcia żarzenia pokazano na rysunku 4. Napięcie przemienne 6,3 V AC po wyprostowaniu w mostku składającym się z diod Schottky DH1…DH4, wyfiltrowaniu przez CH1, jest stabilizowane przez LDO UH1.

Rysunek 4. Schemat zasilacza żarzenia

Wartość napięcia żarzenia 6,1 V ustala rezystor RH2. Kondensator CE3H jest krytyczny dla stabilności UH1 i powinien być tantalowy o minimalnej pojemności 10 µF. Układ UH1 jest zamontowany na radiatorze. Na złącze LED jest wyprowadzone napięcie dla LED sygnalizującej załączenie wzmacniacza. Uwaga! Na diodzie LED występuje potencjał ok. 115 V.

Napięcie anodowe 230 V AC również jest stabilizowane. Schemat zasilacza napięcia anodowego zaprezentowano na rysunku 5. Po wyprostowaniu 200 V AC w mostku zbudowanym z szybkich diod DA1…DA4, wygładzeniu przez CEA1. Napięcie jest stabilizowane za pomocą układu stabilizatora ze wzmacniaczem napięcia błędu na UA1B. Jako napięcie odniesienia zastosowano napięcie uzyskanie z podziału napięcia pomocniczego 27 V (DZ1) zasilającego wzmacniacz błędu. Napięcie wyjściowe do porównania pochodzi z dzielnika RA6…RA9. Potencjometr RVA umożliwia korektę jego wartości. Tranzystor wykonawczy QA1 umieszczony jest na radiatorze.

Rysunek 5. Schemat zasilacza napięcia anodowego

Napięcie wyjściowe stabilizatora, jest filtrowane dodatkowo przez CEA3, CEA4, LA1. Obwód CEA5, RA10/RA11 odpowiada za wytworzenie napięcia 115 V dla ustalenia potencjału grzejników V1L/V1R w zakresie bezpiecznym dla izolacji katoda-grzejnik. Kondensator CEA5 zwiera ewentualne zakłócenia w.cz, które mogły by przedostawać się do sygnału poprzez pojemność katoda-grzejnik.

Oba zasilacze zabezpieczone są bezpiecznikami miniaturowymi typu TR5 włączonymi w szereg z uzwojeniami transformatora sieciowego. Do zasilania opisanego wzmacniacza służy typowy transformator TSL15/001 dostarczający napięć 6,3 V/1,1 A do zasilacza żarzenia i 200 V/30 mA dla zasilacza napięcia anodowego.

Wszystkie elementy przedwzmacniacza umieszczone są na dwustronnej płytce drukowanej. Rozmieszczenie elementów przedstawia rysunek 6. Uwaga! W układzie występują napięcia niebezpieczne dla życia, należy go uruchamiać z odpowiednią ostrożnością.

Rysunek 6. Schemat montażowy płytki lampowego wzmacniacza słuchawkowego

Montaż nie wymaga opisu. Uruchomienie sprowadza się do sprawdzenia poprawności montażu i kontroli napięcia żarzenia 6,3 V DC, ustawieniu wartości napięcia potencjometrem RVA anodowego 230 V.

Pozostaje zamontować płytkę w obudowie zgodnie z zasadami, pamiętając, że układy lampowe są szczególnie czułe na zakłócenia, należy zachować możliwie maksymalnie największe odległości transformatorów wyjściowych od zasilających lub innych zewnętrznych źródeł zakłóceń. Nie bez znaczenia jest jakość przewodów sygnałowych, szczególnie ich ekrany oraz sposób prowadzenia. Potencjometr regulujący poziom sygnału umieszczony jest po za płytką, należy podłączyć go na wejściu wzmacniacza (IN) okablowując go oczywiście przewodami w ekranie. W zależności od współpracującego sprzętu zwora GND umożliwia połączenie masy układu z obudowa bezpośrednio lub przez układ Rx/Cx oraz pozostawienie masy niepodłączonej. Właściwe ze względu na najniższe zakłócenia położenie zwory należy dobrać eksperymentalnie.

Teraz pozostaje tylko podłączyć wzmacniacz słuchawkowy do docelowego zestawu audio i cieszyć się muzyką.

Adam Tatuś, EP

Wykaz elementów:
Rezystory: (SMD 1206, 1%)
  • R1L, R1R: 1 MΩ (minimelf)
  • R2L…R5L, R2R…R5R: 1,8 kΩ (minimelf)
  • R6L, R6R: 330 Ω (minimelf)
  • R7L, R7R, RH2: 470 Ω (minimelf)
  • RA1, RA2: 100 kΩ/2 W
  • RA3: 27 kΩ
  • RA4, RA6: 5,1 kΩ
  • RA5: 10 kΩ
  • RA7…RA9: 100 kΩ
  • RA10, RA11: 100 kΩ/1 W
  • RA12: 10 Ω
  • RD1: 470 kΩ
  • RD2: 22 Ω
  • RH1: 120 Ω
  • RH3: 5,6 kΩ
  • Rx: 100 Ω/1 W
  • RVA: 10 kΩ (pot. wieloobrotowy 3296W)
Kondensatory:
  • C1L, C1R: 4,7 µF/250 V (C19×41.5P37.5, foliowy, osiowy)
  • C2L, C2R, CA1, CA2, CD2, CH1, CH2: 100 nF (SMD 1206)
  • CA3: 1 nF/400 V (MKP, R=10 mm)
  • CD1: 10 nF (SMD 1206)
  • CE1L, CE1R: 47 µF/25 V (elektrolit. R=5 mm, D=12 mm)
  • CE3H, CEH2: 10 µF/16 V (tantalowy, R=2,5 mm)
  • CEA1: 220 µF/400 V (elektrolit. SNAP R=10 mm, D<=35 mm)
  • CEA2: 47 µF/35 V (elektrolit. R=5 mm, D=12 mm)
  • CEA3…CEA5: 10 µF/400 V (elektrolit. R=5 mm, D=12 mm)
  • CED1: 100 µF/16 V (SMD „C”)
  • CEH1: 10 mF/16 V (elektrolit. SNAP R=10 mm, D<=35 mm)
  • Cx: 0,1 µF/250 V (MKP, R=10 mm)
Półprzewodniki:
  • DA1…DA4, DH5, DH6: SUF4007
  • DD1: LL4148
  • DH1…DH4: SS34 (dioda Schottky)
  • DZ1: 27 V/1,3 W (dioda Zenera)
  • QA1: STP4NK60Z (TO-220)
  • QA2: MPSA44 (TO-92)
  • UA1: LM358 (SO8)
  • UD1: TLC555 (SO8)
  • UH1: LM1086-ADJ (TO-220)
Pozostałe:
  • FA: 50 mA (bezpiecznik zwłoczny z oprawką PCB)
  • FH: 1,6 A (bezpiecznik zwłoczny z oprawką PCB)
  • GND, JR, J: złącze SIP3 + zwora
  • HAT, HHT: HS142 (radiator + elementy montażowe)
  • HPL, HPR: DG381-3.5-2 (złącze śrubowe 3,81 mm, 2 pin)
  • HT, UA: złącze śrubowe 5 mm, 2 pin
  • IN: DG381-3.5-3 (złącze śrubowe 3,81 mm, 3 pin)
  • LA1: 22 mH (dławik R=5 mm COIL22 Ferrocore)
  • LED: złącze KK2 pionowe 2,54 mm
  • RLD1: przekaźnik G6 5 V SMD
  • EDCOR PCW10K-7K/300/32: transformator 10 kΩ/300 Ω/32 Ω Edcor
  • V1L, V1R: ECC81 (lampa ECC81 + podstawka noval mini)
Artykuł ukazał się w
Elektronika Praktyczna
lipiec 2018
DO POBRANIA
Pobierz PDF Download icon
Materiały dodatkowe
Elektronika Praktyczna Plus lipiec - grudzień 2012

Elektronika Praktyczna Plus

Monograficzne wydania specjalne

Elektronik listopad 2025

Elektronik

Magazyn elektroniki profesjonalnej

Raspberry Pi 2015

Raspberry Pi

Wykorzystaj wszystkie możliwości wyjątkowego minikomputera

Świat Radio listopad - grudzień 2025

Świat Radio

Magazyn krótkofalowców i amatorów CB

Automatyka, Podzespoły, Aplikacje listopad - grudzień 2025

Automatyka, Podzespoły, Aplikacje

Technika i rynek systemów automatyki

Elektronika Praktyczna listopad 2025

Elektronika Praktyczna

Międzynarodowy magazyn elektroników konstruktorów

Elektronika dla Wszystkich grudzień 2025

Elektronika dla Wszystkich

Interesująca elektronika dla pasjonatów