Mikser Dry/Wet

Mikser Dry/Wet
Pobierz PDF Download icon

Przedstawiony mikser jest kolejnym analogowym elementem toru "studia domowego". Umożliwia mieszanie sumacyjne sygnału surowego, przed obróbką tj. "Dry" z obrobionym tj. "Wet" w celu uzyskania dodatkowych efektów. Rekomendacje: kolejny moduł, który przyda się do budowy domowego studia nagrań.

Podstawowe parametry:
  • Napięcie zasilające ±15 V/0,1 A.
  • Wzmocnienie jednostkowe (poziom ustawiany za pomocą potencjometru).
  • Tylko układy analogowe - działa od razu po włączeniu zasilania.
  • Mikser równoległy z przeznaczeniem do układów kompresji dźwięku typu New York.
  • Może znaleźć zastosowanie w liniach opóźniających audio.
  • Komponent "domowego studia nagrań".

Mikser najczęściej jest używany do realizacji kompresji równoległej typu "New York" lub w układach opóźniających, jak pokazano na rysunku 1.

Rysunek 1. Zasada działania miksera Dry/Wet (w połączeniu z kompresorem)

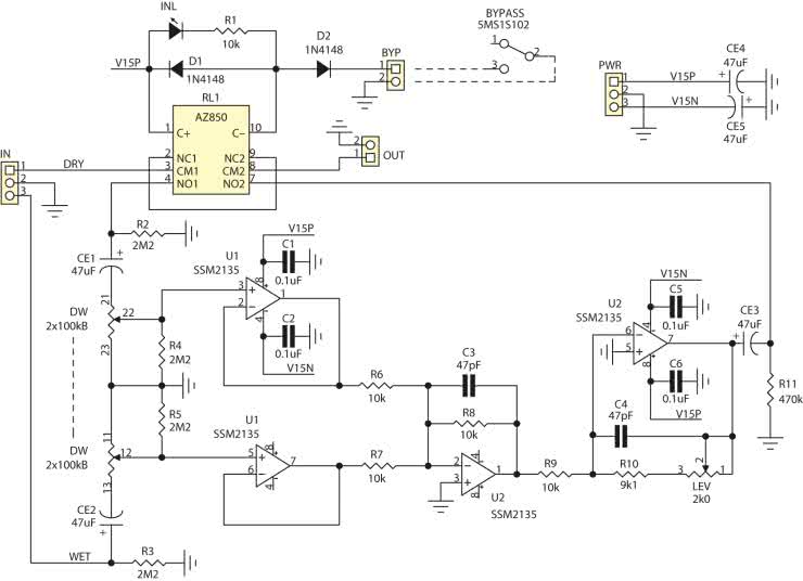
Schemat ideowy proponowanego rozwiązania miksera pokazano na rysunku 2. Do gniazda wejściowego IN doprowadzono sygnały Dry/Wet, odpowiednio, z wejścia i wyjścia zastosowanego efektu. Podobnie jak w pozostałych modułach, sygnał BYP (bypass) jest doprowadzony do złącza BYP i służy do przełączenia sygnału DRY bezpośrednio na wyjście OUT miksera, gdy urządzenie jest nieaktywne. Każdy z sygnałów jest doprowadzony do podwójnego potencjometru DW, którego poszczególne sekcje połączone są przeciwbieżnie, aby zwiększanie poziomu sygnału Dry zmniejszało poziom sygnału Wet.

Rysunek 2. Schemat ideowy miksera Dry/Wet

W ten nieskomplikowany sposób można ustalić proporcję pomiędzy sygnałami.

Z potencjometrów poprzez wtórniki oparte na układzie U1, zastosowane dla zmniejszenia wzajemnego wpływu Dry/Wet, sygnały są doprowadzone do typowego wzmacniacza sumującego U2-1. W celu zachowania fazy sygnału stopień wyjściowy wykonano jako odwracający. Potencjometr LEV0 umożliwia wyrównanie poziomów wejściowego Dry (100%) i wyjściowego, aby układ miał wzmocnienie 1.

Do złącza PWR doprowadzono zasilanie ±15 V/100 mA. Dioda świecąca INL sygnalizuje włączenie układu w tor sygnału.

Mikser zmontowano na niewielkiej płytce drukowanej - jej schemat montażowy pokazano na rysunku 3. Przełącznik BYPASS zamontowano poza płytką. Montaż jest typowy i nie wymaga omawiania. Pomocna w jego wykonaniu będzie fotografia tytułowa.

Rysunek 3. Schemat montażowy miksera Dry/Wet

Po poprawnym zmontowaniu mikser należy wyregulować. Jeżeli nie ma błędów montażowych, do wejścia trzeba doprowadzić sygnał z generatora napięcia sinusoidalnego 1 Vrms, wyjście obciążyć rezystorem 10 kΩ i podać na wejście oscyloskopu. Potencjometr DW ustawić w lewym, skrajnym położeniu (DRY=100%).

Po włączeniu układu przełącznikiem BYPASS powinna zaświecić się dioda INL. Potencjometrem LEV0 należy ustalić identyczny poziom sygnału wejściowego i wyjściowego (statyczne wzmocnienie miksera wynoszące 1 V/V), aby przełączanie BYPASS nie zmieniało poziomu sygnału. Następnie, doprowadzając sygnał audio z wybranego efektu, można sprawdzić pracę miksera Dry/Wet.

Pozostaje tylko życzyć powodzenia w realizacji "analogowego" brzmienia, co najmniej na poziomie Abbey Road…

Adam Tatuś, EP

Wykaz elementów:
Rezystory: (SMD 1206, 1%)
  • R1, R6…R9: 10 kΩ
  • R2…R5: 2,2 MΩ
  • R10: 9,1 kΩ
  • R11: 470 kΩ
  • DW: 2×100 kΩ/A (Alpha 9-PC-STE-100k lin, potencjometr 9 mm stereofon., liniowy)
  • LEV: 2,0 kΩ (potencjometr Helitrim pionowy 3296W)
Kondensatory:
  • C1, C2, C5, C6: 100 nF (SMD 0805)
  • C3, C4: 47 pF (SMD 1206)
  • CE1…CE5: 47 µF (elektrolit. R=2,54 mm)
Półprzewodniki:
  • D1, D2: 1N4148 (SMD)
  • INL: dioda LED, zielona, 3 mm
  • U1, U2: SSM2135 (DIP8)
Pozostałe:
  • BYP: złącze SIP2 + wtyk
  • BYPASS: 5MS1S102 przełącznik dwupozycyjny, dźwigniowy
  • IN, PWR: złącze DG 3,81 mm
  • OUT: złącze DG 3,81 mm
  • RL1: przekaźnik AZ850-12 V
Artykuł ukazał się w
Elektronika Praktyczna
luty 2017
DO POBRANIA
Pobierz PDF Download icon
Materiały dodatkowe
Elektronika Praktyczna Plus lipiec - grudzień 2012

Elektronika Praktyczna Plus

Monograficzne wydania specjalne

Elektronik listopad 2025

Elektronik

Magazyn elektroniki profesjonalnej

Raspberry Pi 2015

Raspberry Pi

Wykorzystaj wszystkie możliwości wyjątkowego minikomputera

Świat Radio listopad - grudzień 2025

Świat Radio

Magazyn krótkofalowców i amatorów CB

Automatyka, Podzespoły, Aplikacje listopad - grudzień 2025

Automatyka, Podzespoły, Aplikacje

Technika i rynek systemów automatyki

Elektronika Praktyczna listopad 2025

Elektronika Praktyczna

Międzynarodowy magazyn elektroników konstruktorów

Elektronika dla Wszystkich grudzień 2025

Elektronika dla Wszystkich

Interesująca elektronika dla pasjonatów