Monoblok lampowy 2W SET z lampami 6B4G

Monoblok lampowy 2W SET z lampami 6B4G
Pobierz PDF Download icon

Konstrukcja jest urządzeniem powstałym na bazie wzmacniacza opisanego w EP1/12. Dla osiągnięcia jeszcze lepszych parametrów odsłuchowych, wzmacniacz podzielono na monobloki, zmieniono transformator wyjściowy, układ zasilania oraz zastosowano wysokiej jakości elementy bierne. Rekomendacje: wzmacniacz jest przeznaczony dla koneserów dobrej muzyki – może być ciekawą bazą lub uzupełnieniem zestawu muzycznego.

Podstawowe parametry:
  • Wzmacniacz zmontowany na pojedynczej, dwustronnej płytce drukowanej.
  • Zbudowany z użyciem lamp 6SN7 oraz 6B4G.
  • Mocy wyjściowa 2…2,5 W/8 Ω

W konstrukcji zastosowano dwie lampy: w stopniu wzmocnienia napięciowego pracuje popularna, podwójna trioda małej mocy 6SN7, a w stopniu mocy bezpośrednio żarzona trioda 6B4G. Zastosowane lampy umożliwiają wykonanie nieskomplikowanego elektrycznie wzmacniacza o mocy 2,0…2,5 W pracującego w konfiguracji SE.

Wzmacniacz jest wykonany na pojedynczej płytce drukowanej zawierającej wszystkie elementy z wyjątkiem transformatorów i gniazd przyłączeniowych. Jego schemat ideowy pokazano na rysunku 1.

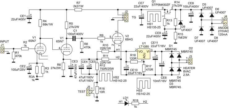
Rysunek 1. Schemat monobloku wzmacniacza lampowego z lampami 6B4G

Sygnał wejściowy z gniazda J1 jest doprowadzony do dwustopniowego wzmacniacza opartego na lampie V1. Sygnał o amplitudzie odpowiedniej do wysterowania lampy V2 poprzez kondensator C1 jest doprowadzony do siatki lampy końcowej V2. Rezystor R12 ustala punkt pracy lampy V2. Ze względu na wydzielaną moc ten rezystor musi być zamontowany na radiatorze. Rezystor R16 umożliwia pośredni pomiar prądu anodowego dla sprawdzenia punktu pracy (złącze TEST, 0,55…0,65 V). W obwód anodowy poprzez złącze J2 jest włączony transformator wyjściowy James JS-6112HS dopasowujący wysoką impedancję wyjściową lampy do niskoomowego obciążenia. W modelu wykorzystano odczepy 2.5 k/8 Ω. Zastosowany transformator jest uniwersalny i bez dodatkowych problemów można wykorzystać odczepy 4/8/16 Ω w zależności od impedancji posiadanych głośników.

Układ uzupełniają zasilacze: napięcia anodowego opartego o filtr aktywny na tranzystorze Q1 współpracujący z szybkim prostownikiem D5…D8 oraz zasilacz żarzenia oparty o U1 LT1085, współpracujący z prostownikiem na diodach Schottky'ego D1…4 o napięciu wyjściowym 6,3 V ustalonym za pomocą dzielnika R17/R18. Dioda świecąca LD1 sygnalizuje załączenie napięcia zasilania.

Montaż

Wzmacniacz zmontowany jest na dwustronnej płytce drukowanej. Płytka jest w wykonaniu specjalnym: grubość laminatu wynosi 2,4 mm, natomiast grubość miedzi 0,125 mm, co zapewnia odpowiednią sztywność i parametry elektryczne. Schemat montażowy wzmacniacza pokazano na rysunku 2.

Rysunek 2. Schemat montażowy wzmacniacza lampowego

Transformatory zasilający i wyjściowy oraz gniazda połączeniowe umieszczone są poza płytką, schemat montażowy przedstawia rysunek 3.

Rysunek 3. Schemat przyłączenia płytki do elementów zewnętrznych

Montaż należy podzielić na dwa etapy. W pierwszej kolejności montujemy płytkę drukowaną monobloku. Kolejność montażu jest typowa. Wszystkie rezystory o mocy większej niż 0,5 W koniecznie należy oddalić od powierzchni płytki drukowanej, aby umożliwić odprowadzenie ciepła. Elementy montowane na radiatorach należy pokryć pastą termoprzewodzącą dla polepszenia odprowadzenia ciepła. W płytce przewidziano kilkanaście otworów umożliwiających cyrkulację powietrza wokół lamp i innych nagrzewających się elementów. W otwory montażowe przy podstawkach lamp należy zamocować tulejki dystansowe M3×15, za pomocą których przymocowuje się płytkę do obudowy.

Po kontroli wizualnej montażu i upewnieniu, że nie występują zwarcia, a komponenty są prawidłowo zamontowane i rozmieszczone, można przystąpić do montażu mechanicznego monobloku. Płytki i obudowa zostały zaprojektowane w taki sposób, aby połączenia pomiędzy nimi były jak najkrótsze oraz zostały zachowane maksymalne odległości pomiędzy obwodami wejścia, wyjścia i zasilania. Sposób montażu modelu pokazano na fotografii 4.

Fotografia 4. Sposób montażu prototypu

Uwaga! We wzmacniaczu występuje wysokie, niebezpieczne dla życia napięcie oraz wysoka temperatura. Uruchamianie należy przeprowadzić z zachowaniem szczególnej ostrożności.

Uruchomienie wzmacniacza zmontowanego ze sprawnych i sprawdzonych elementów, ogranicza się do sprawdzenia poprawności napięć żarzenia, zasilania i kontroli prądu anodowego. Teraz pozostaje tylko dołączyć wzmacniacz do docelowego zestawu audio i cieszyć się muzyką.

Adam Tatuś, EP

Wykaz elementów:
Rezystory: (metalizowane, 1%)
  • R1, R8: 470 kΩ/0,6 W
  • R2, R3, R9, R13, R19, R3A: 1 Ω/0,6 W
  • R4: 68 kΩ/1 W
  • R5, R6, R14: 27 kΩ/2 W
  • R7: 2,2 kΩ/1 W
  • R10, R11: 22 Ω/2 W
  • R12: 750 Ω/25 W (MP930)
  • R15: 1 MΩ/2 W
  • R16: 10 Ω/0,6 W
  • R17: 470 Ω/0,6 W
  • R18: 120 Ω/0,6 W
Kondensatory:
  • C1: 100 nF/400 V (TAD PIO, CSCR300×100)
  • CE1, CE7, CE9: 22 µF/400 V (elektrolit., R=7,5 mm)
  • CE2: 100 µF/25 V (elektrolit. R=5 mm)
  • CE3…CE5: 47 µF/160 V (elektrolit. R=7,5 mm)
  • CE6: 10 mF/16 V (elektrolit. SNAP D=25 mm)
  • CE8: 100 µF/400 V (elektrolit. SNAP D=25 mm)
  • CE10, CE11: 22 µF/16 V (tantalowy R=3,5 mm)
Półprzewodniki:
  • D1…D4: MBR745 (dioda Schottky’ego, TO-220)
  • D5…D9: UF4007 (szybka dioda prostownicza)
  • LD1: dioda LED (pomarańczowa)
  • Q1: STP5NK50ZF (MOSFET, TO-220)
  • U1: LT1085 (TO-220)
Pozostałe:
  • HS1: HS135-25 (radiator z elementami montażowymi)
  • HS2, HS3: HS142-25 (radiator z elementami montażowymi)
  • J1, J3, J4: złącze ARK2 R=5 mm
  • J2: złącze ARK3 R=5 mm
  • J5: złącze SIP2
  • V1: 6SN7 (lampa + podstawka złocona do druku)
  • V2: 6B4G (lampa + podstawka złocona do druku)
  • IN: gniazdo RCA do obudowy
  • OUT: gniazdo głośnikowe kpl. do obudowy
  • TG: James JS-6112HS
  • TS: Transformator toroidalny audio 60 VA (SEC1: 8 V/2,5 A, SEC2: 270 V/0,15 A)
  • IEC: espolone gniazdo zasilające IEC z bezpiecznikiem 400 mAT
Artykuł ukazał się w
Elektronika Praktyczna
styczeń 2015
DO POBRANIA
Pobierz PDF Download icon
Materiały dodatkowe
Elektronika Praktyczna Plus lipiec - grudzień 2012

Elektronika Praktyczna Plus

Monograficzne wydania specjalne

Elektronik listopad 2025

Elektronik

Magazyn elektroniki profesjonalnej

Raspberry Pi 2015

Raspberry Pi

Wykorzystaj wszystkie możliwości wyjątkowego minikomputera

Świat Radio listopad - grudzień 2025

Świat Radio

Magazyn krótkofalowców i amatorów CB

Automatyka, Podzespoły, Aplikacje listopad - grudzień 2025

Automatyka, Podzespoły, Aplikacje

Technika i rynek systemów automatyki

Elektronika Praktyczna listopad 2025

Elektronika Praktyczna

Międzynarodowy magazyn elektroników konstruktorów

Elektronika dla Wszystkich grudzień 2025

Elektronika dla Wszystkich

Interesująca elektronika dla pasjonatów