Kieszonkowy licznik Geigera

Kieszonkowy licznik Geigera
Pobierz PDF Download icon
Licznik Geigera, a dokładnie Geigera-Mullera, gdyż urządzenie to zostało opracowane przez Hansa Geigera i Waltera Mullera w 1928 roku, jest najpopularniejszym wśród detektorów gazowych. Cząstka jonizująca wpadająca do wnętrza takiego detektora wytwarza w nim ładunek elektryczny, który po wzmocnieniu w samym detektorze oraz w układzie elektronicznym może zostać zarejestrowany w układzie elektroniki odczytu. Jeśli taki licznik zostanie wyposażony w układ programowalny, mogący zliczać impulsy w jednostce czasu czy też szacować dawkę pochłoniętego promieniowania jonizującego, stanie się on pełnowartościowym przyrządem pomiarowym.

Urządzenie jest zbudowane w oparciu o tubę licznikową STS-5, która często jest stosowana w przenośnych radiometrach/licznikach tego typu. Zliczaniem powstałych po detekcji impulsów zajmuje się mikrokontroler ATmega8, a wyniki prezentowane są na wyświetlaczu LED.

W układzie znalazło się także miejsce na przetwornicę podwyższającą, która dostarcza napięcia 400 V do polaryzacji tuby licznikowej. Całe urządzenie jest zasilane baterią 9 V, a jego obsługa sprowadza się do kilku prostych czynności.

Po włączeniu urządzenie jest gotowe do pracy i działa w trybie mierzenia liczby impulsów na sekundę (cps). Kolejne naciśnięcia przycisku "Mode" powodują przejścia do kolejnych trybów pracy: zliczenia na minutę, szacowanie mocy dawki promieniowania pochłoniętego (uSv/h) i bezwzględny licznik impulsów (Counter).

Działanie każdego z trybów sygnalizowane jest świeceniem odpowiedniej diody na panelu przednim. Zaświecenie diody ×1000 świadczy o konieczności pomnożenia wyniku przez 1000.

Dodatkowo miganie tej diody raz na 3 sekundy świadczy o przekroczeniu rocznej dopuszczalnej dawki promieniowania 1 mSv/rok dla osób z ogółu ludności, a szybkie miganie świadczy o przekroczeniu dawki pracowniczej 20 mSv/rok. Wszystko to przy założeniu, że aktualnie mierzony poziom promieniowania utrzymuje się przez rok.

Opracowanie układu sprawiło, by znacznie więcej problemów gdyby nie pomoc znajomych. Należą się tutaj podziękowania dla: Jakuba Moronia za stworzenie programu do sterowania licznikiem, Przemysława Terleckiego za pomoc w budowie przetwornicy podwyższającej i Szymona Kulisa za cenne uwagi odnośnie budowy elektroniki odczytu samego detektora.

Działanie Licznika Geigera

Rysunek 1. Zasada działania Licznika Geigera

Licznik Geigera obok licznika proporcjonalnego i komory jonizacyjnej należy do grupy detektorów gazowych. Ogólna zasada działania tego typu detektorów (liczników) polega na wytwarzaniu w ich objętości czynnej sygnałów elektrycznych (impulsów prądowych). Impuls prądu elektrycznego przepływający przez opór roboczy wytwarza na nim spadek napięcia (krótkotrwały), czyli impuls napięcia.

Ten impuls napięcia jest przeważnie sygnałem mierzonym przez współpracujący z licznikiem układ elektroniczny. Cząstki jonizujące wpadając do wnętrza detektora wytwarzają w nim pewna liczbę nośników ładunku. Tymi nośnikami są elektrony oderwane od atomów gazu wewnątrz licznika oraz jony dodatnie tego gazu. Proces ten nazywany jest jonizacją pierwotną.

Detektory gazowe mają najczęściej postać kondensatora cylindrycznego. Elektroda wewnętrzna nazywana anodą jest tutaj elektrodą zbiorczą. Zbudowana jest ona jako cienki drut napięty miedzy dwoma izolatorami w osi komory cylindrycznej. Ścianki komory są elektrodą zewnętrzną (katodą) i stanowią jednocześnie obudowę licznika. Ideę działania licznika oraz jego typową konstrukcję przedstawia rysunek 1.

Katoda znajduje się zwykle na potencjale masy, wysokie napięcie dodatnie podawane jest na anodę przez rezystor roboczy R. Nie jest to jednak zasadą i zdarzają się inne schematy polaryzacji tuby, tak jak chociażby w przypadku opisywanego układu. W takim klasycznym przykładzie z rysunku 1 impulsy generowane w układzie, w postaci spadku napięcia na anodzie, są ujemne względem wysokiego napięcia zasilającego licznik, a kondensator C stanowi tutaj separację między wysokim napięciem zasilania, a układami przedwzmacniacza, zasilanymi zwykle z niskiego napięcia.

W licznikach Geigera-Mullera oprócz jonizacji pierwotnej, bardzo ważna jest także jonizacja wtórna o charakterze lawinowym spowodowana dużym natężeniem pola elektrycznego. Elektrony uwalniane z atomów są przyspieszane do energii wystarczającej do jonizacji lub nawet wzbudzania kolejnych atomów. Wyładowanie lawinowe w liczniku Geigera jest tak duże, że nie zależy ono od jonizacji pierwotnej. Nie można zatem zarejestrować energii cząstki, a jedynie fakt jej obecności w objętości czynnej detektora.

Działanie

Rysunek 2: Schemat blokowy licznika Geigera

Cały licznik Geigera, czyli tuba licznikowa wraz z układami zasilania, sterowania i zliczania impulsów przedstawiony został na rysunku 2. W urządzeniu można wyróżnić trzy podstawowe bloki:

  • Zasilacz wysokiego napięcia - zbudowany jako przetwornica podwyższająca.
  • Tuba licznika STS-5 wraz z elektroniką odczytu.
  • Mikroprocesorowy układ licząco-sterujący.

Przetwornica generuje napięcie 400 V niezależnie od mikrokontrolera, przez co tuba licznikowa zasilana jest cały czas po włączeniu urządzenia. Wygenerowane w tubie impulsy, po wstępnym wzmocnieniu, trafiają do układu liczącego poprzez izolację optyczną. Na podstawie zliczonych impulsów i czasu, w którym to nastąpiło mikrokontroler wylicza żądane wielkości fizyczne i prezentuje je na wyświetlaczu LED.

Schemat ideowy układu elektronicznego licznika przedstawiony został na rysunku 3. Na samym początku warto zwrócić uwagę na układ U1 (MC34063), gdyż za jego pomocą wykonana została przetwornica podwyższająca (Step-Up) do zasilania tuby licznikowej. Układ MC34063 jest monolitycznym kontrolerem zawierającym wszystkie podstawowe elementy do budowy przetwornic DC-DC.

Zawiera on w swojej strukturze temperaturowo kompensowane źródło napięcia referencyjnego, komparator, oscylator o regulowanym wypełnieniu oraz układy ograniczenia prądowego. Układ został tak zaprojektowany, aby możliwe było zbudowanie przetwornicy o minimalnej liczbie elementów zewnętrznych. Typowy schemat aplikacyjny układu U1 został rozbudowy w celu poprawy sprawności przetwornicy.

Ze względu na wysokie napięcie wyjściowe nie było możliwości wykorzystania wewnętrznego klucza wyjściowego, a zamiast tego zastosowany został wysokonapięciowy tranzystor MOSFET T6 (STP6NK600Z) o maksymalnym napięciu dren-źródło dochodzącym do 600V. W celu zwiększenia szybkości przełączania klucza T6 zastosowano dodatkowy tranzystor T1 (BC556), diodę D1 (1N4148) oraz rezystory R2(1k) i R3 (20R). Gdy na nóżce 2 układu U1 pojawia się poziom wysoki, poprzez diodę D1 i rezystor R3, tranzystor T6 zaczyna przewodzić, a energia z zasilania gromadzona jest w dławiku L1 (470 mH).

Rysunek 3. Schemat ideowy licznika Geigera

W drugiej połowie cyklu na nóżce 2 układu U1 pojawia się poziom niski, tranzystor T1 otwiera się i następuje natychmiastowe rozładowanie bramki tranzystora T6, co powoduje jego odcięcie. Impuls wysokiego napięcie powstały w tym momencie na odłączonej końcówce dławika L1 doładowuje kondensator C4 (220 nF 275VAC X2) poprzez szybką diodę D2 (UF4007). kondensator C3 (3,3 nF) ustala częstotliwość pracy oscylatora wewnętrznego, natomiast kondensator C1 (470 µF) filtruje napięcie zasilania układu U1. Elementy R7 (10 kΩ), R8 (3,3 MΩ) i P2 (500 kΩ) stanowią dzielnik sprzężenia zwrotnego przetwornicy. Za pomocą potencjometru P2 możliwe jest ustawienie napięcia wyjściowego. Kondensator C2 (1 nF) filtruje napięcie z dzielnika sprzężenia zwrotnego zanim trafi ono na wejście komparatora wewnętrznego.

Drugim ważnym podukładem jest elektronika odczytu tuby licznikowej D3 (STS-5). Rezystor R4 (4,7 MΩ) stanowi tutaj tak zwany opór roboczy. Impuls napięcia na tym rezystorze świadczy o wykryciu przez licznik cząstki jonizującej. Kondensator C5 (68 pF) stanowi separację między tubą zasilaną wysokim napięciem, a resztą elektroniki odczytowej zasilanej niskim napięciem.

Kondensator ten przewodzi jedynie impulsy, a jego wartość została tak dobrana, aby uzyskać maksymalną możliwą częstość zliczeń (ilość impulsów w czasie), ale jednocześnie pojemność ta nie może być za mała, aby wysokość impulsu była zdolna do otwarcia tranzystorów T7 i T8 (BC546) pracujących w układzie Darlingtona. Rezystor R5 (4,7 MΩ) sprawia, że tranzystory T7 i T8 są zatkane, gdy nie ma impulsu. Dioda Zenera D4 (9,1 V) zabezpiecza tranzystory T7 i T8 w przypadku pojawienia się dużego impulsu na rezystorze R4. Kondensator C12 (100 µF) filtruje zasilanie tranzystorów T7 i T8 ze względu na impulsowy charakter pracy.

Emiter T8 powoduje wysterowanie transoptora U2 (LTV817) i diody D5 (LED) oraz głośniczka P1. Dioda D5 stanowi wizualną kontrolkę zarejestrowanej w liczniku cząstki, a głośniczek P1 generuje w tym momencie charakterystyczny dla licznika Geigera stuk. Sygnał z wyjścia transoptora podciągnięty do +5 V za pomocą R6 (10 kΩ) trafia do mikrokontrolera na wejście przerwania zewnętrznego Int0 i na wejście sprzętowego licznika Counter1.

Elementem sterującym całym licznikiem Geigera jest mikrokontroler U4 (ATmega8), taktowany rezonatorem kwarcowym X1 (16 MHz). Kondensatory C10 i C11 (22 pF) konieczne są do prawidłowej pracy rezonatora kwarcowego. Rezystor R22 (10 kΩ) wymusza wysoki stan na nóżce resetu mikrokontrolera. Stabilizator U3 (7805) dostarcza zasilania do części sterującej licznika. Kondensatory C6 (100 µF), C7 (47 µF) oraz C8 i C9 (100 nF) filtrują napięcie zasilania.

Wyniki pomiaru reprezentowane są na 4 pozycyjnym wyświetlaczu siedmiosegmentowym LED W1 oraz za pomocą dodatkowych diod D6...D10. Zarówno wyświetlacz jak i diody sterowane są z mikrokontrolera za pomocą multipleksowania z wykorzystaniem tranzystorów T2...T5 (BC556) oraz T9 (BC556). Rezystory R9...R13 (3,3 kΩ) ograniczają prądy baz tych tranzystorów, natomiast elementy R14...R21 (680 Ω) ograniczają prąd struktur LED wyświetlacza i diod D6...D10. Przyciski S1 i S2 wykorzystywane są do obsługi licznika. Złącze Prog umożliwia zaprogramowanie mikrokontrolera U4 bez wyjmowania go z podstawki.

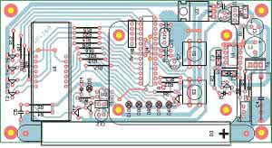
Budowa

Rysunek 4. Schemat montażowy układu

Płytkę zaprojektowano w taki sposób, aby można ją było zamknąć w obudowie Z-49. Gotowy otwór na wyświetlacz 4 cyfrowy w tej obudowie znacznie zwiększa jej walory estetyczne. Schemat montażowy jest widoczny na rysunku 4. Po przylutowaniu wszystkich zworek budowę należy rozpocząć od uruchomienia przetwornicy wysokiego napięcia, czyli układu U1 i jego elementów pomocniczych.

Ze względu na brak miejsca w obudowie, kondensator C4 należy zamontować leżąco od strony druku, natomiast tranzystor T6, leżąco po stronie elementów. Pomocą tutaj na pewno będą fotografie układu modelowego. Jeśli przetwornica już działa należy na jej wyjściu ustawić napięcie równe 400 V względem masy.

W następnej kolejności warto zmontować elementy w torze sygnałowym tuby licznikowej, tranzystory T7 i T8, kondensatory C5, C12 oraz diody, transoptor U2 i rezystory konieczne do ich poprawnej pracy. Na tym etapie możliwe jest już uruchomienie samego licznika. Po zamontowaniu tuby i włączeniu zasilania 9 V dioda D5 sygnalizująca zliczenia powinna migać przynajmniej raz na 2-3 sekundy, co obrazuje rejestrację promieniowania tła.

Listing 1. Procedura odczytu Counter1

Jeżeli chodzi o montaż samej tuby licznikowej na płytce to można do tego wykorzystać uchwyty z dużych bezpieczników lutowane w płytkę, wykonać samemu uchwyt z kawałka blaszki miedzianej lub po prostu przylutować wyprowadzenia tuby do kawałka srebrzanki tak jak w projekcie modelowym. W dalszym etapie montażu należy przylutować wszystkie rezystory i tranzystory odpowiedzialne za poprawną pracę wyświetlacza i diod kontrolnych. Pod mikrokontroler U4 dobrze jest zastosować podstawkę.

Przyciski S1 i S2 to mikroprzyciski w dużej obudowie, warto zadbać, aby ich wysokość była większa niż komponentów wlutowanych w płytkę. Podczas wiercenia otworów w obudowie dobrze jest posłużyć się wydrukiem schematu montażowego. Po przyłożeniu wydruku wewnątrz obudowy można łatwo zapunktować wszystkie otwory. Płytka montowana jest do przedniej ścianki obudowy za pomocą 4 śrub M3 z łbem stożkowym.

Listing 2. Procedura obsługi wyświetlacza

Łebki śrub powinny być wpuszczone w obudowę i nie mogą wystawać ponad jej powierzchnię, gdyż uniemożliwi to przyklejenie naklejki maskującej na przód obudowy. Przyciski powinny mieć otwory co najmniej 1mm większe niż ich ośki, a same muszą być zamontowane dokładnie na równo z górną powierzchnią obudowy (regulacji można dokonać za pomocą nakrętek na śrubach M3 mocujących płytkę). Elastyczność naklejki pokrytej folią samoprzylepną umożliwi wtedy wygodne naciskanie przycisków.

Naklejkę w formacie PDF można pobrać ze strony EP, należy ją wydrukować na papierze samoprzylepnym, nie stosując żadnego dopasowania do strony, aby była odpowiedniej wielkości. Wydruk należy pokryć jeszcze warstwą folii samoprzylepnej, a potem całość nakleić na obudowę. Z boku obudowy konieczne jest wycięcie "okienka", aby promieniowanie mogło dotrzeć do tuby zamontowanej w środku. Wynika to z faktu, że rejestrowane promieniowanie to głownie cząstki beta, dla których kilka milimetrów obudowy z tworzywa sztucznego stanowi już poważną przeszkodę.

Wykaz elementów

Rezystory:
R1: 2 Ω
R2 1 kΩ
R3: 20 Ω
4R4, R5: 4,7 MΩ
R6, R7, R22: 10 kΩ
R8: 3,3 MΩ
R9...R13: 3,3 kΩ
R14...R21: 330 Ω
R25: 680 Ω
P2: 500 kΩ (potencjometr)

Kondensatory:
C1: 470 µF
C2: 1 nF (MKT)
C3: 3,3 nF (MKT)
C4: 220 nF/275 V AC (X2)
C5: 68 pF
C6, C12: 100 µF
C7: 47 µF
C8, C9: 100 nF
C10, C11: 22 pF

Półprzewodniki:
D1: 1N4148
D2: UF4007
D4: dioda Zenera 9,1 V
D5...D10: dioda LED
T1...T5, T9: BC556 (TO-92)
T6: STP6NK60Z (TO-220)
T7, T8: BC547B (TO-92)
U1: MC34063
U2: LTV817
U3: 7805 (TO-220)
U4: ATmega8-16PI
W1: wyświetlacz LED, 4 cyfry

Inne:
D3: Tuba licznikowa STS-5 (CTC-5)
BAT: koszyk dla baterii 6F22 (9 V)+bateria
J1: goldpin 1×3
L1: dławik 470 mH
Głośniczek piezzo
Prog: goldpin 1×5
S1, S2: mikroprzycisk
X1: kwarc 16 MHz

Programowanie

Listing 3. Procedura wyliczająca zliczenia na sekundę (cps)

Program do mikrokontrolera Atmega8 został napisany w Bascomie przez Jakuba Moronia (jakub.moron@gmail.com), a jego kluczowe fragmenty przedstawione zostały poniżej. Najważniejszym fragmentem programu jest obsługa przerwania Timer0, gdyż tutaj właśnie dokonywany jest odczyt licznika systemowego Counter1, obsługiwana jest klawiatura i wyświetlacz siedmiosegmentowy.

Przerwanie Timer0 występuje co 4 ms, a jego preskaler sprzętowy został ustawiony na 256. Na listingu 1 przedstawiono fragment programu odpowiedzialny za odczyt impulsów z elektroniki odczytu licznika Geigera trafiających na wejście Counter1. Procedura ta wykonywana jest co 4 ms jednak zmienna Cnt_tm zliczająca do 250 pozwala taktować odczyt licznika systemowego co 1 s. Dokładnie co 1 s zwiększana jest wartość Buf_ptr stanowiąca wskaźnik bufora odczytu Buf_val.

Bufor ten stanowi w istocie tablicę zmiennych typu Word (60 elementów), do której cyklicznie zapisywane są kolejne wartości licznika Counter1 zarejestrowane w ciągu ostatniej sekundy. Gdy wskaźnik bufora Buf_ptr przekroczy wartość 60 tablica zaczyna być nadpisywana od początku, a jednocześnie ustawiona zostaje flaga Full_buf. Ma to potem swoje konsekwencje przy obliczaniu wartości mierzonych. Po odczycie wartości Counter1 zawartość licznika jest kasowana oraz ustawiana jest flaga F_upd, dzięki której możliwe jest uaktualnienie wskazań wyświetlacza w innej części programu. Listing 2 przedstawia procedurę obsługi wyświetlacza i diod kontrolnych, która wykonywana jest każdorazowo przy wystąpieniu przerwania Timer0.

Licznikiem multipleksera jest tutaj zmienna Led_ptr, której wartość jest zwiększana cyklicznie po każdym wykonaniu tego fragmentu kodu. Dla wartości 0-3 na wyświetlaczu pokazywane są cyfry, natomiast dla wartości Led_ptr = 4 zaświecają się diody kontrolne. Zaraz po wejściu do obsługi wyświetlania sprawdzany jest stan Led_ptr i gaszona jest aktywna wcześniej anoda wyświetlacza. Potem zwiększana jest wartość Led_ptr i w zależności od niej katody wyświetlacza (lub diody) przyjmują odpowiednie wartości. Tablica Led_dig(x) przechowuje aktualne wartości, jakie powinny być wyświetlone na poszczególnych pozycjach wyświetlacza.

Listing 4: Procedura wyliczająca bezwzględną liczbę zliczeń

Wszelkie obliczenia dokonywane są w pętli głównej programu, gdy flaga F_upd zostanie ustawiona. W zależności od ustawionego trybu pracy (zmienna Mod_ptr) program wylicza: zliczenia na sekundę (cps), zliczenia na minutę (cpm), szacuje dawkę pochłoniętego promieniowania lub pokazuje bezwzględną liczbę zliczeń. Zmienna Mod_ ptr przyjmuje wtedy wartości równe odpowiednio 1, 2, 4 i 8. Na listingu 3 przedstawiono sposób wyliczania zliczeń na sekundę.

Na samym początku zerowana jest zmienna przechowująca wyliczoną wartość (Value). Tablica Buf_val(x) przechowuje zmierzone wartości natomiast wskaźnik bufora Buf_ptr wskazuje na najnowszy wynik z pomiaru. Do uśredniania zawsze brane jest 10 ostatnich wyników. Jeśli wartość wskaźnika jest większa lub równa 10 pętla For sumuje 10 ostatnich wyników i jest to gotowa wartość cps pomnożona przez 10.

Gdy wartość wskaźnika jest mniejsza od 10 to sumowane są wszystkie wartości od 1 do Buf_ptr, a następnie dopełnienie do 10 wyników jest brane z końca tablicy począwszy od wskaźnika 51 + Buf_ptr do końca tablicy (do 60). Wynika to z faktu, iż bufor pomiarowy jest nadpisywany cyklicznie. Jedynym wyjątkiem od tej metody obliczeń jest pierwsze zapełnienie bufora, gdy urządzenie zostaje włączone lub zresetowane, a Full_buf = 0 i nie zapisano jeszcze co najmniej 10 komórek Buf_val(x).

Wynik przewidywany jest wtedy na podstawie aktualnej ilości wykonanych pomiarów. Wyświetlanie zliczeń na sekundę podobnie jak pozostałych parametrów wyposażone jest w automatyczną zmianę zakresów/wskazań. Gdy wyliczona wartość jest mniejsza od 1000 to wyświetlacz wskazuje wartość z dokładnością do 0.1 cps, natomiast jeśli wynik jest większy od 1000, to precyzja pomiaru wynosi 1 cps.

Rysunek 5. Ustawienia fusebitów mikrokontrolera ATMega8

Na listingu 4 zaprezentowano drugą z czterech procedur wyliczająca wskazania prezentowane przez licznik. Jest to tym razem procedura pozwalająca obliczyć bezwzględną liczbę zliczeń rejestrowanych w tubie STS-5. Zmienna Mod_ptr w tym trybie pracy przyjmuje wartość 8, a do zliczeń nie jest w tym przypadku wykorzystywany Counter1, a licznik programowy działający na przerwaniu zewnętrznym Int0. Licznikiem programowym jest tutaj zmienna Count_val, która resetowana jest po uruchomieniu urządzenia lub wciśnięciu przycisku Reset.

Procedura na pierwszy rzut oka jest skomplikowana, jest to wynikiem automatycznej zmiany zakresów, którą chciano uzyskać. Gdy ilość zliczeń jest mniejsza niż 10000 to dioda ×1000 nie jest zapalana a na wyświetlaczu prezentowana jest bezpośrednio ilość zliczeń. Gdy wartość w zmiennej Count_val przekroczy 10000 to dioda ×1000 zostaje włączona a wyświetlacz prezentuje wynik w kilo zliczeniach czyli w tysiącach zliczeń. W zależności od wartości precyzja wskazań to 0.01 k, 0.1 k lub 1 k zliczeń. W efekcie układ może mierzyć do 1000000 impulsów a po przekroczeniu tej liczby zgłaszany jest błąd i układ się zatrzymuje.

Pozostałe fragmenty programu pozwalają obliczyć ilość zliczeń na minutę oraz oszacować dawkę promieniowania pochłoniętego. Procedury te napisane są bardzo podobnie do tych z listingów 3 i 4, zatem nie warto przedstawiać tutaj ich dokładnego opisu. Cały kod źródłowy jest dostępny do pobrania ze strony EP. Podczas programowania ważne jest także ustawienie fusebitów mikrokontrolera ATMega8 (wartości szesnastkowe: hfuse=C9, lfuse=FF), bez tego układ na pewno nie będzie działał prawidłowo. Pomocą będzie tu na pewno rysunek 5, na którym przedstawiono zrzut z programu Burn-O-Mat.

Mirosław Firlej
elektronika@firlej.org
http://mirley.firlej.org

Artykuł ukazał się w
Elektronika Praktyczna
maj 2014
DO POBRANIA
Pobierz PDF Download icon
Materiały dodatkowe
Elektronika Praktyczna Plus lipiec - grudzień 2012

Elektronika Praktyczna Plus

Monograficzne wydania specjalne

Elektronik listopad 2025

Elektronik

Magazyn elektroniki profesjonalnej

Raspberry Pi 2015

Raspberry Pi

Wykorzystaj wszystkie możliwości wyjątkowego minikomputera

Świat Radio listopad - grudzień 2025

Świat Radio

Magazyn krótkofalowców i amatorów CB

Automatyka, Podzespoły, Aplikacje listopad - grudzień 2025

Automatyka, Podzespoły, Aplikacje

Technika i rynek systemów automatyki

Elektronika Praktyczna listopad 2025

Elektronika Praktyczna

Międzynarodowy magazyn elektroników konstruktorów

Elektronika dla Wszystkich grudzień 2025

Elektronika dla Wszystkich

Interesująca elektronika dla pasjonatów