Cyfrowy tuner stereofoniczny. cz. 2

Cyfrowy tuner stereofoniczny. cz. 2
Pobierz PDF Download icon

Prezentowane urządzenie jest propozycją wzbogacenia naszego domowego zestawu wideo o amplituner stereofoniczny, gotowy do współpracy odbiornikiem telewizyjnym i jeszcze jednym, zewnętrznym urządzeniem audio.

Prostownik napięcia pomocniczego

Rysunek 15. Schemat ideowy prostownika pomocniczego

Schemat ideowy prostownika przestawiono na rysunku 15. Jest to nieskomplikowany obwód składający się z mostka prostowniczego złożonego z szybkich diod typu FR102. Kondensator C1 wstępnie filtruje zasilanie, dławik L1 stanowi część układu filtrowania drugiego napięcia pomocniczego. Na złącze CON1 jest doprowadzone napięcie z uzwojenia napięcia pomocniczego transformatora impulsowego. Do złącza CON4 jest dołączone podświetlenie wskaźników wysterowania i poziomu sygnału. Przystawkę modułu VMUSIC2 dołączamy do złącza CON3. Złącze CON2 jest doprowadzane bezpośrednio do płyty głównej.

Schemat montażowy prostownika pokazano na rysunku 16. Montaż zaczynamy od wlutowania diod prostowniczych, kondensatorów SMD, dławika i złączy. Złącze CON2 jest typu AK940 i stanowi ono stelaż do montażu prostownika. Zmontowany prostownik pokazano na fotografii 17.

Moduł wzmacniaczy mikrofonowego i słuchawkowego

Rysunek 16. Schemat montażowy prostownika pomocniczego

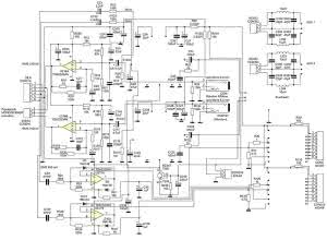
Schemat ideowy wzmacniaczy mikrofonowego i słuchawkowego pokazano na rysunku 18. Oprócz samych wzmacniaczy moduł zawiera również układ wskaźników wysterowania i filtry wejściowe.

Sygnał dla wskaźników nie jest pobierany bezpośrednio z wyjść wzmacniaczy mocy, tylko z wyjścia procesora dźwięku. Cały obwód jest zasilany napięciem stabilizowanym +12 V. Gniazdo słuchawkowe ma wbudowany przełącznik, którego styk rozwiera się po włożeniu wtyku słuchawek. Sygnał z tego styku jest doprowadzony na złącze CON219. Stanowi on informację dla mikrokontrolera o dołączeniu słuchawek. Po odebraniu tej informacji, procesor wycisza wzmacniacze mocy i włącza wzmacniacz słuchawkowy poprzez ustawienie sygnału na nóżce 1 złącza CON219. Szeregowo przewodem dołączonym do tego wyprowadzenia należy wlutować rezystor 560 V. Rezystory R21, R23, R121 i R123 dopasowują poziomy sygnałów wejściowych wzmacniaczy słuchawkowych.

Fotografia 17. Wygląd zmontowanego prostownika

Na płytce zamontowano również wzmacniacze mikrofonowe z układami TDA2320 pracującymi w typowej aplikacji. Czułość wzmacniaczy wynosi około 312 mV, a wzmocnienie jest równe 1000 V/V. Rezystory R24 i R124 zapobiegają stukom w głośnikach podczas dołączania mikrofonu do wejścia. Ponieważ układy U216A i U216B są zasilane napięciem asymetryczny, jest konieczne podanie na wejścia nieodwracające wzmacniaczy połowy napięcia zasilania. Zapewniają to rezystory R15, R16, R17, R115, R116 i R117. Kondensatory C16 i C116 filtrują napięcie polaryzujące wejścia. Rezystory R18, R118, R20 i R120 ustalają wzmacnianie układu.

Filtry zbudowane z rezystorów R19 i R119 oraz kondensatorów C21 i C121 nie blokują sygnały o częstotliwościach leżących ponad pasmem akustycznym i zapobiega wzbudzaniu się wzmacniaczy mikrofonowych.

Wzmacniacz mikrofonowy może pracować z jednym mikrofonem w trybie mono lub z dwoma w trybie stereofonicznym. Wyboru trybu pracy dokonuje się przełącznikiem przyłączonym do złącza CON216. Kolejnym elementem są wskaźniki wysterowania. Sygnał akustyczny trafia ze złącze CON214, poprzez kondensatory odcinające składową stałą, na wejścia odwracające aktywnych prostowników z układem U217. Wzmocnienie prostowników ustalają elementy R28, R29 oraz R128, R129. Na wejście nieodwracające jest doprowadzone stałe napięcie referencyjne generowane przez układy LM3916. Sygnał po wyprostowaniu, z dodaną składową, jest podawany na wejście układu uśredniającego zbudowanego z rezystorów R27, R127 i kondensatorów C30, C130.

Rysunek 18. Schemat ideowy wzmacniaczy mikrofonowego i słuchawkowego

Dzięki niemu słupki wskaźnika wysterowania działają lepiej, chociaż troszkę "ospale" reagują na zmianę wysterowania. Następnie sygnał trafia na wejścia układów U3 i U103. Diody wysterowania zawarte w panelu czołowym są doprowadzone do złączy CON2 i CON102. Układy LM3916 zawierają w swej strukturze źródła prądowe sterujące diodami LED, więc nie jest konieczne stosowanie rezystorów ograniczających prąd diod. Wskaźniki wysterowania pracują w trybie słupkowym, co jest wymuszane przez połączenie nóżki MODE z dodatnim napięciem zasilania układu. W module zamontowano również filtry analogowych sygnałów wejściowych złożone z dławików L301...L304 i kondensatorów C301...C308. Ich zadaniem jest blokowanie sygnałów leżących ponad pasmem akustycznym.

Schemat montażowy modułu wzmacniaczy przedstawiono na rysunku 19. Cały moduł zmontowano na płytce dwustronnej. Montaż należy zacząć od wlutowania złączy wejść mikrofonowych i słuchawkowego. Są one przylutowane do górnej warstwy laminatu. Wejście liniowe jest zamontowane od spodu płytki. Punkty oznaczone X, Y, Z łączymy przewodami ekranowanymi. Po zamontowaniu wejść należy dodatkowo przykleić je do powierzchni płytki. W następnej kolejności montujemy rezystory, kondensatory, tranzystory, układy scalone i pozostałe złącza. Z uwagi na duże wzmocnienie wzmacniaczy mikrofonowych i tego, że tuż pod płytką biegną przewody do wyjść głośnikowych, spodnią część pytki należy zaekranować cienką blachą przylutowaną do ścieżek masy.

Moduł efektu "Kontur"

Rysunek 19. Schemat montażowy modułu wzmacniaczy mikrofonowego i słuchawkowego

Efekt "kontur" stanowi moduł rozszerzenia. Normalnie wyprowadzenia złączy CON215 i CON216 na płycie głównej są połączone zworami - po ich zdjęciu jest możliwe włączenie modułu "Kontur". Zdecydowałem się na wbudowanie tego efektu jako opcji, ponieważ przez kilka lat użytkowałem amplituner Radmor 5102TE, w którym można było włączyć "Kontur" i po jego załączeniu odtwarzany dźwięk zyskiwał charakterystyczne brzmienie tj. głęboki bas, który był wyróżnikiem tego modelu amplitunera Radmor.

Działanie efektu "Kontur" polega ono podniesieniu poziomu tonów niskich i wysokich i pozostawieniu średnich bez zmiany. Schemat ideowy efektu pokazano na rysunku 20. Sygnał z procesora dźwięku, doprowadzony do wejść nieodwracających wzmacniaczy U1001, ma składową stałą równą połowie ich napięcia zasilającego (wprowadzają ją rezystory R1001, R1006, R1010 i R1015). Następnie, po załączeniu efektu "Kontur", sygnał jest wzmacniany i trafia na filtr przepuszczający częstotliwości najwyższe i niskie, a nieco tłumiący średnie.

Rysunek 20. Schemat ideowy efektu "Kontur"

Gdy moduł efektu "Kontur" jest wyłączony, na wejście CON1002 jest podane napięcie 0 V z wyprowadzenia mikrokontrolera. Powoduje to przewodzenie tranzystorów T1001...T1004 i w konsekwencji wymusza spadek wzmocnienia wzmacniacza U1001 do wartości 1 V/V i rozłączenie filtru RC - efekt "Kontur" jest wyłączony. Gdy na złączu CON1002 wystąpi napięcie +5 V, tranzystory nie przewodzą, co prowadzi do podniesienia wzmocnienia toru do 1,81 V/V i włączenie tłumienia za pomocą filtru. W konsekwencji dźwięk wydaje się cichszy, lecz bas i tony wysokie są bardziej wyraziste. Tłumione są tony średnie i dlatego - przy tej samej mocy wyjściowej - dźwięk wydaje się cichszy. Oczywiście, można by zwiększyć wzmocnienie układu poprzez dobranie rezystancji R1002 i R1011, lecz prowadziłoby to do szybkiego przesterowania wzmacniacza.

Schemat montażowy modułu pokazano na rysunku 21. Układ zmontowano na płytce jednostronnej. Montaż jest typowy i nie wymaga omawiania. Płytka jest montowana pionowo w stosunku do płyty głównej. Złącza kątowe CON1001, CON1002, CON1003 po przylutowaniu do płytki należy dodatkowo przykleić. Zapewni to stabilny montaż do płyty głównej.

Przystawka do modułu VMUSIC2

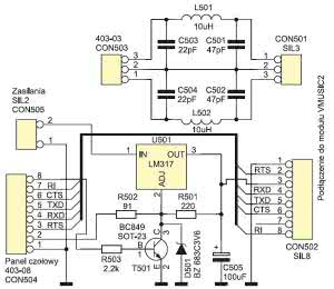
Schemat przystawki pokazano na rysunku 23 - służy ona do włączania zasilania modułu VMUSIC2, gdy jako źródło sygnału wybrano odtwarzacz MP3/WMA oraz filtruje wyjściowy sygnał akustyczny. Na wejście CON505 modułu doprowadzono wyprostowane napięcie pomocnicze. Wejście CON504 stanowi połączenie pomiędzy panelem czołowym, a przystawką modułu. Są tam doprowadzone sygnały potrzebne do sterowania modułem VMUSIC2. Sam moduł komunikuje się z systemem mikroprocesorowym poprzez UART - jego sygnały są dostępne na wyprowadzeniach 4 i 5.

Rysunek 21. Schemat montażowy efektu "Kontur"

Na wyprowadzeniu 6 występuje sygnał CTS. Podczas normalnej pracy modułu występuje na nim potencjał masy wymuszony poziomem niskim na nóżce mikrokontrolera sterującego. Na wyprowadzeniu 8 jest sygnał załączający zasilanie modułu. Gdy jest ono ustawione, tranzystor T501 zwiera wejście stabilizatora U501 do masy. W konsekwencji na wyjściu stabilizatora jest ok. 1,2 V i moduł VMUSIC2 jest wyłączony. Gdy wyprowadzenie 8 zostanie wyzerowane, tranzystor nie przewodzi, co powoduje doprowadzenie poprzez rezystor R502 napięcia +3,3 V na wejście stabilizatora. Dioda D501 stanowi zabezpieczenie przed zbyt wysokim napięciem. Przystawka zawiera również filtry LC zapobiegające przedostawaniu się częstotliwości nadakustycznych.

Schemat montażowy przystawki do modułu VMUSIC2 zamieszczono na rysunku 24. Cała przystawka mieści się na płytce jednostronnej o wymiarach 40,1 mm×26,2 mm. Montaż jest typowy i nie powinien sprawiać problemów. Przystawka jest przylutowana bezpośrednio do złączy modułu VMUSIC2. Złącza CON503, CON504, CON505 są golpinami kątowymi montowanymi od strony druku. Wygląd zmontowanego zestawu przedstawiono na fotografii 25.

Panel czołowy

Rysunek 23. Schemat ideowy przystawki do modułu VMUSIC2

Schemat ideowy panelu czołowego znajduje się na rysunku 26. To właśnie w tym module znajduje się cała "mądrość" urządzenia zaszyta w oprogramowaniu mikrokontrolera ATmega32 (U301).

Procesor jest taktowany zewnętrznym rezonatorem kwarcowym o częstotliwości 12 MHz. Kondensator C302 i rezystor R303 stanowią obwód odpowiedzialny za restart mikrokontrolera po włączaniu napięcia zasilania. Złącze CON301 służy do dołączenia programatora.

Procesor steruje modułem wyświetlacza LCD z kontrolerem HD44780 za pomocą 4-bitowej magistrali danych. Diody sygnalizacyjne, przekaźnik wyjść głośnikowych, przełącznik wejść audio i wskaźnik sygnału z anteny są sterowane z układów PCF8574 pełniącemu rolę ekspandera. Magistralę I²C wyprowadzono na złącze CON302 połączone z płytą główną. Do magistrali dołączono zegar czasu rzeczywistego U302. Trymer C308 służy do dokładnej regulacji częstotliwości. Układ zegara jest wyposażony w zasilanie awaryjne w postaci kondensatora C309. Zgromadzona w nim energia wystarcza na około 1 godzinę pracy zegara w razie przerwy w zasilaniu albo podczas przenoszenia amplitunera w inne miejsce.

Rysunek 24. Schemat montażowy przystawki do modułu VMUSIC2

Układ U304 jest odbiornikiem podczerwieni. Obwód złożony z rezystora R328 i kondensatora C315 stanowi filtr zasilania dla odbiornika. Wyjście odbiornika dołączono do wejść jednego z przerwań zewnętrznych mikrokontrolera i zostało ono podciągnięte do napięcia zasilania za pomocą rezystora R307. Pozostałe oporniki (R309... R314) zasilają wyprowadzenia portów dołączone do impulsatora SW304 i mikroprzełączników SW301...SW303. Drugie wejście przerwania zewnętrznego wykorzystano do kontroli komunikatów RDS. Wejście to jest doprowadzone do złącza CON312 i zasilone za pomocą opornika R308. Rezystory R305 i R306 zasilają linie magistrali I²C. Wejście przerwania INT2 reaguje zmiany poziomów - zostało podciągnięte do zasilania rezystorem R304 a za pomocą diod D301...D306 jest na nim wymuszana zmiana poziomu podczas naciskania dowolnego przycisku, ośki impulsatora lub kręcenia pokrętłem impulsatora.

Na wyjściu OC2 mikrokontrolera jest dostępny sygnał PWM wprowadzony poprzez rezystor R302 na bazę tranzystora T301. Służy on do zmiany intensywności podświetlenia wyświetlacza. Rezystor R301 ogranicza prąd podświetlenia. Napięcie zasilające podświetlenie jest wyprowadzone na złącze CON314.

Fotografia 25. Przystawka zamontowana na module VMUSIC2

Na złącze CON306 jest doprowadzone napięcie zasilania panelu czołowego. Sygnał dostępny na nóżce 2 tego złącza odpowiada za załączenie zasilacza. Zwarcie go do masy powoduje włączenie przetwornicy. Rolę klucza zwierającego ten pin do masy pełni tranzystor T303.

Na złącze CON304 są doprowadzone napięcia +3,3 V i +2,5 V z płyty głównej. Dalej są one filtrowane za pomocą dławików L302, L303 i kondensatorów C311...C314. Następnie są podawane na złącze CON307. Łączy się ono z przystawką modułu VMUSIC2, więc są tam dostępne linie sprzętowego układu UART procesora oraz sygnał włączania zasilania modułu.

Schemat montażowy panelu czołowego pokazano na rysunku 27. Zmontowano go na płytce dwustronnej, dopasowanej do wymiarów obudowy. Montaż zaczynamy od elementów SMD, następnie lutujemy elementy przewlekane. Po zamontowaniu rezystorów i kondensatorów SMD montujemy diody LED. Po zamontowaniu diody D309...D313 powinny wystawać 25 mm nad powierzchnię płytki. Pozostałe diody LED wskaźnika sygnału i wskaźników wysterowania montujemy w taki sposób, aby wystawały 15 mm nad powierzchnię płytki. Teraz montujemy układy scalone SMD, a w następnej kolejności mikroprzełączniki i impulsator.

Rysunek 26. Schemat ideowy panelu czołowego

Do nóżek impulsatora można dolutować kondensatory ceramiczne o pojemności 100 nF - ograniczy to zaburzenia na skutek drgania styków. Na koniec montujemy złącza pamiętając, że wszystkie są umieszczone od spodniej strony druku. W miejsce złącza CON301 należy wlutować 10-żyłowy, płaski przewód z końcówką pasującą do programatora STK500. To złącze jest umieszczone tuż przed radiatorem i brakuje na nie miejsca. Na końcu montujemy mikrokontroler, ale bez podstawki, ponieważ nie zmieści sią ona ze względu na szczupłość miejsca pod wyświetlaczem, pod którym jest umieszczona ATmega. Dopiero teraz można zamontować wyświetlacz lutując go do listwy goldpin i przykręcając śrubami do płytki panelu. W urządzeniu modelowym zastosowano wyświetlacz LCD z niebieskim podświetleniem i polem tekstowym świecącym na biało. Obudowa ma na panelu czołowym ciemny filtr i wyświetlany tekst jest słabo widoczny z dużej odległości. Zamiast wyświetlacza jak w prototypie warto zastosować wyświetlacz OLED.

Po sprawdzeniu poprawności montażu można zaprogramować mikrokontroler dołączając programator do złącza CON301. Należy pamiętać, aby w fusebitach wyłączyć interfejs JTAG. Po zaprogramowaniu procesora na wyświetlaczu powinien być wyświetlony zegar. Jeśli tak nie jest, to konieczna będzie regulacja kontrastu za pomocą RN301.

Program napisano w Bascom AVR. Używałem programatora STK500.

Wykaz elementów

Wzmacniacze mikrofonowe i słuchawkowy

Rezystory: (0,125 W/5%)
R15, R115: 18 kΩ
R16, R116: 82 kΩ
R17, R20, R24, R117, R120, R124: 100 kΩ
R18, R30, R118, R130, R250: 100 Ω
R19, R119: 15 kΩ
R21, R27, R121, R127: 10 kΩ
R22, R122: 10 Ω
R23, R123: 150 kΩ
R25, R125: 2,2 Ω/2 W
R26, R126: 1 kΩ
R27, R127: 10 kΩ
R28, R128: 180 kΩ
R29, R129: 220 kΩ
R31, R131: 4,7 kΩ
R248, R249: 15 kΩ

Kondensatory:
C17, C117: 4,7 µF/25 V
C18, C20, C28, C118, C120, C128: 22 µF/25 V
C19, C119: 220 pF
C21, C121: 10 nF
C22, C122: 47 µF/25 V
C23, C123: 2,2 µF/25 V
C24, C124: 470 µF/25 V
C25, C26, C125, C126, C241: 100 nF (ceramiczny)
C27, C127, C238: C240: 100 µF/25 V
C29, C129: 470 nF (ceramiczny)
C30, C130: 1 µF/25 V
C242: 220 µF/25 V
C301, C303, C305, C307: 47 pF (ceramiczny)
C302, C304, C306, C308: 22 pF (ceramiczny)

Półprzewodniki:
D1, D2, D101, D102: 1N4148
T208: BC547
U2, U102: TDA7233
U3, U103: LM3916
U216, U217: TDA2320AN

Inne:
CON1, CON101: gniazdo jack mono do druku
CON2, CON102: złącze 403/09
CON214: goldpin prosty
CON216, CON219, CON302, CON304: złącze 403/03
CON218: gniazdo jack stereo ze stykiem pomocniczym do druku
CON301: gniazdo chinch do druku
CON303: goldpin prosty
L301...L304: dławik 10 mH (osiowy)
Przełącznik trybu pracy mikrofonu
Gniazda chinch montowane do pyty tylnej

Prostownik napięcia pomocniczego

C1: 10 mF/50 V SMD
D1...D4: FR102
CON1, CON4: złącze 403/02
CON2: opis w tekście
CON3: goldpin prosty
L1: dławik 33 mH/2 A (SMD)

Efekt "Kontur"

Rezystory: (0,125 W/5%)
R1001, R1006, R1010, R1015: 100 kΩ
R1002, R1007, R1011, R1016: 2,2 kΩ
R1003, R1012: 22 kΩ
R1004, R1013: 33 kΩ
R1005, R1014: 2,7 kΩ
R1008, R1009, R1017, R1018: 10 kΩ

Kondensatory:
C1001, C1007: 100 nF (ceramiczny)
C1002, C1008: 470 nF (ceramiczny)
C1003, C1009: 2,2 nF (ceramiczny)
C1004, C1010: 2,2 µF/25 V
C1005, C1011: 220 nF (ceramiczny)
C1006, C1012: 22 µF/25 V

Półprzewodniki:
T1001...T1004: BC547
U1001: TL074

Inne:
CON1001, CON1004: gniazdo goldpin kątowe

Przystawka do modułu VMUSIC2

Rezystory: (SMD 1206/5%)
R501: 220 Ω
R502: 91 Ω
R503: 2,2 kΩ

Kondensatory:
C501, C502: 47 pF (ceramiczny)
C503,C504: 22 pF (ceramiczny)
C205: 100 µF/35 V

Półprzewodniki:
D501: BZP683C3V6
U501: LM317EMP

Inne:
CON501, CON502: opis w tekście
CON504, CON505: goldpin kątowy
CON503: złącze 403/03
CON1002, CON1003: złącze 403/02
L501, L502: dławik 10 µH osiowy

Panel czołowy

Rezystory: (SMD 1206/5%)
R301: 47 Ω
R302: 2,2 kΩ
R303: 47 kΩ
R304...R314, R325, R327: 3,3 kΩ
R315...R322, R329, R330: 180 Ω
R324, R326: 1,1 kΩ
R328: 220 Ω
R331: 8X330 (DIP16)
R332...R335: 100 Ω
RN301: 10 kΩ (rezystor nastawny, miniaturowy)

Kondensatory: (SMD 1206)
C301, C305...C307, C310, C312, C314, C316, C317: 100 nF
C302, C311, C313, C315: 10 µF/16 V (SMD „A”)
C303, C304: 22 pF (ceramiczny)
C308: trymer 6,8...40 pF
C309: 470 µF/16 V (SMD „B”)

Półprzewodniki:
D301...D307: 1N4148
D309, D310, D312, D320, D321, D324... D329, D332...D337: dioda LED 3 mm, zielone
D311, D316...D319, D323, D331: dioda LED 3 mm, żółta
D313: dioda LED 3 mm, dwukolorowa czerwono-zielona o wspólnej anodzie
D314, D315, D322, D330: dioda LED 3 mm, czerwona
T301, T303: BC547
T302: BC557
U301: ATmega32
U302: PCF8563T
U303, U305: PCF8574T
U304: TFMS5360

Inne:
CON301, CON302, CON307: złącze WS10G
CON303, CON313: złącze 403/02
CON304, CON306, CON309: złącze 403/03
CON305: złącze 403/04
CON310, CON311: złącze 403/09
CON312: goldpin prosty
CON314: goldpin prosty
W301: moduł wyświetlacza (opis w tekście)
X301: kwarc 12 MHz (w ob. metalowej, niskiej)
X302: kwarc 32768 Hz (zegarkowy)
SW301...SW303: przycisk miniaturowy
SW304: impulsator ED1212S
Przewód sieciowy
Przelotka do przewodu sieciowego
Wentylator 5 V DC typu
Kratka dla wentylatora
Nadajnik zdalnego sterowania

Montaż końcowy

Rysunek 27. Schemat montażowy panelu czołowego

Propozycję wykonania otworów w panelu czołowym pokazano na rysunku 28. Uwidoczniono na nim kołki mocujące płytkę panelu. Aby wykonać kołki, należy przygotować tulejki z tworzywa sztucznego o średnicy odpowiedniej dla śrub M3 i długości 30 mm, które trzeba przykleić do panelu.

Aby wykonać otwór dla wskaźnika wysterowania, manipulatorów, wyjść/wejść sygnałów oraz wyświetlacza należy wyjąć filtr optyczny poprzez wysunięcie go w prawą stronę. Następnie - za pomocą pilnika - powiększyć otwór pod wyświetlacz. Otwór pod wskaźniki najlepiej wyciąć za pomocą piłki włosowej, a następnie wyrównać pilnikiem.

Rysunek 28. Rozmieszczenie otworów na panelu czołowym

Następnie w obudowie panelu oraz w filtrze wiertłem 10 mm wykonujemy otwór dla pokrętła impulsatora. Otwory dla diod LED wykonujemy wiertłem 3,2 mm. Na kołki do montażu płytki panelu trzeba podłożyć podkładkę pod śrubę 4 mm i nakrętkę i skleić je. Zapewni to prawidłowy odstęp płytki od obudowy panelu. Do kołków przycisków trzeba przykleić po dwie nakrętki 3 mm. Po wstępnym dopasowaniu płytki panelu i ewentualnych korektach długości dodatkowych kołków, należy przykleić filtr optyczny. Otwory na panelu tylnym należy wykonać zgodnie z rysunkiem 29. Wszystkie istniejące otwory zostawiamy bez przeróbek.

Rysunek 29. Rozmieszczenie otworów na ściance tylnej

Przed przystąpieniem do prac przy panelu tylnym musimy zmazać napisy - można je zetrzeć np. papierem ściernym. W następnej kolejności wiercimy wszystkie otwory zgodnie ze rys. 28. Otwór dla wentylatora chłodzącego radiator wzmacniaczy mocy wycinamy za pomocą otwornicy do metalu o średnicy 48...50 mm. Otwór dla modułu VMUSIC2 wykonujemy na końcu. Jego wycięcie przysporzy nam najwięcej problemu. Można to zrobić za pomocą szlifierki kątowej delikatnie przecinając blachę na wylot, a potem rozciąć brzeszczotem piły do metalu albo włośnicą. Na koniec otwór obrabiamy pilnikami. Jeśli nie mamy wprawy w tego typu pracach, najlepiej zlecić je warsztatowi ślusarskiemu.

Po wykonaniu wszystkich otworów ściankę tylną szlifujemy papierem ściernym i malujemy np. bezbarwnym lakierem akrylowym, aby zabezpieczyć ją przed rdzą. Po wyschnięciu farby można rozpocząć montaż całego urządzenia.

Rysunek 30. Schemat blokowy amplitunera

Na rysunku 30 pokazano schemat blokowy amplitunera, na którym można zobaczyć, w jaki sposób są połączone poszczególne płytki - moduły. Jako pierwszy w obudowie montujemy zasilacz z już zamontowanym systemem chłodzenia aktywnego. Jako kolejne mocujemy wyjścia głośnikowe i wejście antenowe. Po ich zamontowaniu przychodzi kolej na płytę główną. Stabilizator LM7812 przykręcamy do ścianki bocznej obudowy uprzednio smarując go pastą silikonową, rozprowadzamy wiązki przewodów.

Teraz mocujemy moduł wzmacniaczy mikrofonowych i słuchawkowego. Wyjścia mikrofonowe i słuchawkowe wkładamy w pasujące pod nie otwory w panelu tylnym i przykręcamy nakrętkami. Dołączamy wiązki przewodów. Jako ostatni montujemy panel czołowy uprzednio łącząc wszystkie przewody. Pomocny w tym będzie rys. 29. Połączenie z wejściem antenowym musi być wykonane przewodem ekranowanym. Takim samym przewodem wykonujemy połączenia sygnałów audio o małej mocy. Połączenia pomiędzy modułami wykonano za pomocą złącz typu ZŁ40X, Z-FC10 i BLS. Stosując te ostatnie trzeba zwrócić szczególna uwagę na biegunowość. Na koniec montujemy wentylator przykręcając go wkrętami do panelu tylnego. Teraz - bez nałożonej pokrywy - należy amplituner włączyć i sprawdzić.

Rysunek 31. Nadruk na nadajnik zdalnego sterowania

Wzmacniacz należy obciążyć dwiema kolumnami głośnikowym o impedancji 4 Ω lub czterema kolumnami o impedancji po 8 Ω (można też użyć sztucznego obciążenia) i ustawić pełną moc wyjściową do momentu, aż radiator wzmacniaczy mocy rozgrzeje się do temperatury 50°C i za pomocą R217 na płycie głównej ustawiamy próg załączania wentylatora. Gdy mamy ustawiony próg załączania wentylatora, to przy pełnym wysterowaniu wzmacniacza można ustawić próg zadziałania zabezpieczenia przeciążeniowego zasilacza. W tym celu powoli skręcamy rezystor PN1 z lewego skrajnego położenia w prawo i jeśli zabezpieczenie zadziała, zasilacz powinien ograniczyć napięcie, a amplituner powinien się wyłączyć wyświetlając kod błędu zasilania "F61". Potencjometr "odkręcamy" odrobinę w lewo, aby zostawić niewielki margines zadziałania.

W celu usunięcia komunikatu o błędzie wyłączamy i włączamy zasilanie amplitunera. Prawidłowo ustawione zabezpieczenie nie powinno powodować wyłączania się amplitunera podczas maksymalnego wysterowania. Ostatnią czynnością jest dopasowanie pokrywy. Należy nieco je przyciąć, aby nie zawadzało o obudowę modułu VMUSIC2 i wentylatora.

Nadajnik zdalnego sterowania

Do zdalnego sterowania amplitunerem zastosowano nadajnik od telewizora Curtis pracujący w kodzie RC5. Aby ułatwić obsługę, wykonałem nową naklejkę na klawiaturę (rysunek 31) na papierze samoprzylepnym. Naklejkę zamalowujemy lakierem akrylowym, aby zabezpieczyć ją przed ścieraniem.

Rafał Wasiak
fabian_wasiak@interia.pl

Artykuł ukazał się w
Elektronika Praktyczna
luty 2014
DO POBRANIA
Pobierz PDF Download icon
Materiały dodatkowe
Elektronika Praktyczna Plus lipiec - grudzień 2012

Elektronika Praktyczna Plus

Monograficzne wydania specjalne

Elektronik listopad 2025

Elektronik

Magazyn elektroniki profesjonalnej

Raspberry Pi 2015

Raspberry Pi

Wykorzystaj wszystkie możliwości wyjątkowego minikomputera

Świat Radio listopad - grudzień 2025

Świat Radio

Magazyn krótkofalowców i amatorów CB

Automatyka, Podzespoły, Aplikacje listopad - grudzień 2025

Automatyka, Podzespoły, Aplikacje

Technika i rynek systemów automatyki

Elektronika Praktyczna listopad 2025

Elektronika Praktyczna

Międzynarodowy magazyn elektroników konstruktorów

Elektronika dla Wszystkich grudzień 2025

Elektronika dla Wszystkich

Interesująca elektronika dla pasjonatów