Cyfrowy tuner stereofoniczny. cz. 1

Cyfrowy tuner stereofoniczny. cz. 1
Pobierz PDF Download icon
Prezentowane urządzenie jest propozycją wzbogacenia naszego domowego zestawu wideo o amplituner stereofoniczny, gotowy do współpracy odbiornikiem telewizyjnym i jeszcze jednym, zewnętrznym urządzeniem audio.

Cały amplituner postanowiłem zmieścić w obudowie po dekoderze satelitarnym. Wzmacniacz ma moc 2×5 0W przy obciążeniu 4 V i pracuje w klasie AB, więc należało zastosować zasilacz o mocy ok. 200 W. Chciałem uniknąć użycia dużego i ciężkiego transformatora sieciowego, więc postanowiłem zastosować zasilacz impulsowy własnej konstrukcji pracujący w konfiguracji push-pull.

Jako obudowę tunera zastosowałem obudowę od dekodera NTV PLUS 2000. Taki dekoder można kupić na aukcjach internetowych za niewielką kwotę – ja swój otrzymałem od kolegi. Góra i spód obudowy mają otwory wentylacyjna, co umożliwia swobodny przepływ powietrza chłodzącego komponenty urządzenia. Starałem się dostosować rozmieszczenie poszczególnych bloków do posiadanej obudowy i istniejących w niej punktów montażowych.

Fotografia 1. Wygląd panela czołowego amplitunera

Amplituner ma budowę modułową, w której można rozróżnić następujące bloki:

  1. Zasilacz.
  2. Płyta główna z umocowanym do niej radiatorem chłodzącym układy mocy.
  3. Moduł wzmacniaczy słuchawkowych, mikrofonowych i wskaźników wysterowania.
  4. Płyta czołowa.
  5. Moduł odtwarzacza MP3.

Fotografia 2. Wygląd płyty tylnej amplitunera

Poszczególne moduły są połączone pomiędzy sobą przewodami. Wszystkie zostały zaprojektowane we własnym zakresie, jedynie odtwarzacz MP3 został zakupiony jako gotowy moduł o oznaczeniu VMUSIC2.

Założenia projektowe:

  1. Łatwość transportu.
  2. Możliwość współpracy z dwoma zestawami głośnikowymi.
  3. Sterowanie za pomocą nadajnika podczerwieni.
  4. Prostota użytkowania.
  5. Możliwość dołączenia mikrofonu.
  6. Dwa analogowe wejścia audio o czułości 300 mV.
  7. Wbudowany tuner FM.
  8. Łatwość zakupu komponentów i ich niska cena.
  9. Wbudowany odtwarzacz plików muzycznych mp3, wma.

 

Ponieważ na panelu czołowym było konieczne umieszczenie pokrętła regulacji głośności, to niezbędne było przerobienie płyty czołowej i dostosowanie mocowania dla płytki umieszczonej pod panelem. Zastosowałem również wyświetlacz LCD, więc należało wyciąć otwór pod niego otwór oraz pod wskaźniki wysterowania i siły sygnału. Panel czołowy pokazano na fotografii 1. Przeróbki wymagał również panel tylny - trzeba było w nim wywiercić otwory pod wejścia analogowe, mikrofonowe, słuchawkowe, wentylator i moduł odtwarzacza MP3. Oryginalne otwory pod złącza Euro zostały wykorzystane dla wyjść głośnikowych. Tylną ściankę amplitunera pokazano na fotografii 2.

Zasilacz sieciowy

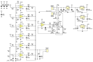
Zasilacz dostarcza stabilizowanych napięć symetrycznych ±25 V zasilających końcowe stopnie mocy, napięcie pomocnicze prostowane jednopołówkowo zasilające układ aktywnego chłodzenia zasilacza i sterownik z transformatorem separującym. Podczas pracy przetwornicy drugie napięcie pomocnicze (+17 V) jest doprowadzone do płyty głównej. Do zasilania panelu czołowego i mikroprocesora sterującego zostało wyprowadzone na złącze CON3 oddzielne napięcie stabilizowane +5 V. Schemat zasilacza przedstawiono na rysunku 3.

Rysunek 3. Schemat ideowy zasilacza amplitunera

Napięcie sieciowe 230 VAC jest doprowadzone bezpośrednio na złącze CON1. Następnie przez rezystor R20 i bezpiecznik F1 trafia na filtr złożony z kondensatorów C15 i C17 oraz dławika DŁ1, a potem jest doprowadzone do mostka prostowniczego. Równolegle napięcie sieci jest dołączone przez rezystor R22 i bezpiecznik F2 do transformatora Tr4. Po wyprostowaniu napięcia z uzwojenia wtórnego jest filtrowane za pomocą kondensatora C21, stabilizowane przez U2 i wyprowadzone na złącze CON3. Napięcie występujące na kondensatorze C2 służy do zasilania sterownika zasilacza i transformatora separującego Tr2. Rezystor R20 ogranicza skutki udaru prądowego podczas ładowania pojemności kondensatorów C1 i C2. Rezystory R1 i R2 umożliwiają równomierny rozkład napięcia na kondensatorach C1 i C2 oraz rozładowują je po wyjęciu wtyczki z gniazda sieciowego. Diody D1 i D2 zabezpieczają tranzystory kluczujące przed przepływem prądu wstecznego. Diody są typu FR107 - należy zwrócić uwagę, że są to diody szybkie i nie można ich zastąpić diodami prostowniczymi np. typu 1N4007.

Tranzystory kluczujące T1 i T2 są typu KSE13007. Ich napięcie przebicia (UCE) wynosi 400 V. Obwód złożony z rezystorów R4…R9, diod D3 i D4 oraz kondensatorów C5 i C6 formuje impulsy sterujące tranzystory kluczujące. Pojemność C4 i rezystancja R3 tworzą gasik impulsów powstałych podczas kluczowania napięcia na uzwojeniu pierwotnym transformatora impulsowego Tr1. Kondensator C3 wyrównuje asymetrię zasilania uzwojenia pierwotnego – musi być typu MKP na napięcie nominalne co najmniej 250 V. Tr3 to przekładnik prądowy, który stanowi część obwodu zabezpieczenia przeciążeniowego zasilacza. Przepływający przez uzwojenie pierwotne przekładnika prąd impulsowy powoduje indukowanie się napięcia na uzwojeniu wtórnym. Trafia ono na prostownik złożony z diod D13…D16. Rezystor R21 jest obciążeniem przekładnika, a kondensator C19 filtruje napięcie. Za pomocą RN1 można ustawić próg zadziałania zabezpieczenia przeciążeniowego.

Za prawidłową pracę zasilacza odpowiada sterownik PWM typu TL494. Sterownik ma dwa wzmacniacze błędu: pierwszy stabilizuje napięcia, a drugi odpowiada za zabezpieczenie przed przeciążeniem. Na wejścia odwracające obydwu wzmacniaczy jest podawane napięcie równe 1/2 UREF dostępne na wyprowadzeniu 14 układu U1. Do wejścia nieodwracającego pierwszego wzmacniacza doprowadzono napięcie pochodzące z dzielnika R16/R27. Rezystor R27 ma nietypową wartość będącą wynikową połączenia równoległego dwóch rezystorów 56 kΩ i 68 kΩ. Obwód ten odpowiada za stabilizację napięci symetrycznych na poziomie ±25,6 V. Jak widać napięcia wyjściowe są symetryczne, ale tylko napięcie dodatnie jest podane na wzmacniacz błędu. W takiej konfiguracja zasilacz będzie utrzymywał symetrię zasilania tylko wtedy, gdy podłączymy obciążenie symetryczne, którym jest układ wzmacniacza mocy. Do wejścia nieodwracającego drugiego wzmacniacza – po uprzednim odfiltrowaniu przez kondensator C20 - trafia napięcie zabezpieczenia przed przeciążeniem pochodzące z suwaka potencjometru RN1. Kondensator C10 i rezystor R29 stanowią obwód sprzężenia zwrotnego napięciowego wzmacniacza błędu, który ogranicza wzmocnienie. Zabezpiecza to sterownik przed wzbudzaniem się i "syczeniem" transformatora impulsowego podczas stabilizowania napięcia wyjściowego. Prądowy wzmacniacz błędu nie ma takiego obwodu i dzięki temu podczas przeciążenia słychać charakterystyczne "syczenie" zasilacza. Nie jest to niebezpieczne. Ma za zadanie ostrzec użytkownika o przeciążeniu i jest używane przy regulowaniu progu zadziałania.

Kondensator C13 odpowiada za łagodny start zasilacza - tranzystor T5 i T6, rezystory R18, R25 i R26 tworzą obwód włączania. Na wyprowadzeniach 8 i 11 występują przebiegi PWM sterujące tranzystorami T3 i T4, które kluczują uzwojenia pierwotne transformatora separującego Tr2. Tranzystory pracują jako wzmacniacze prądowe. Rezystory R30 i R31, D27 i D29 polaryzują tranzystory w kierunku zaporowym aby nie płynęła przez nie składowa stała. W tego typu zasilaczach bardzo ważną funkcję pełni dławiki wyjściowe Dł1 i L1 odciążają one przetwornice i razem z kondensatorami C25, C26 i C27 stanowią filtr dolnoprzepustowy. Rezystor R24 stanowi wstępne obciążenie zasilacz, aby nie pracował bez obciążenia.

Jak widać, transformator ma jeszcze dwa uzwojenia pomocnicze, z których jedno jest dołączone do jednopołówkowego prostownika z diodą D21 i filtrowane za pomocą dławika L1 i kondensatora C27, dalej wyprowadzane jest na złącze CON2 oraz na diodę DX obwody. Za tą diodą stanowi zasilacz sterownika przetwornicy i transformatora separującego, gdy przetwornica jest włączona. Rozwiązanie to odciąża transformator sieciowy Tr4 podczas pracy amplitunera, gdy panel czołowy pobiera znaczny prąd. Drugie uzwojenie pomocnicze jest wyprowadzone na pomocniczy mostek prostowniczy opisany w dalszej części artykułu.

Montaż i uruchamianie zasilacza

Rysunek 4. Schemat montażowy zasilacza

Schemat montażowy zasilacza zamieszczono na rysunku 4. Zasilacz jest typu push-pull, w konfiguracji pół mostka. Został zmontowany na płytce jednostronnej o wymiarach 120,7 mm×179 mm. Jego montaż rozpoczynamy od elementów najmniejszych: rezystorów, diod, kondensatorów, tranzystorów, złączy. Na końcu montujemy dławiki i transformatory. Dioda DX jest montowana od strony druku w ten sposób, że jej anodę lutujemy bezpośrednio do wyprowadzenia 1 złącza CON2, natomiast katodę do nóżki 12 sterownika TL494. Pola lutownicze "X" łączymy ze sobą kawałkiem przewodu. To samo robimy z polami Y. Następnie wlutowane uprzednio tranzystory mocy smarujemy pastą silikonową i przykręcamy do radiatorów. Dalej, radiatory należy przykręcić do płytki od spodu za pomocą wkrętów M3×15 mm. Kolejnym etapem jest montaż transformatora sieciowego Tr4. Teraz można wmontować dławik L1, który bez problemu można kupić w sklepie elektronicznym. Dławik DŁ1 pochodzi ze starego zasilacza ATX.

Transformator separujący (sterujący) nawinięto na rdzeniu EE16 bez szczeliny. Uzwojenie pierwotne jest dzielone. Zaczynamy od przylutowania drutu DNE 0,25 mm do wyprowadzenia 3 karkasu transformatora sterującego. Następnie nawijamy 45 zwojów, a koniec uzwojenia lutujemy do wyprowadzenia 2. Następnie oblewamy uzwojenie klejem i dajemy przekładkę. Teraz nawijamy uzwojenie wtórne. Zaczynamy od przylutowania drutu DNE 0,5 mm do wyprowadzenia 10, następnie nawijamy 15 zwojów w tym samym kierunku, co uzwojenie pierwotne. Końce uzwojeń lutujemy do wyprowadzenia 9 a całość oblewamy klejem i owijamy przekładką. Teraz drugie uzwojenie wtórne – zaczynamy od przylutowania drutu DNE 0,5 mm do wyprowadzenia 5 i nawijamy 15 zwojów w tym samym kierunku, co poprzednie uzwojenia. Koniec lutujemy do wyprowadzenia 6, oblewamy klejem i owijamy przekładką. Wykonanie drugiej połówy uzwojenia pierwotnego zaczynamy od przylutowania drutu DNE 0,25 mm do wyprowadzenia 2. Nawijamy 45 zwojów w tym samym kierunku, co resztę uzwojeń. Koniec lutujemy do wyprowadzenia 1, oblewamy klejem i owijamy przekładką. W tym momencie trzeba sprawdzić ciągłość i prawidłowość połączeń. Po przygotowaniu i sprawdzeniu połączeń w karkas z uzwojeniami należy włożyć rdzeń i skleić całość.

Transformator impulsowy nawinięto na rdzeniu ETD 34 bez szczeliny. I tu uzwojenie pierwotne jest dzielone. Zaczynamy od przylutowania drutu DNE 0,4 mm do wyprowadzenia 2 karkasa transformatora impulsowego, a następnie nawijamy 30 zwojów. Należy pamiętać, że po nawinięciu kolejnej warstwy trzeba stosować przekładki izolacyjne. Koniec uzwojenia lutujemy do wyprowadzenia 3, oblewamy klejem i zakładamy przekładkę. Następne w kolejności jest uzwojenie wtórne nawinięte trzema drutami DNE 0,4 mm - pozwala to uniknąć efektu naskórkowości. Uzwojenie wtórne składa się z dwóch uzwojeń, po 18 zwojów każde. I w tym wypadku po każdej warstwie zakładamy przekładkę. Zaczynamy od przylutowania wszystkich trzech drutów do wyprowadzenia 9 i nawinięcia 18 zwojów. Końce lutujemy do wyprowadzenia 10, a następnie uzwojenie oblewamy klejem i zakładamy przekładkę. Teraz nadeszła pora na pierwsze uzwojenie pomocnicze składające się z 15 zwojów nawiniętych drutem DNE 0,25 mm. Początek uzwojenia jest przylutowany do wyprowadzenia 6, a koniec do 7. Po nawinięciu uzwojenie oblewamy klejem i zakładamy przekładkę. Po uzwojeniu pomocniczym nadeszła pora na drugą część uzwojenia wtórnego, która również jest wykonana trzema drutami dla uniknięcia zjawiska naskórkowości. Zaczynamy od przylutowania drutów do wyprowadzenia 10 i nawinięcia 18 zwojów. Teraz lutujemy koniec przewodu do wyprowadzenia 11, oblewamy klejem i owijamy przekładką. Przedostatnia jest druga część uzwojenia pierwotnego. Początek jest przylutowany do wyprowadzenia 3. Uzwojenie ma 30 zwojów nawiniętych drutem DNE 0,4 mm, którego drugi koniec lutujemy do wyprowadzenia 4. Jak poprzednio, stosujemy przekładki przed kolejną warstwą. Uzwojenie oblewamy klejem i owijamy przekładką. Zostało nam do nawinięcia drugie uzwojenie (pomocnicze), nawinięte jako ostatnie. Liczy ono 7 zwojów drutu DNE 0,4 mm - końce uzwojenia muszą być wyprowadzone na zewnątrz i jest do nich przylutowany kawałek dwużyłowego przewodu. Drut uzwojenia należy oblać klejem w celu unieruchomienia.

Wszystkie uzwojenia muszą być nawijane w tym samym kierunku. Po sprawdzeniu ciągłości uzwojeń i sprawdzeniu czy nie ma zwarć pomiędzy uzwojeniami trzeba włożyć rdzeń, a całość skleić. Podczas klejenia rdzenia może powstać pomiędzy połówkami niewielka szczelina powietrzna rzędu ułamków milimetra i jeśli nie będzie ona większa, to nie będzie miała wpływu na działanie zasilacza. Należy zwrócić uwagę na staranność nawinięcia uzwojeń i odizolowanie ich od siebie, ponieważ pełnią one rolę separatora od sieci energetycznej w transformatorze sterującym i impulsowym. Nawijanie transformatorów w sposób opisany powyżej zapewnia dobre sprzężenie magnetyczne pomiędzy uzwojeniami.

Fotografia 5. Wygląd zamontowanego przekładnika

Przekładnik prądowy jest wykonany na rdzeniu toroidalnym o średnicy 25 mm i grubości 3 mm. Najpierw trzeba nawinąć uzwojenie wtórne składające się z 30 zwojów DNE 0,25 mm. Uzwojenie pierwotne składa się z jednego zwoju nawiniętego trzema równoległymi drutami DNE 0,4 mm i dodatkowo jest naciągnięta na nie sterująizolacja. Wygląd wmontowanego przekładnika pokazano na fotografii 5.

Dławik wyjściowy jest nawinięty na rdzeniu toroidalnym biało żółtym. Rdzeń ten pochodzi z zasilacza ATX 350 W ma dwa uzwojenia po 36 zw. Nawinięte drutem DNE.1 mm w sposób bifilarny .

Uruchamianie

Po zmontowaniu całego zasilacz i sprawdzenia poprawności montażu nadeszła pora na wstępne uruchomienie. Do tego celu będzie potrzebna żarówka 60 W/230 V, którą włączamy szeregowo w obwód zasilania zasilacza. Podczas uruchamiania należy zachować szczególną ostrożność, ponieważ część układu jest pod napięciem sieciowym. Najlepiej do tego celu użyć tzw. transformatora bezpieczeństwa. Przy wyjętym bezpieczniku F1 i urządzenia dołączonym do sieci sprawdzamy poprawność napięć wyjściowych. Na kondensatorze C21 powinno występować napięcie ok. +12 V, na doprowadzeniu 1 złącza CON3 napięcie +5 V. Na wyprowadzeniu 2 transformatora sterującego powinno być ok. 7...10 V. Na nóżce14 układu TL494 występuje napięcie referencyjne o wartości +5 V. Na nóżkach 2 i 15 układu TL494 powinno być po ok. 2,5 V. Teraz pozostało nam sprawdzenie występowania impulsów sterujących. Do tego celu będzie potrzebny oscyloskop, najlepiej dwukanałowy. Należy zawrzeć wyprowadzenia 2 i 3 złącza CON3. Przebiegi najpierw sprawdzamy na nóżkach 8 i 11 układu TL494 - powinny wyglądać jak pokazano na fotografii 6.

Fotografia 6. Przebiegi na nóżkach 6 i 11 układu TL494

Podczas dołączania oscyloskopu do tranzystorów mocy układ powinien być zasilany z transformatora separującego i przebieg należy mierzyć tylko na jednym tranzystorze. Po wstępnym uruchomieniu wkładamy bezpiecznik F1, a wyjmujemy F2. Teraz dołączmy zasilacz do sieci i sprawdzamy napięcia na kondensatorach C1 i C2 - powinny one wynosić po ok. 160 V, a żarówka nie powinna świecić. Po sprawdzeniu zasilacza rezystor nastawny RN1 skręcamy w lewe skrajne położenie i na wyprowadzaniach 2 i 3 złącza CON3 pozostawiamy zworkę. Teraz wkładamy bezpiecznik F2 i włączamy zasilacz do sieci pamiętając, aby żarówki była ciągle włączona w szereg z zasilaniem. Sprawdzamy obecność napięć na złączu CON2. Powinno być tam obecne napięcie symetryczne mierzone względem masy ok. ±25 V i napięcie pomocnicze o wartości ok. 25...35 V. Jeśli napięcia są poprawne, można zasilacz obciążyć żarówką 10 W/24 V pamiętając, aby ją włączyć w obwód napięcia +25 V i zmierzyć napięcie. Powinno ono spaść co najwyżej o kilkaset miliwolt. Zasilacz pod takim obciążeniem nie może pracować zbyt długo, bo jeszcze nie jest wyposażony w układ aktywnego chłodzenia, o którym w dalszej części artykułu.

System aktywnego chłodzenia zasilacza

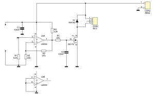
Rysunek 7. Schemat ideowy układu sterownika wentylatora chłodzącego

Schemat układu sterownika wentylatora chłodzącego pokazano na rysunku 7. Jako czujnik temperatury zastosowano układ LM35 z wyjściem analogowym. Jego napięcie wyjściowe jest wzmacniane poprzez wzmacniacz nieodwracający U2A, którego wzmocnienie ustalono na 5,14.

Ponieważ układ LM393 ma wyjście typu otwarty kolektor, konieczny jest użycie rezystora R4 podciągający wyjście do napięcia zasilania. Wzmocnione przez układ U2A napięcie z czujnika temperatury trafia na bramkę tranzystora T1, który wraz ze wzrostem napięcia na bramce zaczyna przewodzić, co w konsekwencji uruchamia wentylator dołączony do złącza CON1. Wzmocnienie tak dobrano, aby radiatory zasilacza miały temperaturę od 45°C do 55°C.

Rysunek 8. Schemat montażowy układu sterownika wentylatora chłodzącego

Rysunek 9. Podkładka z laminatu przeznaczona pod wentylator chłodzący

 

Fotografia 10. Wygląd zamontowanego układu chłodzenia

Schemat montażowy przedstawiono na rysunku 8. Montaż jest typowy i nie wymaga opisu. Należy pamiętać, że płytka ma być montowana drukiem w górę. Od strony druku jest zamontowany wentylator w taki sposób, aby dmuchał powietrzem na radiatory zasilacza. Szczeliny powstałe pomiędzy płytką a wentylatorem należy uszczelnić klejem silikonowym. Aby było możliwe przykręcenie do radiatorów trzeba sobie przygotować podkładkę z laminatu, bez warstw miedzi, pokazaną na rysunku 9. Ostatnią czynnością jest sklejenie podkładki z płytką drukowaną i przykręcenie do radiatorów zasilacza wkrętami M3×15 mm. Na fotografii 10 pokazano wygląd zamontowanego układu chłodzenia do radiatorów przetwornicy. Cały układ należy zasilić napięciem pomocniczym pochodzącym ze złącza CON2 przetwornicy i doprowadzić na złącze CON2 układu chłodzenia. Do złącza CON1 dołączamy wentylator na napięcie 12 VDC.

Płyta główna

Na płycie głównej umieszczono wszystkie elementy toru audio razem ze wzmacniaczem mocy, modułem radia FM oraz dekoder RDS i detektor napięć zasilania.

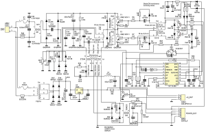
Rysunek 11. Schemat ideowy detektora napięć zasilania umieszczonego na płycie głównej

Schemat został podzielony na dwie części. Na rysunku 11 pokazano schemat detektora napięć zasilania i układ przeciwdziałający spadkom napięcia pomocniczego, a na rysunku 12 resztę układu. Detektor napięć zasilania sprawdza, czy któreś z napięć nie spadło poniżej progu zadziałania detektora. Gdy to nastąpi, na wyjściu CON213 wystąpi napięcie ok. +5 V, które jest podawane na panel czołowy. Rezystor R236 stanowi obciążenie komparatorów detektora, a kondensator C226 filtruje napięcie. Jako detektory zastosowano układy LM358. Napięcie referencyjne dla detektorów pochodzi z układu D203, który utrzymuje je na poziomie 1,25 V. Diody D204…D209 stanową wizualne wskaźniki spadku napięć. Mechanizm działania detektorów jest oczywisty, więc nie wymaga omawiania. Kolejnym elementem widocznym na schemacie są liniowe stabilizatory napięć +12 V, +5 V, +3,3 V i 2,5 V. Zasilanie z tych stabilizatorów pochodzi ze złącza CON207, do którego jest dołączone wyprostowane napięcie pomocnicze o wartości ok. 15...17 V. Napięcia +2,5 V i 3,3 V są doprowadzone do panelu czołowego i dostępne na złączu CON212. Napięcie +5 V zasila nam wszystkie cyfrowe układy na płycie głównej. Napięcie +12 V zasila wentylator, kartę rozszerzenia "KONTUR", przekaźniki wyboru wyjść głośnikowych oraz blok wzmacniaczy mikrofonowych i słuchawkowych. Ostatnim elementem jest układ przeciwdziałania spadkom napięcia pomocniczego doprowadzonego na wejście CON207.

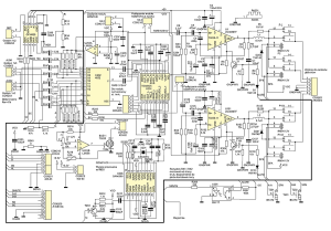
Rysunek 12. Schemat ideowy płyty głównej

Kilka słów wyjaśnienia. Jak pisałem zasilacz jest stabilizowany i pracuje ze sprzężeniem zwrotnym. Napięcie wyjściowe jest zależne od szerokości impulsów kluczujących. Przy niewielkim poborze mocy z wyjść napięć symetrycznych ±25 V, gdy impulsy są krótkie, a napięcie pomocnicze jest znacznie obciążone (np. przy włączeniu przekaźników wyboru wyjść głośnikowych) napięcie pomocnicze mogłoby spaść nawet do +8 V, co w konsekwencji pociągnęłoby za sobą brak zasilania cyfrowego procesora dźwięku i obniżenie skuteczności chłodzenia radiatora wzmacniaczy mocy. Obwód jego wytwarzania nie jest objęty pętlą sprzężenia zwrotnego, więc aby zapobiec spadkowi napięcia pomocniczego należy wydłużyć impuls kluczowania poprzez częściowe obciążenie napięcia +25 V, które jest objęte pętlą regulacji (sprzężeniem zwrotnym). Jest to typowe zjawisko w impulsowych zasilaczach wielowyjściowych. Sterownik przetwornicy będzie starał się przeciwdziałać spadkowi napięcia +25 V i wydłuży impulsy sterujące, co w konsekwencji zapewni bezpieczny poziom napięcia pomocniczego. Napięcie pomocnicze, po podzieleniu za pomocą dzielnika złożonego z rezystorów R237 i R238, trafia na wejście odwracające komparatora U215A. Na wejście nieodwracające jest doprowadzone napięcie 1,25 V - to samo, które ustala próg zadziałania detektorów napięcia. Po spadku napięcia pomocniczego poniżej +15 V na wyjściu komparatora występuje napięcie bliskie napięciu zasilania komparatora. W obwód sprzężenia zwrotnego włączono kondensator C236 i rezystor R242 zapobiegające wzbudzaniu się komparatora. Napięcie wyjściowe, po przejściu przez rezystor R241, trafia na bramkę tranzystora T205, co w konsekwencji zwiera napięcie +25 V do masy. Aby ograniczyć prąd zwarcia zaprojektowano układ składający się z tranzystora T206 i rezystorów R244, R243, R239. Układ ten utrzymuje maksymalny prąd zwarcia na poziomie ok. 0,3 A. Napięcie symetryczne ±25 V jest doprowadzone na złącze CON208.

Druga część schematu płyty głównej jest pokazana na rys. 12. Jej omawianie zaczniemy od toru audio. Sygnał analogowy, doprowadzony do wejścia AUX1 (CON202) lub AUX2 (CON203), trafia poprzez kondensatory separujące składową stałą sygnału audio na podwójny, elektroniczny przełącznik wejść audio U202. Poprzez rezystory R9...R12 i R109…R112 na wejścia przełącznika trafia napięcie +2,5 V pochodzące z dzielnika R201/ R202 i wzmocnione poprzez układ U203A.

Kondensator C206 zapobiega wahaniom napięcia na wejściu wzmacniacza. Dalej sygnał analogowy audio trafia na kondensatory C12 i C112, i jest doprowadzony na drugie wejście analogowe cyfrowego procesora dźwięku U201. Do pierwszego wejścia analogowego jest doprowadzony sygnał z wzmacniacza mikrofonowego dostępny na złączu CON205. Po przejściu sygnału przez procesor dźwięku trafia on na złącze CON205, CON215 i CON216. Do złącza CON205 jest dołączony moduł wzmacniaczy mikrofonowych i słuchawkowych ze wskaźnikami wysterowania.

Do złącz CON215, CON216 i CON217 jest dołączona karta rozszerzenia "KONTUR". Dalej, sygnał audio trafia na wzmacniacze mocy U1, U101 typu LM3886. Są to układy dobrze znane, w amplitunerze pracują w swojej typowej aplikacji i dostarczają sygnał o mocy 50 W na kanał przy impedancji obciążenia 4 V i zasilaniu ±25 V. Rezystory R2, R3, R102 i R103 ustalają wzmocnienie na poziomie 23,7 V/V. Wzmacniacze mocy mają doprowadzenie wyciszenia MUTE, do której w większości wypadków jest dołączony kondensator ładowany poprzez rezystor dołączony do ujemnego napięcia zasilania. Pozwala to na uniknięcie „stukania” podczas włączania. Ja wykorzystałem te końcówki, ale trochę w inny sposób. Napięcia ujemne poprzez rezystory R6 i R106 są doprowadzane do końcówek MUTE wzmacniaczy mocy. Tranzystory T1 i T101 wysterowane napięciem ujemnym zwierają końcówki MUTE do masy, co prowadzi do wyciszenia. Bazy tranzystorów, poprzez diody D1 i D101 oraz rezystory R7, R8 i R107, R108, są sterowane za pomocą układu U205. Dioda zawarta w strukturze CNY17 jest sterowana poprzez rezystor ograniczający prąd diody sterowana z wyjścia mikroprocesora, więc wyciszeniem wzmacniaczy mocy steruje mikroprocesor. Wzmocniony sygnał akustyczny z wyjść wzmacniaczy trafia na przekaźniki przełączania wyjść głośnikowych P1, P2 i P101, P102. Dalej sygnał jest wyprowadzony na złącze CON201.

Rysunek 13. Połączenia modułu FM (dokumentacja prod.)

Przekaźniki są załączane poprzez tranzystory T201, T202 diody D201, D202 zabezpiecza tranzystory przed przepięciami powstałymi podczas wyłączania przekaźników. Sygnały sterujące tranzystorami pochodzą ze złącza CON209. Kolejnym elementem znajdującym się na płycie głównej jest tuner FM oparty na module z układem TEA5767 o oznaczeniu GFM420 (rysunek 13). Pomimo niewielkich wymiarów moduł ma niezłe parametry i prosty sposób sterowania. Sygnał antenowy poprzez kondensator 82 pF jest doprowadzony do złącza CON204 i trafia na wyprowadzenie 10 modułu. Z wyprowadzenia 9 wychodzi sygnał MPX i jest podawany do wzmacniacza złożonego z tranzystora T203, rezystorów R212, R213, C211 i kondensatora C212, a następnie na wejście procesora RDS.

Moduł radia FM jest zasilany napięciem +5 V pochodzącym z układu opisywanego wcześniej. Na wyprowadzeniach 8 i 7 są dostępne analogowe sygnały audio, które po podzieleniu na dzielnikach R13/R14 i R113/R114 są podawane na wejścia przełącznika audio. Jako dekodera sygnału RDS użyto układu typu SAA6588 pracuje on z kwarcem 8,664 MHz. Układ jest zasilany tym samym napięciem, co moduł FM, procesor dźwięku i przełącznik wejść. Sygnał DAVN jest wyprowadzony do złącza CON214 połączone jest ono z panelem czołowym. Ostatnim elementem płyty głównej jest układ chłodzenia radiatora wzmacniaczy mocy z komparatorem U203B. Działanie tego układu jest też oczywiste, więc nie będzie tu opisywane.

Układy radia FM, dekoder RDS i procesor dźwięku komunikują się z panelem czołowym za pomocą magistrali I²C, która jest wyprowadzona na złącze CON209. Na schemacie widać, że istnieją trzy masy – masa wzmacniaczy mocy GNDPWR, masa cyfrowa DGND i masa analogowa GND. Masa analogowa i cyfrowa łączy się w jednym miejscu na płycie głównej. Masa wzmacniaczy mocy nie ma połączenia z innymi masami na płycie głównej i jest ona doprowadzona na złącza zasilania wzmacniacze mocy. Połączenie pomiędzy masą zasilania wzmacniaczy mocy a innymi masami następuje w zasilaczu sieciowym.

Montaż płyty głównej

Rysunek 14. Schemat montażowy płyty głównej

Schemat montażowy płyty głównej pokazano na rysunku 14. Cała płyta główna została zmontowana na płytce jednostronnej o wymiarach 200,9 mm×204,8 mm. Ze względu na to, że układ jest dość skomplikowany nie dało się uniknąć zworek. Większość otworów mocujących została dostosowana do obudowy, tylko pod otwór oznaczony literką "X" należy wykonać otwór w dnie obudowy we własnym zakresie. Punkty lutownicze oznaczone literą "Y" łączymy cienkim przewodem. To samo robimy z punktami "Z". Należy zwrócić uwagę na sposób prowadzenia ścieżek masy GNDPWR - jest on dość specyficzny, ponieważ stanowi obwód zasilania wzmacniacza mocy. Takie prowadzenie masy spowoduje, że wzmacniacze mocy nie będą się wzbudzały. Ścieżki zasilania +25V i -25V oraz ścieżki z wyjścia wzmacniaczy mocy należy pocynować.

Montaż płyty jest typowy. Najpierw montujemy elementy najmniejsze: zwory, rezystory, kondensatory, tranzystory, złącza, układy scalone, stabilizatory i przekaźniki. Złącza CON205 nie montujemy. W jego miejsce należy przylutować 7 cm odcinek taśmy wielożyłowej. Cewki L1 i L101 należy wykonać samemu w taki sposób, że na rezystorach R5 i R105 należy nawinąć 7 zwojów drutu DNE 1,0 mm. Rezystory RX1 i RX2 montujemy od strony druku lutując je jak najbliżej końcówek wzmacniaczy mocy. Rezystor R239 należy zamontować nad płytką, aby umożliwić swobodny przepływ powietrza. Rezystor R245 stanowi połączenie pomiędzy masą analogową, a cyfrową. W jego miejsce należy wlutować zworę. Wzmacniacze mocy są w izolowanych obudowach, co wyklucza stosowanie podkładek izolacyjnych. Stabilizator U214 należy zamontować w taki sposób, aby było możliwe przykręcenie go do obudowy urządzenia. Tranzystor T205 należy posmarować pastą termoprzewodzącą i przykręcić do wcześniej przygotowanego radiatora. Radiator przykręcamy do płytki od dołu za pomocą wkrętów M3×15mm. Teraz montujemy radiator przeznaczony dla wzmacniaczy mocy. Układy U1 i U101 należy posmarować pastą termoprzewodzącą, następnie odpowiednio przygotować radiator. W pierwszej kolejności należy obciąć jedno boczne skrzydełko potem wymierzyć i rozplanować otwory umożliwiające montaż radiatora do płytki oraz do przykręcenia wzmacniaczy mocy. Należy także wywiercić jeden otwór u góry radiatora wiertłem 4,3 mm na termistor R218. Do złącza oznaczonego R218 dołączamy termistor.

Wykaz elementów

     Zasilacz

Rezystory: (0,125 W, 5%)
R1, R2: 120 kΩ/0,5 W
R3: 100 Ω/2 W
R4, R5, R18, R25: 2,2 kΩ
R6, R7: 3,3 Ω
R8, R9: 39 Ω
R10, R11: 330 Ω
R12, R23: 22 Ω
R13: 9,1 kΩ/1%
R14, R26: 22 kΩ
R15…R17, R19, R28: 3,3 kΩ
R20: 5,6 Ω/5 W
R21: 100 Ω
R22: 22 Ω/0,25 W
R24: 1,4 kΩ/2 W
R27: opis w tekście
R29: 33 kΩ
R30, R31: 680 Ω
RN1: 10 kΩ (pot. nastawny, miniaturowy)

Kondensatory:
C1, C2: 330 μF/200 V
C3: 1 μF/250 V (MKP)
C4: 1 nF/1 kV
C5, C6, C9: 1 μF/50 V
C7, C12, C19, C20, C28: 100 nF (ceramiczny)
C8: 47 μF/50 V
C10, C24: 10 nF
C11: 1,5 nF
C13: 22 μF/25 V
C14, C16, C18: 4,7 nF/400 V
C15: 100 nF/275 V AC
C17: 220 nF/275 V AC
C21: 470 μF/35 V
C22: 470 nF (ceramiczny)
C23: 220 nF (ceramiczny)
C25, C26: 470 μF/35 V
C27: 470 μF/25 V

Półprzewodniki:
D1, D2, D21: FR107
D3...D8, D13...D16, D26...D28, DX: 1N4148
D9...D12: RL205
D17...D20: 1N4007
D22...D25: MUR460
T1, T2: KSE13007-1
T3...T5: BC557
T6: BC547
U1: TL494
U2: LM7805

Inne:
CON1: ARK2
CON2: AK950/5
CON3: goldpin proste
F1: bezpiecznik 5 A z podstawką do wlutowania w płytkę
F2: bezpiecznik 100 mA z podstawką do wlutowania w płytkę
L1: 75 mH/1 A
DŁ1: dławik (z zasilacza ATX, fi ltr wejściowy)
DŁ2: opis w tekście
Tr1...Tr3: opis w tekście
Tr4: TS2/18
Radiatory typu DY-CX wysokość 25 mm

     Sterownik wentylatora

Rezystory: (0,125 W, 5%)
R1: 8,2 kΩ
R2: 22 kΩ
R3: 91 kΩ
R4: 2,2 kΩ
R5: 47 kΩ

Kondensatory:
C1, C2: 100 nF (ceramiczny)

Półprzewodniki:
D1: 1N4148
T1: BS170
U1: LM35DZ
U2: LM393
CON1: Goldpin proste
CON2: ARK2

Inne:
Wentylator 5 V DC

     Płyta główna

Rezystory: (0,125W)5%:
R1, R101, R207, RX1, RX2: 100 kΩ
R2, R102, R219, R232: 3,3 kΩ
R3, R103: 75 kΩ
R4, R104: 2,7 Ω/2 W
R5, R105: 10 Ω/1 W
R6, R106, R14, R114, R202, R9...R12, R109...R112: 47 kΩ
R7, R13, R107, R113, R212: 1,1 kΩ
R8, R108: 15 kΩ
R201: 180 kΩ
R203...R206, R209, R210: 180 Ω
R208: 330 Ω
R211: 470 kΩ
R213, R240: 2,2 kΩ
R216, R237, R242: 33 kΩ
R217: 10 kΩ (pot. nastawny, miniaturowy)
R218: termistor NTC 6,8 kΩ
R220...R225, R235: 330 Ω
R226, R228, R230: 1,1 kΩ
R227, R233: 430 Ω
R229: 820 Ω
R231: 1,4 kΩ
R234: 5,6 kΩ
R236: 4,7 kΩ
R238: 3 kΩ
R239: 12 Ω/5 W
R241: 470 Ω
R243: 390 Ω
R244: 134 Ω (wybrać z rezystorów o wartości 130 Ω/5%)
R245: opis w tekście
R246: 5,1 kΩ
R247: 766 Ω (połączony szeregowo rezystor 750 Ω i 16 Ω)

Kondensatory:
C1, C3, C7, C101, C103, C107, C203, C205, C207, C208, C216, C223...C225, C234, C237: 100 nF (ceramiczny)
C2, C4, C102, C104, C222: 100 µF/35 V
C5, C12, C105, C112, C226: 470 nF (ceramiczny)
C6, C106: 220 pF (ceramiczny)
C8, C108: 10 µF/35 V
C9, C109, C209: 2,2 µF/25 V
C10, C110: 5,6 nF
C11, C111: 33 nF
C13...C16, C113...C116, C206: 22 µF/16 V
C201, C202: 15 nF
C210: 560 pF (ceramiczny)
C211: 330 pF (ceramiczny)
C212: 680 pF (ceramiczny)
C213: 47 pF (ceramiczny)
C214: 82 pF (ceramiczny)
C227...C232: 10 µF/16 V (tantalowy)
C335: 470 µF/35 V
C336: 22 nF

Półprzewodniki:
D1, D2, D101, D102, D210...D215: 1N4148
D203: LM385-1.25V
D204...D209: dioda LED 3 mm, czerwona
T1, T101, T203: BC557
T201, T202: BS170
T204, T205: BUZ11
T206: 2N2219A
U1, U101: LM3886TF
U201: TDA8425
U202: CD4052
U203, U208...U210, U215: LM358
U204: moduł tunera FM o oznaczeniu
GFM420 z układem TEA5767
U205: CNY17
U206: SAA6588
U211: LM1117-2.5
U212: LM1117-3.3
U213: LM1117-5
U214: LM7812

Inne:
CON201: AK950/6
CON202...CON204, CON214...CON217: goldpin prosty
CON205: wlutować taśmę przewodów (opis w tekście)
CON206, CON213: 403/02
CON207: AK950/2
CON208: AK950/3
CON210: 403/04
CON211, CON212: 403/03
X201: kwarc 8,664 MHz niski
Rd201: radiator typu A6023 o wysokości 50 mm
Rd202: radiator typu DY-CX o wysokości 25 mm
L1, L2: opis w tekście
P1, P2, P101, P102: RM94/12 V DC

Rafał Wasiak
fabian_wasiak@interia.pl

Artykuł ukazał się w
Elektronika Praktyczna
styczeń 2014
DO POBRANIA
Pobierz PDF Download icon
Materiały dodatkowe
Elektronika Praktyczna Plus lipiec - grudzień 2012

Elektronika Praktyczna Plus

Monograficzne wydania specjalne

Elektronik październik 2025

Elektronik

Magazyn elektroniki profesjonalnej

Raspberry Pi 2015

Raspberry Pi

Wykorzystaj wszystkie możliwości wyjątkowego minikomputera

Świat Radio listopad - grudzień 2025

Świat Radio

Magazyn krótkofalowców i amatorów CB

Automatyka, Podzespoły, Aplikacje październik 2025

Automatyka, Podzespoły, Aplikacje

Technika i rynek systemów automatyki

Elektronika Praktyczna październik 2025

Elektronika Praktyczna

Międzynarodowy magazyn elektroników konstruktorów

Elektronika dla Wszystkich listopad 2025

Elektronika dla Wszystkich

Interesująca elektronika dla pasjonatów