Włącznik pompy odwadniającej

Włącznik pompy odwadniającej
Pobierz PDF Download icon

W okresie jesiennych ulew lub wiosennych roztopów niejednokrotnie zdarza się, że pomieszczenia poniżej poziomu gruntu są cyklicznie zalewane przesiąkającą wodą. Prezentowany układ, w połączeniu z pompą umieszczoną we wgłębieniu, pozwala utrzymać bezpieczny poziom wody, nie dopuszczając do całkowitego zalania.

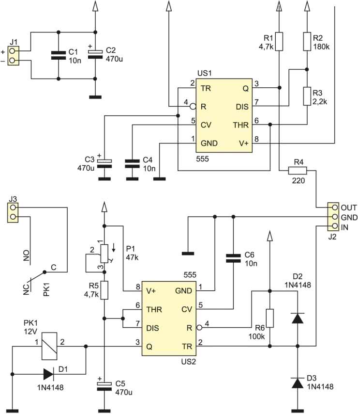
Schemat ideowy włącznika pompy pokazano na rysunku 1. Działanie układu polega na okresowym sprawdzaniu, czy między wyprowadzonymi elektrodami następuje przepływ prądu. Jeżeli tak, to na określony czas jest załączane zasilanie pompy. W tym celu, układ US1 pracujący w układzie multiwibratora astabilnego, co minutę na okres ok. 1 sekundy przełącza poziom logiczny na swoim wyjściu z wysokiego na niski – długość trwania obu ustalają rezystory R2 i R3 oraz kondensator C3. Rezystor R4 ogranicza prąd wyjściowy w razie zwarcia, a R1 zapewnia utrzymanie elektrody na potencjale dodatnim podczas oczekiwania na kolejny impuls sprawdzający.

Rysunek 1. Schemat ideowy włącznika pompy odwadniającej

Druga elektroda jest dołączona do wejścia wyzwalającego układu US2, który to pracuje w konfiguracji multiwibratora monostabilnego: niski poziom logiczny na jego wejściu powoduje załączenie przekaźnika PK1 na czas określony wartościami elementów R5, P1 i C5. Rezystor R6 utrzymuje wejście na poziomie wysokim, co zapobiega przypadkowemu wyzwoleniu uniwibratora. Diody D2 i D3 zabezpieczają wejście przed przepięciami. Zadaniem diody D1 jest ochrona wewnętrznego tranzystora przed przebiciem spowodowanym napięciem wyindukowanym w cewce PK1 podczas jej wyłączania.

Takie rozwiązanie – użycie krótkich impulsów „sondujących” – ma tę przewagę nad dołączeniem pierwszej elektrody na stałe do masy, że nie powoduje ciągłego przepływu prądu między elektrodami, ponieważ podczas spoczynku umieszczone są one na tym samym potencjale. Nawet gdyby doszło do zawilgocenia izolacji pomiędzy nimi, silnik pompy nie będzie pracował bezustannie, a z przerwami, co zmniejszy ryzyko jego przegrzania.

Schemat montażowy włącznika pompy pokazano na rysunku 2. Zmontowaną płytkę należy zabezpieczyć przed wilgocią. Elektrody dołączane są, za pośrednictwem przewodów, do skrajnych zacisków złącza J2. Zaleca się użycie przewodu ekranowanego – ekran jest dołączany zacisku środkowego, połączonego z masą układu. Dobrym materiałem na elektrody są pręciki grafitowe pochodzące z ołówka lub elektrod grafitowych do spawania. Umieszczone powinny być możliwie blisko siebie, ale tak, by nie było możliwe ich zetknięcie się. Zamocować je należy na izolatorze, wykonanym np. pleksiglasu.

Rysunek 2. Schemat montażowy włącznika pompy odwadniającej

Ponieważ US2 jest wyzwalany poziomem niskim, można dodać też trzecią elektrodę, umieszczoną wyżej niż dwie pozostałe. Gdyby wody nagle przybywało szybciej niż zwykle i nastawiony czas pracy okazał się być zbyt krótki, wtedy elektroda wejściowa zostałaby zwarta z masą, a pompa pracowała bez przerwy.

Po zmontowaniu, układ wymaga jedynie nastawienia czasu pracy pompy, który, przy tych wartościach elementów, zawiera się w przedziale 3-30 s. Zasilanie napięciem ok. 12 V, niekoniecznie stabilizowanym. Pobór prądu: w stanie spoczynku ok. 15 mA, po załączeniu przekaźnika ok. 35 mA. Ze względu na wytrzymałość styków i grubość ścieżek, nie zaleca się dołączania pompy o poborze prądu przekraczającym 2 A – dla mocniejszych, warto zrobić to za pomocą dodatkowego, odpowiednio wytrzymałego przekaźnika.

Michał Kurzela, EP

Wykaz elementów:
Rezystory:
  • R1, R5: 4,7 kΩ
  • R2: 180 kΩ
  • R3: 2,2 kΩ
  • R4: 220 Ω
  • R6: 100 kΩ
  • P1: 47 kΩ (potencjometr montażowy, leżący)
Kondensatory:
  • C1, C4, C6: 10 nF
  • C2, C3, C5: 470 µF/25 V
Półprzewodniki:
  • D1…D3: 1N4148
  • US1, US2: NE555 lub odpowiednik
Pozostałe:
  • J1, J3: ARK2/5 mm
  • J2: ARK3/5 mm
  • PK1: przekaźnik z cewką 12 V np. NT73-2C-S12
  • Dwie podstawki DIL8
Artykuł ukazał się w
Elektronika Praktyczna
maj 2013
DO POBRANIA
Pobierz PDF Download icon
Materiały dodatkowe
Elektronika Praktyczna Plus lipiec - grudzień 2012

Elektronika Praktyczna Plus

Monograficzne wydania specjalne

Elektronik listopad 2025

Elektronik

Magazyn elektroniki profesjonalnej

Raspberry Pi 2015

Raspberry Pi

Wykorzystaj wszystkie możliwości wyjątkowego minikomputera

Świat Radio listopad - grudzień 2025

Świat Radio

Magazyn krótkofalowców i amatorów CB

Automatyka, Podzespoły, Aplikacje listopad - grudzień 2025

Automatyka, Podzespoły, Aplikacje

Technika i rynek systemów automatyki

Elektronika Praktyczna listopad 2025

Elektronika Praktyczna

Międzynarodowy magazyn elektroników konstruktorów

Elektronika dla Wszystkich grudzień 2025

Elektronika dla Wszystkich

Interesująca elektronika dla pasjonatów