Wzmacniacz dzwonka telefonu

Wzmacniacz dzwonka telefonu
Pobierz PDF Download icon

Osobom mającym problemy ze słuchem zdarza się nie usłyszeć dzwoniącego telefonu lub domofonu. Często przyczyną bywa zbyt mała głośność dzwonka wbudowanego w urządzenie. Opisywany projekt może zlikwidować ten problem.

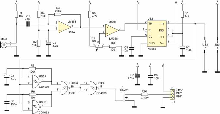
Opisywany projekt nie jest wzmacniaczem w dosłownym znaczeniu. Raczej można go nazwać komparatorem dźwięku, który wykrywa przekroczenie ustawionego natężenia sygnału, po czym emituje własny, zdecydowanie donośniejszy. Schemat ideowy wzmacniacza dzwonka pokazano na rysunku 1. Czujnikiem wykrywającym dźwięki jest mikrofon elektretowy MIC1. Do poprawnego działania wymaga zasilania napięciem stałym, co zapewnia rezystor R1. Składowa stała jest następnie oddzielana przez kondensator C1, a składowa zmienna (o niskiej amplitudzie) trafia na wejście napięciowego wzmacniacza odwracającego. By uniknąć zasilania go napięciem symetrycznym, została zastosowana „sztuczka” polegająca na umieszczeniu jego wejścia nieodwracającego na potencjale równym połowie UZAS, wynoszącym tutaj ok. 6 V. Dzięki takiemu posunięciu, zrealizowanemu na rezystorach R2 i R3, wydaje się on być zasilany symetrycznie ±6 V. Kondensator C2 filtruje napięcie sztucznej masy, rezystor R4 ustala wzmocnienie.

Rysunek 1. Schemat ideowy wzmacniacza dzwonka

Wzmocniony sygnał (wraz ze składową stałą ok. 6 V) przechodzi do drugiego wzmacniacza operacyjnego pracującego jako komparator napięć. Jeżeli chwilowy poziom napięcia na jego wejściu nieodwracającym spadnie poniżej poziomu ustalonego potencjometrem P1, to powoduje wystąpienie napięcie wyjściowego bliskiego 0. To z kolei wyzwala multiwibrator monostabilny (układ US2) na okres pięciu sekund, zasilając tym samym układ US3 zawierający cztery bramki NAND Schmitta. Dwie z nich generują przebiegi prostokątne o wypełnieniu ok. 50%: US3A o częstotliwości 0,5 Hz, US3B o częstotliwości 150 Hz. Bramka US3C realizuje mnożenie wartości logicznych reprezentowanych przez oba sygnały, wskutek czego na jej wyjściu uzyskuje się ton przerywany. Bramka tranzystora T1 jest dołączona bezpośrednio do wyjścia US3D. Rezystor R10 włączony w szereg z drenem T1 ogranicza moc wyjściową poprzez redukcję amplitudy prądu w tym obwodzie.

Urządzenie zmontowano na płytce o wymiarach ok. 65 mm×38 mm, której schemat montażowy pokazano na rysunku 2. Pod układy scalone warto zastosować podstawki. Mikrofon powinien zostać wlutowany tak, aby jego obudowa była zwarta z masą. Między wyprowadzenie OUT a +12V złącza J1 należy włączyć głośnik szerokopasmowy o impedancji cewki 4…8 V i mocy znamionowej rzędu kilku watów. Należy go odsunąć, aby nie oddziaływał na mikrofon. Mikrofon należy ustawić możliwie najbliżej głośnika dzwonka. Pobór prądu w stanie spoczynku to ok. 10 mA, a podczas emitowania dźwięku wzrasta on do ok. 80 mA (wartość średnia).

Rysunek 2. Schemat montażowy wzmacniacza dzwonka

Urządzenia trzeba zasilić napięciem +12 V, niekoniecznie stabilizowanym, ale dobrze filtrowanym. Jedyną czynnością uruchomieniową jest ustawienie pożądanego progu zadziałania za pomocą potencjometru P1. Przed włączeniem układu należy skręcić jego ślizgacz maksymalnie w stronę masy, czyli w kierunku T1, co odpowiada najniższej czułości. Należy dodać, że włączenie zasilania wiąże się z jednokrotnym wzbudzeniem wskutek wystąpienia stanów nieustalonych.

Michał Kurzela, EP

Wykaz elementów:
Rezystory: (THT 0,25W)
  • R1…R3, R9: 10 kΩ
  • R4: 220 kΩ
  • R5: 4,7 kΩ
  • R6: 100 Ω
  • R7: 47 kΩ
  • R8: 100 kΩ
  • R10: 27 Ω/2 W
  • P1: 10 kΩ montażowy leżący
Kondensatory:
  • C1: 470 nF/50 V (monolityczny)
  • C2, C5: 4,7 µF/25 V
  • C3: 10 nF
  • C4: 100 µF/25 V
  • C6: 150 nF/50 V (monolityczny)
  • C7: 470 µF/25 V
  • C8: 100 nF
Półprzewodniki:
  • T1: np. BUZ11
  • US1: LM358
  • US2: NE555
  • US3: CD4093
Pozostałe:
  • J1: ARK3 (5 mm)
  • MIC1: mikrofon elektretowy np. KPCM29B-P
  • Dwie podstawki DIP8
  • Jedna podstawka DIP14
  • Głośnik (opis w tekście)
Artykuł ukazał się w
Elektronika Praktyczna
luty 2013
DO POBRANIA
Pobierz PDF Download icon
Materiały dodatkowe
Elektronika Praktyczna Plus lipiec - grudzień 2012

Elektronika Praktyczna Plus

Monograficzne wydania specjalne

Elektronik listopad 2025

Elektronik

Magazyn elektroniki profesjonalnej

Raspberry Pi 2015

Raspberry Pi

Wykorzystaj wszystkie możliwości wyjątkowego minikomputera

Świat Radio listopad - grudzień 2025

Świat Radio

Magazyn krótkofalowców i amatorów CB

Automatyka, Podzespoły, Aplikacje listopad - grudzień 2025

Automatyka, Podzespoły, Aplikacje

Technika i rynek systemów automatyki

Elektronika Praktyczna listopad 2025

Elektronika Praktyczna

Międzynarodowy magazyn elektroników konstruktorów

Elektronika dla Wszystkich grudzień 2025

Elektronika dla Wszystkich

Interesująca elektronika dla pasjonatów