Moduł przetwornika mocy DC w standardzie Grove

Moduł przetwornika mocy DC w standardzie Grove

Prezentowany układ to miniaturowy moduł przetwornika mocy prądu stałego, przydatny w robotyce amatorskiej lub w układach automatyki domowej do kontroli mocy pobieranej przez odbiorniki, co jest szczególnie istotne w przypadku zasilania bateryjnego lub akumulatorowego.

Podstawowe parametry:
  • zakresy napięcia i prądu wejściowego ustalone przez dobór elementów (domyślnie: 4...20 V, 0...1 A),
  • typowa dokładność: 3%,
  • napięcie zasilania układu: 3...5,5 V (typ. 5 V),
  • pobór prądu: 2 mA (typ.),
  • kalibracja skali przetwarzania za pomocą potencjometru,
  • wyjście analogowe w standardzie Grove.

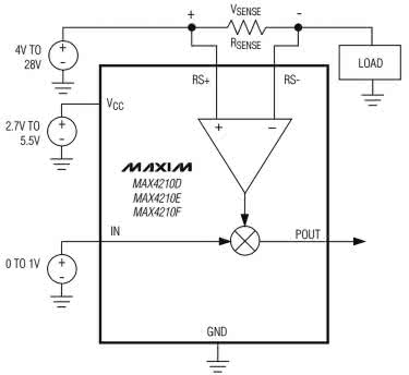
Minimoduł oparto na scalonym przetworniku mocy typu MAX4210(x) firmy Analog Devices. Strukturę wewnętrzną układu pokazano na rysunku 1. Układ mierzy moc, mnożąc wartość napięcia pomiarowego (pochodzącego z zewnętrznego dzielnika rezystorowego, który należy połączyć z wejściem IN) przez sygnał prądu, mierzony pośrednio jako spadek napięcia na rezystorze pomiarowym (boczniku) pomiędzy końcówkami RS+ i RS–. Zmierzone napięcia wymnażane są wewnątrz układu i, po przeskalowaniu o wartość zależną od podtypu układu MAX4210D/E, wyprowadzane na wyjście Pout. Gotowa, przeliczona wartość mocy dostępna jest na wyjściu Pout układu, co uwalnia nas od konieczności osobnego pomiaru napięcia i prądu oraz dodatkowych kalkulacji. W ten sposób moduł pozwala oszczędzić jedno wejście analogowe mikrokontrolera, a dodatkowo uwalnia współpracujący procesor od konieczności wykonywania dodatkowych obliczeń.

Rysunek 1. Struktura wewnętrzna MAX4210(x) za notą Analog Devices

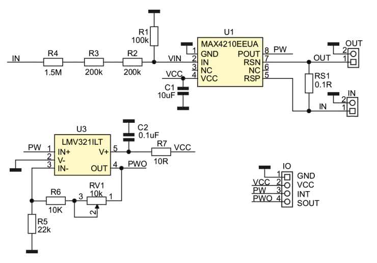
Schemat ideowy modułu pokazano na rysunku 2. Do złącza IN doprowadzone jest napięcie zasilające obciążenie, a do złącza OUT – monitorowane obciążenie. Obsługiwany zakres napięć zasilania wynosi 4...28 V, co pozwala na pomiar w układach zasilanych bateryjnie lub akumulatorowo.

Rysunek 2. Schemat przetwornika mocy

Rezystor RS dobierany jest w zależności od wymaganego prądu obciążenia. Maksymalna różnica napięć RS+/RS– w przypadku układów MAX4210D/E wynosi 150 mV. Do wejścia IN, poprzez dzielnik R1...R4, doprowadzone jest napięcie zasilania, przeskalowane do zakresu 0...1 V. W modelu dzielnik 1:20 ustala maksymalne napięcie zasilania na wartość 20 V, a rezystor RS1=0,1 Ω definiuje zakres prądu pomiarowego równy 0...1 A, co umożliwia pomiar mocy w zakresie ~0,5...20 W. Napięcie wyjściowe, odpowiadające przetworzonej mocy, dostępne jest na wyprowadzeniu POUT. Stopień wzmocnienia zbudowany w oparciu o wzmacniacz U3 (o wzmocnieniu regulowanym potencjometrem RV1) umożliwia dodatkowe przeskalowanie napięcia wyjściowego PWO. Wartość napięcia wyjściowego określona jest wzorem:

Vpout=Avpout·Vsens·Vin

Wartość Avpout jest ustalona w zależności od podtypu układu: w przypadku MAX4210D wynosi 16,67, a w przypadku MAX4210E: 25. Po uwzględnieniu wartości rezystorów zastosowanych w modelu otrzymujemy: Vpout=0,125·Pwe. Optymalizując układ pod kątem własnych zastosowań należy zwrócić uwagę, aby nie przekraczać zakresu napięć wejściowych układu mnożącego oraz pamiętać o ograniczeniu napięcia wyjściowego układu wzmacniacza, związanym z wartością napięcia zasilania. Układ wymaga zasilania 3...5,5 V, pobór prądu wynosi ok. 2 mA (bez obciążenia). Napięcie zasilania oraz napięcia wyjściowe PW, PWO wyprowadzone są na złącze IO zgodne z Grove.

Moduł zmontowano na dwustronnej płytce drukowanej. Rozmieszczenie elementów pokazano na rysunku 3. Sposób montażu jest klasyczny i nie wymaga opisu. Zmontowany moduł można zobaczyć na fotografii tytułowej.

Rysunek 3. Rozmieszczenie elementów na płytce modułu

Uruchomienie przetwornika wymaga ustalenia współczynnika przetwarzania na wyjściu PWO potencjometrem RV1. Dokładność sygnału na linii PW jest określona przez tolerancje rezystorów R1...4 i ustawienie RS1. Po podłączeniu napięcia zasilającego obciążenie do złącza IN oraz samego obciążenia (na czas uruchomienia najlepiej użyć sztucznego obciążenia o regulowanym prądzie) do złącza OUT trzeba jeszcze doprowadzić zasilanie modułu (5 V) do pinu VCC. Następnie dla kilku różnych wartości mocy wejściowej sprawdzamy działanie układu. Ustalając np. napięcie 20 V i prąd 1000 mA (20 W) regulujemy potencjometrem RV1 napięcie na wyjściu PWO tak, aby wynosiło ono dokładnie 4,00 V, co daje współczynnik przetwarzania 5 [W\V]. Przykładowe wartości uzyskane podczas pomiaru modelu pokazano w tabeli 1.

Wartości błędów nie przekraczają 3%, co można uznać za wartość wystarczającą dla typowych, technicznych pomiarów mocy.

Adam Tatuś, EP

Wykaz elementów:
Rezystory:
  • R1: 100 kΩ (SMD 0603, 1%)
  • R2, R3: 200 kΩ (SMD 0603, 1%)
  • R4: 1,5 MΩ (SMD 0603, 1%)
  • R5: 22 kΩ (SMD 0603, 1%)
  • R6: 10 kΩ (SMD 0603, 1%)
  • R7: 10 Ω (SMD 0603, 1%)
  • RS1: 0,1 Ω (SMD 2512, 1 W, 1%)
  • RV1: potencjometr wieloobrotowy 10 kΩ (VR-64W)
Kondensatory: (SMD 0603, X7R, 10 V)
  • C1: 10 μF
  • C2: 100 nF
Półprzewodniki:
  • U1: MAX4210EEUA (UMAX8)
  • U3: LMV321ILT (SOT-23-5)
Pozostałe:
  • IO: złącze kątowe Grove (SMD, typ HY2.0-4P)
  • IN, OUT: złącze śrubowe 2 pin. (3,5 mm, typ DG381-3.5-2)
Artykuł ukazał się w
Elektronika Praktyczna
wrzesień 2025
DO POBRANIA
Materiały dodatkowe
Elektronika Praktyczna Plus lipiec - grudzień 2012

Elektronika Praktyczna Plus

Monograficzne wydania specjalne

Elektronik listopad 2025

Elektronik

Magazyn elektroniki profesjonalnej

Raspberry Pi 2015

Raspberry Pi

Wykorzystaj wszystkie możliwości wyjątkowego minikomputera

Świat Radio listopad - grudzień 2025

Świat Radio

Magazyn krótkofalowców i amatorów CB

Automatyka, Podzespoły, Aplikacje listopad - grudzień 2025

Automatyka, Podzespoły, Aplikacje

Technika i rynek systemów automatyki

Elektronika Praktyczna grudzień 2025

Elektronika Praktyczna

Międzynarodowy magazyn elektroników konstruktorów

Elektronika dla Wszystkich grudzień 2025

Elektronika dla Wszystkich

Interesująca elektronika dla pasjonatów