Minimoduły cyfrowego audio - przetworniki A/D i D/A (2)

Minimoduły cyfrowego audio - przetworniki A/D i D/A (2)

W poprzednim odcinku zaprezentowaliśmy dwa minimoduły przetworników analogowo-cyfrowych. Tym razem prezentujemy kolejne trzy płytki: DA_PCM5100 i DA_TAD5142 (z przetwornikami D/A) oraz CODEC_TAC5142 (zintegrowany układ z przetwornikami A/D i D/A).

Podstawowe parametry:
  • pięć uniwersalnych modułów cyfrowego audio:
    • AD_PCM1809: przetwornik A/D audio,
    • AD_TAA5242: przetwornik A/D audio,
    • DA_PCM5100: przetwornik D/A,
    • DA_TAD5142: przetwornik D/A,
    • CODEC_TAC5142: zintegrowany kodek z przetwornikami A/D i D/A.
  • zasilanie: 5 VDC,
  • rozdzielczość: 24 bity,
  • częstotliwość próbkowania 8...192 kHz (zależnie od układu),
  • interfejs cyfrowy: I²S slave,
  • standard napięciowy I²S: 3,3 V,
  • kompatybilność z płytką do kursu Sigma DSP oraz z innymi zestawami, ewaluacyjnymi wyposażonymi w intefejs PMOD.

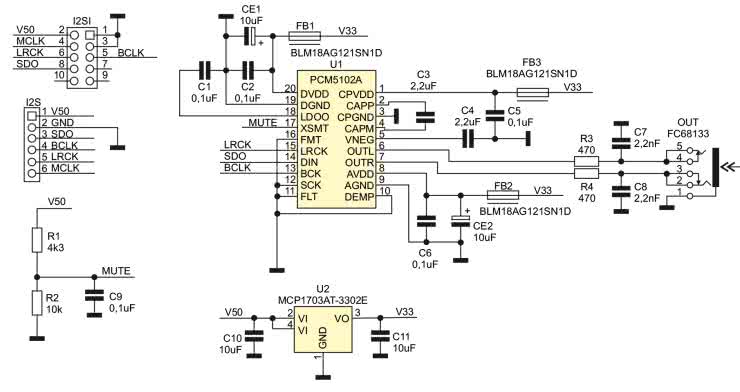
DA_PCM5100: przetwornik D/A

Schemat układu pokazano na rysunku 5. Przetwornik D/A, w postaci układu U1 typu PCM5100 (lub zgodnego z nim PCM5101/2, różniącego się wartością SN odpowiednio: >100 dB, 106 dB, 112 dB i oczywiście ceną), integruje w sobie kompletny przetwornik audio 192 kHz/24 bit z buforem wyjściowym. Sygnał wejściowy ze złącza I²S lub I²SI, zgodnego z AudioDSP, doprowadzony jest do U1. Sygnał analogowy, po filtracji za pomocą sieci R3, R4, C7, C8, dostępny jest na złączu OUT (mini Jack stereo 3,5 mm). Ze względu na wbudowaną pompę ładunkową (obwód C3, C4, C5, FB3), przy pojedynczym zasilaniu 3,3 V, możliwe jest uzyskanie 2 Vrms amplitudy wyjściowej. Stabilizator LDO U2 typu MCP1703 zapewnia zasilanie układu.

Rysunek 5. Schemat ideowy płytki przetwornika DA_PCM5100

Przetwornik U1 pracuje w trybie slave I²S. Oprócz sygnałów I²S nie wymaga doprowadzenia sygnału zegarowego MCLK, gdyż generowany jest on wbudowanym PLL z sygnału BCLK, co znacząco upraszcza aplikację. Standard napięciowy I²S to 3,3 V. Elementy R1, R2, C9 współpracują z wewnętrznym układem wyciszania wyjścia MUTE podczas załączania i wyłączania układu.

Schemat montażowy modułu pokazano na rysunku 6.

Rysunek 6. Schemat montażowy płytki przetwornika DA_PCM5100 (a – strona TOP, b – strona BOTTOM)

DA_TAD5142: przetwornik D/A

Schemat układu pokazano na rysunku 7. Przetwornik D/A bazuje na układzie U1 typu TAD5142, integrującym w sobie kompletny przetwornik audio 192 kHz/24 bit. (SN > 107 dB) z buforem wyjściowym. Sygnał wejściowy ze złącza I²S lub I²SI (zgodnego z AudioDSP) doprowadzony jest do U1. Przetwornik ma różnicowe wyjścia audio, z możliwością zmiany konfiguracji buforów wyjściowych. W modelu wykorzystano tryb różnicowy, w którym sygnały kanałów dostępne są na złączach OUT1, OUT2 – w tym przypadku zwora SD musi być założona. Drugim trybem pracy jest tryb unipolarny, w którym sygnał wyjściowy, po dodatkowej separacji (CE2, CE3), dostępny jest na złączu OUT – zwora SD musi być zdjęta. Stabilizator LDO U2 typu MCP1703 zapewnia zasilanie układu. Przetwornik U1 pracuje w trybie slave I²S (standard napięciowy 3,3 V).

Rysunek 7. Schemat ideowy płytki przetwornika DA_TAD5142

Schemat montażowy modułu pokazano na rysunku 8.

Rysunek 8. Schemat montażowy płytki przetwornika DA_TAD5142 (a – strona TOP, b – strona BOTTOM)

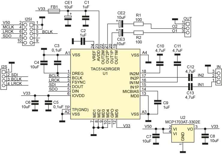
CODEC_TAC5142: zintegrowany kodek z przetwornikami A/D i D/A

Schemat układu pokazano na rysunku 9. Płytka opiera się na układzie U1 typu TAC5142, integrującym w sobie kompletne przetworniki audio A/D i D/A 192 kHz/24 bit. (SN >100 dB) z buforem wyjściowym, o cechach poprzednio opisanych układów TAA/TAD. W niektórych przypadkach zastosowanie kodeka pozwala zaoszczędzić kilka elementów i wyprowadzeń sygnałów sterujących (wspólne sygnały BCLK, LRCK).

Rysunek 9. Schemat ideowy płytki CODEC_TAC5142

Sygnał wejściowy ze złącza I²SI (standard 3,3 V) doprowadzony jest do przetwornika D/A układu U1. Przetwornik ma konfigurowalne, różnicowe wyjścia audio, w modelu zastosowano je w trybie wyjść niesymetrycznych (z sygnałem wyprowadzonym na złącze OUT, 1 Vrms). Sygnał wejściowy do przetwornika A/D doprowadzony jest natomiast do złącza IN – jego wejścia także mogą pracować w trybie różnicowym, w modelu zastosowano jednak tryb niesymetryczny. Sygnał I²S z danymi SDI z przetwornika A/D dostępny jest na dodatkowym złączu I²S. Stabilizator LDO U2 typu MCP1703 zapewnia zasilanie układu. Przetwornik U1 pracuje w trybie slave I²S (standard napięciowy 3,3 V).

Rysunek 10. Schemat montażowy płytki CODEC_TAC5142 (a – strona TOP, b – strona BOTTOM)

Schemat montażowy modułu pokazano na rysunku 10.

Adam Tatuś, EP

Wykaz elementów: DAC_PCM5100A
Rezystory: (SMD 0603, 1%)
  • R1: 4,3 kΩ
  • R2: 10 kΩ
  • R3, R4: 470 Ω
Kondensatory: (X7R, 10 V)
  • C1, C2, C5, C6, C9: 100 nF (SMD 0603, X7R, 10 V)
  • C3, C4: 2,2 μF (SMD 0603, X7R, 10 V)
  • C7, C8: 2,2 nF (SMD 0603, NP0, 16 V)
  • C10, C11: 10 μF (SMD 0603, X7R, 10 V)
  • CE1, CE2: tantalowy 10 μF (SMD A, 3216, 10 V)
Półprzewodniki:
  • U1: PCM5102A (SSOP20)
  • U2: MCP1703AT-3302E (SOT-89)
Pozostałe:
  • FB1...FB3: dławik ferrytowy SMD 0603 (typ BLM18AG121SN1D)
  • I2S: złącze SIP 1 × 6 pin., kątowe 2,54 mm
  • I2SI: gniazdo 2 × 5 pin., kątowe 2,54 mm (typ ZL263-10DG)
  • OUT: złącze Jack 3,5 mm stereo (typ FC68133)
Wykaz elementów: DAC_TAD5142
Rezystory:
  • R1: 22 kΩ (SMD 0603, 1%)
  • RP1: drabinka 4 × 330 Ω (CRA06S08)
Kondensatory: (X7R, 10 V)
  • C1, C2: 1 μF (SMD 0603, X7R, 10 V)
  • C3, C5: 100 nF (SMD 0603, X7R, 10 V)
  • C4, C6...C8: 10 μF (SMD 0603, X7R, 10 V)
  • CE1...CE3: tantalowy 10 μF (SMD A, 3216, 10 V)
Półprzewodniki:
  • U1: TAD5124IRGER (VQFN24_050RGE)
  • U2: MCP1703AT-3302E (SOT-89)
Pozostałe:
  • FB1: dławik ferrytowy SMD 0603 (typ BLM18AG121SN1D)
  • I2S: złącze SIP 1 × 6 pin., kątowe 2,54 mm
  • I2SI: gniazdo 2 × 5 pin., kątowe 2,54 mm (typ ZL263-10DG)
  • OUT: złącze Jack 3,5 mm stereo (typ FC68133)
  • OUT1, OUT2: złącze SIP 1 × 3 pin., proste 2,54 mm
  • SD: złącze SIP 1 × 2 pin., proste 2,54 mm
Wykaz elementów: CODEC_TAC5142
Rezystory:
  • R1, R2: 100 Ω (SMD 0603, 1%)
Kondensatory: (X7R, 10 V)
  • C1, C2, C9: 1 μF (SMD 0603, X7R, 10 V)
  • C3, C5: 100 nF (SMD 0603, X7R, 10 V)
  • C4, C6...C8: 10 μF (SMD 0603, X7R, 10 V)
  • C10...C13: 4,7 μF (SMD 0805, X7R, 16 V)
  • CE1...CE3: tantalowy 10 μF (SMD A, 3216, 10 V)
Półprzewodniki:
  • U1: TAC5142IRGER (VQFN24_050RGE)
  • U2: MCP1703AT-3302E (SOT-89)
Pozostałe:
  • FB1: dławik ferrytowy SMD 0603 (typ BLM18AG121SN1D)
  • I2S: złącze SIP 1 × 4 pin., kątowe 2,54 mm
  • I2SI: gniazdo 2 × 5 pin., kątowe 2,54 mm (typ ZL263-10DG)
  • IN, OUT: złącze śrubowe MPT 2,54 mm (MPT0.5/3-2.54)
Artykuł ukazał się w
Elektronika Praktyczna
sierpień 2025
Elektronika Praktyczna Plus lipiec - grudzień 2012

Elektronika Praktyczna Plus

Monograficzne wydania specjalne

Elektronik listopad 2025

Elektronik

Magazyn elektroniki profesjonalnej

Raspberry Pi 2015

Raspberry Pi

Wykorzystaj wszystkie możliwości wyjątkowego minikomputera

Świat Radio listopad - grudzień 2025

Świat Radio

Magazyn krótkofalowców i amatorów CB

Automatyka, Podzespoły, Aplikacje listopad - grudzień 2025

Automatyka, Podzespoły, Aplikacje

Technika i rynek systemów automatyki

Elektronika Praktyczna listopad 2025

Elektronika Praktyczna

Międzynarodowy magazyn elektroników konstruktorów

Elektronika dla Wszystkich grudzień 2025

Elektronika dla Wszystkich

Interesująca elektronika dla pasjonatów