Przetwornik prądu przemiennego na DC True RMS

Przetwornik prądu przemiennego na DC True RMS

Każda z metod pomiaru prądu ma swoje wady i zalety, najtaniej jest mierzyć spadek napięcia na rezystorze pomiarowym, lecz wymaga to ingerencji w obwód pobierający prąd i nie zapewnia izolacji galwanicznej. Zaprezentowany niewielki moduł przetwornika prądu przemiennego bazuje na przekładniku prądowym. Będzie przydatny np. w domowej automatyce do pomiaru wartości True RMS, prądu pobieranego przez urządzenia.

Innym rozwiązaniem na pomiar prądu jest zastosowanie nowoczesnych czujników typu ACSxx, które niestety są czułe na obce pola magnetyczne, chociaż w tym przypadku mamy przynajmniej podstawową izolację od obwodu mierzonego. Najłatwiej przy zachowaniu rozsądnych kosztów mierzyć prąd przemienny przekładnikiem prądowym, także wpinanym w obwód pomiarowy, ale zapewniającym jego separację galwaniczną. W zaprezentowanym module do pomiaru prądu zastosowano przekładnik TA16-01A firmy YDHC, wykonany w formie zalewanego transformatora, który umożliwia pomiar prądu w zakresie 0...5 A.

Budowa i działanie

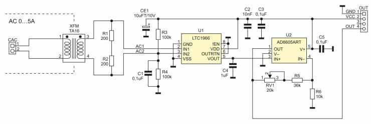
Schemat układu został pokazany na rysunku 1. Sygnał wyjściowy 0...5 mA z przekładnika wywołuje spadek napięcia na rezystorach obciążenia R1 i R2, który jest doprowadzony do konwertera AC/TRMS. Układ typu LTC1966 to sprzętowy konwerter AC/TrueRMS. Dzielnik R3, R4 zapewnia polaryzację wejść U1, niezbędną do prawidłowej pracy przy zasilaniu niesymetrycznym. Kondensator C4 pełni funkcję filtra uśredniającego, wymagana jest więc od niego stałość parametrów i niski upływ. Ze względu na wartość pojemności konieczne jest zastosowanie kondensatora foliowego. Pozostałe kondensatory odsprzęgają zasilanie.

Rysunek 1. Schemat układu przetwornika

Po konwersji wyjściowe napięcie stałe z U1 podawane jest na wzmacniacz-bufor U2 bazujący na niskomocowym wzmacniaczu operacyjnym AD8605. U2 separuje wyjście LTC1966 o względnie wysokiej impedancji (ok. 85 kΩ) od wejść ADC, zapewniając minimalny błąd przetwarzania. Dodatkowo sygnał jest wzmocniony 4,6...6,6 razy, a dokładną wartość podczas skalowania układu można ustawić potencjometrem RV1. Sygnał wyjściowy oraz zasilanie 3,3...5 V/20 mA doprowadzone są do złącza OUT zgodnego ze standardem Grove.

Zakres pomiaru prądu 0...5 A może być przeskalowany potencjometrem RV1 na napięcie 0...2,5 V (wzmocnienie ×5) lub 0...3 V (wzmocnienie ×6), zapewniając dokładność przetwarzania i niewielki margines zasilania.

Montaż i uruchomienie

Układ wykonany jest na dwustronnej płytce drukowanej, której schemat został pokazany na rysunku 2.

Rysunek 2. Schemat płytki PCB

Montaż układu nie wymaga opisu. Po poprawnym montażu przetwornik wymaga kalibracji. W tym celu należy go zasilić z zasilacza 3,3...5 V/20 mA, do wyjścia podłączyć woltomierz prądu stałego. W obwód prądu przemiennego włączyć amperomierz lub założyć miernik cęgowy TrueRMS na przewód, w którym będziemy mierzyć prąd oraz wpiąć przetwornik szeregowo z obciążeniem. Po włączeniu zasilania do obwodu mierzonego, należy za pomocą RV1 ustawić jednakowe wskazania przyrządów, uwzględniając współczynnik przetwarzania.

Warto skalowanie przeprowadzić przy maksymalnej wartości prądu przekładnika 5 A i sprawdzić dokładność przetwarzania w kilku punktach. Dla modelu z przekładnikiem TA16-01 dokładność przetwarzania w zakresie 50 Hz...1 kHz jest lepsza od 2%.

Uwaga: pracując pod napięciem sieciowym, należy zachować szczególną ostrożność i przestrzegać zasad BHP.

Adam Tatuś, EP

Wykaz elementów:
Rezystory:
  • R1, R2: 200 Ω 1%, 0,5 W (SMD1206)
  • R3, R4: 100 kΩ 1% (SMD0603)
  • R5: 36 kΩ 1% (SMD0603)
  • R6: 10 kΩ 1% (SMD0603)
Kondensatory:
  • C1, C3, C5: 0,1 μF ceramiczny 50 V (SMD0603)
  • CE1: 10 μFT/10 V tantalowy (SMD3216)
  • C2: 10 nF ceramiczny 50 V (SMD0603)
  • C4: 1 μF ceramiczny 10 V (C7.2X5.0P5.0)
Półprzewodniki:
  • U1: LTC1966 (MSOP8)
  • U2: AD8605ART (SOT-23-5)
Pozostałe:
  • CAC: złącze DG126-5.0-2
  • OUT: złącze Grove proste (110990030)
  • RV1: potencjometr wieloobrotowy 20 kΩ (VR-64W)
  • XFM: przekładnik prądowy YDHC 5 A/5 mA
Artykuł ukazał się w
Elektronika Praktyczna
październik 2022
DO POBRANIA
Materiały dodatkowe
Elektronika Praktyczna Plus lipiec - grudzień 2012

Elektronika Praktyczna Plus

Monograficzne wydania specjalne

Elektronik listopad 2025

Elektronik

Magazyn elektroniki profesjonalnej

Raspberry Pi 2015

Raspberry Pi

Wykorzystaj wszystkie możliwości wyjątkowego minikomputera

Świat Radio listopad - grudzień 2025

Świat Radio

Magazyn krótkofalowców i amatorów CB

Automatyka, Podzespoły, Aplikacje listopad - grudzień 2025

Automatyka, Podzespoły, Aplikacje

Technika i rynek systemów automatyki

Elektronika Praktyczna listopad 2025

Elektronika Praktyczna

Międzynarodowy magazyn elektroników konstruktorów

Elektronika dla Wszystkich grudzień 2025

Elektronika dla Wszystkich

Interesująca elektronika dla pasjonatów