Wyłącznik czasowy z wejściem bistabilnym

Wyłącznik czasowy z wejściem bistabilnym

Układ AVT3260 służy do zamiany przycisku monostabilnego w dwustanowy przełącznik. Działanie opisanego niżej projektu jest zupełnie odmienne: potrafi zewrzeć styki przekaźnika na zadany czas po wykryciu zmiany położenia styków pracujących bistabilnie.

Podstawowe parametry:
  • wejście w postaci styków przełącznika bistabilnego (ON/OFF),
  • wyjście: styki przekaźnika elektromagnetycznego (NO i NC),
  • regulacja czasu załączenia przekaźnika od 2 s do 3,5 min,
  • możliwość wydłużenia czasu załączenia poprzez wymianę kondensatora,
  • zasilanie napięciem stałym 12 V.

Gdzie taki układ może znaleźć zastosowanie? Weźmy jako przykład oświetlenie w korytarzu albo na klatce schodowej. Człowiek znajduje się w takim miejscu przez kilkanaście sekund lub niewiele dłużej. Tymczasem wielu domownikom może zdarzyć się zapomnieć wyłączyć oświetlenie, wskutek czego będzie ono świecić przez długie godziny. W tym układzie zadajemy maksymalny czas świecenia.

Co go odróżnia od typowych układów monostabilnych? Wejście. Ten układ reaguje na każdą zmianę stanu styków: zarówno na ich zwarcie, jak i rozwarcie. Jeżeli zatem istniejąca infrastruktura zawiera wyłączniki bistabilne, czyli klasyczne włącz-wyłącz, to nie będzie konieczna ich wymiana. Wystarczy przycisnąć klawisz przełącznika, aby przekaźnik się załączył. To również dobry sposób na wandali, którzy celowo unieruchamiają klawisz przycisku monostabilnego w pozycji załączonej. W tym układzie załączenie następuje tylko z chwilą wykrycia zmiany.

Układ pozwala na przedłużenie czasu trwania odmierzanego już impulsu przed jego zakończeniem. To funkcja przydatna właśnie w takich miejscach jak klatki schodowe. Czasami przydaje się nieco wydłużyć czas świecenia lamp. Można przełączyć klawisz, zanim one zgasną – odliczanie rozpocznie się na nowo.

Budowa i działanie

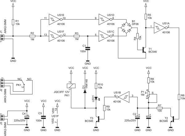
Schemat ideowy omawianego wyłącznika czasowego znajduje się na rysunku 1. Stan styków przełącznika (podłączonego do złącza J1) jest sprawdzany poprzez badanie potencjału węzła z zaciskiem złącza, rezystorem R1 i rezystorem R2. Niski oznacza zwarcie, wysoki rozwarcie. Rezystor R2 ogranicza prąd płynący przez wejścia bramek US1E i US1F. Jego przepływ może być skutkiem zaindukowania się w przewodach zakłóceń elektromagnetycznych.

Rysunek 1. Schemat ideowy wyłącznika czasowego

Z tak uformowanego sygnału należy wychwycić moment zmiany, czyli zbocze narastające lub opadające. Służy do tego dalsza część układu, której najważniejszą częścią jest człon opóźniający, w skład którego wchodzi rezystor R3 i kondensator C1. Gdyby nie on, oba ciągi bramek (US1E + US1D oraz US1F + US1C) dawałyby na swoich wyjściach cały czas taki sam stan logiczny, z dokładnością do minimalnych opóźnień wynikających z różnic konstrukcyjnych pomiędzy poszczególnymi bramkami. Wspomniany blok opóźniający gwarantuje, że dolny ciąg bramek zareaguje ze zwłoką wynoszącą około 100 ms w stosunku do górnego. Nie trzeba się przejmować wolno narastającym napięciem na zaciskach kondensatora C1, bowiem wszystkie bramki w tym układzie mają wejścia Schmitta.

A kiedy będzie to miało znaczenie? Oczywiście w momencie wystąpienia zmiany na wejściach bramek US1E i US1F, czyli po przełączeniu styków. Po upływie tego czasu oba ciągi bramek zaczną znowu dawać ten sam stan logiczny na wyjściach. Zatem informacja o wystąpieniu dowolnego zbocza będzie miała postać różnicy w stanach logicznych między wyjściami bramek US1D i US1C.

Przydałby się teraz funktor logiczny, który będzie sygnalizował, że na jego wejściach są dwa odmienne stany logiczne. Nie trzeba długo szukać: to zwykły operator: suma modulo 2, szerzej znany jako XOR. Aby nie dokładać następnego układu scalonego, postanowiłem zrealizować go na zwykłym... mostku Graetza. Na jego zaciskach wyjściowych napięcie pojawi się tylko wtedy, kiedy zaciski wejściowe będą miały różne potencjały, niezależnie od polaryzacji.

Jednak wyjścia tak utworzonej bramki nie można odnieść wprost do masy układu. Tej niedogodności zapobiega tranzystor T1, którego prąd bazy ogranicza R4. Pojawienie się napięcia na wyjściu mostka spowoduje otwarcie tego tranzystora, a w efekcie nawet nasycenie.

I tak się stanie, gdyż obciążeniem jego kolektora jest rezystor R5 o znacznej rezystancji. Otwarcie T1 spowoduje przepływ prądu przez R5 i wywoła na nim spadek napięcia. Bramka US1A regeneruje tak powstały sygnał. Otrzymaliśmy pełnoprawną bramkę XOR bez stosowania dodatkowego układu scalonego, który w większości byłby niewykorzystany.

Wystąpienie zbocza sygnału wejściowego spowoduje wystawienie na wyjściu bramki US1A stanu wysokiego przez około 100 ms. Taki czas wystarczy do tego, aby rozładować kondensator C2, co czyni otwarty w tym czasie tranzystor T2. Rezystor R7 ogranicza prąd płynący przez kolektor T2, aby ten nie uległ uszkodzeniu. Bramka US1B interpretuje to jako niski stan logiczny na swoim wejściu, co z kolei załącza tranzystor T3. Jego zadaniem jest załączenie cewki przekaźnika PK1 i diody LED1.

Kiedy T2 zostanie zatkany, C2 zacznie się powoli ładować. Szybkość tego procesu warunkuje wypadkowa rezystancja R8 i P1. W chwili, gdy na jego okładkach zgromadzi się odpowiednio duży ładunek, wejście bramki US1B odczyta to jako stan wysoki i przełączy stan swojego wyjścia na niski. Ładowanie będzie trwało nadal, ale nie będzie już mało wpływu na działanie układu.

Warto w tym miejscu zauważyć, że impuls rozładowujący C2 może nadejść w dowolnej chwili. Dlatego jest możliwe przedłużenie czasu załączenia przekaźnika przez zmianę położenia klawisza przycisku jeszcze w trakcie załączenia przekaźnika.

Z tej topologii wynika pewna niedogodność: po włączeniu zasilania układu, kiedy C2 jest rozładowany, układ załączy przekaźnik na czas niemal równy nominalnemu. Stanie się to tylko raz, zaś potem układ przejdzie do stanu spoczynku.

Montaż i uruchomienie

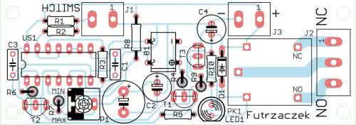
Układ został zmontowany na jednostronnej płytce drukowanej o wymiarach 85×30 mm. Jej schemat został pokazany na rysunku 2. W odległości 3 mm od krawędzi płytki znalazły się otwory montażowe, każdy o średnicy 3,2 mm. Montaż proponuję rozpocząć od elementów o najmniejszej wysokości obudowy, czyli niektórych rezystorów i diody D1. Część rezystorów jest montowana w pionie, dlatego warto zostawić je na później. Pod układ US1 polecam zastosować podstawkę, aby uprościć jego wymianę w razie uszkodzenia.

Rysunek 2. Schemat płytki PCB

Ścieżki łączące styki przekaźnika PK1 ze złączem J2 zostały odsłonięte spod maski lutowniczej, by łatwiej było je pogrubić. Zmontowana płytka jest widoczna na fotografii tytułowej.

Jako zasilanie do złącza J3 należy podłączyć napięcie stałe o wartości 12 V, pamiętając o prawidłowej polaryzacji. Niekoniecznie musi ono być stabilizowane, choć byłoby to wskazane. Pobór prądu w stanie spoczynku wynosi do 1,5 mA (zależnie pod stanu styków podłączonych do J1), zaś po załączeniu przekaźnika wzrasta do około 35 mA.

Jedyną czynnością uruchomieniową jest ustawienie czasu załączenia styków przekaźnika, co odbywa się przy użyciu potencjometru P1. Skręcając go w lewo (w stronę napisu MIN na płytce), skracamy ten czas, a w prawo (w stronę napisu MAX) wydłużamy. Przy zaproponowanych wartościach elementów zmierzono w układzie prototypowym zakres regulacji czasu od 2 s do 3,5 min. Te wartości będą zależały od parametrów poszczególnych elementów – zwłaszcza pojemności C2, która cechuje się sporymi rozrzutami – oraz temperatury.

Można uzyskać jeszcze dłuższy czas zadziałania przekaźnika. Wystarczy w tym celu wymienić C2 na kondensator o większej pojemności, przystosowany do napięcia 25 V lub więcej. Na płytce przewidziano dwa miejsca na ten kondensator: jedno z rastrem wyprowadzeń 2,5 mm i o maksymalnej średnicy obudowy 7 mm, a drugie z rastrem 5 mm i z miejscem na obudowę o średnicy do 10,5 mm. Można bez przeszkód wlutować kondensator 1000 μF, który zaoferuje czas proporcjonalnie dłuższy w stosunku do oryginalnego 220 μF – czyli około 16 minut.

Michał Kurzela, EP

Wykaz elementów:
Rezystory: (THT o mocy 0,25 W)
  • R1, R4…R6, R8…R10: 10 kΩ
  • R2, R3: 1 MΩ
  • R7: 100 Ω
  • P1: 1 MΩ montażowy leżący
Kondensatory:
  • C1, C3: 100 nF raster 5 mm MKT
  • C2: 220 μF 25 V raster 2,5 mm (opis w tekście)
  • C4: 220 μF 25 V raster 2,5 mm
Półprzewodniki:
  • B1: DF06 (DIP4)
  • D1: 1N4148
  • LED1: zielona 5 mm
  • T1…T3: BC546
  • US1: CD40106 (DIP14)
Pozostałe:
  • J1, J3: ARK2/500
  • J2: ARK3/500
  • J3: goldpin 5 pinów męski 2,54 mm THT
  • PK1: JQC3FF 12 V SPDT
  • Jedna podstawka DIP14
Artykuł ukazał się w
Elektronika Praktyczna
kwiecień 2022
DO POBRANIA
Materiały dodatkowe
Elektronika Praktyczna Plus lipiec - grudzień 2012

Elektronika Praktyczna Plus

Monograficzne wydania specjalne

Elektronik listopad 2025

Elektronik

Magazyn elektroniki profesjonalnej

Raspberry Pi 2015

Raspberry Pi

Wykorzystaj wszystkie możliwości wyjątkowego minikomputera

Świat Radio listopad - grudzień 2025

Świat Radio

Magazyn krótkofalowców i amatorów CB

Automatyka, Podzespoły, Aplikacje listopad - grudzień 2025

Automatyka, Podzespoły, Aplikacje

Technika i rynek systemów automatyki

Elektronika Praktyczna listopad 2025

Elektronika Praktyczna

Międzynarodowy magazyn elektroników konstruktorów

Elektronika dla Wszystkich grudzień 2025

Elektronika dla Wszystkich

Interesująca elektronika dla pasjonatów