Regulator jasności LED sterowany pilotem TV

Regulator jasności LED sterowany pilotem TV

Diody LED są od dawna stosowane w wielu miejscach jako wydajne i niezawodne źródła światła. Zaprezentowany układ pozwala w wygodny sposób sterować jasnością świecenia oświetlenia LED za pomocą zwykłego pilota od telewizora, działającego w popularnym standardzie RC5.

Podstawowe parametry:
  • zmiana jasności diod LED poprzez regulację PWM,
  • sterowanie zdalne za pomocą pilota IR pracującego w standardzie RC5,
  • maksymalny prąd diod około 0,4 A (przy 5 V) lub 2 A (przy 12 V),
  • napięcie zasilania 5 V, pobór prądu 4 mA.

Piloty do sprzętu RTV można nabyć za kilka złotych. Są solidnie wykonane i umożliwiają zdalne sterowanie różnymi urządzeniami. Często mamy je „w spadku” po starszych telewizorach, które skończyły w elektrośmieciach. Jeśli taki pilot nadaje w standardzie RC5, wówczas można go bez trudu wykorzystać do sterowania oświetleniem – na przykład nastrojowym podświetleniem salonu lub sypialni. W przeciwieństwie do podobnych rozwiązań tego typu, w prezentowanym regulatorze oświetlenia nie jest wymagane uczenie „komend” pilota, bowiem zostały one z góry ustawione w oprogramowaniu mikrokontrolera.

Urządzenie jest przeznaczone do pracy z taśmą LED o napięciu zasilania 5 V lub po prostu kilkunastoma diodami połączonymi równolegle – na płytce znajduje się miejsce na rezystor ograniczający sumaryczny prąd tych diod. Po niewielkiej przeróbce można użyć tego układu również do sterowania taśmami LED 12 V o maksymalnej mocy 24 W.

Budowa i działanie

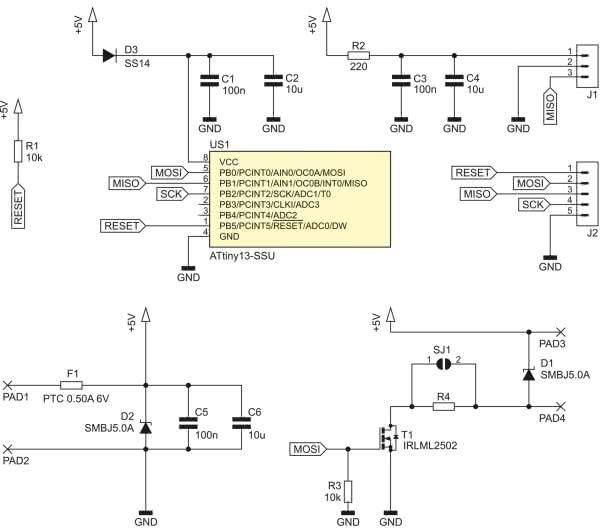
Schemat ideowy regulatora jasności LED został pokazany na rysunku 1. Wejściem zasilania dla tego układu są pola lutownicze PAD1 i PAD2. Dioda D2 chroni pozostałe podzespoły przed zniszczeniem w razie podłączenia zbyt wysokiego napięcia lub po zamianie jego polaryzacji. Przed przepływem prądu o nadmiernym natężeniu z zasilacza zabezpiecza bezpiecznik polimerowy F1. W czasie normalnej pracy wprowadza on małą stratę napięcia, ponieważ jego rezystancja może wynosić nawet 0,15 Ω, co przekłada się na zaledwie 60 mV spadku napięcia przy prądzie 0,4 A. Typowa dioda Schottky’ego zmniejszyłaby napięcie o około 0,3 V.

Rysunek 1. Schemat ideowy układu

Jako stopień sterujący diodami został użyty tranzystor typu IRLML2502, który ma tak niskie napięcie progowe, że można sterować nim bezpośrednio z mikrokontrolera zasilanego napięciem 5 V. Zaciski wyjściowe układu – PAD3 i PAD4, również zostały zabezpieczone diodą typu transil, aby tranzystor nie został uszkodzony przez impulsy napięcia wytwarzane w trakcie przełączania indukcyjności długich przewodów połączeniowych. Prąd diod można zmniejszyć poprzez wlutowanie rezystora R4, lecz można go również pominąć i zewrzeć, nakładając kroplę spoiwa lutowniczego na zworkę SJ1 (zostanie to szerzej wyjaśnione w dalszej części artykułu). Rezystor R3 rozładowuje pojemność bramka-źródło wspomnianego tranzystora.

Za dekodowanie komend z pilota jest odpowiedzialny prosty i mały mikrokontroler typu ATtiny13, który generuje również sygnał PWM. Jest taktowany sygnałem zegarowym pochodzącym z wbudowanego oscylatora RC o częstotliwości 9,6 MHz, ponieważ wyłączono wewnętrzny preskaler przez 8. Można go łatwo zaprogramować poprzez złącze J2, na które wyprowadzono linie sygnałowe ISP.

Zasilanie mikrokontrolera musi być dobrze filtrowane, w przeciwnym razie może występować jego nieprawidłowe działanie i blokowanie się. Jest to istotna kwestia, ponieważ z tego samego napięcia są zasilane również diody LED, sterowane prostokątnym sygnałem PWM. Dlatego, oprócz standardowych kondensatorów filtrujących, na linii zasilającej została dodana dioda Schottky’ego D1. Jej zadaniem jest doładowywanie kondensatorów C1 i C2 w momencie chwilowego wzrostu napięcia (po zatkaniu tranzystora T1), ale nie dopuszcza do ich rozładowywania wtedy, kiedy T1 przewodzi. Te kondensatory są magazynem energii pracującym wyłącznie na potrzeby mikrokontrolera.

Do odbioru sygnału z pilota został zastosowany scalony odbiornik podczerwieni, ponieważ w tego typu układach wbudowane są wszystkie odwody zapewniające jego niezawodne działanie, w tym: filtrujące zakłócenia pochodzące od innych źródeł światła oraz automatycznie regulujące wzmocnienie. Zasilanie dla tego układu jest filtrowane przez rezystor R2 i kondensatory C3 i C4. Układ wyprowadzeń w złączu J1 został dostosowany do odbiornika typu TSOP34836, ale to nie jedyna możliwa opcja.

Montaż i uruchomienie

Układ został zmontowany na dwustronnej płytce drukowanej o wymiarach 40×15 mm. Jej schemat został pokazany na rysunku 2. Z uwagi na duży nacisk położony na miniaturyzację tej płytki nie znalazły się na niej żadne otwory montażowe, lecz można ją przymocować kroplą kleju na gorąco – ma niewielką masę.

Rysunek 2. Schemat płytki PCB

Montaż płytki proponuję przeprowadzić w sposób typowy, czyli rozpoczynając od elementów w obudowach do montażu powierzchniowego, a na koniec zostawić wlutowanie złączy przewlekanych. Zmontowany i gotowy do działania układ wygląda jak na fotografii tytułowej. Do zacisków złącza J1 należy podłączyć odbiornik podczerwieni. Różne typy tych układów mają różny układ wyprowadzeń. Układ prototypowy został przetestowany z TSOP34836, TSOP2236, TSOP4836 i TSOP31236. Szczegóły dotyczące ich podłączenia znajdują się na rysunku 3. Odbiornik nie musi znajdować się tuż przy płytce, ale warto zadbać o to, aby przewody łączące go z płytką były możliwie krótkie – mniej niż 1 m.

Rysunek 3. Układ wyprowadzeń różnych odbiorników IR

Pamięć flash mikrokontrolera należy zaprogramować dostarczonym wsadem w postaci pliku HEX oraz należy zmień wartości bitów zabezpieczających – fuse-bitów. Nowe wartości to: High Fuse = 0xF9, Low Fuse = 0x7A. Szczegóły zostały pokazane na rysunku 4, który zawiera widok okna konfiguracji bitów zabezpieczających programu AVR Burn-O-Mat. W ten sposób zostanie wyłączony wbudowany dzielnik częstotliwości sygnału zegarowego przez 8. Ponadto obwód BOD (Brown-Out Detector) będzie aktywny i ustawiony na próg 4,3 V.

Rysunek 4. Wygląd okna konfiguracyjnego bitów zabezpieczających programu AVR Burn-O-Mat

Ostatnią kwestią jest podłączenie diod LED do układu. Przewidziane są trzy sposoby:

  1. Użycie gotowej taśmy (z rezystorami ograniczającymi prąd diod) na napięcie 5 V;
  2. Użycie gotowej taśmy (z rezystorami ograniczającymi prąd diod) na napięcie 12 V;
  3. Podłączenie kilkunastu diod połączonych równolegle.

Szczegóły dotyczące każdego z tych wariantów znajdują się na rysunku 5. W układzie prototypowym zastosowano ostatni wariant, stąd obecność rezystora R4 w obudowie SMD2512. W wariancie 1. i 3. maksymalny prąd diod może wynosić około 0,4 A (ograniczenie bezpiecznikiem F1), zaś w wariancie 2. wynosi 2 A (ograniczeniem jest szerokość ścieżek i ciepło wydzielane w T1). Pobór prądu przez sam układ sterownika wynosi około 4 mA, bez uwzględnienia diod LED.

Rysunek 5. Trzy warianty podłączenia układu do diod LED

Eksploatacja

Prawidłowo zmontowany i podłączony układ jest gotowy do pracy. Do sterowania nim można zastosować dowolny pilot od telewizora, który nadaje w standardzie RC5. Wykaz obsługiwanych funkcji i komend znajduje się w tabeli 1.

Adres tego pilota powinien wynosić 0, to wartość typowa dla pilotów dostosowanych właśnie do obsługi telewizorów. Warto w tym miejscu dodać, że urządzenie nie zapamiętuje nastaw – po wyłączeniu i ponownym włączeniu zasilania diody będą wygaszone. Dopiero wciśnięcie któregoś z przycisków ustawiających (bądź inkrementujących) jasność spowoduje załączenie. Regulacja odbywa się z krokiem 10%, lecz wypełnienie sygnału PWM zostało dobrane do uzyskania wrażenia liniowego przyrostu jasności.

Michał Kurzela, EP

Wykaz elementów:
Rezystory:
  • R1, R3: 10 kΩ SMD0805
  • R2: 220 Ω SMD0805
  • R4: nie montować (opis w tekście)
Kondensatory:
  • C1, C3, C5: 100 nF SMD0805
  • C2, C4, C6: 10 μF 16 V SMD0805
Półprzewodniki:
  • D1, D2: SMBJ5.0A
  • D3: SS14
  • T1: IRLML2502
  • US1: ATtiny13-SSU
Pozostałe:
  • F1: bezpiecznik polimerowy PTC 0,5 A 6 V np. 1206L050
  • J1: goldpin męski 3 pin 2,54 mm THT pionowy
  • J2: goldpin męski 5 pin 2,54 mm THT pionowy
  • scalony odbiornik podczerwieni np. TSOP34836 (opis w tekście)
Artykuł ukazał się w
Elektronika Praktyczna
luty 2022
DO POBRANIA
Materiały dodatkowe
Elektronika Praktyczna Plus lipiec - grudzień 2012

Elektronika Praktyczna Plus

Monograficzne wydania specjalne

Elektronik listopad 2025

Elektronik

Magazyn elektroniki profesjonalnej

Raspberry Pi 2015

Raspberry Pi

Wykorzystaj wszystkie możliwości wyjątkowego minikomputera

Świat Radio listopad - grudzień 2025

Świat Radio

Magazyn krótkofalowców i amatorów CB

Automatyka, Podzespoły, Aplikacje listopad - grudzień 2025

Automatyka, Podzespoły, Aplikacje

Technika i rynek systemów automatyki

Elektronika Praktyczna listopad 2025

Elektronika Praktyczna

Międzynarodowy magazyn elektroników konstruktorów

Elektronika dla Wszystkich grudzień 2025

Elektronika dla Wszystkich

Interesująca elektronika dla pasjonatów