Minimoduły cyfrowego audio - przetworniki ADC i DAC

Minimoduły cyfrowego audio - przetworniki ADC i DAC

W artykule opisano moduły cyfrowego audio zawierające przetworniki ADC i DAC, przydatne podczas uruchamiania aplikacji audio DIY. Wszystkie moduły są dwukanałowe (stereo) i mają popularny interfejs I2S. Ich niewielkie rozmiary oraz zasilanie z zakresu 3,3...5,5 V pozwalają na zastosowanie z komputerami SBC, STM, Arduino czy AudioDSP.

Podstawowe parametry:
  • moduły dwukanałowe – stereo,
  • mają popularny interfejs I2S,
  • wszystkie moduły mają identyczne niewielkie wymiary 36×18 mm,
  • zasilanie z zakresu 3,3...5,5 V

Moduł ADC AK5720

Pierwszy z przygotowanych modułów to przetwornik ADC z wbudowanym generatorem sygnału zegarowego MCLK. Schemat układu został pokazany na rysunku 1. Za przetwarzanie sygnału jest odpowiedzialny przetwornik U2 typu AK5720 obsługujący częstotliwości próbkowania do 96 kHz przy 24-bitowej rozdzielczości.

Rysunek 1. Schemat modułu przetwornika ADC z układem AK5720

Sygnał analogowy doprowadzony jest do gniazda Mini Jack IN i poprzez kondensatory separujące składową stałą CE1, CE2 do wejść AINL/R przetwornika. Zwora GAIN wybiera wzmocnienie sekcji analogowej, zwarta do masy ustala wzmocnienie na 0 dB (domyślne), zwarta do VA, zwiększa wzmocnienie do +15 dB, co przydaje się przy współpracy ze źródłami o niższym poziomie (np. proste przedwzmacniacze mikrofonowe).

Przetwornik pracuje w trybie master magistrali I2S. Niezbędnego do pracy sygnału MCLK dostarcza układ U1 typu LVC1404. Zawiera on w swojej strukturze inwertery i bufor umożliwiający realizację oscylatorów o zakresie pracy ustalanym kwarcem. W modelu, dla krotności 256 i częstotliwości próbkowania 44,1 kHz częstotliwość kwarcu wynosi 11,2896 MHz, dla 48 kHz kwarc musi być wymieniony na 12,288 MHz. Kwarc warto wyposażyć w podstawkę, ułatwia to szybką zmianę wartości MCLK w zależności od zastosowania układu. W przypadku współpracy z AudioDSP jest to też źródło sygnału zegarowego dla DSP.

Rysunek 2. Schemat płytki PCB wraz z rozmieszczeniem elementów modułu przetwornika ADC z układem AK5720

Układ U3 zapewnia poprawny reset przetwornika po włączeniu zasilania. Wbudowany niskoszumny stabilizator LDO U4 typu ADP122-3.3 zapewnia zasilanie przetwornika, jeżeli planujemy pracę tylko z zasilaniem 3,3 V można układu U2 nie lutować, zwierając zworę J. Wszystkie niezbędne sygnały wyprowadzone są na złącze szpilkowe I2S oraz złącze I2SO zgodnie z AudioDSP, standard napięciowy I2S to 3,3 V. Schemat płytki PCB modułu przetwornika ADC z układem AK5720 został pokazany na rysunku 2.

Wykaz elementów:
Rezystory:
  • R1: 2,2 MΩ SMD0402, 1%
  • R2: 1 kΩ SMD0402, 1%
  • R3: 22 Ω SMD0402, 1%
  • R4, R5: 100 kΩ SMD0603, 1%
Kondensatory:
  • C1, C2: 22 pF SMD0402
  • C3, C6, C7, C10: 0,1 µF SMD0603
  • C4: 0,47 µF SMD0603
  • C5: 1 µF SMD0603
  • C8, C9: 4,7 µF SMD0603
  • CE1, CE2: 10 µF elektrolityczny miniaturowy
  • CE3, CE4: 10 µF/6,3 V tantalowy SMD A
Półprzewodniki:
  • U1: SN74LVC1404DCUR (VSSOP8)
  • U2: AK5720VT (TSSOP16)
  • U3: ADM1815-5ART (SOT-23)
  • U4: ADP122AUJZ-3.3 (SOT-23-5)
Inne:
  • XT: rezonator kwarcowy 11,2896 MHz HC49+podstawka (opis tekst)
  • J: zwora SMD0402 (opcja)
  • FB1, FB2, FB3: dławik ferrytowy 600 Ω, 50 mA SMD0603
  • GAIN: złącze SIP3, 2 mm + zwora
  • I2S: złącze SIP6 kątowe żeńskie (opcja)
  • I2SO: złącze IDC10 kątowe żeńskie
  • IN: gniazdo mini jack 3,5 stereo

Moduł DAC AK4430

Kolejnym modułem jest przetwornik DAC, którego schemat został pokazany na rysunku 3. Zawiera układ U1 typu AK4430 integrujący w sobie kompletny przetwornik audio 192 kHz/24 bity z interfejsem I2S, interpolator i filtr wyjściowy. Sygnał wejściowy ze złącza I2S lub I2SI zgodnego z AudioDSP, doprowadzony jest do U2. Sygnał analogowy dostępny jest na złączu OUT Mini Jack.

Rysunek 3. Schemat modułu przetwornika DAC z układem AK4430

Niskoszumny stabilizator LDO U1 typu ADP122-3.3, zapewnia zasilanie układu, jeżeli planujemy pracę tylko z zasilaniem 3,3 V można układu U2 nie lutować, zwierając zworę J. Przetwornik U1 pracuje w trybie slave, oprócz sygnałów I2S wymaga doprowadzenia sygnału zegarowego MCLK. Standard napięciowy I2S to 3,3 V. Schemat płytki PCB modułu przetwornika DAC z układem AK4430 został pokazany na rysunku 4.

Rysunek 4. Schemat płytki PCB wraz z rozmieszczeniem elementów modułu przetwornika DAC z układem AK4430
Wykaz elementów:
Rezystory:
  • R1, R2: 470 Ω 1% SMD0603
  • R3: 22 Ω 1% SMD0603
Kondensatory:
  • C1, C2: 0,1 µF SMD0603
  • C3, C4: 4,7 µF SMD0805
  • C5, C6: 1 µF SMD0603
  • C7: 2,2 µF SMD0603
  • C8, C9: 2,2 nF SMD0603
  • CE1, CE2: 10 µF/10 V tantalowy SMD A
Półprzewodniki:
  • U1: ADP122AUJZ-3.3 (SOT-23-5)
  • U2: AK4430ET (TSSOP16)
Inne:
  • J: zwora (opcja) SMD0402
  • I2S: złącze SIP 6 kątowe żeńskie (opcja)
  • I2SI: złącze IDC10 kątowe żeńskie
  • OUT: gniazdo mini jack 3,5 stereo

Moduł DAC CS4344

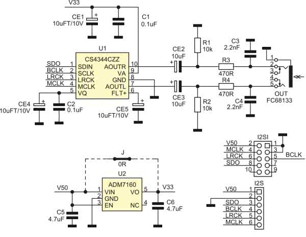
Ostatnim modułem jest przetwornik DAC, którego schemat został pokazany na rysunku 5. Przetwornik cyfrowo-analogowy bazuje na układzie U1 typu CS4344 integrującym w sobie kompletny przetwornik audio 192 kHz/24 bity z interfejsem I2S, interpolator i filtr wyjściowy. Sygnał wejściowy ze złącza I2S lub I2SI zgodnego z AudioDSP, doprowadzony jest do U1. Sygnał analogowy po separacji składowej stałej poprzez kondensatory CE2, CE3 i filtracji z udziałem elementów R3, R4,C3, C4 dostępny jest na złączu OUT typu Mini Jack.

Rysunek 5. Schemat modułu przetwornika DAC z układem CS4344

Stabilizator LDO U2 typu ADM7160-3.3, zapewnia zasilanie układu, jeżeli planujemy pracę tylko z zasilaniem 3,3 V można układu U2 nie lutować, zwierając zworę J. Przetwornik U1 pracuje w trybie slave, oprócz sygnałów I2S wymaga doprowadzenia sygnału zegarowego MCLK, standard napięciowy I2S to 3,3 V. Schemat płytki PCB modułu przetwornika DAC z układem CS4344 został pokazany na rysunku 6.

Rysunek 6. Schemat płytki PCB wraz z rozmieszczeniem elementów modułu przetwornika DAC z układem CS4344
Wykaz elementów:
Rezystory:
  • R1, R2: 10 kΩ 1% SMD0805
  • R3, R4: 470 Ω 1% SMD0805
Kondensatory:
  • C1, C2: 0,1 µF SMD0805
  • C3, C4: 2,2 nF SMD0805
  • C5, C6: 4,7 µF SMD0805
  • CE1, CE4, CE5: 10 µF/10 V tantalowy SMD A
  • CE2, CE3: 10 µF elektrolityczny miniaturowy
Półprzewodniki:
  • U1: CS4344CZZ (TSSOP10)
  • U2: ADM7160AUJZ-3.3 (SOT-23-5)
Inne:
  • J: zwora SMD0402 (opcja)
  • I2S: złącze szpilkowe kątowe 2,54 mm 6 pinów (opcja)
  • I2SI: złącze IDC10 kątowe żeńskie
  • OUT: gniazdo mini jack 3,5 stereo

Montaż i uruchomienie

Wszystkie moduły mają identyczne rozmiary 36×18 mm oraz rozmieszczenie złącz. Moduły zmontowane są na dwustronnych płytkach drukowanych, montaż układów jest klasyczny i nie wymaga dokładnego opisu. Rodzaj wlutowanego złącza I2S zależy od współpracującego zestawu uruchomieniowego, dla AudioDSP jest to ZL263-10DG, dla Pmod listwa kątowa SIP6 2,54 mm.

Adam Tatuś, EP

Artykuł ukazał się w
Elektronika Praktyczna
sierpień 2021
DO POBRANIA
Materiały dodatkowe
Elektronika Praktyczna Plus lipiec - grudzień 2012

Elektronika Praktyczna Plus

Monograficzne wydania specjalne

Elektronik listopad 2025

Elektronik

Magazyn elektroniki profesjonalnej

Raspberry Pi 2015

Raspberry Pi

Wykorzystaj wszystkie możliwości wyjątkowego minikomputera

Świat Radio listopad - grudzień 2025

Świat Radio

Magazyn krótkofalowców i amatorów CB

Automatyka, Podzespoły, Aplikacje listopad - grudzień 2025

Automatyka, Podzespoły, Aplikacje

Technika i rynek systemów automatyki

Elektronika Praktyczna listopad 2025

Elektronika Praktyczna

Międzynarodowy magazyn elektroników konstruktorów

Elektronika dla Wszystkich grudzień 2025

Elektronika dla Wszystkich

Interesująca elektronika dla pasjonatów