Energooszczędny przekaźnik bistabilny

Energooszczędny przekaźnik bistabilny

Najważniejszą zaletą przekaźnika bistabilnego jest niewielki pobór mocy, zredukowany tylko do czasu trwania impulsu niezbędnego do zmiany położenia styków. Jednak taki komponent wymaga innego sterowania niż klasyczny przekaźnik. Prezentowany moduł zawiera łatwo dostępny przekaźnik bistabilny AZ850P2 z dwoma cewkami, ale sterowanie odbywa się w prosty sposób, identyczny jak dla „klasycznego” przekaźnika – stanem na jednym wejściu.

Podstawowe parametry:
  • daje możliwość prostej aplikacji lub modyfikacji istniejących układów pod kątem zmniejszenia poboru mocy,
  • zawiera łatwo dostępny przekaźnik bistabilny AZ850P2 z dwoma cewkami,
  • sterowanie odbywa się w prosty sposób – stanem na jednym wejściu.

Przekaźnik jest powszechnie znanym i stosowanym elementem przełączającym. Charakteryzuje się dobrym stosunkiem mocy sterującej do przełączanej, zapewnieniem separacji galwanicznej, niską ceną i przy prawidłowym doborze – wysoką niezawodnością. W ofertach producentów dostępna jest niezliczona ilość typów różniąca się parametrami styków, cewek oraz sposobów sterowania. Podgrupą przekaźników elektromagnetycznych są przekaźniki bistabilne, niezbyt często spotykane w urządzeniach elektronicznych, a powszechne w instalacjach elektrycznych np.: w sterowaniu oświetleniem lub ogrzewaniem.

Najważniejszą zaletą przekaźnika bistabilnego jest niewielki średni pobór mocy, zredukowany tylko do czasu trwania impulsu niezbędnego do zmiany położenia styków. Za utrzymanie stabilnej pozycji styków odpowiada konstrukcja przekaźnika zawierająca odpowiednią budowę obwodu magnetycznego lub dodatkowe elementy mechaniczne. W zależności od sposobu sterowania wyróżniamy przekaźniki jednocewkowe lub dwucewkowe. W przypadku jednocewkowych sterowanie polega na odwracaniu polaryzacji impulsu lub podawaniu kolejnych impulsów sterujących cewką w cyklu załącz/wyłącz. Przekaźniki dwucewkowe działaniem zbliżone są do przerzutnika SR, podanie impulsu na cewkę ustawiającą (S, Set) zwiera styk (NO), a podanie impulsu na cewkę zerującą (R, Reset) rozwiera styk (NO).

Jeżeli w układzie zmiany stanów przekaźnika nie są częste, dzięki krótkim czasom załączenia cewki (kilka do kilkuset ms) można zaoszczędzić sporo energii, co jest istotne szczególnie w układach zasilanych bateryjnie lub gdy sterujemy większą ilość obwodów. Jednak oba sposoby nie rozwiązują istotnej wady przekaźników bistabilnych, jaką jest niejednoznacznie określone początkowe położenie styków. Wymaga to dodatkowego sygnału monitorującego ich położenie, w postaci np. styków pomocniczych współpracujących z układem sterowania cewek.

Budowa i działanie

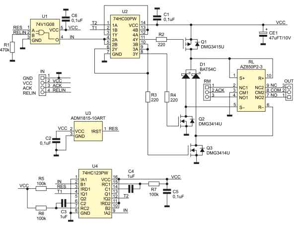
Schemat modułu został pokazany na rysunku 1. W module zastosowano przekaźnik typu AZ850P2-3, z cewkami 3 V i dwoma stykami przełącznymi. Jeden z nich dostępny jest dla użytkownika na złączu OUT, drugi służy do monitorowania stanu styków sygnałem ACK wyprowadzonym na złącze IN. Polaryzacja sygnału określona jest wyborem styku NO/NC przy pomocy lutowanej zwory RM. W module sygnał służy tylko do dodatkowego monitorowania położenia styków, gdyż za stan styków zgodny z sygnałem sterującym odpowiada logika modułu.

Rysunek 1. Schemat modułu przekaźnika

Sygnał RELIN, aktywny stanem wysokim, poprzez bramkę AND układu U1, doprowadzony jest do inwertera U2-2, skąd steruje bramką tranzystora Q3 i inwerterem U2-3 sterującym bramką tranzystora Q2. Q2 odpowiada za aktywację cewki S (Set) przy stanie wysokim sygnału IN, Q3 za cewkę R (Reset) w stanie niskim IN. Sterowanie Q2, Q3 poprzez inwerter U2-3 zapobiega jednoczesnemu wysterowaniu obu cewek S/R. Układ U3 odpowiada za ustawianie przekaźnika w położenie OFF (rozwarte styki NO/CM), gdy napięcie zasilania spadnie poniżej 2,9 V.

Do generacji impulsu wyzwalającego cewki, zastosowano dwa multiwibratory monostabilne U4-1, U4-2. U4-1 odpowiada za generację impulsu T1 po wykryciu zbocza narastającego sygnału IN (załączenie przekaźnika), podczas włączenia lub zaniku zasilania (wyłączenie przekaźnika) sygnalizowanego sygnałem RES. U4-2 generuje impuls T2 po wykryciu zbocza opadającego sygnału IN (wyłączenie przekaźnika). Iloczyn impulsów T1, T2 steruje bramką tranzystora Q1, który podaje napięcie zasilania na końcówki „+” cewek S/R. Dioda D1 tłumi przepięcia powstałe podczas wyłączania prądu cewek.

Rezystor R1 określa stan niski sygnału wejściowego RELIN w przypadku odłączenia przewodów sterujących. Kondensator CE1 buforuje zasilanie podczas przełączania przekaźnika. Zasilanie modułu powinno zawierać się w granicach 3...5 V, co umożliwia współpracę z Arduino, Raspberry Pi, STM32 itp. bez dodatkowych układów pośredniczących. Moduł pobiera podczas przełączania prąd ok. 73...110 mA zależnie od napięcia zasilania (rezystancja cewki 45 V). Podczas stanu ustalonego pobór nie przekracza 10 µA. Po wymianie układu U2 na ADM1815-20ART, możliwe jest używanie przekaźnika już od napięcia ok. 2,7 V, (producent gwarantuje pracę od 2,1 V, ale trzeba jeszcze uwzględnić zapas na spadki tranzystorach kluczujących) warto w takim przypadku zwiększyć pojemności C3,4 do 2,2 µF wydłużając czas zasilania cewek.

Montaż i uruchomienie

Minimoduł zmontowany jest na dwustronnej płytce drukowanej, której schemat i rozmieszczenie elementów zostało pokazane na rysunku 2.

Rysunek 2. Schemat płytki PCB z rozmieszczeniem elementów

Układ zmontowany ze sprawnych elementów nie wymaga uruchamiania, należy tylko sprawdzić poprawność działania.

Adam Tatuś, EP

Wykaz elementów:
Rezystory: (SMD0603, 1%)
  • R1: 470 kΩ
  • R2, R3, R4: 220 Ω
  • R5, R6, R7: 100 kΩ
Kondensatory:
  • C1, C2, C5, C6: 0,1 µF SMD0603
  • C3, C4: 1 µF SMD0603
  • CE1: 47 µF/10 V tantalowy B
Półprzewodniki:
  • D1: dioda podwójna BAT54C (SOT-23)
  • Q1: tranzystor MOSFET DMG3415U (SOT-23)
  • Q2, Q3: tranzystor MOSFET DMG3414U (SOT-23)
  • U1: 74V1G08 (SC70-5)
  • U2: 74HC00PW (TSSOP14)
  • U3: ADM1815-10ART (SOT-23)
  • U4: 74HC123PW (SSOP16)
Inne:
  • RL: przekaźnik bistabilny dwucewkowy 3,3 V AZ850P2-3
  • OUT: złącze śrubowe DG381 3 piny
Artykuł ukazał się w
Elektronika Praktyczna
sierpień 2021
DO POBRANIA
Materiały dodatkowe
Elektronika Praktyczna Plus lipiec - grudzień 2012

Elektronika Praktyczna Plus

Monograficzne wydania specjalne

Elektronik listopad 2025

Elektronik

Magazyn elektroniki profesjonalnej

Raspberry Pi 2015

Raspberry Pi

Wykorzystaj wszystkie możliwości wyjątkowego minikomputera

Świat Radio listopad - grudzień 2025

Świat Radio

Magazyn krótkofalowców i amatorów CB

Automatyka, Podzespoły, Aplikacje listopad - grudzień 2025

Automatyka, Podzespoły, Aplikacje

Technika i rynek systemów automatyki

Elektronika Praktyczna listopad 2025

Elektronika Praktyczna

Międzynarodowy magazyn elektroników konstruktorów

Elektronika dla Wszystkich grudzień 2025

Elektronika dla Wszystkich

Interesująca elektronika dla pasjonatów