Czteroportowy mikrohub USB dla systemów wbudowanych

Czteroportowy mikrohub USB dla systemów wbudowanych

Gdy nasz SBC ma tylko jeden port USB (np. RPi Zero), a potrzebujemy ich większej liczby, oczywiste jest zastosowanie wieloportowego huba USB. Ale gdy mamy niewiele miejsca, to zastosowanie klasycznego rozwiązania nie wchodzi w grę. Rozwiązaniem będzie zaprezentowany mikrohub.

Podstawowe parametry:
  • 4 porty USB,
  • prosta konstrukcja,
  • niewielkie wymiary.

Często występuje sytuacja, że do portów USB są na stałe dołączone dodatkowe urządzenia i umieszczone w tej samej obudowie, np.: ekran dotykowy, pendrive, karta muzyczna audio, konwertery interfejsów szeregowych. Wszystkie te komponenty są konieczne do realizacji systemu, ale sumarycznie nie pobierają zbyt dużego prądu z USB. Może się okazać, że samo typowe okablowanie zajmuje więcej miejsca niż cała aplikacja. W tym przypadku proponowane rozwiązanie może wprowadzić nieco porządku. Zmiana gniazd USB na złącza szpilkowe o typowym dla PC wyprowadzeniu sygnałów zwiększa elastyczność zastosowań huba, pozwalając zaoszczędzić trochę miejsca, a typowy rozstaw złącz ułatwia zastosowanie, także podczas prototypowania w płytkach stykowych.

Budowa i działanie

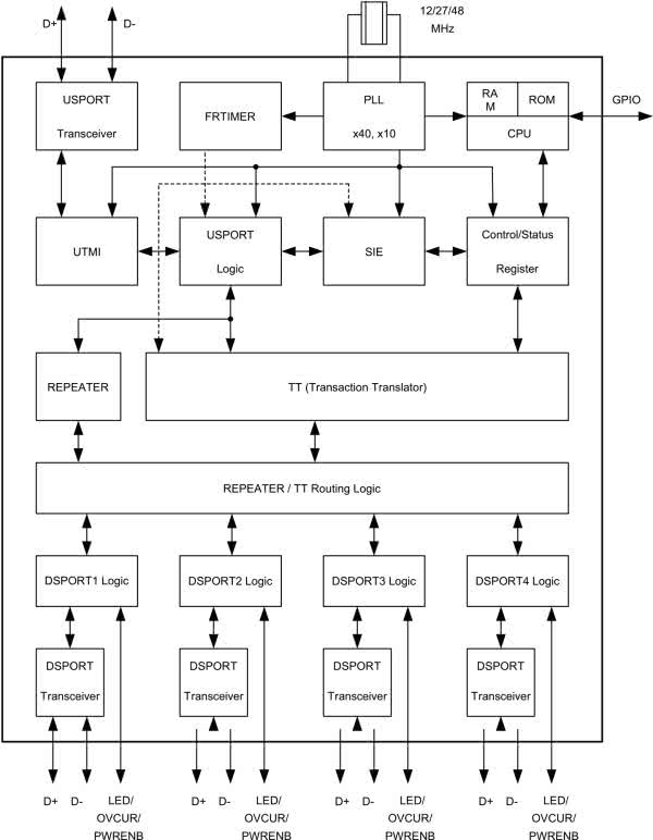
Moduł został zbudowany na bazie popularnego kontrolera typu GL850G, którego struktura wewnętrzna została pokazana na rysunku 1.

Rysunek 1. Schemat blokowy układu GL850G

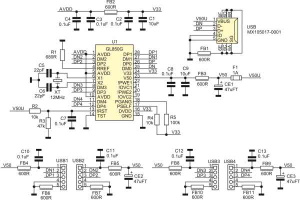
Dzięki wysokiej skali integracji układ zawiera w sobie praktycznie wszystkie elementy niezbędne dla realizacji huba USB, ograniczając aplikację do kilku elementów biernych. Schemat ideowy układu został pokazany na rysunku 2. Hub zasilany jest z portu komputerka SBC poprzez złącze USB. Dla uproszczenia układu zrezygnowano z zarządzania zasilaniem pozostawiając jedynie bezpiecznik zbiorczy F1 na szynie V50.

Rysunek 2. Schemat ideowy układu

Dzielnik R2, R3 odpowiedzialny jest za restart GL850 po podłączeniu go do SBC. Rezystory R4, R5 wyprowadzeń PGANG/PSEL określają tryb pracy U1, kwarc XT zapewnia jego taktowanie. Złącza USB1...4 wyprowadzają porty downstream GL850G, pozostałe elementy odsprzęgają i filtrują zasilanie.

Montaż i uruchomienie

Układ został zmontowany na niewielkiej dwustronnej płytce drukowanej, której schemat i rozmieszczenie elementów pokazano na rysunku 3.

Rysunek 3. Schemat płytki wraz z rozmieszczeniem elementów

Układ po poprawnym montażu nie wymaga uruchamiania i po podłączeniu do PC powinien automatycznie zgłosić się jako Generic USB Hub. Stałe połączenia wewnętrzne z urządzeniami USB powinny być wykonane przewodem przeznaczonym dla okablowania USB, czy to wykonanym samodzielnie z odcinków przewodu TSK1160/TSK1161 i odpowiednich wtyków/gniazd lub z przewodów prefabrykowanych np. USBAJ-2 stosowanych w komputerach PC. Ze względu na uproszczone zarządzanie zasilaniem, układ nie nadaje się do współpracy z dyskami HDD. W wielu przypadkach wydajność zasilania portu USB komputera SBC będzie niewystarczająca.

Adam Tatuś, EP

Wykaz elementów:
Rezystory: (SMD0603, 1%)
  • R1: 680 Ω
  • R2, R4: 10 kΩ
  • R3: 47 kΩ
  • R5: 100 kΩ
Kondensatory:
  • C1, C9: 10 µF SMD0603
  • C2, C3, C4, C7, C8, C10, C11, C12, C13: 0,1 µF SMD0603
  • C5, C6: 22 pF SMD0603
  • CE1, CE2, CE3: 47 µF tantalowy A
Półprzewodniki:
  • F1: bezpiecznik 1A SMD1206
  • FB1...FB11: koralik ferrytowy 600 Ω SMD603 BLM18KG601SN1D
  • USB: złącze micro USB SMD
  • USB1, USB2, USB3, USB4: złącze SIP5 2,54 mm
  • XT: rezonator kwarcowy 12 MHz 3,2×2,5
Inne:
  • U1: GL850G (SSOP28)
Artykuł ukazał się w
Elektronika Praktyczna
sierpień 2021
DO POBRANIA
Materiały dodatkowe
Elektronika Praktyczna Plus lipiec - grudzień 2012

Elektronika Praktyczna Plus

Monograficzne wydania specjalne

Elektronik listopad 2025

Elektronik

Magazyn elektroniki profesjonalnej

Raspberry Pi 2015

Raspberry Pi

Wykorzystaj wszystkie możliwości wyjątkowego minikomputera

Świat Radio listopad - grudzień 2025

Świat Radio

Magazyn krótkofalowców i amatorów CB

Automatyka, Podzespoły, Aplikacje listopad - grudzień 2025

Automatyka, Podzespoły, Aplikacje

Technika i rynek systemów automatyki

Elektronika Praktyczna listopad 2025

Elektronika Praktyczna

Międzynarodowy magazyn elektroników konstruktorów

Elektronika dla Wszystkich grudzień 2025

Elektronika dla Wszystkich

Interesująca elektronika dla pasjonatów