Harvester do generatora termoelektrycznego

Harvester do generatora termoelektrycznego
Pobierz PDF Download icon

Zaprezentowany układ harwestera służy do pozyskiwania niewielkich ilości energii pochodzących z generatora termoelektrycznego TEG i wraz z wbudowaną baterią Li-SOCL może zapewnić zasilanie np. dla układów IoT.

Podstawowe parametry:
  • pozyskiwanie niewielkich ilości energii pochodzących z generatora termoelektrycznego TEG,
  • zdolny do pracy z niewielkimi napięciami wejściowymi od 20 mV,
  • automatyczne przełączanie źródła energii – bateria/generator/kondensator nadmiarowy,
  • napięcie wyjściowe z zakresu 2…4 V.

Układ jest zbudowany na bazie specjalizowanej przetwornicy LTC3107, zdolnej do pracy z niewielkimi napięciami wejściowymi już od 20 mV. Dzięki współpracy z baterią, automatycznemu przełączaniu pomiędzy źródłami zasilania oraz możliwości gromadzenia energii w dodatkowym kondensatorze, układ stanowi kompleksowe rozwiązanie zasilania dla urządzeń IoT, cechujących się niewielkim stałym poborem prądu rzędu kilkunastu mikroamperów, który cyklicznie zwiększa się podczas transmisji danych do kilku miliamperów.

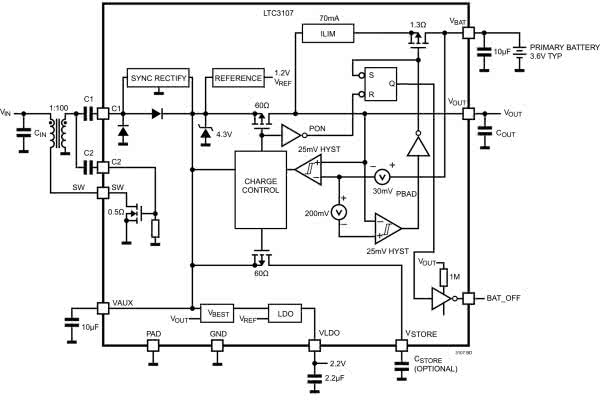
Strukturę wewnętrzną układu LTC3107 pokazano na rysunku 1. Jako podstawowe źródło energii zastosowana jest bateria Li-SOCL o napięciu 3,6 V i typowym rozmiarze 14500 (AA).

Rysunek 1. Budowa wewnętrzna układu LTC3107

Zaletą baterii jest duża żywotność, niskie samorozładowanie, wysoka gęstość energii i szeroki zakres temperatur. Energia pozyskiwana z generatora termoelektrycznego TEG zmniejsza obciążenie baterii, a w przypadkach, gdy jest jej wystarczająca ilość, przejmuje całkowicie zasilanie współpracującego układu przedłużając żywotność baterii.

Rysunek 2. Budowa generatora TEG

Budowę półprzewodnikowego generatora TEG pokazano na rysunku 2. Moduł składa się z szeregu złącz P i N, płytek przewodzących i doprowadzających ciepło. W zależności od modułu i zakresu temperatur pracy, wykorzystuje się związki Bizmutu, Telluru, Wapnia, Manganu. Różnica temperatur pomiędzy ściankami modułu generuje napięcie termoelektryczne. W przypadku zastosowań przemysłowych, gdzie różnice temperatur mogą wynosić do kilkuset stopni, generowane napięcie jest na poziomie kilku woltów i jego pozyskanie nie stanowi większego problemu. W zastosowaniach DIY użyteczna różnica temperatur oscyluje na poziomie pojedynczych stopni, generując od kilku do kilkunastu miliwoltów. Dla pozyskania energii konieczna jest przetwornica pracująca z bardzo niskim napięciem wejściowym.

Budowa i działanie

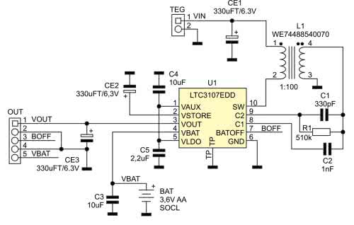
Schemat harwestera termoelektrycznego został pokazany na rysunku 3.

Rysunek 3. Schemat ideowy harwestera

Blok przetwornicy podwyższającej układu LTC3107, dzięki zastosowaniu impulsowego transformatora podwyższającego L1 o przekładni 1:100, może pracować już od 20 mV. Zakres dopuszczalnych napięć wejściowych z transformatorem 1:100 to 20...500 mV. Napięcie z transformatora jest prostowane i doprowadzone do wyjścia VOUT.

Układ LTC3107 do pracy wymaga baterii o napięciu 2...4 V, która jest także źródłem napięcia odniesienia dla układu śledzącego napięcie wyjściowe. W modelu wybrano baterię litowo-chlorkowo-tionylową Li-SOCL2, SAFT LS14500, o napięciu 3,6 V i typowym rozmiarze 14500. Napięcie baterii poprzez wbudowany klucz podawane jest na wyjście VOUT U1. Gdy z generatora TEG pozyskiwana jest energia, w zależności od jej ilości, obciążenie baterii stopniowo maleje, aż do całkowitego odcięcia poboru prądu. Znacząco przedłuża to trwałość baterii, gdyż podczas pozyskiwania energii obciążona jest tylko prądem upływu układu mniejszym niż 110 nA. Podczas pozyskiwania energii napięcie z przetwornicy podąża za napięciem z baterii pomniejszonym o spadek na tranzystorze kluczującym źródła. Wyjście BAT_OFF stanem wysokim sygnalizuje odcięcie poboru prądu z baterii i pracę przy wykorzystaniu pozyskanej z TEG energii. Wyjście BAT_OFF posiada podciągający rezystor 1 MΩ, więc należy zwrócić uwagę na jego obciążenie.

Układ LTC3107, oprócz pozyskiwania energii, posiada możliwość gromadzenia jej nadmiaru w kondensatorze CE2 podłączonym do wyprowadzenia STORE. Zapewnia to maksymalny czas pracy bez obciążania baterii, gdy napięcie z TEG jest chwilowo niedostępne. Na złącze OUT wyprowadzone są wszystkie sygnały niezbędne do pracy układu wraz z napięciem VBAT, gdy chcemy zastosować baterię zewnętrzną. Układ LTC3107 posiada pomocniczy stabilizator LDO o napięciu 2,2 V, ale w modelu nie używany.

Montaż i uruchomienie

Układ harwestera zmontowany jest na niewielkiej dwustronnej płytce drukowanej, której schemat wraz z rozmieszczeniem elementów został pokazany na rysunku 4 i rysunku 5.

Rysunek 4. Schemat płytki PCB wraz z rozmieszczeniem elementów, strona TOP
Rysunek 5. Schemat płytki PCB wraz z rozmieszczeniem elementów, strona BOTTOM

Montaż układu wykonujemy zgodnie z ogólnymi zasadami, po zakończeniu płytkę należy oczyścić z pozostałości topnika i wysuszyć.

Płytka posiada miejsce na typowy koszyk KEYS1028 dla ogniwa 14500, ale można też zastosować baterię zewnętrzną. Do wyjścia układu podłączamy woltomierz prądu stałego i rezystor 3,3 kΩ, do koszyka wkładamy baterię lub do złącza VOUT doprowadzamy napięcie z baterii zewnętrznej. Zasilanie z baterii niezbędne jest do rozpoczęcia pracy układu.

Na wyjściu powinno pojawić się napięcie baterii pomniejszone o niewielki spadek na kluczu zasilania. Stan wyjścia BOFF powinien być niski, sygnalizując wykorzystanie energii z baterii.

Do wejścia TEG podłączamy generator, w modelu jest to ogniwo Peltiera typu TEC1-12706 o rozmiarach 40×40×3,8 mm. Należy zwrócić uwagę na polaryzację generowanego napięcia – zgodnie z opisem na płytce. Ważny jest też poprawny montaż i izolacja strony zimnej i ciepłej TEG. Odwrócenie polaryzacji, tj. zmiana kierunku przepływu ciepła może uszkodzić kondensator wejściowy CE1. Jeżeli w układzie nie ma możliwości zabezpieczenia przez zmianą znaku różnicy, kondensator CE1 należy zastąpić kondensatorem bipolarnym (ceramicznym).

Po zapewnieniu różnicy kilku-kilkunastu stopni na TEG, stan wyjścia BOFF powinien zmienić się na wysoki sygnalizując pozyskanie energii. W ramach dalszego testowania harwestera warto sprawdzić jak zmienia się obciążenie baterii w funkcji różnicy temperatur TEG. Jeżeli wszystko działa poprawnie układ może trafić do docelowej aplikacji.

Adam Tatuś, EP

Wykaz elementów:
Rezystory:
  • R1: 510 kΩ SMD0603 1%
Kondensatory:
  • C1: 330 pF SMD0603
  • C2: 1 nF SMD0603
  • C3, C4: 10 µF SMD0603
  • C5: 2,2 µF SMD0603
  • CE1, CE2, CE3: 330 µF/6,3 V tantalowy
Półprzewodniki:
  • U1: LTC3107EDD (DFN10)
Inne:
  • L1: transformator 1:100 WE-EHPI WE74488540070
  • OUT: złacze SIP5 2,54 mm
  • TEG: złącze śrubowe DG 3,5 mm 2 pin
Artykuł ukazał się w
Elektronika Praktyczna
luty 2021
DO POBRANIA
Pobierz PDF Download icon
Materiały dodatkowe
Elektronika Praktyczna Plus lipiec - grudzień 2012

Elektronika Praktyczna Plus

Monograficzne wydania specjalne

Elektronik listopad 2025

Elektronik

Magazyn elektroniki profesjonalnej

Raspberry Pi 2015

Raspberry Pi

Wykorzystaj wszystkie możliwości wyjątkowego minikomputera

Świat Radio listopad - grudzień 2025

Świat Radio

Magazyn krótkofalowców i amatorów CB

Automatyka, Podzespoły, Aplikacje listopad - grudzień 2025

Automatyka, Podzespoły, Aplikacje

Technika i rynek systemów automatyki

Elektronika Praktyczna listopad 2025

Elektronika Praktyczna

Międzynarodowy magazyn elektroników konstruktorów

Elektronika dla Wszystkich grudzień 2025

Elektronika dla Wszystkich

Interesująca elektronika dla pasjonatów