Generator pojedynczego impulsu

Generator pojedynczego impulsu
Pobierz PDF Download icon

Czasami zachodzi konieczność „skrócenia” impulsu do zadanej długości. Przykładem może być czujnik krańcowy, którego załączenie na dowolnie długi czas ma wygenerować jeden krótki impuls na wejściu sterownika. Prostota działania tego układu daje wiele potencjalnych zastosowań.

Podstawowe parametry:
  • czas generowanych impulsów: od 90 do 950 ms,
  • impuls wyjściowy realizowany zadziałaniem przekaźnika,
  • wejście przystosowane do impulsów o polaryzacji 0 lub 12 V,
  • reakcja na zbocze opadające lub narastające o dowolnym czasie narastania,
  • zasilanie napięciem 12 V.

Prezentowany układ działa jak przerzutnik monostabilny. Został zintegrowany z układem różniczkującym, który służy do formowania impulsów wyzwalających. Wejście z przerzutnikiem Schmitta oraz możliwość wyboru zbocza aktywującego układ pozwala zastosować ten prosty projekt w różnych aplikacjach.

Budowa i działanie

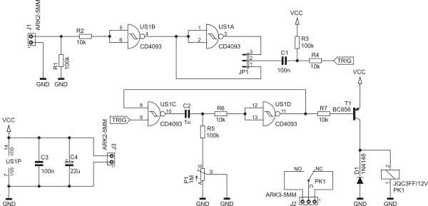
Schemat ideowy został pokazany na rysunku 1. Impulsy wejściowe, na które ma zareagować układ, są podawane na zaciski złącza J1. Znajdujący się przy nim rezystor R1 polaryzuje wstępnie wejście, nie obciążając jednocześnie źródła sygnału. Do uformowania sygnału prostokątnego służy bramka NAND układu US1B, która ma zwarte wejścia, więc działa jak negator. Ma wejścia opatrzone przerzutnikiem Schmitta, zatem można na jej wejście podać napięcie o dowolnej wartości z przedziału ograniczonego napięciem zasilania. Gdyby jednak wartość chwilowa napięcia wejściowego była zbyt wysoka lub zbyt niska, co zmusiłoby do zadziałania wbudowane diody zabezpieczające, to rezystor R2 służy do ograniczenia natężenia płynącego przez nie prądu.

Rysunek 1. Schemat ideowy układu

Bramka US1A odwraca wygenerowany przez US1B przebieg, czyli zamienia również kierunek zboczy: z narastającego na opadający i odwrotnie. Kondensator C1 z rezystorem R3 tworzą układ różniczkujący, dzięki któremu powstają krótkie impulsy napięcia (o wartości czasu trwania zbliżonej do zera) pod wpływem zboczy opadających. Rezystor R4 pełni podobną funkcję, co R2 – ogranicza prąd płynący przez diody zabezpieczające wejście bramki US1C podczas przeładowywania kondensatora C1.

Bramki US1C i US1D tworzą przerzutnik monostabilny, wyzwalany niskim poziomem logicznym na wejściu US1C. Czas trwania impulsu ustala wypadkowa rezystancja gałęzi zawierającej rezystor R5 i potencjometr P1. Funkcja rezystora R6 jest taka sama, jak R4. Ponieważ wytwarzany przez ten przerzutnik impuls ma polaryzację ujemną (stanem aktywnym jest stan niski), to z jego wyjścia jest sterowany klucz nasycony na tranzystorze bipolarnym typu PNP. Jego obciążeniem jest cewka przekaźnika PK1.

Montaż i uruchomienie

Układ został zmontowany na dwustronnej płytce drukowanej o wymiarach 80×22 mm. Schemat ścieżek oraz schemat montażowy pokazano na rysunku 2. W odległości 3 mm od krawędzi płytki znalazły się otwory montażowe.

Rysunek 2. Schemat montażowy i wzór ścieżek płytki

Znacząca część elementów jest w obudowach do montażu powierzchniowego i to od nich polecam rozpocząć montaż. Pozostałe elementy należy wlutować według wysokości ich obudów. Zmontowany i gotowy do działania układ pokazano na fotografii tytułowej. Prawidłowo zmontowany, nie wymaga czynności uruchomieniowych, poza nałożeniem zworki JP1. Zwarcie wyprowadzeń 1 z 2 oznacza reakcję na zbocze narastające sygnału wejściowego, a 2 z 3 na zbocze opadające. Zostało to schematycznie opisane również na płytce drukowanej.

Napięcie zasilania układu powinno wynosić około 12 V i niekoniecznie musi być ono stabilizowane. Pobór prądu w stanie spoczynku wynosi około 1 μA, a podczas pracy przekaźnika wzrasta do ok. 32 mA. Czas załączenia cewki przekaźnika można regulować potencjometrem P1. Najkrótsza wartość to ok. 90 ms, a najdłuższa ok. 950 ms. Liczby te mogą różnić się dla poszczególnych egzemplarzy z powodu rozrzutów parametrów elementów. Impuls wchodzący do układu (poprzez złącze J1) powinien mieć długość większą od tej, jaka została zadana potencjometrem P1.

Ścieżki prowadzące od wyprowadzeń przekaźnika do zacisków złącza J2 zostały odsłonięte spod maski lutowniczej, co ułatwia ich pogrubienie, gdy zajdzie konieczność przewodzenia prądu o większym natężeniu.

Michał Kurzela, EP

Wykaz elementów:
Rezystory:
  • R1, R3, R5: 100 kΩ SMD0805
  • R2, R4, R6, R7: 10 kΩ SMD0805
Kondensatory:
  • C1, C3: 100 nF SMD0805
  • C2: 1 μF SMD0805
  • C4: 22 μF 25 V raster 2 mm
Półprzewodniki:
  • D1: 1N4148 MiniMELF
  • T1: BC856
  • US1: CD4093 SO14
Inne:
  • J1, J3: ARK2/500
  • J2: ARK3/500
  • JP1: goldpin 3 pin męski 2,54 mm THT + zworka
  • PK1: JQC3FF 12 V SPDT
 
Artykuł ukazał się w
Elektronika Praktyczna
sierpień 2020
DO POBRANIA
Pobierz PDF Download icon
Elektronika Praktyczna Plus lipiec - grudzień 2012

Elektronika Praktyczna Plus

Monograficzne wydania specjalne

Elektronik listopad 2025

Elektronik

Magazyn elektroniki profesjonalnej

Raspberry Pi 2015

Raspberry Pi

Wykorzystaj wszystkie możliwości wyjątkowego minikomputera

Świat Radio listopad - grudzień 2025

Świat Radio

Magazyn krótkofalowców i amatorów CB

Automatyka, Podzespoły, Aplikacje listopad - grudzień 2025

Automatyka, Podzespoły, Aplikacje

Technika i rynek systemów automatyki

Elektronika Praktyczna listopad 2025

Elektronika Praktyczna

Międzynarodowy magazyn elektroników konstruktorów

Elektronika dla Wszystkich grudzień 2025

Elektronika dla Wszystkich

Interesująca elektronika dla pasjonatów