Ładowarka kondensatorów LiCAP

Ładowarka kondensatorów LiCAP
Pobierz PDF Download icon

Zaprezentowany układ umożliwia rozpoczęcie eksperymentów z jednym z nowszych typów superkondensatorów, jakimi są superkondensatory hybrydowe wykonane w technologii LiCAP. Moduł ładowarki znajdzie zastosowanie w aplikacjach zasilania awaryjnego dla urządzeń IoT, modułów SBC itp.

Podstawowe parametry:
  • współpracuje z superkondensatorem hybrydowym LiCAP,
  • wymaga zasilania napięciem 3,3 V, napięcie wyjściowe w przedziale 2,5…3,6 V,
  • ograniczenie prądu ładowania do 400 mA,
  • ma wyjście sygnalizujące niski poziom napięcia wyjściowego.

Superkondensator litowy LiCAP (LiC) jest kondensatorem hybrydowym, który gromadzi ładunek nie tylko dzięki właściwościom dielektryka i elektrod, ale także dzięki reakcjom chemicznym zachodzącym podczas jego ładowania i rozładowania. Kondensator LiC zbudowany jest asymetrycznie, jedna z elektrod domieszkowana jest litem, druga tak jak w klasycznym superkondensatorze wykonana jest z węgla aktywowanego. Schematyczną budowę kondensatora hybrydowego w technologii LiCAP pokazano na rysunku 1. Jego budowa i właściwości sprawiają, że jest bardziej podobny do ogniwa litowego LIB (baterii) niż do klasycznego kondensatora. Hybrydowe kondensatory litowe mają wyższe dopuszczalne napięcie pracy, wynoszące 3,8 V (max. 4,2 V) i niższe samorozładowanie.

Rysunek 1. Budowa kondensatora hybrydowego LIC

Niestety technologia ma pewną wadę, która może być istotna w niektórych zastosowaniach. Jest to minimalne napięcie na zaciskach, zawiera się ono w przedziale 2,2...2,5 V/kondensator zależnie od temperatury pracy. Obniżenie napięcia poniżej tego progu powoduje degradację kondensatora prowadzącą do jego zniszczenia. W związku z tym wszystkie kondensatory LiC dostarczane są w stanie częściowego naładowania (podobnie jak akumulatory litowe), co utrudnia ich przechowywanie i automatyczny montaż.

Budowa i działanie

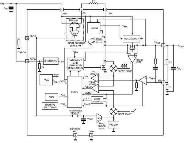
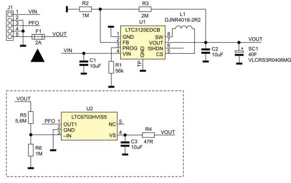
Schemat ładowarki superkondensatorów został pokazany na rysunku 2. Układ bazuje na sterowniku przetwornicy podwyższającej LTC3125 z ograniczeniem prądu wejściowego. Schemat wewnętrzny układu został pokazany na rysunku 3. Ładowarka współpracuje z kondensatorem VLCRS3R0406MG firmy VINATECH, o pojemności 40 F i maksymalnym napięciu pracy 3,8 V, napięciu rozładowania 2,2 V w zakresie temperatur –30...+70°C. Kondensator może pracować w szerszym zakresie temperatur –30...+85°C, lecz należy odpowiednio skorygować napięcia pracy na 3,6 V i rozładowania na 2,5 V. Rezystancja wewnętrzna kondensatora nie przekracza 125 mV, a tolerancja pojemności wynosi ±10%.

Rysunek 2. Schemat ideowy ładowarki
Rysunek 3. Schemat wewnętrzny LTC3125

Układ ładowarki zasilany jest napięciem VIN=3,3 V doprowadzonym do złącza J1. Napięcie 3,3 V podnoszone jest w układzie przetwornicy U1 do 3,6 V, co zapewnia bezpieczny margines uwzględniający rozrzut wartości elementów, niestety kosztem mniejszej zgromadzonej energii. Wartość napięcia końcowego kondensatora ustalana jest dzielnikiem R2, R3 według wzoru:
Vout=1,2·(1+R3/R2)

Za ograniczenie prądu wejściowego przetwornicy, a tym samym pośrednio prądu ładowania CS1 odpowiada rezystor R1 podłączony do wyprowadzenia PROG. Wartość rezystora odpowiadająca średniemu prądowi wejściowemu dobiera się zgodnie z wykresem z rysunku 4. W modelu ustawiono prąd na ok. 400 mA, co odpowiada R1=56 kV.

Rysunek 4. Dobór wartości rezystora R1

Układ LTC3125 ma wbudowane zabezpieczenia przed przekroczeniem prądu klucza, temperatury oraz przepływem wstecznym przy braku Vin. Sprawność przetwornicy, w zależności od warunków, przekracza 80%. Dopuszczalna jest praca z napięciem wejściowym większym od wyjściowego Vin>Vout, w dalszym ciągu utrzymując ustalone dzielnikiem R2, R3 napięcie Vout. Tryb taki jednak nie jest zalecany, ze względu na obniżenie sprawności przetwarzania.

Superkondensatory LiCAP(LIC) są elementami, które wymagają szczególnej uwagi podczas użytkowania i przestrzegania kilku zasad:
   • Nigdy nie należy zwierać wyprowadzeń kondensatora, także podczas przechowywania i montażu, grozi to jego uszkodzeniem i może doprowadzić do pożaru  lub eksplozji;
   • Należy zabezpieczyć kondensator układem ograniczania prądu rozładowania lub bezpiecznikiem o odpowiednio dobranej wartości;
   • Podczas pracy lub przechowywania należy utrzymywać odpowiednią temperaturę i nie dopuszczać do spadku napięcia na zaciskach poniżej napięcia              minimalnego, grozi to nieodwracalnym uszkodzeniem drogiego elementu;
   • Po wycofaniu z eksploatacji superkondensatory podlegają recyklingowi.

Bezpiecznik F1 zabezpiecza kondensator przed skutkami zwarcia wyjścia. Układ ładowarki uzupełniony jest opcjonalnym niskomocowym komparatorem U2 typu LTC6703 sygnalizującym niski poziom napięcia superkondensatora SC1. Wewnętrzne napięcie odniesienia komparatora ustalone jest na 400 mV, dzielnik R5, R6 ustala próg zadziałania na ok. 2,6 V, co sygnalizowane jest zmianą stanu sygnału PFO na złączu J1 i może zostać użyte do wprowadzenia współpracującego procesora w stan obniżonego poboru mocy. Podczas przełączania komparatora, pomimo wbudowanej niewielkiej histerezy, na wyjściu mogą pojawić się oscylacje, szczególnie gdy napięcie wejściowe VOUT zmienia się bardzo powoli. Dlatego wyjście PFO warto podłączyć do przerwania i eliminować oscylacje na drodze programowej podobnie jak drgania styków. Wyjście PFO jest zrealizowane jako otwarty dren, jego maksymalne napięcie pracy to 40 V. W modelu zastosowany jest komparator LTC6703HVIS5-2 z wejściem odwracającym, można też zastosować układ LTC6703HVIS5-3 z wejściem prostym lub ich niskonapięciowe odpowiedniki LTC6703IS5-x z ograniczonym do 18 V dopuszczalnym napięciem wyjścia OUT.

Montaż i uruchomienie

Układ ładowarki zmontowany jest na niewielkiej dwustronnej płytce drukowanej. Jej schemat, wraz z rozmieszczeniem elementów, pokazano na rysunku 5 i rysunku 6. Montaż układu nie wymaga opisu, po lutowaniu płytkę należy oczyścić z pozostałości topnika i wysuszyć.

Rysunek 5. Schemat płytki PCB wraz z rozmieszczeniem elementów, strona TOP
Rysunek 6. Schemat płytki PCB wraz z rozmieszczeniem elementów, strona BOTTOM

Przed wlutowaniem do płytki kondensatora CS1 należy sprawdzić poprawność stabilizacji napięcia wyjściowego przetwornicy. W miejsce kondensatora CS1 lutujemy kondensator elektrolityczny o pojemności większej od 220 mF i napięciu pracy większym od 6,3 V. Jeżeli wykorzystujemy układ komparatora PFO, należy wlutować elementy wyróżnione na schemacie ramką, dobierając typ komparatora do wymogów aplikacji. Po podaniu napięcia zasilania 3,3 V na wejście VIN ładowarki kontrolujemy napięcie na zaciskach CS1, powinno wynosić ok. 3,6 V, większe rozbieżności należy skorygować rezystorem R3. Obniżając napięcie wejściowe, sprawdzamy poprawność pracy układu PFO, weryfikując ustalony próg sygnalizacji. Należy pamiętać o podwieszeniu wyjścia OD rezystorem do Vout.

Jeżeli układ działa poprawnie, wyłączamy zasilanie, wylutowujemy kondensator testowy i w jego miejsce lutujemy CS1, stosując się do uwag. Ponownie podłączamy ładowarkę do zasilacza 3,3 V, w szereg wpinając amperomierz prądu stałego, dla weryfikacji ograniczenia prądu wejściowego oraz do wyprowadzeń CS1 woltomierz prądu stałego, dla weryfikacji napięcia ładowania. Po włączeniu napięcia 3,3 V należy obserwować proces ładowania, w początkowej fazie prąd wejściowy przetwornicy powinien być ograniczony do wartości ustalonej rezystorem R1, czyli ok. 400 mA, a napięcie na kondensatorze w końcowej fazie ładowania powinno osiągnąć 3,6 V. Jeżeli dysponujemy sztucznym obciążeniem, pracującym w trybie pomiaru pojemności baterii, możemy przeprowadzić cykl rozładowania CS1 i pomiaru zgromadzonego ładunku w zakresie dopuszczalnego napięcia kondensatora, z 3,6 V do 2,5 V (2,2 V), przy prądzie rozładowania nieprzekraczającym 500 mA (ok. 60 mV spadku na Rwew).

Ze względu na odmienne cechy superkondensatorów wykonanych w technologii LiCAP i relatywnie wysoką rezystancję wewnętrzną, należy unikać rozładowania prądem przekraczającym parametry katalogowe. Zbyt duży prąd powoduje nagrzewanie kondensatora ze względu na straty na rezystancji wewnętrznej, co znacząco zmniejsza wykorzystanie zgromadzonego ładunku, a w dłuższym czasie doprowadzi do uszkodzenia kondensatora. Podczas eksploatacji warto zwrócić uwagę nie tylko na samorozładowanie, które jest w przypadku LiCAP znacznie ograniczone, ale także na pobór prądu spoczynkowego, jakim obciążony jest kondensator. Na prąd ten składają się prądy dzielników przetwornicy, komparatora, które w układzie zmniejszone są do minimum niezbędnego dla poprawnego działania oraz prąd pobierany przez współpracujący układ. Dłuższe pozostawanie układu bez doładowania superkondensatora może doprowadzić do jego degradacji oraz zniszczenia.

Zaprezentowany eksperymentalny układ ładowania kondensatora LiCAP zdecydowanie lepiej nadaje się do pracy w układzie podtrzymania zasilania podczas częstych, ale relatywnie krótkich zaników napięcia, przejmując przykładowo nadmiar energii pozyskanej z miniharwestera solarnego, niż do długotrwałego zasilania układu pobierającego minimalny prąd, gdzie lepiej sprawdzą się inne sposoby magazynowania energii.

Podczas testowania układu czas ładowania CS1 z napięcia 2,2 V do 3,6 V wynosił ok. 180 s. Rozładowanie stałym prądem z przedziału 5...500 mA wykazało pojemność ok. 15 mAh. Czas ograniczony samorozładowaniem to kilkadziesiąt godzin.

Adam Tatuś
adam.tatus@ep.com.pl

Wykaz elementów:
Rezystory: (SMD0603, tolerancja 1%)
  • R1: 56 kΩ
  • R2, R6: 1 MΩ
  • R3: 2 MΩ
  • R4: 47 Ω
  • R5: 5,6 MΩ
Kondensatory:
  • C1, C2, C3: 10 μF SMD0603
  • SC1: 40 F VLCRS3R0406MG
Półprzewodniki:
  • U1: LTC3125EDCB (DFN8_045)
  • U2: LTC6703HVIS5-2 (SOT-23-5)
Inne:
  • F1: bezpiecznik zwłoczny SMD 2 A
  • J1: złącze SIP5 2,54 mm
  • L1: dławik mocy DJNR4018-2R2
Artykuł ukazał się w
Elektronika Praktyczna
październik 2020
DO POBRANIA
Pobierz PDF Download icon
Elektronika Praktyczna Plus lipiec - grudzień 2012

Elektronika Praktyczna Plus

Monograficzne wydania specjalne

Elektronik listopad 2025

Elektronik

Magazyn elektroniki profesjonalnej

Raspberry Pi 2015

Raspberry Pi

Wykorzystaj wszystkie możliwości wyjątkowego minikomputera

Świat Radio listopad - grudzień 2025

Świat Radio

Magazyn krótkofalowców i amatorów CB

Automatyka, Podzespoły, Aplikacje listopad - grudzień 2025

Automatyka, Podzespoły, Aplikacje

Technika i rynek systemów automatyki

Elektronika Praktyczna listopad 2025

Elektronika Praktyczna

Międzynarodowy magazyn elektroników konstruktorów

Elektronika dla Wszystkich grudzień 2025

Elektronika dla Wszystkich

Interesująca elektronika dla pasjonatów