Odbiornik optyczny Toslink – minimoduł cyfrowego audio

Odbiornik optyczny Toslink – minimoduł cyfrowego audio
Pobierz PDF Download icon

W artykule zaprezentowano moduł odbiornika SDPIF w standardzie optycznym Toslink, przydatny podczas uruchamiania aplikacji audio DIY. Moduł jest dwukanałowy (stereo) i wyposażony w interfejs I2S w trybie master.

Podstawowe parametry:
  • odbiornik SDPIF w standardzie optycznym Toslink
  • wyjście w standardzie I2S
  • pracuje jako master magistrali I2S
  • zasilanie 3,3…5 V

Niewielki rozmiar oraz uniwersalne zasilanie 3,3...5 V pozwalają na zastosowanie modułu z komputerami SBC, STM, Arduino i zestawem AudioDSP. W zależności od wlutowanego złącza może współpracować bezpośrednio z AudioDSP lub ze wszystkimi płytkami uruchomieniowymi wyposażonymi w interfejs Pmod.

Budowa i działanie

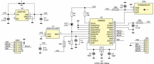
Schemat układu został pokazany na rysunku 1. Moduł umożliwia podłączenie sygnału w standardzie Toslink i konwertuje go na standard magistrali I2S. Jako odbiornik wykorzystano popularny układ typu WM8804 (U2), pracujący w konfiguracji sprzętowej I2S/16 bit. Układ U1 ADM1815 zapewnia poprawny restart odbiornika WM8804 po włączeniu zasilania, dioda LD sygnalizuje odbiór sygnału SPDIF.

Rysunek 1. Schemat elektryczny modułu

Stabilizator U3 zapewnia zasilanie odbiornika. Jeżeli przewidujemy pracę tylko z zasilaniem 3,3 V, można go pominąć i wlutować zworę J. Wszystkie niezbędne sygnały wyprowadzone są na złącze szpilkowe I2S zgodne z PMOD lub złącze I2SO zgodnie z AudioDSP. Standard napięciowy I2S to 3,3 V.

Odbiornik pracuje jako master magistrali I2S, dostarczając także sygnał zegarowy MCLK = 256*fs.

Montaż i uruchomienie

Moduł zmontowany jest na dwustronnej płytce drukowanej, montaż jest klasyczny i nie wymaga dokładnego opisu. Schemat płytki PCB wraz z rozmieszczeniem elementów pokazano na rysunku 2 i rysunku 3.

Rysunek 2. Schemat płytki PCB wraz z rozmieszczeniem elementów na stronie TOP
Rysunek 3. Schemat płytki PCB wraz z rozmieszczeniem elementów na stronie BOTTOM

Rodzaj wlutowanego złącza I2S zależy od współpracującego zestawu uruchomieniowego, dla AudioDSP jest to ZL263-10DG, dla PMOD listwa kątowa SIP6 2,54 mm. Odbiornik FCR6842031R może zostać zastąpiony FCR6842032R. Różnią się one tylko mocowaniem mechanicznym, FCR6842032R nie ma otworu mocującego odbiornik do obudowy urządzenia.

Rysunek 4. Przykładowa aplikacja TVDAC dla odbiornika Toslink i zestawu AudioDSP

Odbiornik zmontowany ze sprawnych elementów nie wymaga uruchamiania. Przykładową aplikację TVDAC, dla odbiornika Toslink i zestawu AudioDSP, pokazano na rysunku 4. W zestawie AudioDSP należy ustawić zworę XT w położenia MCLK, gdyż procesor DSP taktowany będzie zegarem z odbiornika Toslink. Zdekodowany sygnał z odbiornika w standardzie I2S doprowadzony jest do portu szeregowego SDI1 procesora ADAU1701. Stąd przez multiplekser umożliwiający przełączenie źródła na sygnał testowy białego szumu doprowadzony jest do bloku limitera SoftClip, następnie przez bloki pomiaru i regulator poziomu sygnału do wyjść DAC0/1. Konfigurację sprzętową procesora pokazuje rysunek 5.

Rysunek 5. Konfiguracja sprzętowa procesora

Po wgraniu aplikacji do ADAU1701 i podłączeniu źródła sygnału powinna zaświecić się LD1, sygnalizując poprawny odbiór SPDIF, a na wyjściach DAC0/1 pojawi się analogowy sygnał audio.

Adam Tatuś
adam.tatus@ep.com.pl

Wykaz elementów:
Rezystory:
  • R1, R2: 1 kΩ 1% SD0603
  • R3: 10 kΩ 1% SD0603
Kondensatory:
  • C1, C5: 1 μF SMD0603
  • C2, C3: 18 pF SMD0603
  • C4, C12: 0,1 μF SMD0603
  • C6, C7: 4,7 μF SMD0805
Półprzewodniki:
  • LD1: LED zielona SMD0805
  • TOS: odbiornik Toslink FCR6842031R (lub FCR6842032R)
  • U1: ADM1815-5ART (SOT-23)
  • U2: WM8804 (SSOP20_300)
  • U3: ADM7160AUJZ-3.3 (SOT-23-5)
Inne:
  • XT: kwarc 12 MHz CFPX-180
  • FB1…FB3: dławik ferrytowy 600 V/100 mA SMD 0603
  • I2S: złącze SIP6 2.54 kątowe (PMOD)
  • I2SO: złącze 2×5 kątowe męskie (DSP)
  • J: zwora (opis w tekście) SMD0402
 
Artykuł ukazał się w
Elektronika Praktyczna
wrzesień 2020
DO POBRANIA
Pobierz PDF Download icon
Materiały dodatkowe
Elektronika Praktyczna Plus lipiec - grudzień 2012

Elektronika Praktyczna Plus

Monograficzne wydania specjalne

Elektronik listopad 2025

Elektronik

Magazyn elektroniki profesjonalnej

Raspberry Pi 2015

Raspberry Pi

Wykorzystaj wszystkie możliwości wyjątkowego minikomputera

Świat Radio listopad - grudzień 2025

Świat Radio

Magazyn krótkofalowców i amatorów CB

Automatyka, Podzespoły, Aplikacje listopad - grudzień 2025

Automatyka, Podzespoły, Aplikacje

Technika i rynek systemów automatyki

Elektronika Praktyczna listopad 2025

Elektronika Praktyczna

Międzynarodowy magazyn elektroników konstruktorów

Elektronika dla Wszystkich grudzień 2025

Elektronika dla Wszystkich

Interesująca elektronika dla pasjonatów