Automatyczny wyciszacz dźwięku po zaniku zasilania

Automatyczny wyciszacz dźwięku po zaniku zasilania
Pobierz PDF Download icon

Wiele układów audio, zwłaszcza lampowych, ma pewną irytującą cechę, która ujawnia się po wyłączeniu zasilania sieciowego, kiedy pracują wyłącznie dzięki energii uprzednio zgromadzonej w kondensatorach filtrujących. Potrafią się wtedy wzbudzać lub wprowadzać do sygnału składową stałą, wynikającą z rozładowywania się kondensatorów wyjściowych, co jest bardzo niepożądane. Opisany w artykule układ szybko wykryje moment wyłączenia i zapobiegnie takim zjawiskom.

Podstawowe parametry:
  • zwieranie sygnału do masy po wykryciu zaniku napięcia zasilającego,
  • obsługa dwóch kanałów niesymetrycznych (np. RCA) lub jednego symetrycznego (np. XLR),
  • dodatkowe wejście sterujące przekaźnikiem,
  • separacja galwaniczna od sieci,
  • zasilanie sieciowe 230 V AC.

Może się wydawać, że układ nie robi nic szczególnego – wyłącza przekaźnik, kiedy użytkownik wyłączy swój sprzęt audio. Jednak czyni to bardzo szybko, znacznie szybciej niż gdyby ten sam przekaźnik zasilić bezpośrednio z zasilacza danego sprzętu. Przyczyna jest prosta. W zasilaczach do układów audio zazwyczaj stosuje się kondensatory filtrujące o bardzo dużych pojemnościach, które zanim rozładowałyby się na tyle, by elektromagnes przekaźnika zwolnił kotwiczkę, nasze uszy zostałyby uraczone całą kakofonią chrypienia, skrzypienia lub popiskiwania. Takie zjawiska mają związek ze zbyt niskim napięciem zasilającym, którego źródłem są rozładowujące się kondensatory. W przypadku układów lampowych może dojść do pojawienia się napięcia stałego na wyjściu niskosygnałowym. Zestawy głośnikowe, zasilane przez wzmacniacze przenoszące składową stałą, mogą zostać w ten sposób uszkodzone.

Najprostszą metodą zapobiegawczą jest zwarcie „niesfornych” wyjść do masy i pozostawienie ich w tym stanie do momentu ponownego włączenia zasilania. Najskuteczniejszym i najprostszym rozwiązaniem tego problemu może być zastosowanie przekaźnika elektromagnetycznego, jeśli zostanie odpowiednio szybko wyłączony. Dodatkowo, jego cewka musi być zasilana dobrze filtrowanym napięciem stałym, aby nie wnosiła przydźwięku sieciowego do sygnału.

Zaprezentowany poniżej układ realizuje wymienione założenia, a do tego ma izolowane galwanicznie wejście, umożliwiające wyłączenie cewki przekaźnika (czyli zwarcie wyjścia do masy) przez np. układ sterujący urządzeniem audio. Dzięki temu może wyciszać dźwięk również na życzenie użytkownika – funkcja mute.

Z moich doświadczeń wynika, że zwieranie do masy jest zdecydowanie lepszą metodą niż wprowadzanie rozwarcia między źródłem sygnału a jego odbiornikiem. Powodem jest fakt, że w chwili rozwarcia powstaje bardzo duży skok impedancji sterującej odbiornikiem sygnału, co najczęściej objawia się głośnym trzaskiem. Zwarcie do masy zachowuje zerową wartość średnią sygnału, przez co dodatkowych efektów dźwiękowych po prostu nie ma.

Budowa i działanie

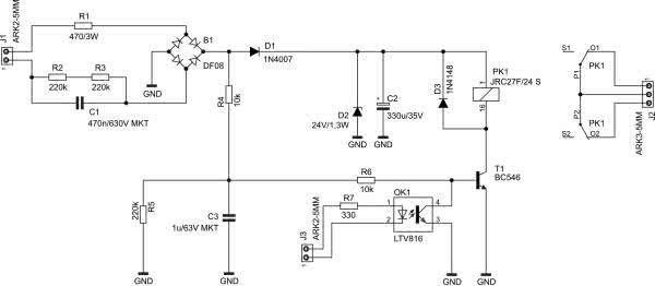
Schemat ideowy został pokazany na rysunku 1. Zasilanie napięciem przemiennym o wartości skutecznej 230 V podaje się na zaciski złącza J1.

Rysunek 1. Schemat ideowy układu

Jest tam dołączony prosty układ zasilacza beztransformatorowego, w którym reaktancja kondensatora C1 stanowi główną składową impedancji obniżającej napięcie. Rezystor R1 ogranicza prąd ładowania C1 w chwili włączenia zasilania, przez co nie zachodzi iskrzenie, szybko wypalające styki wyłącznika sieciowego. Rezystory R2 i R3 rozładowują C1 po wyłączeniu zasilania.

Mostek prostowniczy B1 zamienia prąd przemienny na tętniący jednokierunkowy, który – po odpowiedniej filtracji – zasili cewkę przekaźnika.

Prądem tętniącym jest także ładowany kondensator C3, który zasila bazę tranzystora T1. Rezystor R4 ogranicza prąd ładowania C3 w momencie włączenia zasilania, więc pierwszy impuls prądowy płynie przez niego tylko w niewielkiej części.

Pomiędzy kondensatorem C2, filtrującym składową zmienną, a mostkiem prostowniczym znajduje się dioda prostownicza D1. Dzięki niej napięcie na C3 zaniknie znacznie szybciej od tego, które utrzynuje się na C2. Dioda Zenera D2 ogranicza napięcie, odkładające się na C2.

Cewka przekaźnika PK1 jest sterowana przez tranzystor bipolarny T1. Kiedy tranzystor wejdzie w stan nasycenia, co dzieje się po niedługiej chwili od włączenia zasilania, cewka zostaje zasilona i styki przekaźnika rozwierają się, umożliwiając dotychczas blokowanemu sygnałowi swobodny przepływ. W tym stanie układ może trwać dowolnie długo, ponieważ kondensator C3 jest doładowywany z mostka B1. W momencie kiedy napięcie sieciowe zostaje odłączone, mostek B1 przestaje ładować oba kondensatory. Jednak to C3 rozładuje się szybciej, ponieważ ma stosunkowo niewielką pojemność, a na dodatek obciążają go trzy elementy:

  • rezystor R5, rozładowujący go do zera,
  • rezystor R6, polaryzujący bazę T1 (główny odbiornik ładunku),
  • rezystor R4, przez który zacznie płynąć prąd, gdy przewodzi dioda D1.

Dioda D1 będzie przewodziła tylko wtedy, gdy napięcie na C2 osiągnie niższą wartość od tego, które jest na wyprowadzeniach C3. Jednak taka sytuacja nie powinna mieć miejsca. Dzielnik napięciowy, który tworzą rezystory R4 oraz R5 i R6, ładuje kondensator C3 do napięcia rzędu 12 V.

Rozładowanie do napięcia poniżej 0,7 V, które jest wymagane do utrzymywania T1 w stanie nasycenia, następuje bardzo szybko.

Poprzez transoptor OK1 można zatkać T1 przy załączonym zasilaniu. Wystarczy w tym celu załączyć diodę nadawczą, która znajduje się w jego strukturze. Fototranzystor nasyci się, a ponieważ jego napięcie kolektor-emiter znacznie spadnie, T1 zostanie zatkany (napięcie będzie wyraźnie niższe od tego, które jest wymagane do załączenia T1). Poprzez złącze J2 można wprowadzić sygnał sterujący wyciszeniem dźwięku, aby nie dublować niepotrzebne przekaźników.

Montaż i uruchomienie

Układ został zmontowany na jednostronnej płytce drukowanej o wymiarach 70×30 mm, której schemat jest pokazany na rysunku 2. Otwory montażowe o średnicy 3,2 mm znajdują się w odległości 3 mm od krawędzi płytki.

Rysunek 2. Schemat montażowy i wzór ścieżek płytki

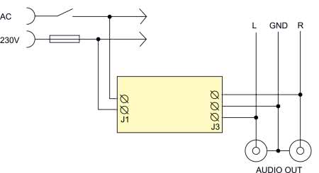
Montaż proponuję przeprowadzić w sposób typowy, zaczynając od elementów najniższych po najwyższe, posiłkując się fotografią zmontowanego układu. Prawidłowo zmontowany układ nie wymaga jakichkolwiek czynności uruchomieniowych i jest od razu gotowy do działania. Sposób włączenia układu do urządzenia audio pokazuje rysunek 3.

Rysunek 3. Schemat włączenia układu do przedwzmacniacza

Sygnał sterujący przekaźnikiem, który można podłączyć do zacisków złącza J3, powinien mieć wartość w zakresie 3,3…8 V, aby nie zasilić diody nadawczej prądem większym niż 20 mA. Jeżeli byłaby konieczność zastosowania sygnału sterującego o wyższym poziomie (np. 24 V), można wymienić rezystor R7 na egzemplarz o odpowiednio większej rezystancji lub, po prostu, dodać go w szeregu z przewodem idącym do złącza J3.

Dobierając wartości rezystorów R4, R5 i R6, można także wprowadzić niewielką zwłokę w załączeniu się przekaźnika, czyli po podaniu zasilania sieciowego na układ.

Michał Kurzela, EP

Wykaz elementów:
Rezystory:
  • R1: 470 Ω/3 W THT
  • R2, R3, R5: 220 kΩ/0,25 W THT
  • R4, R6: 10 kΩ/0,25 W THT
  • R7: 330 Ω/0,25 W THT (opis w tekście)
Kondensatory:
  • C1: 470 nF/630 V MKT 22,5 mm
  • C2: 330 μF/35 V THT 3,5 mm
  • C3: 1 μF/63 V MKT 5 mm
Półprzewodniki:
  • B1: mostek prostowniczy DF08
  • D1: 1N4007 THT
  • D2: Zenera 24 V/1,3 W THT
  • D3: 1N4148 THT
  • OK1: LTV816 lub podobny
  • T1: BC546 lub podobny
Inne:
  • J1, J3: ARK2/500
  • J2: ARK3/500
  • PK1: JRC27F/24 S
Artykuł ukazał się w
Elektronika Praktyczna
wrzesień 2020
DO POBRANIA
Pobierz PDF Download icon
Materiały dodatkowe
Elektronika Praktyczna Plus lipiec - grudzień 2012

Elektronika Praktyczna Plus

Monograficzne wydania specjalne

Elektronik listopad 2025

Elektronik

Magazyn elektroniki profesjonalnej

Raspberry Pi 2015

Raspberry Pi

Wykorzystaj wszystkie możliwości wyjątkowego minikomputera

Świat Radio listopad - grudzień 2025

Świat Radio

Magazyn krótkofalowców i amatorów CB

Automatyka, Podzespoły, Aplikacje listopad - grudzień 2025

Automatyka, Podzespoły, Aplikacje

Technika i rynek systemów automatyki

Elektronika Praktyczna listopad 2025

Elektronika Praktyczna

Międzynarodowy magazyn elektroników konstruktorów

Elektronika dla Wszystkich grudzień 2025

Elektronika dla Wszystkich

Interesująca elektronika dla pasjonatów