Regulator balansu tonów

Regulator balansu tonów
Pobierz PDF Download icon

Korektor charakterystyki barwy dźwięku jest podstawowym elementem toru audio „domowego” studio lub systemu nagłośnienia. Regulator balansu tonów jest specjalistycznym korektorem niespotykanym praktycznie w domowych systemach audio. Umożliwia on kształtowanie charakterystyki częstotliwościowej obrabianego sygnału, w którym chcemy zmienić jednocześnie stosunek tonów niskich do wysokich. Jego charakterystyka przypomina regulację balansu stereo, gdzie poszczególne kanały stereo są zastąpione pasmami sygnału audio.

Podstawowe parametry:
  • umożliwia kształtowanie charakterystyki częstotliwościowej obrabianego sygnału w taki sposób, aby zmienić stosunek tonów niskich do wysokich,
  • wyposażony w przełącznik określający częstotliwość przełamania charakterystyki regulacji (200 Hz, 1 kHz, 6 kHz),
  • funkcja bypass, której uruchomienie przekazuje sygnał z wejścia na wyjście, bez jakiejkolwiek zmiany, gdy układ jest pozbawiony zasilania,
  • wymaga zasilania symetrycznego, dobrze stabilizowanego ±15 V, 100 mA.

Opisany regulator jest zmodyfikowanym układem regulatora barwy dźwięku bazującym na układzie Baxandalla dla częstotliwości niskich i wysokich, ze sprzęgniętymi w przeciwnych położeniach potencjometrami regulacyjnymi. W środkowym położeniu oba zakresy pozostają z niezmienionymi amplitudami, w skrajnych położeniach uwypuklane jest pasmo tonów niskich lub wysokich.

Budowa i działanie

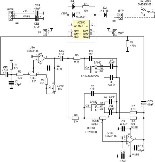
Schemat regulatora balansu tonów został pokazany na rysunku 1. Sygnał wejściowy z gniazda IN doprowadzony jest do stopnia o regulowanym wzmocnieniu na wzmacniaczu U1A. Układ umożliwia dopasowanie czułości wejściowej za pomocą potencjometru LEV0. Przekaźnik RL1 jest odpowiedzialny za bypass korektora, przekazuje sygnał z wejścia na wyjście, bez jakiejkolwiek zmiany, gdy układ jest pozbawiony zasilania (ułatwia to budowę torów szeregowych) lub gdy wyłączony jest przełącznikiem BYPASS, podłączonym do złącza BYP.

Rysunek 1. Schemat ideowy układu

Pracę korektora w torze audio sygnalizuje dioda INL. Wzmacniacz U1A pracujący jako bufor, zapewnia możliwie małą impedancję sterującą układu korektora. Potencjometr TONE reguluje stosunek pasm. W skrajnym lewym położeniu uwypuklane są tony niskie, w skrajnym prawym wysokie. Przełącznik BAND określa częstotliwość przełamania charakterystyki regulacji. W lewym położeniu częstotliwość środkowa wynosi ok. 200 Hz, w środkowym 1 kHz, w prawym 6 kHz. Przykładowe charakterystyki regulacji osiągnięte w modelu dla skrajnych położeń potencjometru TONE i różnych położeń przełącznika BAND pokazano na rysunku 2.

Rysunek 2. Charakterystyki regulacji modelu

Montaż i uruchomienie

Układ zmontowany jest na dwustronnej płytce drukowanej, której schemat wraz z rozmieszczeniem elementów został pokazany na rysunku 3. Montaż nie jest skomplikowany i nie wymaga opisu.

Rysunek 3. Schemat płytki PCB wraz z rozmieszczeniem elementów

Poprawnie zmontowany układ nie wymaga uruchamiania, należy jedynie potencjometrem LEV0 wyrównać poziom wyjściowy przy środkowych położeniach potencjometru TONE i przełącznika BAND, aby zachować jednostkowe wzmocnienie korektora. Dla zachowania dokładności regulacji odpowiadające pary kondensatorów C3 i C6, C4 i C7, C5 i C8 powinny być dobrane na minimalną różnicę pojemności, gdyż ma to wpływ na symetrię regulacji, co jest widoczne na rysunku 2, w postaci przesunięcia pionowego wykresów podbicia i osłabienia, przy częstotliwości przełamania regulacji. Po regulacji poziomu pozostaje jedynie wpięcie korektora w tor audio i masowe rażenie bębenków słuchaczy...

Adam Tatuś
adam.tatus@ep.com.pl

Wykaz elementów:
Rezystory: (SMD 1206, 1%)
  • R1, R3: 10 kΩ
  • R2: 47 kΩ
  • R4: 7,5 kΩ
  • R5, R7: 9,1 kΩ
  • R6,R8: 33 kΩ
  • R9: 470 kΩ
  • LEV: potencjometr 10 kΩ lin 9 mm mono
  • LEV0: helitrim pionowy 10 kΩ 3296W
  • TONE: potencjometr 50 kΩ lin. 9 mm mono
Kondensatory:
  • C1, C2, C11: 47 pF SMD1206 kondensator NP0
  • C3, C6: 1 nF
  • C4, C7: 33 nF
  • C5, C8: 5,6 nF
  • C9, C10: 0,1 μF/25 V SMD0805 X7R
  • CE1, CE2, CE3, CE4, CE5: 47 μF/25 V
Półprzewodniki:
  • D1, D2: 1N4148 SMD1206
  • INL: dioda LED 3 mm
  • U1, U1: SSM2135 (DIP8) lub NE5532
Inne:
  • RL1: przekaźnik 12 V AZ850
  • BAND: przełącznik obrotowy SR102320KAG
  • BYP: złącze SIP2 kompletne
  • BYP: przełącznik dźwigniowy 2-pozycyjny
  • IN, OUT: złącze śrubowe DG381-3.5-2
  • PWR: złącze śrubowe DG381-3.5-3
Artykuł ukazał się w
Elektronika Praktyczna
październik 2020
DO POBRANIA
Pobierz PDF Download icon
Elektronika Praktyczna Plus lipiec - grudzień 2012

Elektronika Praktyczna Plus

Monograficzne wydania specjalne

Elektronik listopad 2025

Elektronik

Magazyn elektroniki profesjonalnej

Raspberry Pi 2015

Raspberry Pi

Wykorzystaj wszystkie możliwości wyjątkowego minikomputera

Świat Radio listopad - grudzień 2025

Świat Radio

Magazyn krótkofalowców i amatorów CB

Automatyka, Podzespoły, Aplikacje listopad - grudzień 2025

Automatyka, Podzespoły, Aplikacje

Technika i rynek systemów automatyki

Elektronika Praktyczna listopad 2025

Elektronika Praktyczna

Międzynarodowy magazyn elektroników konstruktorów

Elektronika dla Wszystkich grudzień 2025

Elektronika dla Wszystkich

Interesująca elektronika dla pasjonatów