Translator adresu magistrali I2C

Translator adresu magistrali I2C
Pobierz PDF Download icon

Prezentowany układ rozwiązuje problem, gdy na jednej magistrali I2C muszą współpracować układy z ustawionym takim samym adresem.

Podstawowe parametry:
  • umożliwia pracę układów o tym samym adresie na jednej magistrali I2C,
  • realizuje konwersję poziomów napięciowych,
  • zasilanie w zakresie od 2,5 do 5 V.

Opisany minimoduł rozwiązuje problem adresacji, nie modyfikując pozostałej części transmisji. Idea działania jest prosta – port wejściowy modułu połączony jest z magistralą na której mamy już układ bez możliwości zmiany adresu, np. PCA9536D, a port wyjściowy połączony jest z drugim identycznym układem. Translator adresów powoduje logiczną zmianę adresu drugiego układu, tak aby był widoczny od strony wejścia pod innym adresem.

Budowa i działanie

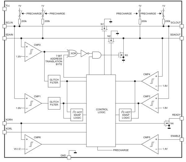
Nie tylko idea działania jest prosta, realizacja również, ponieważ możemy zastosować dedykowany układ LT4316A Analog Devices. Jego strukturę wewnętrzną pokazano na rysunku 1.

Rysunek 1. Struktura wewnętrzna LTC4316

Oprócz translacji adresów możliwa jest konwersja poziomów napięciowych pomiędzy magistralami, w zakresie 2,5 do 5 V.

Schemat minimodułu translatora adresu Został pokazany na rysunku 2.

Rysunek 2. Schemat modułu translatora adresów I2C

Sygnał wejściowy z magistrali I2C jest doprowadzony do złącz I2CIA/I2CCIB, a następnie do rezystorów podwieszających z drabinki RP1 (sekcje A i D) i układu U1 LTC4316. Sygnał wyjściowy, po translacji adresów, dostępny jest na złączach I2COA/I2COB. Magistrala także jest podwieszona rezystorami RP1 (sekcje B iC). Rozdzielenie zasilania obu stron – VCCI i VCCO umożliwia translację napięć, gdy funkcja ta nie jest potrzebna, to należy połączyć potencjały VCCI i VCCO za zewnątrz płytki.

Rezystory Rht, Rhb, Rlt, Rlb służą do ustalenia bajtu translacji adresu, zgodnie z tabelą 1.

Zasadę działania translacji pokazano na rysunku 3.

Rysunek 3. Sposób translacji adresów

Adres wyjściowy jest funkcją XOR adresu wejściowego i ustawionego bajtu translacji. W modelu wlutowane są zwory w miejsce Rhb i Rlt, co daje bajt translacji 0001111(RW).

Montaż i uruchomienie

Moduł zmontowany jest na dwustronnej płytce drukowanej. Rozmieszczenie elementów pokazano na rysunku 4.

Rysunek 4. Schemat płytki PCB wraz z rozmieszczeniem elementów a) strona TOP, b) strona BOTTOM

Montaż jest typowy i nie wymaga opisu. Zmontowany układ nie wymaga uruchamiania, należy jedynie wlutować rezystory ustalające bajt translacji zgodnie z wymogami aplikacji. Po podłączeniu magistral i zasilania moduł jest gotowy do pracy.

Praktyczne sprawdzenie działania modułu można przeprowadzić używając Raspberry Pi i funkcji i2cdetect -y 1, w pierwszym przypadku pod adresem 0x41 znaleziony jest układ PCA9536, w drugim ten sam układ po translacji bajtem 0x0F znaleziony zostaje pod adresem 0x4e, co pokazuje rysunek 5.

Rysunek 5. Translacja adresu dla układu PCA9536

Układ znaleziony pod adresem 0x04 włączony po stronie „wejściowej” translatora pozostanie z niezmienionym adresem.

Warto wspomnieć o układach LTC4317 i LTC4318 zawierających translatory o odpowiednio – jednym lub dwóch wejściach oraz dwóch wyjściach, które przydatne są przy realizacji translacji dla trzech jednakowych układów na jednej magistrali lub dwóch niezależnych magistral i jednym przesunięciu adresu.

Adam Tatuś
adam.tatus@ep.com.pl

Wykaz elementów:
Rezystory:
  • RP1: Drabinka rezystorowa CRA06S08 10 kΩ
  • RHB, RHT, RLB, RLT: 1 MΩ SMD0805
Kondensatory:
  • C1: 100 nF SMD0603
Półprzewodniki:
  • U1: LTC4316CMS
Inne:
  • I2CIA, I2COA: Złącza goldpin 1×4 2,54 mm
  • I2CCIB, I2COB: Złącza goldpin 1×4 2 mm
Artykuł ukazał się w
Elektronika Praktyczna
sierpień 2020
DO POBRANIA
Pobierz PDF Download icon
Elektronika Praktyczna Plus lipiec - grudzień 2012

Elektronika Praktyczna Plus

Monograficzne wydania specjalne

Elektronik listopad 2025

Elektronik

Magazyn elektroniki profesjonalnej

Raspberry Pi 2015

Raspberry Pi

Wykorzystaj wszystkie możliwości wyjątkowego minikomputera

Świat Radio listopad - grudzień 2025

Świat Radio

Magazyn krótkofalowców i amatorów CB

Automatyka, Podzespoły, Aplikacje listopad - grudzień 2025

Automatyka, Podzespoły, Aplikacje

Technika i rynek systemów automatyki

Elektronika Praktyczna listopad 2025

Elektronika Praktyczna

Międzynarodowy magazyn elektroników konstruktorów

Elektronika dla Wszystkich grudzień 2025

Elektronika dla Wszystkich

Interesująca elektronika dla pasjonatów