Minimoduły cyfrowego audio

Minimoduły cyfrowego audio
Pobierz PDF Download icon

W artykule zaprezentowano cztery podstawowe moduły cyfrowego audio, przydatne podczas uruchamiania aplikacji audio DIY. Wszystkie są dwukanałowe (stereo) i wyposażone w popularny interfejs I2S. Ich niewielkie rozmiary oraz zasilanie 3,3...5,5 V pozwalają na zastosowanie z komputerami SBC, STM, Arduino, AudioDSP. W zależności od zastosowanego złącza, mogą współpracować bezpośrednio z AudioDSP lub płytkami wyposażonymi w interfejs Pmod.

Podstawowe parametry:
  • cztery podstawowe moduły cyfrowego audio,
  • dwukanałowe – stereo,
  • wyposażone w popularny interfejs I2S,
  • zasilanie 3,3…5,5 V,
  • płytki o wymiarach 36×18 mm.

Stereofoniczny wzmacniacz małej mocy

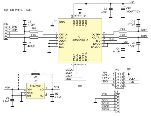
Schemat układu został pokazany na rysunku 1. Zastosowano w nim scaloną „cyfrową” końcówkę mocy U1 typu SSM2518 integrującą przetwornik D/A, obwody sterujące oraz mostkowy stopień mocy pracujący w klasie D. Przy zasilaniu 5 V, dostarcza do obciążenia 2 W/4 Ω lub 1,4 W/8 Ω.

Rysunek 1. Schemat wzmacniacza z układem SSM2518

Sygnał cyfrowy w standardzie I2S wraz z sygnałem zegarowym MCLK i zasilaniem doprowadzony jest przez złącze I2S zgodne z Pmod lub I2SI zgodne z AudioDSP. Standard napięciowy I2S to 3,3 V. Układ SSM2518 pracuje w trybie konfiguracji sprzętowej z magistralą I2S w trybie slave, z krotnością MCLK 256 i wzmocnieniem 12 dB.

Wzmocniony sygnał wyjściowy po filtracji z użyciem elementów FB1...FB4, C1, C2 C5, C6 doprowadzony jest do złącza szpilkowego SPK. Stopień mocy U1 zasilany jest bezpośrednio ze złącza I2S napięciem 3,3...5 V o odpowiedniej wydajności prądowej. Zasilanie części logicznej zapewnia stabilizator LDO U2 typu ADM7160-3.3.

Wzmacniacz można zasilać także napięciem 3,3 V lutując zamiast stabilizatora U2 zworę J. W tym przypadku moc wyjściowa zostanie obniżona do ok. 0,8 W. Przy zasilaniu modułu z 3,3 V należy jednak pamiętać o odpowiedniej wydajności prądowej źródła zasilania.

Konwerter interfejsu mikrofonów cyfrowych PDM do standardu I2S

Schemat układu został pokazany na rysunku 2. Nie wszystkie mikrokontrolery i DSP posiadają interfejs PDM, który stał się popularnym standardem dla mikrofonów MEMS. Wykorzystuje on tylko dwie linie: zegara CLK i danych DAT (multipleksowana transmisja dwóch kanałów) ułatwiając realizację części sprzętowej.

Rysunek 2. Schemat modułu konwertera PDM-I2S

Układ wykorzystuje dedykowany układ konwertera U1 typu ADAU7002. Pracuje jako slave i wymaga dostarczenia sygnałów zegarowych BCLK/LRCK. Wyprowadzenie CONFIG ustala tryb pracy U1 na I2S. Sygnały z mikrofonów doprowadzone są do złącza PDM, a stąd do U1. Sygnał cyfrowy w standardzie I2S i zasilanie doprowadzone są do złącza I2S zgodnego z Pmod lub I2SI zgodnego z AudioDSP. Standard napięciowy I2S to 3,3 V.

Stabilizator U2 zapewnia zasilanie konwertera i mikrofonów. Jeżeli przewidujemy pracę tylko z zasilaniem 3,3 V można go pominąć i wlutować zworę J. Dodatkowe złącze SCK ułatwia doprowadzenie sygnałów zegarowych BCLK/LRCK z portu wyjściowego I2SO AudioDSP.

Odbiornik sygnału SPDIF

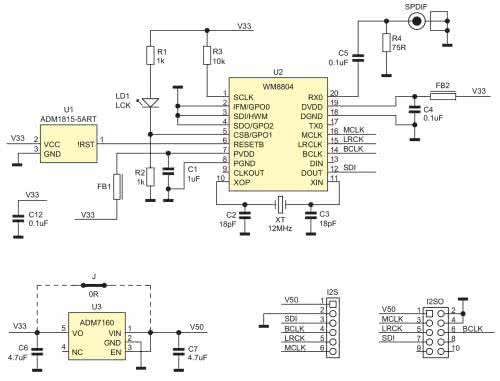
Schemat układu został pokazany na rysunku 3. Moduł umożliwia podłączenie sygnału w standardzie SPDIF do magistrali I2S. Jako odbiornik zastosowano popularny układ U2 typu WM8804, pracujący w konfiguracji sprzętowej I2S/16 bit. Układ U1 zapewnia poprawny restart U2 po włączeniu zasilania, dioda LD sygnalizuje poprawny odbiór SPDIF.

Rysunek 3. Schemat modułu odbiornika SPDIF

Stabilizator U3 zapewnia zasilanie odbiornika. Jeżeli przewidujemy pracę tylko z zasilaniem 3,3 V można go pominąć i wlutować zworę J. Wszystkie niezbędne sygnały wyprowadzone są na złącze szpilkowe I2S zgodne z Pmod lub złącze I2SO zgodnie z AudioDSP, standard napięciowy I2S to 3,3 V. Odbiornik pracuje jako master magistrali I2S.

Interfejs USB/SPDIF

Schemat układu został pokazany na rysunku 4. Moduł umożliwia podłączenie urządzenia USB Audio do magistrali I2S. Jako układ interfejsu zastosowano układ U1 typu PCM2707. Interfejs USB zabezpieczony jest przed skutkami wyładowań ESD układem U3. Moduł zasilany jest z magistrali USB i nie wymaga zasilania i konfiguracji. W systemach Windows nie wymaga także instalacji sterowników.

Rysunek 4. Schemat modułu interfejsu USB

Wszystkie sygnały interfejsu I2S oraz zegar MCLK wyprowadzone są na złącze szpilkowe I2S zgodne z Pmod lub złącze I2SO zgodnie z AudioDSP. Moduł pracuje jako urządzenie master magistrali, standard napięciowy sygnałów I2S to 3,3 V.

Montaż i uruchomienie

Wszystkie moduły posiadają płytki o identycznych wymiarach 36×18 mm oraz rozmieszczeniu złączy. Zmontowane są na dwustronnych płytkach drukowanych, montaż układów jest klasyczny i nie wymaga opisu. Należy zwrócić uwagę na prawidłowe przylutowanie padu termicznego wzmacniacza mocy i obudowy BGA układu ADAU7002.

Rysunek 5. Schemat płytki wzmacniacza SSM2518
Rysunek 6. Schemat płytki modułu konwertera PDM-I2S
Rysunek 7. Schemat płytki modułu odbiornika SPDIF
Rysunek 8. Schemat płytki modułu interfejsu USB

Schematy płytek, wraz z rozmieszczeniem elementów pokazano na rysunkach 5...8. Rodzaj wlutowanego złącza I2S zależy od współpracującego zestawu uruchomieniowego, dla AudioDSP jest to ZL263-10DG, dla Pmod listwa kątowa SIP6 2,54 mm.

Moduły zmontowane ze sprawnych elementów nie wymagają uruchamiania.

Adam Tatuś
adam.tatus@ep.com.pl

Wykaz elementów: Stereofoniczny wzmacniacz małej mocy
Rezystory:
Kondensatory:
  • C1, C2, C5, C6: 470 pF SMD0805
  • C3, C4: 0,1 μF SMD0805
  • C7, C8: 4,7 μF SMD0805
  • CE1: 100 μF/10 V tantalowy SMB
Półprzewodniki:
  • U1: SSM2518CPZ LFCSP20_8
  • U2: ADM7160AUJZ-3.3 SOT-23-5
Inne:
  • J: 0 Ω SMD0402
  • FB1…FB4: dławik SMD0805, WE 74279220601
  • I2S: złącze szpilkowe kątowe 2,54 mm 6 pin SIP6H
  • I2SI: złącze IDC kątowe żeńskie ZL263-10DG
  • SPK: złącze szpilkowe kątowe 2,54 mm 4 pin SIP4H
Wykaz elementów: Konwerter interfejsu mikrofonów cyfrowych PDM do standardu I2S
Rezystory:
  • R1: 4,7 kΩ SMD0805
Kondensatory:
  • C1, C2: 0,1 μF SMD0805
  • C3, C4: 4,7 μF SMD0805
Półprzewodniki:
  • U1: ADAU7002ACBZ WLCSP8
  • U2: ADM7160AUJZ-3.3 SOT-23-5
Inne:
  • J: 0 Ω SMD0402
  • I2S: złącze szpilkowe kątowe 2,54 mm 6 pin SIP6H
  • I2SO: złącze IDC kątowe żeńskie ZL263-10DG
  • PDM: złącze szpilkowe proste 2×4 pin 2,54 mm IDC8H
  • SCK: złącze szpilkowe 2 pin 2,54 mm SIP2
Wykaz elementów: Odbiornik sygnału SPDIF
Rezystory:
  • R1, R2: 1 kΩ SMD0603
  • R3: 10 kΩ SMD0603
  • R4: 75 Ω SMD0603
Kondensatory:
  • C1: 1 μF SMD0603
  • C2, C3: 18 pF SMD0603
  • C4, C5, C12: 0,1 μF SMD0603
  • C6, C7: 4,7 μF SMD0805
Półprzewodniki:
  • LD1: dioda LED SMD0805D
  • U1: ADM1815-5ART SOT-23
  • U2: WM8804 SSOP20_300
  • U3: ADM7160AUJZ-3.3 SOT-23-5
Inne:
  • J: 0 Ω SMD0402
  • FB1, FB2: koralik ferrytowy 600 Ω/100 mA SMD0603
  • XT: rezonator kwarcowy 12 MHz SMD 3,2×2,5
  • I2S: złącze szpilkowe kątowe 2,54 mm 6 pin SIP6H
  • I2SO: złącze IDC kątowe żeńskie ZL263-10DG
  • SPDIF: gniazdo RCA kątowe FC68391
Wykaz elementów: Interfejs USB/SPDIF
Rezystory:
  • R1, R4: 1,5 kΩ SMD0603
  • R2, R3: 22 Ω SMD0603
  • R5: 1 MΩ SMD0603
  • R6: 100 Ω SMD0805
  • RP: drabinka rezystorowa 22 Ω CRA06S08
Kondensatory:
  • C1, C2, C3: 1 μF SMD0603
  • C4: 0,1 μF SMD0603
  • C5, C6: 22 pF SMD0603
  • C7: 1 μF SMD0805
Półprzewodniki:
  • U1: PCM2707 TQFP32
  • U3: USBLC6-2SC6 SOT-23-6
Inne:
  • FB: koralik ferrytowy 600 Ω/100 mA SMD0603
  • XT: rezonator kwarcowy 12 MHz SMD 3,2×2,5
  • I2S: złącze szpilkowe kątowe 2,54 mm 6 pin SIP6H
  • I2SO: złącze IDC kątowe żeńskie ZL263-10DG
  • USB: USB A MICRO SMD
Artykuł ukazał się w
Elektronika Praktyczna
wrzesień 2020
DO POBRANIA
Pobierz PDF Download icon
Elektronika Praktyczna Plus lipiec - grudzień 2012

Elektronika Praktyczna Plus

Monograficzne wydania specjalne

Elektronik listopad 2025

Elektronik

Magazyn elektroniki profesjonalnej

Raspberry Pi 2015

Raspberry Pi

Wykorzystaj wszystkie możliwości wyjątkowego minikomputera

Świat Radio listopad - grudzień 2025

Świat Radio

Magazyn krótkofalowców i amatorów CB

Automatyka, Podzespoły, Aplikacje listopad - grudzień 2025

Automatyka, Podzespoły, Aplikacje

Technika i rynek systemów automatyki

Elektronika Praktyczna listopad 2025

Elektronika Praktyczna

Międzynarodowy magazyn elektroników konstruktorów

Elektronika dla Wszystkich grudzień 2025

Elektronika dla Wszystkich

Interesująca elektronika dla pasjonatów