Miniaturowa czujka ruchu dla Raspberry Pi, Arduino i nie tylko

Miniaturowa czujka ruchu dla Raspberry Pi, Arduino i nie tylko
Pobierz PDF Download icon

Gdy w budowanych aplikacjach zachodzi konieczność wykrycia ruchu lub obecności osoby, tak jak w systemach alarmowych, automatyki domowej czy sterowania oświetleniem, najłatwiej zastosować pasywną czujkę podczerwieni PIR. Dostępna jest szeroka gama czujników, lecz zwykle wymagają one dostarczenia napięcia 12 V, co komplikuje układ zasilania.

Podstawowe parametry:
  • dostępnych wiele typów czujników o różnych charakterystykach,
  • regulowany impuls sygnalizujący zadziałanie,
  • zasilanie napięciem 3…5 V,
  • pobór prądu 200 μA (bez LED).

Prezentowana miniaturowa czujka ruchu zasilana jest napięciem 3...5 V, pobiera nie więcej niż 200 μA (bez LED), a wyjście sygnału może być podłączone bezpośrednio do wyprowadzeń GPIO, co gwarantuje bezproblemową pracę z komputerkami SBC i płytkami uruchomieniowymi Arduino, MSP, STM itp.

Budowa i działanie

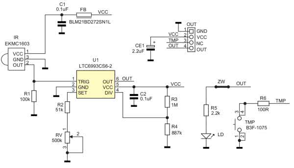
Schemat modułu został pokazany na rysunku 1.

Rysunek 1. Schemat modułu miniaturowego czujnika ruchu

Moduł bazuje na czujniku PIR typu EKMC1603xx (Panasonic), którego budowę wewnętrzną pokazano na rysunku 2.

Rysunek 2. Budowa wewnętrzna czujnika cyfrowego z rodziny PaPIRs (za notą producenta)

Czujnik zawiera układ detekcji podczerwieni, wzmacniacz i komparator, sam przetwornik PIR ma wbudowaną soczewkę dobraną do sposobu montażu i zasięgu. Dostępne są trzy kolory obudowy: czarny, biały i kremowy pozwalające dopasować się do estetyki otoczenia. Przykładowe czujniki z rodziny PaPIRs zostały pokazane na rysunku 3.

Rysunek 3. Przykładowe czujniki z rodziny PaPIRs

Czujniki EKMC to wykonanie podstawowe ogólnego zastosowania, EKMB zoptymalizowano pod kątem obniżonego poboru mocy, a AMN pod kątem detekcji punktowej i detekcji niewielkich przemieszczeń. Zestawienie wybranych parametrów ułatwiające dobór czujników PaPIRs zestawiono w tabeli 1.

Wszystkie czujniki mają zunifikowaną obudowę TO-5 i rozkład wyprowadzeń, co ułatwia wybór czujnika najlepiej dostosowanego do wymogów aplikacji, bez zmian w płytce drukowanej. Do poprawnej aplikacji wymagają tylko odsprzęgnięcia zasilania.

Dla zwiększenia uniwersalności modułu na płytce wbudowano multiwibrator z przedłużaniem impulsu o regulowanym, za pomocą potencjometru RV, czasie trwania. Dla wartości ze schematu jest to ok. 2,1...23 s. Zmieniając R4 na 681 kΩ, można ten czas skrócić do ok. 0,26...2,88 s. Na płytce znalazło się też miejsce na przycisk chwilowy TMP, umożliwiający w razie potrzeby realizację funkcji sabotażu oraz diodę LD sygnalizującą zadziałanie czujnika. Zworą ZW można odłączyć sygnalizację w celu zmniejszenia poboru prądu do ok. 200 μA. Po zastosowaniu podstawki pod czujnik PIR (typ 575-91743103 Mouser) możliwa jest wymiana czujnika bez lutowania, co jest przydatne podczas eksperymentów. Warto jednak zachować ostrożność, gdyż są to elementy wrażliwe na ładunki ESD.

Montaż i uruchomienie

Minimoduł zmontowany jest na dwustronnej płytce drukowanej. Rozmieszczenie elementów pokazano na rysunku 4.

Rysunek 4. Schemat płytki PCB wraz z rozmieszczeniem elementów a) strona TOP, b) strona BOTTOM

Układ zmontowany ze sprawnych elementów nie wymaga uruchamiania, należy tylko dobrać typ czujnika i ustawić czas impulsu wyjściowego. Zmontowany moduł pokazano na fotografii 1.

Fotografia 1. Zmontowany moduł

Układ po włączeniu zasilania wymaga ok. 30 s na ustabilizowanie się czujnika PIR, przez ten czas zadziałania mogą być przypadkowe i powinny być zignorowane.

Adam Tatuś, EP

adam.tatus@ep.com.pl

Wykaz elementów:
Rezystory: (SMD 0805, 1%)
  • R1: 100 kΩ
  • R2: 51 kΩ
  • R3: 1 MΩ
  • R4: 887 kΩ
  • R5: 2,2 kΩ
  • R6: 100 Ω
  • RV: 500 kΩ potencjometr 3296W
Kondensatory:
  • C1, C2: 0,1 μF/10 V SMD0805
  • CE1: 2,2 μF/10 V SMDA
Półprzewodniki:
  • IR: Czujnik PIR EKMC1603
  • LD: LED 3 mm czerwona
  • U1: LTC6993CS6-2 TSOT23-6
Inne:
  • FB: koralik ferrytowy BLM21BD272SN1L SMD0805
  • TMP: kikroprzełacznik TACT
  • ZW: listwa SIP2 2 mm + zwora
  • OUT: złącze 2 mm 4 pin
 
Artykuł ukazał się w
Elektronika Praktyczna
czerwiec 2020
DO POBRANIA
Pobierz PDF Download icon
Elektronika Praktyczna Plus lipiec - grudzień 2012

Elektronika Praktyczna Plus

Monograficzne wydania specjalne

Elektronik listopad 2025

Elektronik

Magazyn elektroniki profesjonalnej

Raspberry Pi 2015

Raspberry Pi

Wykorzystaj wszystkie możliwości wyjątkowego minikomputera

Świat Radio listopad - grudzień 2025

Świat Radio

Magazyn krótkofalowców i amatorów CB

Automatyka, Podzespoły, Aplikacje listopad - grudzień 2025

Automatyka, Podzespoły, Aplikacje

Technika i rynek systemów automatyki

Elektronika Praktyczna listopad 2025

Elektronika Praktyczna

Międzynarodowy magazyn elektroników konstruktorów

Elektronika dla Wszystkich grudzień 2025

Elektronika dla Wszystkich

Interesująca elektronika dla pasjonatów