Modułowe zasilacze do układów lampowych

Modułowe zasilacze do układów lampowych
Pobierz PDF Download icon

W artykule opisano trzy zasilacze pomocne przy konstruowaniu wzmacniaczy lampowych. Wszystkie wykonane są w postaci modułów, które mogą pracować niezależnie, a poprzez odpowiedni dobór zastosowanych elementów można łatwo dopasować je do wymogów własnych aplikacji.

Podstawowe parametry:
  • Zasilacz napięcia anodowego
    • napięcie wyjściowe filtrowane z możliwością stabilizacji,
    • wartość napięcia wyjściowego: 300 V,
    • wydajność prądowa wyjścia: 200 mA,
    • możliwość łączenia szeregowego modułów dla uzyskania wyższego napięcia.
  • Zasilacz napięcia żarzenia
    • stabilizowane, regulowane napięcie wyjściowe,
    • zakres regulacji obejmuje standardowe napięcia żarzenia 4 V (PX25), 5 V (300B), 6,3 V (ECCxx),
    • wydajność prądowa: ok. 2 A (zależy od skuteczności układu chłodzenia).
  • Zasilacz napięcia siatkowego
    • dostarcza napięcia ujemnego,
    • napięcie wyjściowe regulowane w zakresie od kilku do kilkudziesięciu woltów.

Zasilacz napięcia anodowego

Zadaniem zasilacza anodowego (fotografia 1) jest dostarczenie względnie wysokiego napięcia stałego, w zakresie od dziesiątek do setek woltów i obciążeniu zależnym od układu, od kilku do kilkuset miliamperów.

Fotografia 1. Zmontowany zasilacz napięcia anodowego

Schemat układu pokazuje rysunek 4. Zasilacz współpracuje z uzwojeniem anodowym transformatora separującego, którego napięcie doprowadzone jest do złącza J1.

Rysunek 4. Schemat elektryczny zasilacza napięcia anodowego

Napięcie przemienne poprzez prostownik mostkowy D1…D4 złożony z szybkich diod UF4007 oraz kondensator filtrujący CE1 doprowadzone jest do układu filtracji aktywnej opartego na tranzystorze Q1. Tranzystor umieszczony jest na radiatorze typu SK125-50. Dzielnik R1, R2 polaryzuje bramkę Q1, kondensator CE2 filtruje i zapewnia łagodne narastanie napięcia anodowego po włączeniu zasilania. R3 zabezpiecza układ przed oscylacjami. Dioda DZ1 chroni bramkę tranzystora przed przebiciem.

W przypadku gdy zastosowany tranzystor ma wbudowane zabezpieczenie, DZ1 można pominąć. Kondensator CE3 odsprzęga napięcia anodowe. Bezpiecznik F1 lub zamiennie rezystor bezpiecznikowy RF o wartości odpowiedniej do pobieranego prądu zabezpiecza zasilacz przed skutkami zwarcia w obwodach anodowych.

Napięcie anodowe dostępne jest na złączu J2. Zasilacz dostarcza napięcia anodowego odfiltrowanego, ale nie stabilizuje jego wartości. Jeżeli wymagana jest stabilizacja, R1 można zastąpić łańcuchem szeregowo połączonych diod Zenera DZ2...DZ4 dobranych dla osiągnięcia wymaganego napięcia. Układ sprawdza się doskonale jako zasilacz napięcia anodowego, zarówno we wzmacniaczach mocy, jak i w czułych przedwzmacniaczach, zalecana wartość napięcia wyjściowego to 300 V, przy prądzie do 200 mA.

W przypadku gdy wymagana jest wyższa wartość napięcia anodowego np. 400...600 V, układy identycznych zasilaczy można łączyć szeregowo, zasilając je z osobnych uzwojeń anodowych. Połączenie szeregowe ma dodatkową zaletę w postaci łatwo dostępnych elementów na napięcia rzędu 400 V (np. kondensatory elektrolityczne).

Zasilacz napięcia żarzenia

Układ pokazany na fotografii 2 jest przydatny głównie przy konstruowaniu czułych przedwzmacniaczy (gramofonowych, mikrofonowych), gdzie zależy nam na minimalnym przydźwięku od żarzenia lamp.

Fotografia 2. Zmontowany zasilacz napięcia żarzenia

Schemat pokazano na rysunku 5. Napięcie przemienne z uzwojenia transformatora doprowadzane jest do zacisków J1. Następnie podlega prostowaniu w mostku diod Schottky'ego D1...D4 i filtracji poprzez CE1.

Rysunek 5. Schemat elektryczny zasilacza napięcia żarzenia

Napięcie po filtracji dostępne jest na złączu J2-1 i może służyć do zasilania układów sterujących (np. zdalne sterowanie wzmacniacza), dioda LED podłączona do złącza J3 sygnalizuje obecność zasilania. Odfiltrowane napięcie doprowadzone jest do stabilizatora regulowanego U1 LT1085, dzielnik R1,2 ustala wartość napięcia wyjściowego. Kondensatory CE2 i CE3 odsprzęgają zasilanie. Ze względu na uniwersalność układu, która nie ogranicza jego zastosowania tylko do zasilania urządzeń lampowych, na płytce znajduje się miejsce na dodatkowe elementy R3, RV1 oraz na napięcie odniesienia U2, zastępujące rezystor R2, umożliwiające budowę zasilacza precyzyjnego.

Napięcie żarzenia dostępne jest na wyprowadzeniach J2 2/3. Układ U1 zamontowany jest na radiatorze, wydajność zasilacza zależy od skutecznego odprowadzania ciepła z LT1085 oraz od różnicy napięć we-wy (min. 2 V), którą warto zachować jak najmniejszą. Układ z odpowiednio dobranym transformatorem z powodzeniem zasila grzejniki lamp np. PX25 (4 V/2 A), 300B (5 V/1,2 A) lub kilka równolegle połączonych ECCxx (6,3 V, 1,2 A).

Zasilacz napięcia siatkowego

Zasilacz z fotografii 3 znajduje zastosowanie w końcówkach mocy ze stałą polaryzacją.

Fotografia 3. Zmontowany zasilacz napięcia siatkowego

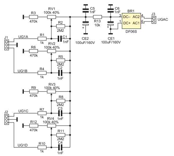
Dostarcza napięcia ujemnego od kilku do kilkudziesięciu woltów o regulowanej wartości Schemat układu pokazuje rysunek 6.

Rysunek 6. Schemat elektryczny zasilacza napięcia siatkowego

Napięcie z uzwojenia siatkowego doprowadzone jest do złącza J3, gdzie po prostowaniu BR1 i filtracji CE1, R13, CE2, podawane jest na cztery identyczne dzielniki rezystorowe. Zastosowanie czterech układów umożliwia zasilanie siatek np. w stereofonicznym wzmacniaczu PP. Napięcia siatek doprowadzone są do złączy J1, J2.

W pierwszym kanale rezystor RV1 ustala napięcie siatkowe, R3 ogranicza zakres regulacji, a R2 zabezpiecza współpracującą lampę przed uszkodzeniem w wyniku usterki potencjometru RV1 (utrata kontaktu ślizgacza), zatykając ją maksymalnym napięciem ujemnym. C1 eliminuje ewentualne trzaski przy regulacji. Jako RV1 zastosowany jest potencjometr wieloobrotowy zapewniający precyzję regulacji. Pozostałe kanały działają identycznie.

Elementy w zależności od aplikacji muszą zostać dobrane indywidualnie, warto w miarę możliwości zawężać zakres regulacji oraz nie zwiększać niepotrzebnie wartości pojemności, aby zapewnić odpowiednią kolejność pojawiania się napięć anodowego i siatkowego, pobór prądu w obwodzie siatkowym jest znikomy, więc podane pojemności są aż nadto wystarczające.

Montaż i uruchomienie

Wszystkie zasilacze umieszczone są na niewielkich jednostronnych płytkach drukowanych. Schematy płytek wraz z rozmieszczeniem elementów pokazano na rysunkach 7, 8, 9.

Rysunek 7. Schemat PCB zasilacza napięcia anodowego
Rysunek 8. Schemat PCB zasilacza napięcia żarzenia
Rysunek 9. Schemat PCB zasilacza napięcia siatkowego

Montaż płytek nie wymaga opisu, po doborze elementów dla konkretnej aplikacji warto pamiętać o posmarowaniu miejsca styków Q1 i U1 pastą termoprzewodzącą oraz zapewnieniu odpowiedniej cyrkulacji powietrza wokół radiatorów. Uruchomienie sprowadza się do sprawdzenia obecności napięć wyjściowych.

UWAGA: W układach lampowych występują napięcia niebezpieczne dla życia, wszelkie prace należy przeprowadzać z zachowaniem wyjątkowej ostrożności.

Adam Tatuś, EP

Wykaz elementów: Zasilacz napięcia anodowego
Rezystory:
  • R1: 1 MΩ/2 W
  • R2: 27 kΩ/2 W
  • R3: 1 kΩ
Kondensatory:
  • CE1: 100 μF/400 V
  • CE2, CE3: 22 μF/400 V
Półprzewodniki:
  • D1…D5: UF4007
  • DZ1: C15V
  • DZ2…DZ4: C91V
  • Q1: STP5NK50ZF
Inne:
  • F1: bezpiecznik (rezystor bezpiecznikowy) 0,2 A
  • HS1: radiator SK125_50 + zestaw mocujący
  • J1, J2: złacze ARK2 5 mm
Zasilacz napięcia żarzenia
Rezystory:
  • R1, R3: 120 Ω 1%
  • R2: 510 Ω 1%
  • R4: 2,2 kΩ 1%
  • RV1: 220 Ω potencjometr wieloobrotowy pionowy
Kondensatory:
  • C1, C2: 100 nF
  • CE1: 10 mF/16 V
  • CE2, CE3: 22 μF/16 V
Półprzewodniki:
  • D1…D4: MBR745
  • U1: LT1085-ADJ
  • U2: LM385-1.2
Inne:
  • HS1: radaitor SK125_50 + zestaw mocujący
  • J1: ARK2 5 mm
  • J2: ARK3 5 mm
  • J3: zlacze KK2_254 pionowe
Zasilacz napięcia siatkowego
Rezystory:
  • R1, R4, R7, R10: 1 kΩ 1% SMD1206
  • R2, R5, R8, R11: 2,2 MΩ 1% SMD1206
  • R3, R6, R9, R12: 470 kΩ 1% SMD1206
  • R13: 10 kΩ 1 W
  • RV1…RV4: 100 kΩ potencjometr wieloobrotowy pionowy
Kondensatory:
  • C1…C6: 1 nF SMD1206
  • CE1, CE2: 100 μF/160 V
Półprzewodniki:
  • BR1: DF06S SMD
Inne:
  • J1, J2: ARK2 5 mm
  • J3: ARK3 5 mm
Artykuł ukazał się w
Elektronika Praktyczna
styczeń 2020
DO POBRANIA
Pobierz PDF Download icon
Materiały dodatkowe
Elektronika Praktyczna Plus lipiec - grudzień 2012

Elektronika Praktyczna Plus

Monograficzne wydania specjalne

Elektronik listopad 2025

Elektronik

Magazyn elektroniki profesjonalnej

Raspberry Pi 2015

Raspberry Pi

Wykorzystaj wszystkie możliwości wyjątkowego minikomputera

Świat Radio listopad - grudzień 2025

Świat Radio

Magazyn krótkofalowców i amatorów CB

Automatyka, Podzespoły, Aplikacje listopad - grudzień 2025

Automatyka, Podzespoły, Aplikacje

Technika i rynek systemów automatyki

Elektronika Praktyczna listopad 2025

Elektronika Praktyczna

Międzynarodowy magazyn elektroników konstruktorów

Elektronika dla Wszystkich grudzień 2025

Elektronika dla Wszystkich

Interesująca elektronika dla pasjonatów