Ekspander GPIO z układem AD5593R

Ekspander GPIO z układem AD5593R
Pobierz PDF Download icon

W artykule opisano wielofunkcyjny, uniwersalny, 8-bitowy ekspander GPIO. Funkcja wyprowadzeń może być określona programowo, nie tylko jako wejście lub wyjście cyfrowe (z pełną konfiguracją PP, OD, TRISTATE), ale także jako niezależny kanał analogowy (A/C lub C/A) o rozdzielczości 12 bitów. Układ AD5599R ma wbudowane źródło napięcia odniesienia 2,5 V. Zależnie od konfiguracji sygnał analogowy może zawierać się w zakresie 0...Vref lub 0...2×Vref.

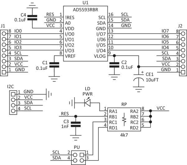
Schemat ideowy modułu ekspandera GPIO pokazano na rysunku 1. Moduł zawiera układ U1-AD5593R, rezystory polaryzujące magistralę I2C. Zwora PU umożliwia ich odłączenie. Obecność napięcia zasilającego sygnalizuje LED LD. Kondensator C3 i rezystor RP-2 generują reset po włączeniu zasilania. Moduł jest zgodny ze standardem ARDuino I2C. Sygnały magistrali i zasilanie są doprowadzone do 4-pinowego złącza typu EH złącza typu EH (I2C).

Rysunek 1. Schemat ideowy ekspandera GPIO

Moduł może być zasilany napięciem z zakresu 2,7…5,5 V. Złącza J1, J2 wyprowadzają sygnały GPIO ekspandera oraz powielają sygnały interfejsu I2C, aby można było ją prowadzić pomiędzy modułami typowym kablem SIP4 (1:1). Uwaga: niektóre fabryczne kable mają przeplot 1-4, 2-3, aby je wykorzystać, należy zamienić kolejność wyprowadzeń w jednym złączu EH.

Moduł zmontowano na dwustronnej płytce drukowanej. Schemat montażowy pokazano na rysunku 2. Sposób montażu jest typowy i nie wymaga opisywania. Konstrukcja mechaniczna modułu umożliwia bezproblemową współpracę z płytkami stykowymi lub prototypowymi. Zalecam stosowanie długich (30…40 mm) złączy SIP wlutowanych tak, aby wyprowadzenia wystawały po obu stronach płytki drukowanej. Taki sposób montażu umożliwia wygodne używanie w płytkach stykowych oraz ułatwia wyprowadzenie sygnałów i rozszerzanie magistrali I2C.

Rysunek 2. Schemat montażowy ekspandera GPIO

Adam Tatuś, EP

Wykaz elementów:
Rezystory:
  • RP: 4,7 kΩ (drabinka CRA06S08)
Kondensatory:
  • C1, C2, C4: 0,1 μF (SMD 0805)
  • C3: 1 nF (SMD 0805)
  • CE1: 10 μF (SMD „A”)
Półprzewodniki:
  • LD: LED (SMD 0805)
  • U1: AD5593RBRUZ (SSOP16)
Inne:
  • I2C: złącze EH4 kątowe
  • J1, J2: złącze SIP 30…40 mm
  • PU: złącze IDC4 + dwie zwory
 
Artykuł ukazał się w
Elektronika Praktyczna
luty 2019
DO POBRANIA
Pobierz PDF Download icon
Elektronika Praktyczna Plus lipiec - grudzień 2012

Elektronika Praktyczna Plus

Monograficzne wydania specjalne

Elektronik listopad 2025

Elektronik

Magazyn elektroniki profesjonalnej

Raspberry Pi 2015

Raspberry Pi

Wykorzystaj wszystkie możliwości wyjątkowego minikomputera

Świat Radio listopad - grudzień 2025

Świat Radio

Magazyn krótkofalowców i amatorów CB

Automatyka, Podzespoły, Aplikacje listopad - grudzień 2025

Automatyka, Podzespoły, Aplikacje

Technika i rynek systemów automatyki

Elektronika Praktyczna listopad 2025

Elektronika Praktyczna

Międzynarodowy magazyn elektroników konstruktorów

Elektronika dla Wszystkich grudzień 2025

Elektronika dla Wszystkich

Interesująca elektronika dla pasjonatów