Zasilacz LED małej mocy z ADM8845

Zasilacz LED małej mocy z ADM8845
Pobierz PDF Download icon

W miarę postępu przekaźnik zastąpiono lampą, lampę - tranzystorem, tranzystor - układem scalonym. Nie inaczej wygląda to w zasilaniu LED - kiedyś wystarczał rezystor, a dzisiaj do tego celu jest wymagany specjalizowany układ scalony. Oczywiście ten układ ma kilka wyróżniających cech, uzasadniających jego zastosowanie.

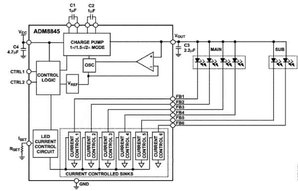
Opisywany moduł zasilacza LED jest oparty na specjalizowanym sterowniku – układ scalony ADM8845 firmy Analog Devices. Schemat blokowy wyjaśniający działanie sterownika pokazano na rysunku 1. Układ jest przeznaczony do zasilania 6 LED w dwóch grupach i stosowany głównie do zasilania podświetlenia tła wyświetlacza. Każda dioda ma indywidualnie kontrolowane źródło prądowe, zapewniające stały prąd niezależnie od zmian napięcia zasilania. Wartość prądu jest określana rezystancją Rset. Natężenie prądu poszczególnych kanałów jest stabilizowane z dokładnością 1%, co zapewnia równomierne podświetlanie. Ze względu na możliwość zasilania białych LED, układ ADM8845 ma wbudowaną przetwornicę z pompą ładunkową. W zależności od wartości napięcia zasilania układ automatycznie przełączy krotność powielania na 1; 1,5 lub 2 dla zapewnienia stałego prądu LED przy zmianach napięcia zasilającego w zakresie 2,7…5,5 V. Maksymalna sprawność układu wynosi 88% przy prądzie LED 30 mA.

Rysunek 1. Uproszczony schemat blokowy aplikacji ADM8845 (za notą Analog Devices)

Oprócz sterowania dwustanowego ON/OFF, wejścia CTRL umożliwiają regulację jasności za pomocą przebiegu PWM (f=0,1…200 kHz).

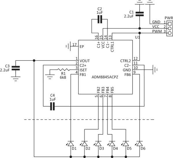
Schemat ideowy (rysunek 2) modułu prototypowego nie odbiega od noty aplikacyjnej. Zastosowano 6 diod świecących w obudowach 3528. Prąd LED wyznacza się ze wzoru ILED=141,6/Rset. Może on być zmieniany w szerokich granicach, należy tylko skontrolować moc traconą w układzie.

Rysunek 2. Schemat ideowy modułu zasilacza LED o małej moc
Rysunek 3. Schemat montażowy modułu zasilacza LED o małej mocy

Moduł zmontowano na dwustronnej płytce drukowanej – jej schemat montażowy pokazano na rysunku 3. Montaż jest typowy i nie wymaga opisywania. Trzeba jedynie zwrócić uwagę na poprawne przylutowanie padu termicznego U1. Prototyp pełni funkcję oświetlacza dla czujnika linii, w którym LED są montowane bezpośrednio na płytce drukowanej. Dla ułatwienia innych zastosowań możliwe jest odcięcie części z diodami świecącymi i wykorzystanie padów na płytce do przyłączenia diod innego typu. Układ może również zasilać 3 LED o większym prądzie świecenia (do 60 mA) poprzez zwarcie par wyprowadzeń FB1/FB2, FB3/FB4, FB5/FB6 zgodnie ze schematem pokazanym na rysunku 4. Możliwe jest także zasilanie mniejszej liczby LED. W takim wypadku należy pozostawić odpowiadające wyprowadzenie FBx niepodłączone lub dołączone do masy.

Rysunek 4. Zasilanie LED o większych wymaganiach prądowych

Oprócz źródła zasilania z zakresu 2,7…5,5 V o wydajności dostosowanej do prądu LED, wymaga także sygnału sterującego PWM. Jeżeli nie wykorzystujemy regulacji jasności, dołaczenie wejścia PWM do masy wyłączy LED, a przyłączenie do VCC załączy LED z maksymalnym ustalonym prądem. Zamiast ADM8845 można użyć układu ADM8843 przeznaczonego do zasilania 4 LED. W tym wypadku wyprowadzenia 4 i 9 należy zawrzeć z masą.

Adam Tatuś, EP

Wykaz elementów:
Rezystory:
  • R1: 6,8 kΩ SMD (805) dobrać wg opisu
Kondensatory:
  • C1, C3: 2,2 μF ceramiczny X5R (805)
  • C2, C4: 1 μF ceramiczny X5R (805)
Półprzewodniki:
  • D1...D6: 3528D biały LED
  • U1: LFCSP16 ADM8845ACPZ
Inne:
  • PWR: SIP3 złącze SIP3 kątowe
 
Artykuł ukazał się w
Elektronika Praktyczna
luty 2019
DO POBRANIA
Pobierz PDF Download icon
Elektronika Praktyczna Plus lipiec - grudzień 2012

Elektronika Praktyczna Plus

Monograficzne wydania specjalne

Elektronik listopad 2025

Elektronik

Magazyn elektroniki profesjonalnej

Raspberry Pi 2015

Raspberry Pi

Wykorzystaj wszystkie możliwości wyjątkowego minikomputera

Świat Radio listopad - grudzień 2025

Świat Radio

Magazyn krótkofalowców i amatorów CB

Automatyka, Podzespoły, Aplikacje listopad - grudzień 2025

Automatyka, Podzespoły, Aplikacje

Technika i rynek systemów automatyki

Elektronika Praktyczna listopad 2025

Elektronika Praktyczna

Międzynarodowy magazyn elektroników konstruktorów

Elektronika dla Wszystkich grudzień 2025

Elektronika dla Wszystkich

Interesująca elektronika dla pasjonatów