Moduł przekładnika prądowego

Moduł przekładnika prądowego
Pobierz PDF Download icon
Pomiar natężenia prądu przemiennego przy użyciu przekładnika prądowego jest o tyle wygodny, że zapewnia galwaniczną izolację między obwodem mierzącym a mierzonym. Niestety, sygnał wychodzący z takiego przekładnika jest, na ogół, bezużyteczny dla przetworników analogowo-cyfrowych, których zadaniem jest zbieranie informacji w systemie mikroprocesorowym. Ten projekt stanowi swego rodzaju ?pomost?, łączący te dwa urządzenia.

W projekcie użyto przekładnika prądowego ASM-010 produkcji TALEMA. Jest on lutowany w płytkę drukowaną i przystosowany do mierzenia prądu z zakresu 1...10 A o częstotliwości 50/60 Hz. Nota katalogowa zaleca obciążenie go rezystorem o rezystancji 50 Ω, a wtedy napięcie na jego zaciskach jest liniową funkcją prądu, zgodnie z charakterystyką pokazaną na rysunku 1, również zaczerpniętą z tej noty. Na wyjściu występuje napięcie sinusoidalne, przemienne, o amplitudzie nie większej niż kilkadziesiąt miliwoltów. Rolą układu, którego schemat widnieje na rysunku 2, jest jego wzmocnienie i wyprostowanie.

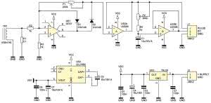
Napięcie z przekładnika trafia na wejście układu jednopołówkowego prostownika idealnego, zrealizowanego na wzmacniaczu operacyjnym OP07. Charakteryzuje się on bardzo małym wejściowym napięciem niezrównoważenia. Potencjometr P1 służy do ustalania wzmocnienia. Może ono zawierać się w przedziale ok. 1...200 V/V.

Rysunek 1. Charakterystyka uwy = f(iwe)

Rysunek 2. Schemat ideowy modułu

Wyjście prostownika idealnego jest dołączone do wtórnika napięciowego, zbudowanego na tanim i popularnym LM358. Jest to konieczne, ponieważ ewentualna pojemność, jaka byłaby dołączona do wyjścia takiego prostownika (np. długi przewód ekranowany), zaburzałaby jego pracę. Rezystor R3 częściowo kompensuje wpływ prądów płynących przez wejścia układu US1.

Sygnał z wyjścia pierwszego wtórnika trafia na bardzo prosty układ całkujący RC, który wyznacza jego wartość średnią. Stała czasowa tego układu jest regulowana potencjometrem P2, natomiast rezystor R4 zapobiega powstaniu sytuacji, w której kondensator C1 byłby dołączony do wyjścia US2A jedynie poprzez niską rezystancję ścieżek. Taka uśredniona wartość jest przydatna w sytuacji, kiedy nie jest istotny kształt impulsów. W idealnym wypadku, napięcie stałe na wyjściu "DC" miałoby wartość ok. 32% amplitudy impulsów z wyjścia "PULSE".

Napięcie zasilające moduł jest stabilizowane przez układ LM78L09. Ujemnego napięcia dostarcza pompa ładunkowa o oznaczeniu ICL7660. Dzięki wytworzeniu zasilania dwubiegunowego, możliwa jest poprawna praca układu różnicowego znajdującego się na wejściu układu OP07.

Moduł został zmontowany na jednostronnej płytce drukowanej o wymiarach 51 mm×37 mm, której schemat montażowy pokazano na rysunku 3. Układ US2 zaleca się zamontować na podstawce, ponieważ może ulec uszkodzeniu wskutek przypadkowego zwarcia któregokolwiek wyjścia z masą. Prawidłowo zmontowany moduł jest gotowy do przyłączenia zasilania z zakresu tolerowanego przez 78L09, czyli ok. 11...35 V.

Rysunek 3. Schemat montażowy modułu przekładnika

Rysunek 4. Oscylogramy napięć wyjściowych

Pobór prądu wynosi ok. 10 mA przy nieobciążonych wyjściach. Regulację wzmocnienia najprościej przeprowadzić przekładając przez otwór w przekładniku przewód, w którym płynie prąd przemienny o znanej wartości. Obserwując amplitudę impulsów wyjściowych (bądź napięcie stałe na wyjściu "DC" przy największej rezystancji potencjometru P2), tak doregulować wzmocnienie przy użyciu P1, aby cały żądany zakres pomiarowy mieścił się w zakresie akceptowanym przez wejście przetwornika analogowo/cyfrowego. Należy pamiętać, że maksymalne napięcie na wyjściu to ok. 6 V, ograniczone przez dropout wyjścia OP07, pomniejszone o spadek na diodzie D2.

Na rysunku 4 pokazano oscylogram przedstawiający napięcie z wyjścia "PULSE" (przebieg niebieski) oraz z wyjścia "DC" (przebieg żółty). Przez przewód w przekładniku płynął prąd o wartości skutecznej 3,5 A zasilający odbiornik rezystancyjny z sieci 230 V.

Wzmocnienie oraz stała czasowa zostały ustalone na wartości maksymalne. Na koniec, uwaga eksploatacyjna: użyty przekładnik prądowy jest wprawdzie tani i niewielki, za to nie nadaje się do pomiaru małych prądów (producent podaje zakres 1...10 A). Należy również liczyć się z małą dokładnością (według producenta wynosi ona 10%).

Michał Kurzela, EP

Artykuł ukazał się w
Elektronika Praktyczna
kwiecień 2015
DO POBRANIA
Pobierz PDF Download icon
Materiały dodatkowe
Elektronika Praktyczna Plus lipiec - grudzień 2012

Elektronika Praktyczna Plus

Monograficzne wydania specjalne

Elektronik listopad 2025

Elektronik

Magazyn elektroniki profesjonalnej

Raspberry Pi 2015

Raspberry Pi

Wykorzystaj wszystkie możliwości wyjątkowego minikomputera

Świat Radio listopad - grudzień 2025

Świat Radio

Magazyn krótkofalowców i amatorów CB

Automatyka, Podzespoły, Aplikacje listopad - grudzień 2025

Automatyka, Podzespoły, Aplikacje

Technika i rynek systemów automatyki

Elektronika Praktyczna listopad 2025

Elektronika Praktyczna

Międzynarodowy magazyn elektroników konstruktorów

Elektronika dla Wszystkich grudzień 2025

Elektronika dla Wszystkich

Interesująca elektronika dla pasjonatów