MPX5700_AIRC - Regulator ciśnienia kompresora modelarskiego

MPX5700_AIRC - Regulator ciśnienia kompresora modelarskiego
Pobierz PDF Download icon

Układ regulatora ciśnienia powstał w celu zastąpienia uszkodzonego presostatu w kompresorze modelarskim. Prezentowany projekty może zastąpić uszkodzony presostat lub uzupełnić kompresor o możliwość płynnej nastawy ciśnienia wyjściowego.

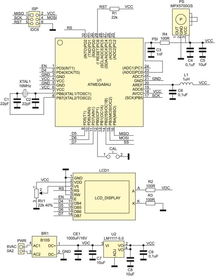
Układ oparty jest o wskaźnik ciśnienia AVT1826 opisany w EP 9/2014 oraz płytkę wykonawczą (PWR) zawierającą zasilacz, przekaźnik SSR i interfejs klawiatury. Schemat wskaźnika pokazano na rysunku 1. Schemat płytki wykonawczej – na rysunku 2.

Rysunek 1. Schemat ideowy wskaźnika ciśnienia AVT1826
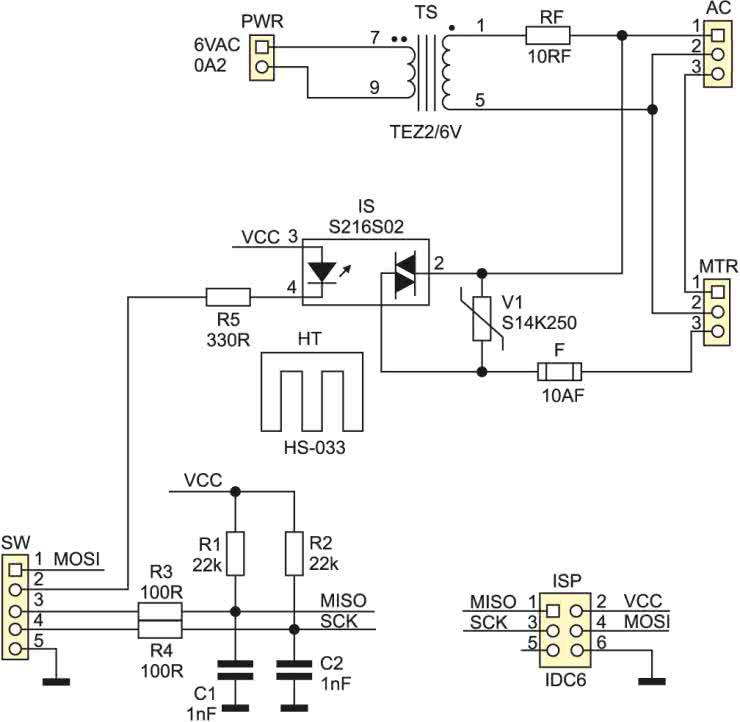
Rysunek 2. Schemat ideowy płytki wykonawczej

Ciśnienie wyjściowe kompresora jest mierzone w zakresie 0…700 kPa przetwornikiem MPX5700 i porównywane z wartością zadaną. Zakres nastaw ciśnienia wynosi 50…650 kPa. Regulator ciśnienia jest dwustanowy (ON/OFF), ma histerezę 25 kPa. Taki sposób regulacji wpływa na trwałość kompresora jednocześnie utrzymując ciśnienie z wystarczającą dokładnością, szczególnie w wypadku kompresorów ze zbiorniczkiem wyrównawczym. Przyciski UP/DN są dołączone przez układy filtrujące złożone z rezystorów R1…R4 oraz kondensatorów C1…C2 do wyprowadzeń MOSI/SCK procesora. Sygnał sterujący przekaźnikiem IS (SSR) jest dostępny przez rezystor R5 ograniczający prąd LED na wyprowadzeniu MOSI. Strona wtórna przekaźnika jest zabezpieczona warystorem V1 przed skutkami przepięć i szybkim bezpiecznikiem 10 A (najlepiej z piaskiem kwarcowym gaszącym łuk) przed zwarciem w silniku. Na płytce jest umieszczony także transformator dostarczający napięcie 6 V AC do zasilania AVT-1826. Transformator jest zabezpieczony rezystorem bezpiecznikowym RF.

Układ zmontowano na jednostronnej płytce drukowanej. Jej schemat montażowy pokazano na rysunku 3.

Rysunek 3. Schemat montażowy płytki wykonawczej

Przekaźnik SSR wymaga niewielkiego radiatora. Po poprawnym montażu urządzenie wymaga zaprogramowania (MPX5700_AIRC.hex) oraz skonfigurowania mikrokontrolera (bajty konfiguracyjne HIGH = 0xCF, LOW = 0x3F).

Sposób dołączenia regulatora pokazano na rysunku 4.

Rysunek 4. Sposób dołączenia regulatora ciśnienia

Zmontowany regulator należy umieścić w obudowie zapewniającej bezpieczną obsługę i zabezpieczającej układ przed uszkodzeniem mechanicznym i zanieczyszczeniami.

Uwagi odnośnie do użycia:
• Połączenia należy wykonać przewodami o izolacji i przekroju dostosowanym do obciążenia.
• Wszystkie połączenia sieci 230 V należy wykonać w podwójnej izolacji z odpowiednim zabezpieczeniem miejsc połączeń, pamiętając o prawidłowo podłączonym przewodzie ochronnym.
• Nie wolno przekraczać ciśnienia, dla którego zaprojektowano zbiornik lub kompresor.
• Niedopuszczalne jest mostkowanie presostatu bezpieczeństwa lub blokowanie zaworu upustowego kompresora.
• Połączenie przewodu ciśnieniowego przetwornika należy wykonać za pomocą redukcji 1/8”:6 mm (lub innej dostosowanej do presostatu) połączyć w miejscu presostatu sterującego kompresora, zapewniając szczelność połączenia.

Przy pierwszym uruchomieniu regulator wymaga kalibracji przesunięcia przetwornika, na wyświetlaczu zostanie wyświetlony alarm kalibracji:

MPX5700
CAL AL!

Aby wykonać kalibrowanie należy wyrównać ciśnienia strony pomiarowej i wzorcowej przetwornika poprzez odłączenie ewentualnych wężyków pomiarowych. Ważne jest także, aby nie wystawiać przetwornika na przewiew i nie zasłaniać otworu wyrównawczego z tyłu obudowy MPX, gdyż wpłynie to na wartość napięcia kompensacji. Jeżeli przetwornik jest przygotowany do kompensacji, należy nacisnąć przycisk CAL. Zakończenie procedury kalibracji zostanie zasygnalizowane komunikatem:

MPX5700
CAL OK

Procedurę kalibracji z zachowaniem opisanych zasad można wywołać ponownie w trakcie pomiarów. Wskaźnik sygnalizuje dodatkowo dwa stany awaryjne, przekroczenie ciśnienia 700kPa (OVP):

Pressure
OVP AL!

i podciśnienie w rurce pomiarowej (VAC):

Pressure
VAC AL!

które są szkodliwe dla przetwornika i w skrajnym wypadku mogą doprowadzić do jego uszkodzenia.

Po wykonaniu kalibracji regulator przejdzie do normalnego trybu pracy, w którym wskazywana jest wartość zadana S:xxx[kPa] oraz zmierzona wartość ciśnienia P:yyy [kPa]:

S:xxxkPa
P:yyykPa

przyciski UP/DN umożliwiają na bieżąco korektę nastaw, przełącznik trójpozycyjny SMODE umożliwia wybór trybu pracy regulatora:

  • MAN: tryb ręczny, załączony, regulator wskazuje ciśnienie, kompresor jest załączony.
  • OFF: tryb ręczny, wyłączony, regulator wskazuje ciśnienie, kompresor jest wyłączony.
  • AUTO: tryb automatyczny, regulator wskazuje ciśnienie, kompresor jest sterowany w zależności od wartości zadanej.
  • Wyłącznik ON, umożliwia wyłączenie zasilania regulatora i kompresora.

Adam Tatuś, EP

Wykaz elementów:
Rezystory:
  • R1, R2: 22 kΩ (SMD 1206)
  • R3, R4: 100 Ω (SMD 1206)
  • R5: 330 Ω (SMD 1206)
  • RF: rezystor bezpiecznikowy 0,5 W
Kondensatory:
  • C1, C2: 1 nF (SMD 1206)
Półprzewodniki:
  • IS: S216S02 (przekaźnik półprzewodnikowy)
  • V1: S14K250 (warystor S14)
Pozostałe:
  • AC, MTR: złącze ARK3/5 mm
  • F: bezpiecznik 10A (F) z oprawką do druku
  • HT: HS-003 (radiator z elementami montażowymi)
  • ISP: złącze IDC6+kabel
  • PWR: złącze KK2 kompletne+kabel
  • SW: złącze KK5 kompletne
  • TS: TEZ2/6V (transformator do druku)
  • DN, UP: przycisk monostabilny
  • SMODE: przełącznik ON/OFF/ON
  • AVT1826: zmontowany zestaw AVT1826
Artykuł ukazał się w
Elektronika Praktyczna
styczeń 2015
DO POBRANIA
Pobierz PDF Download icon
Materiały dodatkowe
Elektronika Praktyczna Plus lipiec - grudzień 2012

Elektronika Praktyczna Plus

Monograficzne wydania specjalne

Elektronik listopad 2025

Elektronik

Magazyn elektroniki profesjonalnej

Raspberry Pi 2015

Raspberry Pi

Wykorzystaj wszystkie możliwości wyjątkowego minikomputera

Świat Radio listopad - grudzień 2025

Świat Radio

Magazyn krótkofalowców i amatorów CB

Automatyka, Podzespoły, Aplikacje listopad - grudzień 2025

Automatyka, Podzespoły, Aplikacje

Technika i rynek systemów automatyki

Elektronika Praktyczna listopad 2025

Elektronika Praktyczna

Międzynarodowy magazyn elektroników konstruktorów

Elektronika dla Wszystkich grudzień 2025

Elektronika dla Wszystkich

Interesująca elektronika dla pasjonatów