Włącznik 230 V sterowany dowolnym pilotem na podczerwień

Włącznik 230 V sterowany dowolnym pilotem na podczerwień
Pobierz PDF Download icon

Nieskomplikowany układ zdalnie sterowanego włącznika, pozwalający sterować pracą dowolnego odbiornika energii elektrycznej. Zasilany bezpośrednio z sieci energetycznej, współpracuje praktycznie z dowolnym pilotem na podczerwień, a procedura nauki kodów nadajnika sprowadza się do kilku prostych czynności.

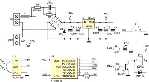
Schemat elektryczny włącznika pokazano na rysunku 1. Układ jest zasilany z sieci 230 V AC za pośrednictwem zasilacza beztransformatorowego. Kondensator C1 ogranicza prąd, który urządzenie może pobrać z sieci energetycznej, a rezystor R1 zabezpiecza mostek B1 przed uszkodzeniem na skutek przeciążenia, które wystąpiłoby w chwili włączenia go do sieci. Rezystor R2 służy do rozładowania kondensatora C1 po odłączeniu zasilacza. Mostek prostowniczy został dołączony do ogranicznika napięcia w postaci diody Zenera 12 V, natomiast kondensatory C1…C5 pełnią rolę filtra zasilania.

Rysunek 1. Schemat ideowy włącznika IR

Napięcie wejściowe jest podawane na stabilizator U1 typu 78L05. Zasilacz beztransformatorowy nie zapewnia separacji od sieci energetycznej, więc trzeba mieć na uwadze, że w układzie mogą występować napięcia niebezpieczne dla zdrowia i życia człowieka.

Rolę odbiornika kodów IR pełni układ U3 typu TSOP4836, a całą pracą przełącznika steruje mikrokontroler ATtiny45. Główne zadanie, które wykonuje mikrokontroler, a właściwie jego program, to odnajdowanie w sygnale z odbiornika podczerwieni ramek, czyli kodów wysyłanych z pilota IR. Taka ramka zawiera zwykle od kilkunastu do kilkudziesięciu impulsów, których czasy trwania i czasy przerwy z reguły mieszczą się w przedziale od 0,2 ms do 3 ms. Program mierzy impulsy o długości do 8 ms, a jeżeli na wejściu sygnału utrzyma się poziom niezmieniony przez 8 ms, to oznacza, że nadawanie jednej ramki zostało zakończone i najbliższy impuls będzie początkiem nowej ramki. Gdy pojawi się sygnał, program odmierza czasy impulsów i czasy przerw pomiędzy nimi i zapisuje wyniki w tablicy aż do kolejnej przerwy lub do uzyskania 64 pomiarów. Zatem jedynymi ograniczeniami odnośnie do pilota (kodu), którego urządzenie potrafi się „nauczyć” jest czas każdego pojedynczego impulsu i przerwy, które muszą zawierać się we wspomnianych granicach oraz maksymalna długość kodu – 32 impulsy (i 32 przerwy). Ostatni warunek to częstotliwość modulacji sygnału IR – każdy pilot wysyła kody na określonej częstotliwości nośnej. Najbardziej popularna i najczęściej spotykana to 36 kHz, rzadziej 38 lub 40 kHz. Zastosowany odbiornik podczerwieni TSOP1736 jest zestrojony dla sygnałów o częstotliwości 36kHz, ale odbiera prawidłowo również sygnały 38 kHz.

W razie potrzeby odbiornik można wymienić na podobny o innej częstotliwości.

Jako układ wykonawczy zastosowano przekaźnik typu JQX68F/121ZS (cewka 12 V DC, styki 8 A/230 V AC). Przy sterowaniu obciążeniem o znacznej mocy należy zwrócić uwagę na obciążenie styków przekaźnika oraz ścieżek płytki drukowanej. Aby poprawić ich obciążalność można pocynować ścieżki lub ułożyć na nich i przylutować drut miedziany. Wyłącznik wyposażony został w przycisk, który oprócz wejścia do procedury nauki kodów umożliwia bezpośrednie przełączanie przekaźnika bez konieczności stosowania pilota. Krótkie przyciśniecie przycisku pozwala zmieniać stan przekaźnika. Dioda LED1 sygnalizuje aktualny stan przekaźnika oraz dodatkowo informuje zarówno o pracy układu, odebraniu komendy z pilota jak i wejściu w tryb programowania.

Rysunek 2. Schemat montażowy włącznika IR

Schemat montażowy włącznika pokazano na rysunku 2. Całość została zmontowana na jednostronnej płytce drukowanej o wymiarach 31 mm×75 mm. Montaż układu rozpoczynamy od wlutowania w płytkę oporników i innych elementów o niewielkich rozmiarach, a kończymy montując kondensatory elektrolityczne przekaźnik oraz złącza śrubowe. Włącznik zmontowany ze sprawnych elementów nie wymaga jakiejkolwiek regulacji i po zarejestrowaniu komend wysyłanych przez pilota jest gotowy do pracy. Mowa tu o komendach, ponieważ możliwe jest zaprogramowanie oddzielnej komendy do włączenia przekaźnika jak i oddzielnej do jego wyłączenia.

Wejście w tryb programowania kodów pilota odbywa się poprzez przytrzymanie przycisku S1 przez czas około 5 s. Po wykonaniu tej czynności dioda LED zacznie migać. Oznacza to, że układ oczekuje na podanie i potwierdzenie komendy z pilota. Jej prawidłowe odebranie zostanie potwierdzone dłuższym zaświeceniem diody LED. W kolejnym etapie dioda LED zacznie ponownie migać, oznacza to, iż układ oczekuje potwierdzenia zarejestrowanej już wcześniej komendy. Należy wtedy ponownie przycisnąć ten sam przycisk w pilocie. Jeżeli na tym etapie przyciskiem S1 zakończymy proces nauki komend to układ będzie reagował tylko na ten jeden przycisk pilota, naprzemiennie włączając i wyłączając przekaźnik. Natomiast, jeżeli zależy nam na zaprogramowaniu oddzielnego przycisku do wyłączenia przekaźnika, należy nie przerywać procedury nauki tylko analogicznie jak wcześniej wprowadzić dwukrotnie komendę wyłączającą przekaźnik. Po odebraniu prawidłowych kodów procedura programowania zostaje zakończona a układ powróci do normalnej pracy. Wejście w tryb programowania możliwe jest w dowolnym momencie pracy układu. Cały czas należy pamiętać, że wiele punktów na płytce obwodu drukowanego znajduje się pod niebezpiecznym dla życia i zdrowia napięciem 230 V AC. Podczas uruchamiania należy więc zachować szczególne środki ostrożności, a na czas eksploatacji rządzenia umieścić je w obudowie.

EB

Wykaz elementów:
Rezystory:
  • R1: 150 Ω/3 W
  • R2: 1 MΩ
  • R3...R5: 2,2 kΩ
Kondensatory:
  • C1: 470 nF/400 V
  • C2...C4: 100 nF
  • C5, C6: 470 μF/16 V
Półprzewodniki:
  • B1: mostek prostowniczy
  • D1: dioda Zenera 12 V/0,4 W
  • D2: 1N4148
  • LED1: dioda LED
  • U1: 78L05
  • U2: ATtiny45 (zaprogramowany)
  • U3: TSOP4836
  • T1: BC547
Inne:
  • S1: przycisk miniaturowy, kątowy
  • F1: bezpiecznik 8 A
  • PK1: przekaźnik JQX68F/121ZS lub podobny
  • IN, OUT: ARK2/500
 
ZOBACZ WIDEO DO TEGO PROJEKTU
AVT1840 - Włącznik 230V sterowany dowolnym pilotem na podczerwień
Play btn
AVT1840 - Włącznik 230V sterowany dowolnym pilotem na podczerwień
Artykuł ukazał się w
Elektronika Praktyczna
listopad 2014
DO POBRANIA
Pobierz PDF Download icon
Materiały dodatkowe
Elektronika Praktyczna Plus lipiec - grudzień 2012

Elektronika Praktyczna Plus

Monograficzne wydania specjalne

Elektronik listopad 2025

Elektronik

Magazyn elektroniki profesjonalnej

Raspberry Pi 2015

Raspberry Pi

Wykorzystaj wszystkie możliwości wyjątkowego minikomputera

Świat Radio listopad - grudzień 2025

Świat Radio

Magazyn krótkofalowców i amatorów CB

Automatyka, Podzespoły, Aplikacje listopad - grudzień 2025

Automatyka, Podzespoły, Aplikacje

Technika i rynek systemów automatyki

Elektronika Praktyczna listopad 2025

Elektronika Praktyczna

Międzynarodowy magazyn elektroników konstruktorów

Elektronika dla Wszystkich grudzień 2025

Elektronika dla Wszystkich

Interesująca elektronika dla pasjonatów