Mikroklaskacz - mikroprocesorowy włącznik akustyczny

Mikroklaskacz - mikroprocesorowy włącznik akustyczny
Pobierz PDF Download icon

Włącznik akustyczny typu "klaskacz" to bardzo efektowne urządzenie. Umożliwia np. sterowanie oświetleniem w pomieszczeniu w bardzo wygodny sposób, ale tylko pod warunkiem, że działa bezbłędnie. Dzięki zastosowaniu mikrokontrolera włącznik bezbłędnie reaguje na dźwięk.

Włącznik reaguje nie na pojedyncze, lecz na podwójne klaśnięcie. Przy czym chodzi tu o "klaśnięcie" umowne - może to być inny podobny dźwięk, np. głośne stukanie. Dla zapewnienia niezawodności, ograniczono pasmo częstotliwościowe - przedwzmacniacza sygnału z mikrofonu od kilkuset Hz do kilku kHz. Klaśnięcia muszą być odpowiednio silne, głośne.

Za przedwzmacniaczem włączono komparator, który reaguje na sygnały o odpowiednio wysokiej amplitudzie. Próg zadziałania jest ustawiany za pomocą potencjometru, ale mikrokontroler może go zmienić. Mikrokontroler umożliwia również zachowanie określonych zależności czasowych - drugie klaśnięcie musi nastąpić w czasie od 1 s do 2 s po pierwszym.

Pierwsze klaśniecie powoduje mignięcie diody LED, która po czasie ok. 1 s zaświeci się ponownie sygnalizując, że to właściwy moment na kolejne klaśnięcie. Dodatkowo, jeśli drugie klaśnięcie lekko się opóźni, to dioda LED zaświeci się po raz trzeci dając drugą i zarazem ostatnią szansę na klaśnięcie. Jeśli wtedy się nie uda, to włącznik blokuje się na ok. 4 s. Włącznik jest blokowany po każdej niewłaściwej sekwencji dźwięków, a w niektórych przypadkach czułość zadziałania jest ograniczana na czas kilkunastu sekund.

Podsumowując, po przeczytaniu powyższego opisu można odnieść wrażenie, że wyzwolenie układu jest prawie niemożliwe. W rzeczywistości już po kilkunastu minutach testowania włącznika nawet nie było potrzeby patrzenia na diodę LED, ponieważ właściwy rytm klaśnięć łatwo wyczuć i przyswoić.

Włącznik ma jeszcze jedna nietypową cechę, która zwiększa jego funkcjonalność - po podłączeniu zasilania od razu załącza wyjście. Jeśli taki układ zostanie włączony do istniejącej instalacji za włącznikiem oświetlenia, tuż przed odbiornikiem to w pierwszej chwili jego istnienie będzie niezauważalne. Po włączeniu przełącznikiem światło natychmiast się załączy, po wyłączeniu przełącznikiem, światło wyłączy się. Ale gdy światło będzie załączone mamy dodatkową możliwość wyłączać i załączać je przy pomocy klaśnięć.

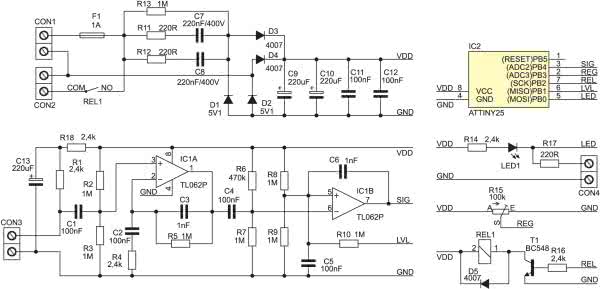
Rysunek 1. Schemat ideowy włącznika akustycznego

Schemat włącznika pokazano na rysunku 1. Zasilanie dostarcza typowy zasilacz beztransformatorowy, w którym kluczowe znaczenie ma pojemność połączonych kondensatorów C7 i C8. Na wyjściu zasilacza jest napięcie ok. 5 V ustalone przez diody Zenera D1 i D2. W bloku analogowym znajduje się układ zasilania mikrofonu elektretowego (rezystory R1 i R18, kondensator C13) oraz przedwzmacniacz mikrofonowy z ograniczonym pasmem przenoszenia (układ scalony IC1A, kondensatory C2i C3, rezystory R4 i R5).

Sygnał z przedwzmacniacza trafia na jedno z wejść komparatora. Napięcie na drugim wejściu ustala dzielnik napięcia R8/R9, ale dodatkowo jego wartość jest zmieniana za pomocą przebiegu PWM, który jest generowany przez mikrokontroler dołączony do dzielnika poprzez rezystor R10. Przy każdym klaśnięciu na wyjściu komparatora występuje impuls prostokątny. Program zawarty w pamięci mikrokontrolera rejestruje każdy z nich i odpowiednio sygnalizuje za pomocą diody LED oraz steruje przekaźnikiem. Dodatkowo, dioda LED krótkim mignięciem co kilka sekund sygnalizuje aktywność włącznika.

Rysunek 2. Schemat montażowy włącznika akustycznego

Schemat montażowy włącznika pokazano na rysunku 2. Montaż nie powinien sprawić większych problemów nawet mniej doświadczonym osobom. Uwaga - na płytce włącznika występują napięcia niebezpieczne dla zdrowia i życia człowieka, montaż i uruchomienie należy wykonać pod nadzorem osoby wykwalifikowanej.

Po zmontowaniu należy wstępnie ustawić potencjometr na połowę zakresu. Do złącza CON2 (OUT) można dołączyć dowolny odbiornik. Do złącza CON3 należy dołączyć mały mikrofon elektretowy z zachowaniem właściwej polaryzacji. Mikrofon nie może bezpośrednio stykać się z czymś np., z obudową, ponieważ będzie to zakłócało jego pracę. Złącze CON4 pozwala na dołączenie opcjonalnego przycisku, który symuluje podwójne klaśnięcie - każde przyciśnięcie zmieni stan wyjścia na przeciwny. Na koniec należy dołączyć zasilanie do złącza CON1 (POW).

Prawidłowo zmontowany układ działa od razu, należy tylko wyregulować czułość oraz doświadczalnie dobrać optymalne ukierunkowanie mikrofonu - nie zawsze ustawienie do centrum pomieszczenia daje najlepszy efekt. Bezbłędność układu oczywiście nie wynosi 100%. W trakcie testów nie dał się oszukać, ale ograniczał czułość w wyniku reagowania na pojedyncze "klaśnięcia" z głośno ustawionego telewizora, a to utrudniało reakcję na prawdziwe. Natomiast włącznik "poddał się" w sytuacji, gdy w pomieszczeniu zaczęła kłócić się dwójka dzieci - towarzyszyły temu przypadkowe krzyki, hałas i włącznik wyłączył oświetlenie, którym sterował. Przy odrobinie inwencji można użyć tego efektu do uspokojenia dzieci...

KS

Wykaz elementów:
Rezystory:
  • R1, R4, R14, R16, R18: 2,4 kΩ
  • R2, R3, R5, R7…R10, R13: 1 MΩ
  • R11, R12, R17: 220 Ω
  • R6: 470 kΩ
  • R15: 100 kΩ (pot. montażowy, pionowy)
Kondensatory:
  • C1, C2, C4, C5, C11, C12: 100 nF
  • C3, C6: 1 nF
  • C7, C8: 220 nF/400 V
  • C9, C10, C13: 220 μF/16 V
Półprzewodniki:
  • LED1: dioda LED dowolna
  • D1, D2: dioda Zenera 5,6 V
  • D3, D4, D5: 1N4007
  • T1: BC548
  • IC1: TL062
  • IC2: ATtiny25 (zaprogramowany)
Inne:
  • REL1: przekaźnik JZC49F/5V
  • F1: bezpiecznik 1A + gniazdo do druku
  • MIC: mikrofon elektretowy
  • MIC, SW: złącze ARK500/2
  • POW, OUT: złącze ARK750/2
ZOBACZ WIDEO DO TEGO PROJEKTU
AVT1835 - Mikroklaskacz - mikroprocesorowy włącznik akustyczny
Play btn
AVT1835 - Mikroklaskacz - mikroprocesorowy włącznik akustyczny
Artykuł ukazał się w
Elektronika Praktyczna
październik 2014
DO POBRANIA
Pobierz PDF Download icon
Materiały dodatkowe
Elektronika Praktyczna Plus lipiec - grudzień 2012

Elektronika Praktyczna Plus

Monograficzne wydania specjalne

Elektronik listopad 2025

Elektronik

Magazyn elektroniki profesjonalnej

Raspberry Pi 2015

Raspberry Pi

Wykorzystaj wszystkie możliwości wyjątkowego minikomputera

Świat Radio listopad - grudzień 2025

Świat Radio

Magazyn krótkofalowców i amatorów CB

Automatyka, Podzespoły, Aplikacje listopad - grudzień 2025

Automatyka, Podzespoły, Aplikacje

Technika i rynek systemów automatyki

Elektronika Praktyczna listopad 2025

Elektronika Praktyczna

Międzynarodowy magazyn elektroników konstruktorów

Elektronika dla Wszystkich grudzień 2025

Elektronika dla Wszystkich

Interesująca elektronika dla pasjonatów