Termostat z wyjściem PWM

Termostat z wyjściem PWM
Pobierz PDF Download icon
Przeważająca większość termostatów reguluje temperaturę na zasadzie włączenia-wyłączenia zasilania. Powoduje to, że grzałka może rozgrzać się do znacznej temperatury zanim ciepło przedostanie się do czujnika. Omawiane urządzenie umożliwia płynną regulację mocy grzania, zależną od aktualnej temperatury.

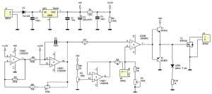
Rysunek 1. Schemat ideowy regulatora

Schemat ideowy regulatora pokazano na rysunku 1. Podstawowym blokiem funkcjonalnym jest zespół dwóch wzmacniaczy operacyjnych (US2A i US2D) zawartych w strukturze LM324, których zadaniem jest generowanie przebiegu trójkątnego. Wzmacniacz US2A pracuje w roli komparatora z histerezą, a US2D (razem z rezystorem R4 i kondensatorem C5) w układzie całkującym.

Wzmacniacze są połączone pętlą dodatniego sprzężenia zwrotnego, dlatego generują drgania. Na wyjściu US2A występuje przebieg prostokątny, a na wyjściu US2D przebieg trójkątny będący efektem całkowania przebiegu prostokątnego. Sygnał trójkątny jest kierowany z powrotem na komparator i w ten sposób pętla zamyka się. Uzyskiwane z dzielnika rezystancyjnego R1/R2 napięcie pomocnicze 4,5 V stanowi masę pozorną dla wzmacniaczy operacyjnych. Potencjometrem P1 ustala się częstotliwość i amplitudę generowanego przebiegu.

Impulsy prostokątne o zmiennym wypełnieniu wytwarza wzmacniacz operacyjny US2B pracujący jako komparator, lecz bez histerezy. Porównuje on wartość chwilową sygnału trójkątnego z wartością napięcia, które ustaliło się na dzielniku rezystancyjnym zawierającym termistor. Jeżeli ta pierwsze napięcie jest większe niż drugie, wówczas na wyjściu występuje napięcie zbliżone do zasilającego. Ideę działania przedstawia rysunek 2. Pozioma linia przerywana oznacza napięcie stałe podawane na wejście odwracające z dzielnika.

Rysunek 2. Schematyczne przedstawienie przebiegów czasowych napięć w różnych punktach układu dla różnych wartości napięcia z dzielnika

Wtórnik napięciowy US2C uniezależnia napięcie odniesienia zasilające dzielnik z termistorem od wartości rezystancji tej gałęzi układu. Dzieje się to dzięki bardzo małej impedancji wyjściowej takiego wtórnika, rzędu ułamka oma. Potencjometr P3 służy do regulowania czułości układu, o czym dalej.

Wtórnik komplementarny, złożony z tranzystorów T1 i T2, ma za zadanie szybkie przeładowywanie pojemności wejściowej tranzystora T3, który steruje obciążeniem. Zmniejsza to obciążenie wyjścia komparatora. Jednocześnie, do bramki T3 dołączona jest dioda świecąca LED1. Ułatwia ona dostrojenie układu oraz kontrolowanie poprawności jego pracy, ponieważ intensywność jej świecenia zależy bezpośrednio od wypełnienia sygnału sterującego bramką T3.

Rezystor R8 służy zabezpieczeniu wyjścia wtórnika w wypadku omyłkowego zwarcia wyjścia termistora z masą układu. Dioda D1 chroni stabilizator US1 przed zgubnymi skutkami dołączenia zasilania o odwrotnej biegunowości.

Montaż i uruchomienie

Rysunek 3. Schemat montażowy regulatora

Układ został zmontowany na jednostronnej płytce drukowanej o wymiarach 48×39 mm. Jej schemat montażowy pokazano na rysunku 3. Montaż należy zacząć od elementów SMD, które znajdują się na spodzie płytki. Dopiero wtedy można przystąpić do montażu elementów przewlekanych, zaczynając od najniższych. Połączenie płytki z grzałką oraz zasilaczami pokazano na rysunku 4.

Ponieważ sterowanie mocą grzałki odbywa się za pomocą PWM, musi ona być zasilana napięciem stałym o wartości nieprzekraczającej 60 V z racji wytrzymałości napięciowej tranzystora MOSFET. Mimo iż maksymalny prąd jego drenu to 30 A, to przy poborze prądu powyżej 3 A jest zalecane pogrubienie ścieżek i zaopatrzenie go w radiator. Zasilanie dla układu musi się zawierać w zakresie akceptowalnym przez stabilizator 78L09.

Na koniec należy powiedzieć kilka słów o prawidłowym wyregulowaniu układu. Ceną jego prostoty jest utrudniona regulacja, ponieważ użytkownik ma do dyspozycji trzy potencjometry. Oto skrócony opis ich działania:

Rysunek 4. Dwa układy połączeń: z oddzielnym zasilaczem do grzałki lub bez niego

Potencjometr P1 reguluje częstotliwość przebiegu PWM w przybliżeniu w zakresie 30...200 Hz i jednocześnie amplitudę sygnału trójkątnego. Im większa częstotliwość, tym mniejsza amplituda, ponieważ układ całkujący ma ustalone wartości RC i nachylenie zboczy trójkąta nie ulega zmianie. Im mniejsza amplituda, tym układ jest bardziej czuły, ponieważ mała zmiana rezystancji termistora wywoła relatywnie dużą zmianę wypełnienia.

Potencjometr P2 ustala napięcie odniesienia, którym jest zasilany termistor. Można dzięki niemu ustawić próg temperatury, przy którym układ zaczyna działać, czyli wypełnienie przebiegu staje się niezerowe.

Potencjometr P3 reguluje czułość układu na zmiany temperatury. Im większa jest suma rezystancji P3+R9, tym wpływ rezystancji termistora jest mniejszy. Ta regulacja zmienia również napięcie z dzielnika, dlatego trzeba jej dokonywać naprzemiennie z P2.

Mimo tego utrudnienia, cała regulacja zajmuje najwyżej kilka minut. Może się okazać, że w temperaturach znacznie odbiegających od pokojowej konieczna będzie zmiana wartości termistora i/lub potencjometru P3.

Prawidłowo zasilany oraz wyregulowany układ jest gotowy do pracy. Pobór prądu nie przekracza 20 mA. Przewód łączący płytkę z termistorem powinien być jak najkrótszy.

Michał Kurzela, EP

Artykuł ukazał się w
Elektronika Praktyczna
październik 2014
DO POBRANIA
Pobierz PDF Download icon
Materiały dodatkowe
Elektronika Praktyczna Plus lipiec - grudzień 2012

Elektronika Praktyczna Plus

Monograficzne wydania specjalne

Elektronik listopad 2025

Elektronik

Magazyn elektroniki profesjonalnej

Raspberry Pi 2015

Raspberry Pi

Wykorzystaj wszystkie możliwości wyjątkowego minikomputera

Świat Radio listopad - grudzień 2025

Świat Radio

Magazyn krótkofalowców i amatorów CB

Automatyka, Podzespoły, Aplikacje listopad - grudzień 2025

Automatyka, Podzespoły, Aplikacje

Technika i rynek systemów automatyki

Elektronika Praktyczna listopad 2025

Elektronika Praktyczna

Międzynarodowy magazyn elektroników konstruktorów

Elektronika dla Wszystkich grudzień 2025

Elektronika dla Wszystkich

Interesująca elektronika dla pasjonatów