Czujniki optyczne (3). Pirometry scalone, czujniki piroelektryczne oraz mikrobolometry

Czujniki optyczne (3). Pirometry scalone, czujniki piroelektryczne oraz mikrobolometry

W poprzedniej części naszego cyklu przyjrzeliśmy się budowie i najpopularniejszym aplikacjom prostych detektorów średniej i dalekiej podczerwieni, bazujących na termostosie. Tym razem zaprezentujemy kilka wybranych rodzin scalonych sensorów pirometrycznych, po czym omówimy dwie grupy rozwiązań o diametralnie innej konstrukcji oraz zasadzie działania: sensory piroelektryczne (PIR) oraz matryce kamer termowizyjnych, oparte na mikrobolometrach MEMS.

Pirometry scalone (czujniki termostosowe)

Aby możliwie najpełniej zaprezentować zagadnienie podczerwonych czujników temperatury, warto pochylić się na chwilę nad dostępnymi obecnie w sprzedaży, scalonymi sensorami pirometrycznymi. Jeden z przykładów (MLX90632) pojawił się już w poprzedniej części cyklu Czujniki optyczne, nie sposób jednak nie wspomnieć o układzie, który de facto utorował drogę innym cyfrowym pirometrom.

Fotografia 1. Budżetowe moduły z czujnikami rodziny MLX90614 (https://t.ly/9NGO)

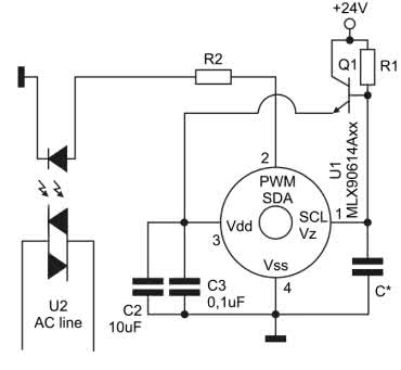
Mowa rzecz jasna o nieśmiertelnym sensorze MLX90614 (fotografia 1), a raczej o całej rodzinie podzespołów, obejmującej modele różniące się napięciem zasilania (3 V lub 5 V), dokładnością (standardowa lub medyczna), zakresem temperatur pracy, konstrukcją detektora (jedno- lub dwustrefowy bądź wersja z kompensacją gradientu), a także kątem widzenia (5, 10, 12, 13, 35, 70 lub 90 o). Produkt doczekał się tysięcy implementacji w urządzeniach komercyjnych i chyba jeszcze większej ilości zastosowań amatorskich - szerokie możliwości konfiguracji, możliwość pracy zarówno z interfejsem I²C, jak i wyjściem PWM, a także tryb termostatu (pozwalający na bezpośrednie sterowanie układem wykonawczym - patrz rysunek 1) sprawiają, że czujniki z serii MLX90614 mają się na rynku doskonale i nic nie wskazuje, by miało się to w najbliższych latach zmienić.

Rysunek 1. Czujnik MLX90614 pracujący w trybie termostatycznym (https://t.ly/KjGh)

Kolejnym ciekawym przykładem czujnika termostosowego jest układ TPiS 1S 1051 marki Excelitas Technologies. W maleńkiej obudowie o wymiarach zaledwie 3×3 mm (fotografia 2) znalazł się 17-bitowy przetwornik ADC obsługujący właściwy zestaw termopar oraz 14-bitowy ADC, odpowiedzialny za pomiar temperatury otoczenia. Dzięki wykonaniu w technologii MEMS stała czasowa pomiaru temperatury wynosi zaledwie 15 ms, choć bardzo szybkie zmiany temperatury zostaną stłumione przez filtr dolnoprzepustowy o częstotliwości progowej 8 Hz. Układ może być zasilany napięciem w zakresie od 2,4 V do 3,6 V, przy czym pobiera prąd nieprzekraczający 15 μA.

Fotografia 2. Miniaturowe czujniki termostosowe TPiS 1S 1051 (mniejsze) oraz TPiS 1S 1252(większy) marki Excelitas Technologies (https://t.ly/sPhh)

Spore osiągnięcia na polu czujników pirometrycznych ma firma Omron, która wdrożyła do produkcji serię sensorów D6T. Najprostsze z nich (fotografia 3) mają pojedynczy obszar detekcji, podczas gdy dostępne są także wersje "linijkowe" (zestaw detektorów w ułożeniu 1×8 pikseli) oraz macierzowe (4×4 oraz 32×32 px).

Fotografia 3. Czujnik temperatury z serii D6T marki Omron (https://t.ly/ek0q)

Ostatnie ze wspomnianych czujników (D6T-32L-01 A, fotografia 4) to już w istocie niewielkie kamery termowizyjne, dostosowane do zaawansowanych aplikacji, takich jak detekcja obecności osób w pomieszczeniach, czy też przemysłowe pirometry z funkcją obrazowania. Moduły, oprócz samego czujnika, są wyposażone w wydajny procesor STM32L431, zapewniający niezbędne funkcje DSP oraz komunikację z hostem (np. zewnętrznym mikrokontrolerem) przy zachowaniu niewielkiego poboru mocy (zaledwie 19 mA).

Fotografia 4. Moduł pirometru wielostrefowego D6T-32L-01A marki Omron (https://t.ly/vdiXS)

Czujniki piroelektryczne

Kolejną obszerną grupą elementów pracujących w pasmie podczerwieni są czujniki PIR (ang. Passive InfraRed). Ich działanie opiera się na efekcie piroelektrycznym, który można wyobrazić sobie jako termiczny analog efektu piezoelektrycznego - w tym przypadku bowiem sygnał elektryczny powstaje w wyniku zmian temperatury materiału (zwykle odpowiedniego kryształu). Nie jest zatem konieczne istnienie gradientu temperatury (co ma miejsce w przypadku zjawiska Seebecka, wykorzystywanego w termoparach), ważne jest jedynie, by temperatura zmieniała się w czasie. Z tego też względu czujniki piroelektryczne nie nadają się do pomiaru temperatury czy też np. detekcji statycznej obecności obiektów (np. ludzi) w monitorowanych przestrzeniach, doskonale sprawdzają się natomiast w czujnikach ruchu, stosowanych w systemach alarmowych (fotografia 5).

Fotografia 5. Nowoczesna czujka ruchu w wersji dookólnej (360°). Źródło: https://t.ly/eRc7

Na rynku dostępne są różne odmiany detektorów piroelektrycznych, różniące się szczegółami konstrukcyjnymi i - co za tym idzie - zakresem docelowych zastosowań. Czujniki dwuelementowe (rysunek 2) zawierają wprawdzie w swojej obudowie dwa kryształy piroelektryczne, ale… włączone są one szeregowo (przeciwsobnie) i obsługiwane przez pojedynczy tranzystor FET. Takie rozwiązanie służy do kompensacji zmian temperatury otoczenia oraz sygnału współbieżnego - przy dobrym dopasowaniu parametrów obu elementów zmiany intensywności promieniowania, rejestrowanego przez poszczególne kanały, są skutecznie tłumione (na zasadzie prostego odejmowania ładunków), co sprawia, że wysokiej jakości czujnik ruchu nie będzie reagował np. na szybkie nagrzewanie kaloryfera, umieszczonego w monitorowanym pomieszczeniu. Pojawienie się obiektu o temperaturze odbiegającej od temperatury tła, np. wejście człowieka do strefy detekcji, powoduje powstanie niezrównoważonego sygnału na wyjściu detektora, który jest następnie wzmacniany przez wbudowany tranzystor i - dalej - przetwarzany przez tor analogowy urządzenia.

Rysunek 2. Schemat klasycznego, dwuelementowego czujnika PIR (https://t.ly/RS-4)
Fotografia 6. Przykładowe czujniki piroelektryczne dwuelementowe z oferty marki ExcelitasTechnologies (https://t.ly/-NwK)

Warto wspomnieć, że czujniki dwuelementowe o opisanej wyżej konstrukcji są produkowane w obudowach z jednym tylko oknem optycznym (fotografia 6), a - co więcej - taką samą formę mogą też przyjmować czujniki czteroelementowe (rysunek 3).

Rysunek 3. Schemat wewnętrznych obwodów czujnika czteroelementowego z pojedynczym wyjściem (PYQ 1348 marki Excelitas Technologies - https://t.ly/VNwl)

Większą elastyczność układową dają konstruktorom czujniki dwuwyjściowe, w których dwie przeciwsobne pary elementów piroelektrycznych współpracują z osobnymi tranzystorami wyjściowymi (rysunek 4).

Rysunek 4. Schemat wewnętrznych obwodów czujnika czteroelementowego z podwójnym wyjściem (PYQ 2498/PYQ 5448 marki Excelitas Technologies - https://t.ly/RS-4)

Niezależnie od konstrukcji wewnętrznej, w większości przypadków omawiane sensory PIR są relatywnie powolne pod względem dynamiki odpowiedzi - na tłumienie szybkich zmian sygnału wpływa bowiem zarówno pojemność samego elementu piroelektrycznego (mającego wszak postać kondensatora płaskiego), jak i wejściowa pojemność wbudowanego tranzystora FET oraz jego wysoka rezystancja bramki. Z tego też względu popularne, dwuelementowe czujniki PIR odpowiadają na zmiany promieniowania ze stałą czasową rzędu nawet jednej sekundy. Dodatkowo, efekt zanikania sygnału (spowodowany upływnością oraz rozładowaniem przez rezystancję bramki FET i wewnętrznego rezystora wysokoomowego) sprawia, że charakterystyka częstotliwościowa sensorów piroelektrycznych jest także ograniczona od dołu - wszystkie efekty, nałożone na siebie, dają w rezultacie krzywą odpowiadającą filtrowi pasmowoprzepustowemu (rysunek 5).

Rysunek 5. Charakterystyka częstotliwościowa dwuelementowego czujnika piroelektrycznego (https://t.ly/RS-4)

Opisane wcześniej detektory piroelektryczne stosowane są przede wszystkim w czujnikach ruchu, pracujących w systemach alarmowych, oświetlaczach kamer monitoringu, automatach zmierzchowych czy też bezdotykowych włącznikach oświetlenia. Z uwagi na konieczność stosowania zewnętrznych torów analogowych proste sensory wyposażone jedynie w wewnętrzny tranzystor i kilka elementów RC nie będą najlepszym wyborem w niektórych aplikacjach, wymagających np. bardzo krótkiego czasu wdrożenia (time-to-market), szczególnie niskiego poboru mocy czy też silnej miniaturyzacji. Dlatego też na rynku znaleźć można rozmaite czujniki cyfrowe (zintegrowane) oraz gotowe, bardzo proste w użyciu moduły PIR.

Rysunek 6. Schemat blokowy sensora serii ezPyroTM marki Broadcom (https://t.ly/te6qE)

Do kategorii tych pierwszych można zaliczyć zarówno czujniki zbliżone (pod względem obudowy) do klasycznych detektorów analogowych, jak i subminiaturowe wykonania SMD (przykład na rysunku 6 i fotografii 7).

Fotografia 7. Miniaturowy, piroelektryczny czujnik scalony do montażu SMD - seria ezPyroTMmarki Broadcom (https://t.ly/UIsI)

Wśród modułów wybór jest jeszcze większy - dobrym przykładem będą czujniki PaPIR marki Panasonic (fotografia 8), dostępne w wersjach z wyjściem cyfrowym bądź analogowym, w obudowach okrągłych, kwadratowych oraz szerokokątnych i - jakby tego było mało - w trzech kolorach (czerń, biel perłowa oraz barwa naturalna).

Fotografia 8. Modułowe czujniki PIR z serii EKMB i EKMC marki Panasonic (https://t.ly/tVvp)

Dużym błędem byłoby jednak utożsamianie czujników piroelektrycznych jedynie z zastosowaniami w zakresie detekcji ruchu (wszak głównie z tym najczęściej kojarzone są sensory PIR). Z uwagi na wysoką czułość i możliwość stosowania przy modulacji na poziomie 4 kiloherców (jedynie w przypadku niektórych, specjalistycznych wykonań, np. z oferty firmy InfraTec), detektory piroelektryczne doskonale sprawdzają się także w pomiarach stężenia gazów, choć w tym przypadku wymagane są rzecz jasna nieco inne rozwiązania konstrukcyjne. Przede wszystkim jeden z elementów jest przeznaczony do kompensacji temperatury, ale jednocześnie pozostaje zabezpieczony przed wpływem promieniowania, odbieranego przez okno optyczne w obudowie (rysunek 7) - na powierzchni piroelementu jest napylona niewielka warstwa metaliczna, odbijająca promieniowanie i umożliwiająca pracę jedynie z sygnałem termicznym odbieranym na drodze przewodzenia.

Rysunek 7. Budowa czujnika piroelektrycznego z elementem kompensującym, przeznaczonego do aplikacji pomiarowych (https://t.ly/Bzjw)

Takie rozwiązanie zapewnia możliwość prowadzenia dokładnych pomiarów tylko za pomocą głównego elementu czułego na promieniowanie podczerwone.

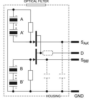
Rysunek 8. Schemat obwodów wewnętrznych dwukanałowego czujnika piroelektrycznego przeznaczonego do analizy gazowej - typ PYS 3428TC (https://t.ly/RS-4)

W handlu dostępne są zarówno czujniki dwukanałowe (rysunek 8, fotografia 9), jak i wielokanałowe, wyposażone w filtry optyczne o charakterystykach widmowych dobranych odpowiednio do konkretnego rodzaju gazów (fotografia 10).

Fotografia 9. Dwukanałowy czujnik piroelektryczny typu PYS 3428TC (https://t.ly/RS-4)
Fotografia 10. Wielokanałowe czujniki piroelektryczne do aplikacji pomiaru stężenia gazów (https://t.ly/c68F6)

Czujniki piroelektryczne - rozwiązania układowe

Przy zastosowaniu prostszych czujników piroelektrycznych (tj. bez wewnętrznej elektroniki przetwarzającej sygnał z piroelementów), projektanci mają do wyboru zasadniczo dwie ścieżki. Podejście klasyczne opiera się na zastosowaniu wielostopniowego wzmacniacza i układów filtrujących, sprzężonych bezpośrednio z przetwornikiem ADC bądź też - poprzez komparatory - ze zwykłymi liniami I/O mikrokontrolera (w najprostszych urządzeniach, np. budżetowych wyłącznikach zmierzchowych z funkcją detekcji ruchu, można rzecz jasna wykorzystać mniej zaawansowane obwody analogowo-cyfrowe do sterowania przekaźnikiem wyjściowym).

Rysunek 9. Przykładowy układ współpracujący z czujnikiem PIR (https://t.ly/Xzjt)

Przykład takiego rozwiązania pokazano na rysunku 9 - źródło wbudowanego w sensor tranzystora FET jest podłączone przez rezystor do masy układu, a tak utworzone wyjście napięciowe współpracuje z ogranicznikiem napięcia (chroniącym przed przesterowaniem układu), pełniącym też funkcję prostego, dolnoprzepustowego filtra aktywnego (wzmacniacz operacyjny A). Wyjście tego bloku jest połączone poprzez sprzężenie zmiennoprądowe ze wzmacniaczem (część B), który podaje wstępnie przygotowany sygnał na wejście komparatora okienkowego (C i D).

Zastosowanie niskomocowego, poczwórnego wzmacniacza operacyjnego znacząco obniża zarówno pobór mocy układu, jaki obszar zajęty przezeń na PCB urządzenia.

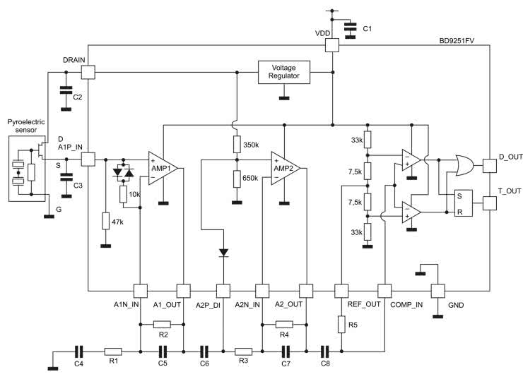
Warto dodać, że powstają także specjalne układy scalone, przeznaczone do pracy z czujnikami PIR i pełniące funkcję kompletnych front-endów analogowych. Układ BD9251FV marki Rohm Semiconductor ma wszystkie bloki, niezbędne do budowy detektora ruchu na bazie sensora piroelektrycznego - oprócz dwustopniowego wzmacniacza oraz komparatora okienkowego z obwodami biasu, twórcy układu przewidzieli także wewnętrzny stabilizator napięcia oraz prostą logikę wyjściową (bramkę OR oraz przerzutnik RS), umożliwiające bezpośrednie sprzężenie z wejściami procesora (rysunki 10 i 11).

Rysunek 10. Schemat układu BD9251FV (https://t.ly/dkwJ)

Co ciekawe, układ ma zaskakująco podobną konstrukcję do pokazanej wcześniej propozycji marki Texas Instruments (z wyjątkiem części cyfrowej).

Rysunek 11. Przebiegi napięć w poszczególnych punktach układu BD9251FV dla dwóch przeciwnych kierunków ruchu obiektu w obszarze detekcji czujnika PIR (https://t.ly/dkwJ)

Mikrobolometry i modułowe kamery termowizyjne

Na koniec pozostawiliśmy zdecydowanie najbardziej zaawansowane i kosztowne spośród rozwiązań czujnikowych, przeznaczonych do pracy w paśmie podczerwieni. Mowa oczywiście o kamerach termowizyjnych, będących swego rodzaju ukoronowaniem współczesnej optoelektroniki użytkowej.

Rozwój technologii kamer termowizyjnych zawdzięczamy - jak zresztą nietrudno się domyślić - branży wojskowej, która swego czasu intensywnie inwestowała w rozwój rozmaitych technik akwizycji obrazów termicznych. Na przestrzeni lat poszczególne rodzaje matryc zaczęły jednak tracić na znaczeniu - los ten spotkał detektory oparte na związkach tytanianu baru i strontu (BST) oraz (częściowo) także krzemu amorficznego (α-Si), przez co na prowadzenie wysunęły się technologie bazujące na tlenkach wanadu (VOx) czy też antymonku indu (InSb).

Rysunek 12. Szkic struktury mikrobolometru półprzewodnikowego, wykorzystywanego w matrycach kamer termowizyjnych. Na górze - powiększony widok pojedynczej komórki, na dole - zestawienie kilkunastu pikseli w ramach fragmentu większej matrycy (https://t.ly/Bn-v)

Materiały te są wykorzystywane do wytwarzania tzw. mikrobolometrów - struktur planarnych w technologii MEMS, pełniących funkcję czułych na promieniowanie podczerwone termorezystorów (rysunek 12, fotografia 11).

Fotografia 11. Widok struktury mikrobolometru wykonanego w technologii MEMS (obraz z mikroskopu SEM). Źródło: https://t.ly/fjHP

Cienkie płytki VOx czy też InSb, naniesione na cienką membranę, są niejako zawieszone w przestrzeni, tuż nad powierzchnią monolitycznych układów odczytujących (wykonanych już w technologii CMOS) i wsparte jedynie na cienkich wąsach, zapewniających maksymalną możliwą izolację cieplną od podłoża. Co ważne, nowoczesne matryce, w przeciwieństwie do kamer termowizyjnych starego typu, nie wymagają chłodzenia, mogą być zatem wykonywane w wersjach subminiaturowych modułów o wielkości konwencjonalnej kamery współczesnego smartfona. Technologia matryc MEMS zdecydowanie nie należy jednak do najprostszych, a miniaturyzacja generuje nowe problemy - dość powiedzieć, że w niewielkiej komorze, w której umieszczona jest macierz mikrobolometrów, panują warunki… wysokiej próżni, mającej na celu zapewnienie możliwie najlepszej izolacji pomiędzy detektorami a ich otoczeniem.

Doskonałe dopracowanie technologii wytwarzania mikroukładów MEMS pozwoliło na redukcję rozmiaru matryc, a zarazem - zwiększenie gęstości upakowania pikseli (czyli rozdzielczości przestrzennej). Podczas gdy konwencjonalne kamery termowizyjne nie przekraczają zwykle rozdzielczości rzędu 320×240 px czy 640×480 px, to najnowocześniejsze modele mają już przetworniki obrazowe o rozdzielczości przeszło czterokrotnie większej (1280×1024 px, czyli 1,2 MPx).

Fotografia 12. Jedna z najbardziej wydajnych kamer termowizyjnych na obecnym rynku (2023) - FLIR X8580, oferująca rozdzielczość 1280×1024 px (https://t.ly/LODq)

Tego typu produkty weszły do oferty jednego z najsilniejszych graczy na rynku termowizyjnym, czyli marki Flir - modele takie jak kamera FLIR X8580™ (pracująca w zakresie od 1,5 do 5,0 μm - fotografia 12) należą obecnie do ścisłej czołówki urządzeń przeznaczonych do aplikacji naukowych i przemysłowych, umożliwiających obrazowanie termiczne w niespotykanej jakości (fotografia 13), ale i przy bardzo wysokiej szybkości akwizycji (do 181 fps!).

Fotografia 13. Układ scalony w obudowie LQFP - fotografia wykonana kamerą termowizyjną FLIR X8580™ (https://t.ly/LODq)

Prawdziwą rewolucję pod względem zakresu potencjalnych zastosowań termowizji poczyniła natomiast modułowa kamera Flir Lepton (fotografia 14) i trudno chyba dziś znaleźć elektronika, który choć raz nie słyszał o tym doskonałym module.

Fotografia 14. Moduł kamery termowizyjnej Flir Lepton® (https://t.ly/X6Ju)

Kamera ma wymiary 10,50×12,7×7,14 mm i oferuje rozdzielczość 160×120 px przy czułości na poziomie 50 mK. Akwizycja odbywa się w paśmie od 8 do 14 μm, z prędkością dochodzącą do niemal 9 fps. Tak małe (a zarazem relatywnie niedrogie) kamery już teraz znalazły szereg praktycznych zastosowań - dość powiedzieć o niewielkich kamerach przenośnych, wykorzystujących smartfon z zainstalowaną specjalną aplikacją jako interfejs użytkownika i używanych m.in. przez serwisantów instalacji HVAC, elektryków, inspektorów budowlanych, a nawet majsterkowiczów. Innym zastosowaniem mogą być też nowoczesne systemy ostrzegania o potencjalnych zagrożeniach na drodze, których kierowca nie jest w stanie dojrzeć gołym okiem - niewielkie kamery termowizyjne są już instalowane w samochodach i współpracują z systemami automatycznego przetwarzania obrazu, umożliwiającymi wczesne ostrzeganie np. o pieszych, poruszających się po zmierzchu w niebezpiecznej bliskości jezdni (fotografia 15).

Fotografia 15. Przykład działania systemu Night Vision w nowoczesnym samochodzie marki BMW. Warto zwrócić uwagę na funkcję automatycznego rozpoznawania obrazu, która umożliwiła wyróżnienie sylwetki pieszego kolorem żółtym na tle szarego tła (https://t.ly/3GZ2)

Warto dodać, że zmniejszenie rozmiaru pikseli zapewnia nie tylko możliwość ich bardzo gęstego upakowania, ale także znacząco redukuje stałą czasową detektora. Przykładowo - macierze mikrobolometryczne RTD6122M marki InfiRay (fotografia 16) mają stałą czasową na poziomie zaledwie 10 ms, są zatem w stanie rejestrować zmiany temperatury z dynamiką dalece wykraczającą ponad typowe potrzeby spotykane w większości zastosowań.

Fotografia 16. Szybkie macierze termowizyjne o rozdzielczości 640×512 px i stałej czasowej 10 ms - RTD6122M marki InfiRay (https://t.ly/yJIZ)

Podsumowanie

W tej części naszego krótkiego cyklu, poświęconej czujnikom podczerwieni, omówiliśmy szereg praktycznych zagadnień związanych z budową, zasadą działania oraz aplikacjami nowoczesnych sensorów IR. Nietrudno dość do wniosku, że promieniowanie podczerwone stanowi najważniejsze - z technicznego punktu widzenia - pasmo "optycznego" widma elektromagnetycznego i za sprawą jego "termicznych konotacji" znajduje zastosowanie w bardzo wielu branżach. W zależności od potrzeb, stosowane są zarówno superczułe sensory termostosowe (zdolne do bezdotykowego pomiaru temperatur z krokiem rzędu setnych części stopnia Celsjusza), jak i wysokorozdzielcze matryce termowizyjne, których jakość obrazu nieuchronnie zbliża się do tej, jaką znamy z klasycznych kamer i aparatów cyfrowych.

Podczerwień pozwala także na dokonywanie precyzyjnych pomiarów stężenia rozmaitych gazów, niwelując tym samym szereg niedogodności, z jakimi zmagają się konstruktorzy urządzeń bazujących na sensorach elektrochemicznych. Technologia zmierza w kierunku miniaturyzacji czujników podczerwieni pasywnej (zarówno termostosowych, jak i piroelektrycznych), coraz częściej można zatem spotkać się z elementami przeznaczonymi nie tylko do wykrywania ruchu (jak w klasycznych systemach alarmowych), ale także - w wybranych realizacjach scalonych czujników podczerwieni - statycznej obecności osób w danym obszarze. Niektóre modele doskonale nadają się nawet do wykrywania gestów

Możemy się spodziewać, że wraz ze spadkiem cen wielostrefowych czujników podczerwieni, urządzenia codziennego użytku będą coraz intensywniej korzystały z detektorów pasywnych (tj. niewyposażonych we własne źródło światła, np. diody IR czy lasery VCSEL) - naszych Czytelników zachęcamy zatem do samodzielnego śledzenia interesujących zmian na bardzo dynamicznym rynku sensorów podczerwieni.

inż. Przemysław Musz, EP

Artykuł ukazał się w
Elektronika Praktyczna
maj 2023
Elektronika Praktyczna Plus lipiec - grudzień 2012

Elektronika Praktyczna Plus

Monograficzne wydania specjalne

Elektronik listopad 2025

Elektronik

Magazyn elektroniki profesjonalnej

Raspberry Pi 2015

Raspberry Pi

Wykorzystaj wszystkie możliwości wyjątkowego minikomputera

Świat Radio listopad - grudzień 2025

Świat Radio

Magazyn krótkofalowców i amatorów CB

Automatyka, Podzespoły, Aplikacje listopad - grudzień 2025

Automatyka, Podzespoły, Aplikacje

Technika i rynek systemów automatyki

Elektronika Praktyczna listopad 2025

Elektronika Praktyczna

Międzynarodowy magazyn elektroników konstruktorów

Elektronika dla Wszystkich grudzień 2025

Elektronika dla Wszystkich

Interesująca elektronika dla pasjonatów