Sterownik generatora haptycznego z wbudowaną biblioteką efektów

Sterownik generatora haptycznego z wbudowaną biblioteką efektów

Układ DRV2605 został zaprojektowany w celu zrealizowania niezwykle elastycznego systemu generowania efektów haptycznych z użyciem generatorów typu ERM i LRA, czyli miniaturowych silniczków wibracyjnych. Zawiera zintegrowaną rozbudowaną bibliotekę ponad 100 licencjonowanych efektów, co eliminuje potrzebę projektowania przebiegów sterujących i odciąża procesor sterujący.

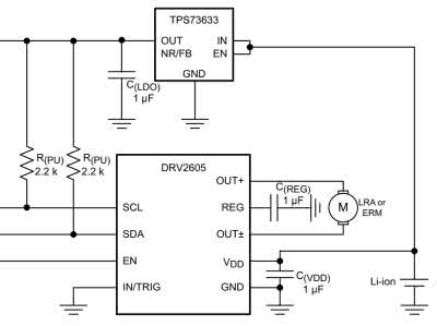
Typowa aplikacja układu została pokazana na rysunku 1. Sterowanie odbywa się poprzez magistralę I2C ale wyzwalanie może być realizowane poprzez pin EN.

Rysunek 1. Typowa aplikacja układu DRV2605
Rysunek 2. Graficzna prezentacja przykładowych przebiegów sterujących

Na rysunku 2 zostały pokazane przebiegi sterujące dla przykładowych efektów. Dostępny jest także tryb odtwarzania w czasie rzeczywistym, który pozwala pominąć bibliotekę efektów i sterować wyjściem bezpośrednio.

Rysunek 3. Fragment listy efektów z wbudowanej biblioteki

Na rysunku 3 znajduje się fragment z dokumentacji układu pokazujący część listy efektów zawartych w bibliotece.

Dokumentacja układu: https://bit.ly/3t4b3ur

Strona dystrybutora: https://bit.ly/3d3jbWn

Elektronika Praktyczna Plus lipiec - grudzień 2012

Elektronika Praktyczna Plus

Monograficzne wydania specjalne

Elektronik listopad 2025

Elektronik

Magazyn elektroniki profesjonalnej

Raspberry Pi 2015

Raspberry Pi

Wykorzystaj wszystkie możliwości wyjątkowego minikomputera

Świat Radio listopad - grudzień 2025

Świat Radio

Magazyn krótkofalowców i amatorów CB

Automatyka, Podzespoły, Aplikacje listopad - grudzień 2025

Automatyka, Podzespoły, Aplikacje

Technika i rynek systemów automatyki

Elektronika Praktyczna listopad 2025

Elektronika Praktyczna

Międzynarodowy magazyn elektroników konstruktorów

Elektronika dla Wszystkich grudzień 2025

Elektronika dla Wszystkich

Interesująca elektronika dla pasjonatów