Kontroler wtryskiwaczy paliwa

Kontroler wtryskiwaczy paliwa

Układ LM1949 jest specjalizowanym kontrolerem przeznaczonym do optymalnego sterowania wtryskiwaczy paliwa oraz innych komponentów elektromagnetycznych. Sygnał sterujący rozpoczyna się impulsem o podwyższonym prądzie, który nasyca element wykonawczy i gwarantuje jego prawidłowe otwarcie, po czym sterownik podaje prąd podtrzymujący, który utrzymuje stan elementu ale redukuje straty mocy.

Początkowy impuls daje prąd o wewnętrznie ustawionej wartości 4×IH, czyli czterokrotności prądu podtrzymującego. Następnie sygnał jest automatycznie redukowany do poziomu wystarczającego do podtrzymania elektromagnesu na czas trwania impulsu wejściowego.

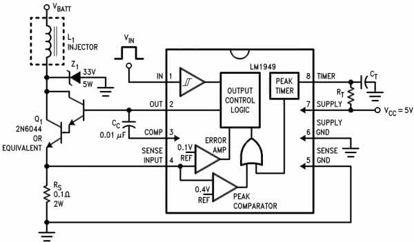
Rysunek 1. Schemat typowej aplikacji układu

Na rysunku 1 został pokazany schemat podstawowej aplikacji układu. Wymaga dołączenia tranzystora wykonawczego typu Darlington NPN oraz rezystora pomiarowego ustawiającego wartość prądu sterującego.

Dokumentacja układu: https://bit.ly/3cZBOdP

Strona dystrybutora: https://bit.ly/326L9tX

Elektronika Praktyczna Plus lipiec - grudzień 2012

Elektronika Praktyczna Plus

Monograficzne wydania specjalne

Elektronik listopad 2025

Elektronik

Magazyn elektroniki profesjonalnej

Raspberry Pi 2015

Raspberry Pi

Wykorzystaj wszystkie możliwości wyjątkowego minikomputera

Świat Radio listopad - grudzień 2025

Świat Radio

Magazyn krótkofalowców i amatorów CB

Automatyka, Podzespoły, Aplikacje listopad - grudzień 2025

Automatyka, Podzespoły, Aplikacje

Technika i rynek systemów automatyki

Elektronika Praktyczna listopad 2025

Elektronika Praktyczna

Międzynarodowy magazyn elektroników konstruktorów

Elektronika dla Wszystkich grudzień 2025

Elektronika dla Wszystkich

Interesująca elektronika dla pasjonatów