Praktyczne aplikacje scalonych układów AFE (9). Wielofunkcyjne front-endy biomedyczne (1)

Praktyczne aplikacje scalonych układów AFE (9). Wielofunkcyjne front-endy biomedyczne (1)

W ósmej części Poradnika Implementacji zakończyliśmy prezentację front-endów przeznaczonych do realizacji pomiarów poszczególnych parametrów biomedycznych. Postępująca miniaturyzacja urządzeń medycznych i sportowych wymusiła na producentach pójście o krok dalej – dziś wyścig toczy się głównie na polu wielofunkcyjnych AFE, integrujących różnorodne bloki funkcjonalne w zaskakująco kompaktowych obudowach. W tym miesiącu rozpoczynamy ekspresowy przegląd najciekawszych rozwiązań tego typu, obecnych na dynamicznie zmieniającym się rynku półprzewodników.

AD5940/AD5941

Rozbudowane układy AD5940 i AD5941 firmy Analog Devices są przeznaczone nie tylko do badań impedancyjnych, ale także do współpracy z czujnikami elektrochemicznymi lub innymi źródłami sygnałów prądowych bądź napięciowych. Schematy blokowe obu układów zostały pokazane na rysunkach 1 i 2.

Rysunek 1. Schemat funkcjonalny front-endu AD5940
Rysunek 2. Schemat funkcjonalny front-endu AD5941

Do głównych bloków funkcjonalnych należy w obu przypadkach szybki, 16-bitowy przetwornik ADC o częstotliwości próbkowania 0,8 lub 1,6 MSps, generator przebiegów pobudzających, zespół filtrów cyfrowych, procesor DFT oraz blok wzmacniaczy i przetworników do pomiaru bioimpedancji. Niejako osobnym blokiem jest także zespół potencjostatu, przeznaczony do pomiarów realizowanych w topologiach, które opisaliśmy w siódmej części Poradnika Implementacji (EP 9/2021).

Warto zauważyć, że potężny blok multiplekserów i przełączników analogowych integruje wejścia i wyjścia wszystkich bloków pomiarowych, udostępniając pełny wachlarz możliwości konfiguracyjnych. Nie sposób na łamach jednego artykułu opisać wszystkich proponowanych przez producenta topologii układowych – są to jedne z najbardziej rozbudowanych front-endów na rynku. Skupimy się więc na ogólnym omówieniu budowy i funkcjonalności układów. Część opisana jako low bandwidth AFE loop obejmuje wzmacniacz operacyjny, 12-bitowy przetwornik DAC oraz niskomocowy wzmacniacz transimpedancyjny. Blok jest zdolny do pracy z częstotliwościami od 0 do 200 Hz i doskonale nadaje się do energooszczędnych pomiarów elektrochemicznych, wspiera także funkcje pomiaru impedancji. Sekcja high bandwidth AFE loop oferuje natomiast możliwość pracy przy nawet 200 kHz i obejmuje kolejny, 12-bitowy DAC, rozbudowany wzmacniacz wyjściowy, a także szybki wzmacniacz transimpedancyjny, umożliwiający pełne wykorzystanie możliwości przetwornika ADC oraz silnika obliczeń fourierowskich.

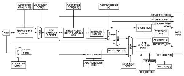
Rysunek 3. Zestaw filtrów cyfrowych w bloku postprocessingu układów AD5940/1

Sam przetwornik – stanowiący serce całego front-endu – jest wyposażony w blok kondycjonowania sygnałów, złożony z bufora różnicowego, wzmacniacza PGA oraz filtru antyaliasingowego. Jakby tego było mało, na wyjściu przetwornika znalazł się rozbudowany podsystem postprocessingu (rysunek 3), który oprócz licznych filtrów SINC, układów korekcji offsetu i wzmocnienia oraz bloku uśredniania próbek, zawiera także… procesor statystyczny, oferujący sprzętowe wsparcie do wyliczania wariancji i wartości średniej oraz wykrywania nieprawidłowych odchyleń statystycznych – detektor anomalii zgłasza przerwanie po wykryciu wyniku pomiaru podejrzanie odstającego od reszty (!). Imponująca jest także długość wbudowanej pamięci FIFO (6 kB – całkiem sporo w porównaniu z większością układów AFE) oraz wektora DFT (od 2 do 16384 punktów!).

Co ciekawe, front-endy AD5940/1 mają aż dwa wbudowane źródła napięcia odniesienia o wartościach nominalnych 1,1 V (źródło precyzyjne) oraz 0,92 V (źródło o obniżonym poborze mocy), a także LDO o napięciu wyjściowym 1,82 V. Całość uzupełniają liczne, konfigurowalne bufory, zoptymalizowane pod kątem niskiego poboru mocy lub wysokiej wydajności (co oznacza zdolność do pracy przy wysokich częstotliwościach sygnałów). Schemat bloku źródeł napięć odniesienia pokazano na rysunku 4.

Rysunek 4. Blok wbudowanych źródeł napięcia odniesienia układów AD5940/1

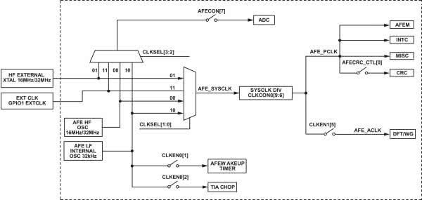
W prezentowanych AFE nie zabrakło też rozbudowanego bloku taktowania, wspierającego zewnętrzne oscylatory kwarcowe o częstotliwości do 32 MHz i wyposażonego we wbudowane generatory 16/32 MHz, 32 kHz oraz zestaw przełączników i preskaler (rysunek 5).

Rysunek 5. Blok taktowania układów AD5940/1

Przykładową aplikację front-endów AD5940/1 pokazano na rysunku 6. Układ wykorzystuje bloki niskomocowe do dwuelektrodowego pomiaru aktywności elektrodermalnej (EDA), czyli – prościej rzecz ujmując – zmian impedancji skóry na skutek (głównie) pobudzenia gruczołów potowych.

Rysunek 6. Prosta aplikacja układu AD5940/1 w urządzeniu do pomiaru aktywności elektrodermalnej EDA (topologia dwuprzewodowa)

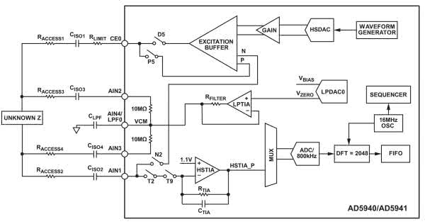
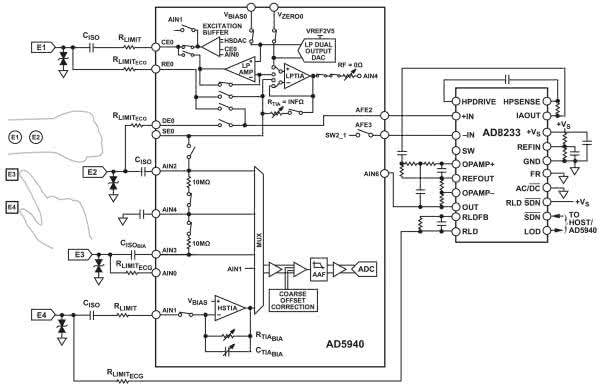
Na rysunku 7 został pokazany bardziej rozbudowany układ, służący do czteroelektrodowego pomiaru (bio)impedancji obiektu, podłączonego przez sprzężenie zmiennoprądowe. Konfiguracja tego typu jest bardzo pożądana w niektórych aplikacjach diagnostycznych, przede wszystkim w urządzeniach realizujących równoczesną akwizycję bioimpedancji oraz sygnałów bioelektrycznych, np. EKG. Wykorzystanie bloków wysokoczęstotliwościowych (generatora oraz wzmacniacza transimpedancyjnego HSTIA) pozwala na pracę w górnej części pasma pomiarowego, zaś „wolniejsza” część niskomocowa (przetwornik DAC i wzmacniacz LPTIA, podłączony w roli wtórnika) odpowiada za generowanie napięcia polaryzującego wejście różnicowe AIN2/AIN3.

Rysunek 7. Niskomocowa aplikacja AFE do wysokoczęstotliwościowego pomiaru impedancji z izolacją galwaniczną wejścia przez sprzężenie pojemnościowe (AD5940/AD5941) – topologia czteroprzewodowa

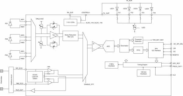
Rysunek 8 prezentuje rozbudowaną aplikację urządzenia, służącego do pomiaru jednoodprowadzeniowego EKG oraz bioimpedancji i łączącego w sobie układy AD5940, front-end EKG (w tej roli AD8233) oraz niewielką ilość elementów pasywnych. Rezystory oznaczone jako RLIMITECG zapewniają galwaniczne połączenie wejść wzmacniacza bioelektrycznego oraz wyjścia bloku sterowania na prawą nogę (RLD), ograniczając jednocześnie wartość ew. prądów upływu pacjenta. Więcej informacji na temat układów do pomiaru EKG i norm dotyczących urządzeń medycznych można znaleźć w EP 4-6/2021.

Rysunek 8. Przykład wykorzystania jednego z wejść analogowych (AIN6) układu AD5940/1 do współpracy z front-endem EKG (AD8233)

AFE4500

Pokazane wcześniej układy AD5940/1 kładą największy nacisk na pomiary (bio)chemiczne, można więc odnieść wrażenie, że opisane możliwości podłączenia do nich dodatkowych front-endów (np. EKG) lub rozmaitych czujników analogowych stanowią funkcję niejako „doklejoną na siłę” przez producenta w celu zobrazowania elastyczności, jaką dają rozbudowane multipleksery analogowe. Nie należy bagatelizować takich niestandardowych „obejść” układowych – wszak nic nie stoi na przeszkodzie, by wykorzystać wysokiej klasy przetworniki ADC, znajdujące się w strukturze front-endów, także do innych, nieco mniej standardowych celów. Współcześni inżynierowie biomedyczni mają jednak do wyboru także pokaźne portfolio układów, w których znajdują się już kompletne tory pomiarowe biosygnałów elektrycznych i optycznych, a nawet wielkości biochemicznych oraz bioimpedancji.

Rysunek 9. Uproszczony schemat blokowy układu AFE4500

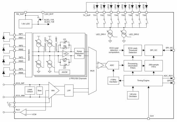
Przykładem takiego właśnie produktu jest jeden z najnowszych (premiera w lipcu 2021) front-endów medycznych marki Texas Instruments – układ AFE4500 (jego schemat blokowy przedstawiono na rysunku 9). Front-end doskonale wpisuje się w nurt ubieralnych urządzeń telemedycznych, który starają się rozwijać (z lepszym lub gorszym skutkiem) liczne firmy z różnych zakątków świata. Strukturę tego mocno rozbudowanego AFE można z grubsza podzielić na cztery główne bloki:

  • Tor pomiarów optycznych (PPG) – układ zawiera konfigurowalny sterownik diod LED, wykorzystujący blok źródeł prądowych (zakres ustawień od 25 do 250 mA z rozdzielczością 8 bitów) i przełączników, pozwalających na sterowanie maksymalnie ośmioma diodami LED w konfiguracji wspólnej anody. Użytkownik może ustawić czasy włączenia diod w każdej fazie cyklu pracy, a dodatkowo istnieje opcja uruchomienia każdego z kilku sensorów z inną częstotliwością próbkowania. Blok odbiorczy wspiera podłączenie nawet do czterech niezależnych fotodiod, multipleksowanych za pomocą przełącznika analogowego na dwa wspólne tory pomiarowe, z których każdy zawiera przestrajalny, różnicowy wzmacniacz transimpedancyjny (rezystancja sprzężenia zwrotnego w zakresie od 3,7 kΩ do 1000 kΩ), filtr szumu i układ redukcji wpływu oświetlenia zewnętrznego, oparty na 8-bitowym przetworniku DAC z wyjściem prądowym o zakresie 16..256 μA, Układ wspiera tryb niskiego poboru mocy, umożliwiający pracę niewielkich urządzeń akumulatorowych/bateryjnych w trybie ciągłym.
  • Tor wzmacniacza EKG – układ umożliwia rejestrację jednoodprowadzeniowego (bipolarnego) EKG z osobną elektrodą RLD, przy czym linie sygnałowe EKG są multipleksowane różnicowo na czterech z ośmiu wejść toru bioimpedancyjnego – użytkownik ma także możliwość wyboru linii, wykorzystywanych jako źródło sygnałów dla sumatora wzmacniacza RLD. Co ciekawe, producent zdecydował się zastosować osobne bloki detekcji odłączenia elektrod (lead-off) dla torów EKG (tryby DC lub AC o amplitudzie od 1,6 nA do 100 nA) i bioimpedancji. Za właściwą akwizycję biosygnałów odpowiada wysokiej jakości wzmacniacz pomiarowy o wzmocnieniu 2…21 V/V, współczynniku CMRR powyżej 100 dB, impedancji wejściowej przekraczającej 1 GΩ oraz poziomie szumu odniesionym do wejścia 0,75 μVrms (w paśmie do 150 Hz). Wzmacniacz jest w stanie pracować z offsetem współbieżnym do ±0,3 V i różnicowym do ±0,6 V (jest to zakres wystarczający w większości praktycznych aplikacji EKG, wykorzystujących elektrody żelowe). Usuwanie dryfu izolinii zapewnia układ filtra górnoprzepustowego (współpracującego z zewnętrznym kondensatorem) o częstotliwości progowej 0,4 Hz i funkcją szybkiego powrotu ze stanu nasycenia. Dodatkowo, na wyjściu wzmacniacza pomiarowego znajduje się 300-hercowy filtr dolnoprzepustowy, pełniący funkcję filtru antyaliasingowego.
  • Tor spektroskopu impedancyjnego – blok przeznaczony do realizacji różnorodnych topologii pomiarów impedancji w aplikacjach spektroskopowych (analiza BCA), monitorach aktywności elektrodermalnej (EDA) czy też rejestracji akcji oddechowej na bazie elektrod EKG. Moduł wytwarzający przebieg wyjściowy opiera się na generatorze DDS, taktowanym wbudowaną pętlą PLL i „napędzającym” 7-bitowy przetwornik DAC – zakres częstotliwości roboczych dochodzi do 250 kHz. Układ odbiorczy bazuje na demodulatorze kwadraturowym z osobnymi filtrami LPF dla części rzeczywistej i urojonej, zaś za kondycjonowanie sygnałów odpowiada szybki wzmacniacz pomiarowy, poprzedzony przez rozbudowany multiplekser oraz filtr górnoprzepustowy. Warto dodać, że – z uwagi na „niepełną” topologię pomiarową (pomiar odbywa się przez analizę napięcia, zaś pobudzenie badanego obiektu odbywa się „na ślepo”), front-end wymaga przeprowadzenia stosownej kalibracji (problem ten opisywaliśmy szerzej w 8. odcinku Poradnika Implementacji). W tym przypadku producent przewidział natomiast zastosowanie sprzętowej maszyny stanów w celu automatyzacji procesu kalibracji.
  • Blok wspólny – wszystkie opisane wyżej bloki funkcjonalne korzystają ze wspólnego, 22-bitowego przetwornika ADC, który – poprzez niezależne bloki decymatorów dla torów PPG, EKG i bioimpedancji – rozdziela próbki na poszczególne strumienie danych. Dodatkowym ułatwieniem dla projektantów jest 256-próbkowa pamięć FIFO, pozwalająca znacząco obniżyć pobór mocy w przypadku urządzeń ubieralnych. Doskonałą informacją będzie też wiadomość, że z front-endem można komunikować się zarówno za pomocą I2C, jak i SPI. Za synchroniczną pracę układu odpowiada wbudowany timer, taktowany wewnętrznym oscylatorem, nie zabrakło też wewnętrznego stabiliztora LDO.

Osoby zainteresowane otrzymaniem dokładnej dokumentacji układu mogą zwrócić się do producenta z prośbą o udostępnienie szczegółowej noty katalogowej – materiały dostępne na stronie Texas Instruments obejmują obecnie jedynie przedstawiony w niniejszym artykule schemat blokowy oraz rysunki techniczne obudowy. Ukrywanie szczegółów technicznych układów scalonych przed publicznym dostępem jest coraz częściej praktykowane, co jednak nie dziwi – rynek front-endów to dynamicznie rozwijająca się gałąź elektroniki, a opracowanie układów o tak wysokim poziomie zaawansowania technicznego jak AFE4500 (opisany powyżej, niezwykle szeroki zakres funkcjonalności, został upakowany w obudowie DSBGA o rozmiarach zaledwie 2×2,5 mm i rastrze 0,4 mm!) stanowi spore przedsięwzięcie tak logistyczne, jak i finansowe.

Układy AFE4950, AFE49I30 i AFE4900

Układ AFE4950 stanowi na pierwszy rzut oka uproszczoną wersję AFE4500, choć w istocie pierwsza wersja dokumentacji ujrzała światło dzienne w czerwcu 2020. Front-end, którego schemat przedstawiono na rysunku 10, oferuje nieco inne parametry w poszczególnych torach pomiarowych, nieznacznie większe są też wymiary obudowy (2,6×2,5 mm).

Rysunek 10. Uproszczony schemat blokowy układu AFE4950

Wzmacniacz pomiarowy toru EKG może być przestrajany w zakresie 11 lub 21 V/V, nieco szerszy jest natomiast jego zakres dopuszczalnego napięcia wspólnego (±0,55 V). O ile ogólna konstrukcja toru PPG nie różni się zasadniczo od rozwiązania zastosowanego w AFE4500, to blok bioimpedancyjny okazuje się znacznie mniej rozbudowany – w tym przypadku mamy bowiem do czynienia ze wsparciem prostej topologii 2-elektrodowej. Warto jednak wiedzieć, że zakres pomiaru rozciąga się w tym przypadku aż do 7 MΩ. Układ ma natomiast sprzętowe wejście taktowania (CLK), linię sygnalizującą gotowość przetwornika ADC do odczytu wartości pomiaru (ADC_RDY) oraz dodatkową linię GPIO2. Warto dodać, że w tym przypadku mamy do dyspozycji już nie 22-, ale 24-bitowy przetwornik ADC.

Rysunek 11. Schemat blokowy front-endu AFE49I30

Front-end AFE49I30 stanowi kolejną wariację na temat zintegrowanego układu biomedycznego, znów bardzo zbliżoną konstrukcyjnie do opisanego wcześniej AFE4950 (rysunek 11). W tym przypadku producent zredukował liczbę wyjść sterujących diodami LED toru PPG (z 8 do 6), 2-krotnie mniejsza jest także pojemność pamięci FIFO (128 próbek). Spośród wszystkich opisanych układów z tej grupy AFE49I30 oferuje jednak najwyższą maksymalną rozdzielczość czasową pomiaru EKG – aż 4 kSps, w porównaniu do 2 kSps dla AFE4950 i AFE4500. W układzie zabrakło natomiast możliwości pomiaru impedancji.

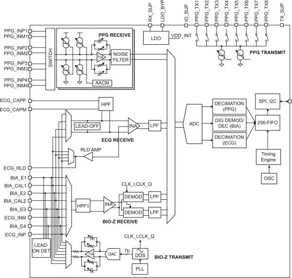
Układ AFE4900 stanowi najstarszy spośród przedstawionych front-endów, integrujących w sobie tory PPG i EKG (sierpień 2017), można zatem dopatrywać się w nim cech protoplasty tej podrodziny produktów, która na przestrzeni kolejnych czterech lat uległa znacznej rozbudowie i dywersyfikacji. Schemat układu pokazano na rysunku 12.

Rysunek 12. Schemat blokowy front-endu AFE4900

Znane z opisanych wcześniej front-endów rozwiązania to m.in. wielokanałowy sterownik diod LED (w tym przypadku: 4-kanałowy), oraz front-end ze wzmacniaczem TIA i układem redukcji wpływu otoczenia (multiplekser różnicowy dla trzech fotodiod). Podobna jest także topologia głównego bloku peryferyjnego – przetwornik ADC, poprzedzony wspólnym dla wszystkich źródeł sygnału buforem, współpracuje z decymatorem i kolejką FIFO (128 próbek).

Co ciekawe, w momencie wdrażania układu AFE4900 producent stawiał jeszcze na znacznie wyższy zakres wzmocnień wzmacniacza TIA – możliwy do ustawienia zakres rezystancji sprzężenia zwrotnego wynosił tu od 10 kΩ do 2000 kΩ (dla porównania, wszystkie opisane wcześniej układy korzystały z rezystancji od 3,7 kΩ do 1 MΩ).

Nietrudno też ustalić przyczyny takiego stanu rzeczy – najprawdopodobniej producent doszedł do (słusznego skądinąd) wniosku, że w wielu praktycznych aplikacjach zbyt wysoka rezystancja sprzężenia TIA powoduje łatwe nasycenie wzmacniacza, co skutkuje uniemożliwieniem prowadzenia pomiarów sygnałów o wyższym poziomie. Przy wysokiej czułości stosowanych obecnie fotodiod oraz po uwzględnieniu bardzo szerokiego zakresu sygnałów (zwłaszcza w przypadku prowadzenia pomiarów PPG/SpO2 w topologii refleksyjnej, a do takiej przecież zostały przewidziane prezentowane front-endy) rzeczywiste wzmocnienie TIA, konieczne do efektywnego wykorzystania zakresu dynamicznego przetwornika ADC, wymaga znacznie mniejszych wzmocnień, niż miałoby to miejsce w przypadku konwencjonalnych czujników klipsowych, zwłaszcza napalcowych.

Podsumowanie

Przedstawione rozważania na temat wielofunkcyjnych front-endów biomedycznych jasno pokazują, że rozwój tej grupy układów AFE przebiega wielotorowo i w dużym stopniu nadąża za rynkowymi trendami w obszarze aplikacji biomedycznych (a często także samodzielnie je kształtuje). Pierwotne założenia producentów, w zależności od tego, z jakim feedbackiem projektantów się spotkają, są weryfikowane i wpływają na kształt kolejnych wersji front-endów. Jedno jest pewne – niezaprzeczalny trend miniaturyzacji sprawia, że układy, które jeszcze kilka...kilkanaście lat temu trzeba było budować przynajmniej za pomocą dwóch lub trzech osobnych bloków pomiarowych (czy to na bazie niezależnych front-endów, czy też układów tworzonych od podstaw), dziś przyjmują postać miniaturowych układów, możliwych do umieszczenia nawet w najbardziej kompaktowych urządzeniach ubieralnych. Pojawia się pytanie, jak długo będzie trwał ów technologiczny wyścig – praktyka pokazuje bowiem, że wbrew futurystycznym wizjom inżynierów biomedycznych, większość kolejnych prób wdrożenia różnorodnych urządzeń telemedycznych spala na panewce i to z przyczyn pozostających zupełnie poza zasięgiem wpływu samych projektantów.

W kolejnym odcinku Poradnika Implementacji będziemy kontynuowali prezentację wielofunkcyjnych front-endów medycznych, zaś z początkiem roku 2022 odłożymy na pewien czas tematykę pomiarów biomedycznych, skupiając się na nieco bardziej uniwersalnych rozwiązaniach dla urządzeń przemysłowych, laboratoryjnych i nie tylko.

inż. Przemysław Musz, EP

Artykuł ukazał się w
Elektronika Praktyczna
listopad 2021
Elektronika Praktyczna Plus lipiec - grudzień 2012

Elektronika Praktyczna Plus

Monograficzne wydania specjalne

Elektronik listopad 2025

Elektronik

Magazyn elektroniki profesjonalnej

Raspberry Pi 2015

Raspberry Pi

Wykorzystaj wszystkie możliwości wyjątkowego minikomputera

Świat Radio listopad - grudzień 2025

Świat Radio

Magazyn krótkofalowców i amatorów CB

Automatyka, Podzespoły, Aplikacje listopad - grudzień 2025

Automatyka, Podzespoły, Aplikacje

Technika i rynek systemów automatyki

Elektronika Praktyczna listopad 2025

Elektronika Praktyczna

Międzynarodowy magazyn elektroników konstruktorów

Elektronika dla Wszystkich grudzień 2025

Elektronika dla Wszystkich

Interesująca elektronika dla pasjonatów