Praktyczne aplikacje scalonych układów AFE (6). Monolityczne front-endy PPG i SpO2

Praktyczne aplikacje scalonych układów AFE (6). Monolityczne front-endy PPG i SpO2

W poprzednim odcinku kursu przedstawiliśmy hybrydowe front-endy przeznaczone do aplikacji urządzeń mobilnych i ubieralnych, monitorujących tętno oraz saturację krwi tętniczej. Tym razem skupimy się na układach monolitycznych, a niejako przy okazji zaprezentujemy także najważniejsze informacje o elementach optoelektronicznych i standardach połączeń, stosowanych w przewodowych czujnikach SpO2.

Interfejsy przewodowych czujników pulsoksymetrycznych

Omawiając front-endy przeznaczone do aplikacji PPG/SpO2 nie sposób nie wspomnieć, choćby pobieżnie, o najbardziej rozpowszechnionym standardzie połączeń, stosowanym w przewodowych czujnikach pulsoksymetrycznych już od wielu lat.

Rysunek 1. Schemat typowego czujnika pulsoksymetrycznego w standardzie opracowanym przez firmę Nellcor

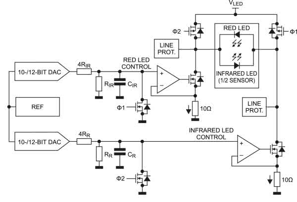
Na rysunku 1 został pokazany schemat typowej sondy napalcowej DS-100A (zbliżony także do układu połączeń innych rodzajów sond pomiarowych). Charakterystyczna konfiguracja przeciwsobna diod LED oświetlacza została uwzględniona w układach AFE, gdyż rozwiązanie to stało się niekwestionowanym standardem w niemal wszystkich aplikacjach klinicznych. Do sterowania diodami można zastosować klasyczną topologię mostka H, a co ważne – w ten sposób obydwie diody mogą korzystać z tego samego układu zasilania (źródła prądowego z kluczowaniem). Możliwe jest jednak także zastosowanie dwóch niezależnych źródeł prądowych do zasilania obu gałęzi mostka – taka wersja została pokazana na przykładowym schemacie aplikacyjnym, zaczerpniętym z materiałów firmy Maxim (rysunek 2).

Rysunek 2. Topologia mostka H w zastosowaniu do sterowania diodami LED w czujniku pulsoksymetrycznym, zawierającym przeciwsobne połączenie nadajników

Dodatkowy rezystor o wartości nieco poniżej 10 kΩ, widoczny na rysunku 1, umożliwia urządzeniu zastosowanie odpowiedniej krzywej kalibracji, co pozwala zredukować wpływ spektralnych rozrzutów produkcyjnych diod LED na dokładność wyniku pomiaru. W nowszych wersjach czujników stosowana jest już scalona pamięć nieulotna (OTP), zapewniająca znaczne zwiększenie dokładności kalibracji.

Elementy dyskretne do aplikacji pulsoksymetrycznych

Pulsoksymetry stanowią tak ważną grupę urządzeń medycznych, że doczekały się nie tylko dedykowanych front-endów, ale także… przeznaczonych specjalnie do tego typu aplikacji elementów optoelektronicznych, których parametry widmowe są zoptymalizowane pod kątem zwiększenia czułości w pasmach wykorzystywanych przez techniki SpO2.

Fotografia 1. Dwupasmowy nadajnik optyczny z serii ELM-4000, przeznaczony do aplikacji pulsoksymetrycznych

Seria czujników ELM-4000 marki TE Connectivity obejmuje kompaktowe (wymiary obudowy to 4,4×5,1×1,8 mm – fotografia 1) nadajniki dwupasmowe (660 nm+880/905/940 nm), ze strukturami LED połączonymi w topologii przeciwsobnej. Ostatnie wyprowadzenie trzykońcówkowej obudowy z transparentnego epoksydu pozostaje niepodłączone, ale w niektórych aplikacjach może być użyte do pewniejszego zamocowania na płytce drukowanej, o ile takowa zostanie użyta w konstrukcji czujnika (w większości sensorów SpO2, szczególnie w wersjach jednorazowych, końcówki elementów optoelektronicznych w obudowach THT są lutowane bezpośrednio do przewodów).

Fotografia 2. Fotodioda z serii EPM-4001 marki TE Connectivity, przeznaczona do aplikacji pulsoksymetrycznych

Linię produktów ELM-4000 uzupełniają fotodiody krzemowe EPM-4001, oferowane przez tego samego producenta w dwukońcówkowych obudowach o wymiarach identycznych, jak nadajniki (fotografia 2, rysunek 3). Duża powierzchnia aktywna (ponad 8 mm2) pozwala na zwiększenie czułości sensora w warunkach niskiego poziomu sygnału, a szeroki zakres czułości spektralnej (od 400 do 1080 nm) sprzyja jego zastosowaniu nie tylko w aplikacjach SpO2, ale także innych układach pomiarowych UV-Vis.

Rysunek 3. Wymiary czujnika EPM-4001 (wartości podane w systemie calowym)

MAX86140

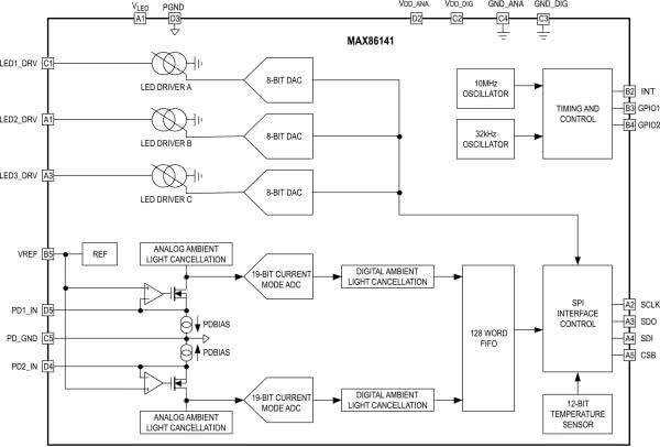
Kolejna, po omówionych w poprzedniej części Poradnika Implementacji układach MAX30101/2, propozycja firmy Maxim do aplikacji pulsoksymetrycznych to rodzina monolitycznych układów MAX86140 i MAX86141, wyposażonych w aż trzy źródła prądowe (do 124 mA!) przestrajane 8-bitowymi przetwornikami DAC i jeden (MAX86140) lub dwa (MAX86141 – rysunek 4) 19-bitowe przetworniki ADC z wejściem prądowym o przestrajanym programowo zakresie pomiarowym: 4...32 µA.

Rysunek 4. Schemat blokowy układu MAX86141

W tym przypadku producent zastosował aż dwustopniowy system redukcji wpływu oświetlenia zewnętrznego na wynik pomiaru: analogowy, na wejściu przetwornika ADC (do 200 µA) oraz cyfrowy, w postaci bloku umieszczonego pomiędzy przetwornikiem, a 128-próbkowym blokiem FIFO. Układ zawiera dwa oscylatory (10 MHz i 32 kHz), oferuje ponadto dodatkowe dwie linie GPIO i wyjście przerwań, zaś do komunikacji z mikrokontrolerem służy pełnowymiarowy (4-liniowy) interfejs SPI. Częstotliwość próbkowania może być przestrajana w bardzo szerokim zakresie od 8 Sps do aż 4,096 kSps. Redukcję poboru mocy zapewnia specjalny, dynamiczny tryb pracy oraz funkcja detekcji zbliżeniowej, pozwalająca na obniżenie strat mocy w czasie, gdy czujnik optyczny znajduje się z dala od ciała pacjenta. Układ jest dostępny w kompaktowych obudowach WLP o wymiarach 2,048×1,848 mm, z 0,4-milimetrowym rastrem.

Ciekawym rozwiązaniem okazuje się blok adaptacyjnej filtracji artefaktów spowodowanych szybkozmiennym oświetleniem zewnętrznym, na które szczególnie narażone są ubieralne pulsoksymetry i mierniki tętna. Funkcja Picket Fence Detect-and-Replace „obserwuje” dane znajdujące się w FIFO i podmienia wartości próbek znacznie różniących się od wartości spodziewanych, wyznaczonych na podstawie ekstrapolacji ostatnio zarejestrowanych wyników pomiaru. Taka procedura pozwala uniknąć błędów wynikających ze „ślepego” działania analogowego bloku korekcji offsetu (ALC). Omawiane rozwiązanie jest jednym z bardziej zaawansowanych bloków redukcji artefaktów, jakie napotkać można we współczesnych front-endach medycznych.

AFE4400 i AFE4490

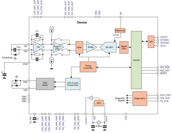
Choć rodzina układów AFE44x0 (rysunek 5) to propozycja firmy Texas Instruments skierowana (zdaniem producenta) raczej do niskobudżetowych urządzeń ubieralnych, to producent – jako jeden z nielicznych – zdecydował się na zastosowanie drivera LED, wspierającego podłączenie diod w topologii przeciwsobnej, znane z opisanych wcześniej czujników klinicznych.

Rysunek 5. Schemat funkcjonalny front-endu monolitycznego AFE4400 marki Texas Instruments

Ponadto układ zawiera także obwody detekcji odłączenia lub zwarcia fotodiody i diod LED, a ponadto oferuje funkcję wykrywania podłączenia przewodu czujnika do wejścia front-endu. O klasyfikacji układu AFE4400 jako rozwiązania „niemedycznego” zadecydował zapewne fakt stosunkowo niskiej jakości przetwornika ADC, który – pomimo natywnej rozdzielczości 22 bitów – oferuje zaledwie około 14 bitów ENOB i to w paśmie zaledwie 5 Hz (zakres dynamiki jest równy 95 dB). Niemiłym zaskoczeniem jest także konieczność zastosowania zewnętrznego źródła taktowania (oscylatora kwarcowego), co w połączeniu z dość sporymi wymiarami obudowy (40-pinowej VQFN o wymiarach 6×6 mm) czyni układ względnie mniej atrakcyjnym od rozwiązań nowszych (warto dodać, że oba układy zostały wprowadzone na rynek aż 9 lat temu). Nieco lepsza wersja – AFE4490 – ma deklarowany zakres dynamiki równy 110 dB i może pochwalić się czterokrotnie mocniejszym (do 200 mA) źródłem prądowym.

ADPD105/ADPD106/ADPD107

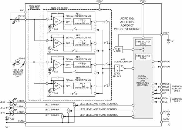
Rodzina układów ADPD10x zawiera trzy modele rozbudowanych, monolitycznych front-endów fotometrycznych, wyposażonych w potrójne, 370-miliamperowe wyjścia prądowe dla zewnętrznych diod LED, poczwórne układy kondycjonowania sygnałów z fotodiod, a także macierz przełączników i zaawansowany sekwencer do sterowania pracą AFE. Schemat funkcjonalny, wspólny dla wszystkich trzech wersji, został pokazany na rysunku 6.

Rysunek 6. Schemat funkcjonalny front-endów z rodziny ADPD105/106/107 marki Analog Devices

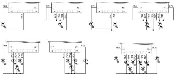
Układy ADPD106 i ADPD107 są wyposażone w interfejs SPI, zaś ADPD105 – I2C. Układ ADPD105 w obudowie LFCSP umożliwia współpracę z jedną, dwiema, czterema albo ośmioma fotodiodami, przy czym mniej liczne konfiguracje mogą wykorzystywać większą liczbę zwartych ze sobą wejść, co daje – podobnie jak w przypadku opisanego w poprzednim artykule ADPD1441RI – możliwość efektywnej regulacji balansu pomiędzy zakresem dynamiki, a rozdzielczością pomiarów (rysunek 7).

Rysunek 7. Możliwe konfiguracje podłączenia macierzy fotodiod w układach ADPD105 marki Analog Devices

Układy posiadają szereg dodatkowych możliwości, w tym rozmaite konfiguracje połączeń bloku analogowego z przetwornikiem ADC, co pozwala nawet na… detekcję zanieczyszczeń pomontażowych (np. resztek topnika lub zabrudzeń gromadzonych w czasie eksploatacji), wpływających na pracę czułych wzmacniaczy transimpedancyjnych.

Możliwość konfiguracji jednego z kanałów jako wejścia napięciowego umożliwia współpracę z zewnętrznymi obwodami wejściowymi EKG – przykład takiej aplikacji, wykorzystujący omówiony w jednej z wcześniejszych części Poradnika Implementacji front-end AD8233, został pokazany na rysunku 8.

Rysunek 8. Połączenie front-endów SpO2/PGG (ADPD105) i EKG (AD8233) w celu synchronizacji akwizycji danych

Dokładna synchronizacja pomiarów zebranych w dziedzinie bioelektrycznej i optycznej ma szczególne znaczenie w niektórych aplikacjach, wykorzystujących fuzję danych w celu wyekstrahowania dodatkowych informacji – więcej szczegółów na ten temat podamy w kolejnych odcinkach Poradnika Implementacji.

Podsumowanie

Monolityczne front-endy pulsoksymetryczne oraz fotopletyzmograficzne oferują szeroki zakres możliwości, dalece wykraczających poza samą tylko akwizycję danych pomiarowych. Rozbudowane obwody sterowania emiterami optycznymi (diodami LED), wysokiej jakości stopnie wejściowe z jednym lub wieloma kanałami pomiarowymi oraz sprzętowe wsparcie dla efektywnej redukcji wpływu oświetlenia zewnętrznego sprawiają, że układy AFE wydają się być idealnym rozwiązaniem do konstrukcji tak przenośnych, jak i stacjonarnych pulsoksymetrów oraz mierników tętna działających w oparciu na fotopletyzmografi. Warto przy tym pamiętać, że narzucone przez konstruktorów AFE ograniczenia mogą w niektórych przypadkach utrudniać lub wręcz uniemożliwiać realizowanie bardziej zaawansowanych funkcjonalności – dlatego też należy się spodziewać, że najwyższej klasy urządzenia kliniczne jeszcze przez wiele lat będą zdominowane przez rozbudowane układy dyskretne, „szyte na miarę” przez projektantów doświadczonych w konstrukcji urządzeń typu mixed-signal. W większości podstawowych zastosowań parametry układów AFE wystarczają jednak w zupełności do realizacji pomiarów PPG/SpO2.

Rysunek 9. Przykładowy zapis synchroniczny sygnałów PGG i EKG

Niniejszy odcinek Poradnika Implementacji kończy omówienie układów stricte biosygnałowych – w kolejnych częściach cyklu przyjrzymy się front-endom przeznaczonym do realizacji pomiarów biochemicznych, po czym przejdziemy do zaprezentowania jednych z najbardziej rozbudowanych układów AFE, służących do prowadzenia wieloparametrowych pomiarów medycznych.

inż. Przemysław Musz, EP

Artykuł ukazał się w
Elektronika Praktyczna
sierpień 2021
Elektronika Praktyczna Plus lipiec - grudzień 2012

Elektronika Praktyczna Plus

Monograficzne wydania specjalne

Elektronik listopad 2025

Elektronik

Magazyn elektroniki profesjonalnej

Raspberry Pi 2015

Raspberry Pi

Wykorzystaj wszystkie możliwości wyjątkowego minikomputera

Świat Radio listopad - grudzień 2025

Świat Radio

Magazyn krótkofalowców i amatorów CB

Automatyka, Podzespoły, Aplikacje listopad - grudzień 2025

Automatyka, Podzespoły, Aplikacje

Technika i rynek systemów automatyki

Elektronika Praktyczna listopad 2025

Elektronika Praktyczna

Międzynarodowy magazyn elektroników konstruktorów

Elektronika dla Wszystkich grudzień 2025

Elektronika dla Wszystkich

Interesująca elektronika dla pasjonatów