Praktyczne aplikacje scalonych układów AFE (4). Front-endy EKG do urządzeń wearable

Praktyczne aplikacje scalonych układów AFE (4). Front-endy EKG do urządzeń wearable
Pobierz PDF Download icon

W poprzedniej części Poradnika Implementacji szczegółowo omówiliśmy układy AFE przeznaczone do implementacji w torach wejściowych klinicznych urządzeń elektrokardiograficznych i elektroencefalograficznych. Tym razem zajmiemy się przykładami miniaturowych układów, których konstrukcja i parametry umożliwiają zastosowanie w nieco mniej wymagających (pod względem funkcjonalnym) urządzeniach typu wearable.

Zaprezentowane do tej pory front-endy są dedykowane przede wszystkim do poważnych aplikacji medycznych, choć najprostsze, 16-bitowe wersje AFE mogą być także z powodzeniem stosowane w mniej wymagających aplikacjach monitorów sportowych (jak już wspomnieliśmy przy okazji opisu rodziny ADS119x). Nie sposób nie wspomnieć jednak o jeszcze prostszych układach wejściowych, których konstrukcja jest dostosowana niemal wyłącznie do zastosowań typu fitness, takich jak pasy piersiowe i inne urządzenia ubieralne.

Konstrukcja tych układów jest bowiem silnie zoptymalizowana odnośnie poboru mocy – o ile ich parametry pomiarowe przeważnie (choć nie zawsze!) znacznie ustępują większym front-endom biosygnałowym, to pod względem energooszczędności (a także wymiarów obudowy) zazwyczaj to właśnie prostsze układy przodują w projektach maleńkich urządzeń mobilnych.

AD8232 i AD8233

Układy AD8232 i AD8233 wyraźnie odróżniają się od swoich „większych kolegów” nie tylko rozmiarami, ale przede wszystkim konstrukcją i stopniem złożoności.

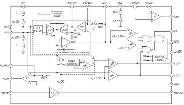
Rysunek 1. Schemat funkcjonalny układu AD8232

Największą różnicą, która rzuca się w oczy po pierwszym spojrzeniu na schematy blokowe tych układów (rysunki 1 i 2), jest brak… przetwornika ADC. Oba produkty są bowiem w istocie specjalizowanymi wzmacniaczami pomiarowymi, przestrajanymi za pomocą zaledwie kilku wejść cyfrowych i obudowanymi kilkoma dodatkowymi blokami: RLD, układem detekcji impulsów rozrusznika oraz… uniwersalnym wzmacniaczem operacyjnym do dowolnego wykorzystania przez użytkownika.

Rysunek 2. Schemat funkcjonalny układu AD8233

Pomiędzy wersjami AD8232 i AD8233 istnieje jednak kilka zasadniczych różnic, zestawionych w tabeli 1.

Opis

Obydwa układy są wyposażone w sterowany za pomocą osobnej linii wejściowej (FR) układ szybkiego powrotu (fast restore), zmieniający charakterystykę czasową filtra górnoprzepustowego. Układ ten jest konieczny, aby urządzenie bazujące na tak prostym AFE mogło poradzić sobie z gwałtownymi odchyleniami izolinii, powstającymi m.in. w wyniku artefaktów ruchowych. Problem ten nie jest krytyczny w układach wyposażonych w przetworniki analogowo-cyfrowe o wysokiej rozdzielczości, pozwalającej na cyfrowe usunięcie dryfu izolinii bez szkody dla sygnału różnicowego (użytecznego). Konstruktorzy układów AD8232/33 przewidzieli jednak, że będą one implementowane w urządzeniach wyposażonych w przetworniki ADC o stosunkowo małej liczbie bitów (co jest typowe w znakomitej większości współczesnych mikrokontrolerów) – stąd taka a nie inna metoda wirtualnego zwiększenia zakresu dynamiki. Układ fast restore opiera swoje działanie na komparatorze okienkowym, który po przekroczeniu progów przełączania (po wykroczeniu sygnału wyjściowego wzmacniacza pomiarowego IA poza użyteczny zakres dynamiki) załącza dwa klucze analogowe S1 i S2, skracające czas odpowiedzi filtra górnoprzepustowego (HPA).

Interesujące rozwiązanie, o którym warto wspomnieć, zastosował producent także w przypadku samego wzmacniacza instrumentalnego. W przeciwieństwie do typowo „napięciowych” topologii, opisanych pokrótce w pierwszej części cyklu (EP03/21), w układach AD8232/33 zastosowano… dwa wzmacniacze transkonduktancyjne, których wyjścia podłączone są do integratora odwracającego z kondensatorem C1. Wynikowe wzmocnienie składowej zmiennej sygnału wejściowego wynosi 100 V/V, zaś kompletna wolnozmienna jest sukcesywnie kompensowana przez układ blokowania składowej stałej.

MAX30003

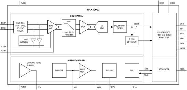
Firma Maxim, świadoma potencjału, jaki niosą ze sobą nowoczesne aplikacje medycznej elektroniki ubieralnej, opracowała własną odpowiedź na AFE konkurentów. Układ MAX30003 (rysunek 3) należy do coraz liczniejszej rodziny front-endów medycznych, która zasłynęła m.in. dzięki zintegrowanym, hybrydowym czujnikom pulsoksymetrycznym z wbudowaną optyką (omówimy je szerzej w kolejnym odcinku niniejszego cyklu).

Rysunek 3. Schemat funkcjonalny układu MAX30003

MAX30003 jest pozycjonowany jako produkt klasy klinicznej (clinical grade), co oznacza, że firma Maxim dołożyła starań, by produkt mógł spełniać niełatwe wymogi aparatury medycznej. Najważniejsze parametry układu to:

  • liczba kanałów wejściowych (odprowadzeń): 1,
  • CMRR >100 dB,
  • rozdzielczość natywna/efektywna: 18 bitów/15,5 bitów,
  • poziom szumów wejściowych: 5,4 µVpp (0,82 µVrms) @BW=150 Hz,
  • impedancja wejściowa: >500 MΩ,
  • dopuszczalny offset DC: ±650 mV,
  • zakres dynamiki (AC): 65 mVpp,
  • zasilanie 85 µW @ Vcc=1,1 V (!),
  • wbudowana pamięć wyników (FIFO, 32 słowa),
  • obudowa: TQFN28/WLP30.

Układ ma parę wejść CAPP/CAPN, służących do podłączenia zewnętrznego kondensatora dla filtru górnoprzepustowego, a także dwa wyjścia cyfrowe (INTB, INT2B) udostępniające przerwania dla nadrzędnego mikrokontrolera. Układ wejściowy (rysunek 4) zawiera podstawowe filtry EMI w topologii różnicowo/wspólnej (więcej na ten temat w poprzedniej części cyklu) i podwójne zabezpieczenia ESD.

Rysunek 4. Schemat układu przełączników kanału wejściowego MAX30003

Co ciekawe, producent zdecydował się na zastosowanie podwójnego układu detekcji odłączenia/dołączenia elektrod, z którego jeden pracuje w trybie normalnym, zaś drugi w trybie obniżonego poboru mocy (ULP). Cyfrowo przełączane rezystory (lead bias) pomagają ustalić właściwy punkt pracy (napięcie wspólne) kanału wejściowego – użytkownik może wybrać elementy o wartości 50, 100 lub 200 MΩ.

Podobnie jak w przypadku omówionych wcześniej układów AD8232 i AD8233, także front-end MAX30003 zawiera sprzętowe wsparcie dla przyspieszania powrotu izolinii po wystąpieniu silnych zakłóceń (artefaktów ruchowych, impulsów z urządzeń elektrochirurgicznych bądź defibrylatora). Zasadę działania tej funkcji przedstawiono na rysunku 5 – wejście wzmacniacza PGA w stan saturacji uruchamia timer sprzętowy o okresie przepełnienia równym 125 ms. Jeżeli sygnał nie wróci przez ten czas do poprawnego zakresu, częstotliwość progowa filtra górnoprzepustowego jest tymczasowo podwyższana, dzięki czemu napięcie szybciej powraca do właściwego zakresu. Użytkownik może także programowo wymusić zadziałanie funkcji fast recovery w razie potrzeby.

Rysunek 5. Zasada działania funkcji fast recovery układu MAX30003

Prawdopodobnie najciekawszą funkcją układu MAX30003, której próżno szukać w innych front-endach elektrokardiograficznych spośród opisanych wcześniej produktów, jest blok sprzętowego wsparcia obliczeń odstępu R-R. Funkcja bazuje na znanym w świecie informatyki medycznej algorytmie Pan-Tompkins (rysunek 6), a jej implementacja w strukturze AFE znakomicie ułatwia tworzenie aplikacji wskazujących częstość rytmu serca (np. pulsometry sportowe) czy też zmienność tegoż rytmu (tzw. HRV – heart rate variability).

Rysunek 6. Schemat blokowy algorytmu Pan-Tompkins

W tym miejscu warto jeszcze wspomnieć o ciekawym zestawie ewaluacyjnym, przygotowanym przez inżynierów firmy Maxim na bazie front-endu MAX30003. MAX-ECG-MONITOR to niewielkie urządzenie w postaci samoprzylepnej łatki (patch) o średnicy 35,6 mm i grubości 8 mm, zasilane baterią CR2025 i komunikujące się z dedykowaną aplikacją mobilną za pośrednictwem łącza Bluetooth Smart. Dodatkowo, gadżet posiada także wbudowany czujnik inercyjny MEMS i termometr. Wygląd urządzenia został pokazany na fotografii 1.

Fotografia 1. Wygląd ubieralnego monitora EKG MAX-ECG-MONITOR (źródło: https://bit.ly/2QHhHZP)

Podsumowanie

Układy AFE przeznaczone do celów akwizycji biosygnałów na dobre wrosły już w rynek elektroniki medycznej. W tym artykule staraliśmy się możliwe szczegółowo przedstawić niuanse implementacyjne oraz podobieństwa i różnice pomiędzy różnymi modelami układów, dostępnych obecnie na rynku. Jak zawsze, za wyborem konkretnego front-endu do określonej aplikacji (czy to urządzenia klasy klinicznej, czy też ubieralnego pulsometru dla sportowców-amatorów) musi stać dogłębna analiza założeń projektowych, wymaganych parametrów (rozdzielczości, poziomu szumów, rozmiarów układu, liczby wymaganych do pracy komponentów zewnętrznych, poboru mocy czy też obecności wbudowanej pamięci FIFO) oraz… ceny układu. Warto bowiem pamiętać, że ceny poszczególnych układów różnią się i to znacząco, nawet w obrębie tej samej rodziny produktów, zaś selekcja komponentów zawsze wiąże się z nieuchronnym kompromisem, czy też – jak mówi się w inżynierskim gronie – problemem zbyt krótkiej kołdry.

W następnej częsci Poradnika Implementacji przyjrzymy się kolejnej grupie front-endów medycznych. Tym razem na warsztat weźmiemy układy przeznaczone do akwizycji sygnałów fotopletyzmograficznych i aplikacji pulsoksymetrycznych, tak powszechnych w dobie pandemii Covid-19. Opis konkretnych propozycji ze stajni największych producentów rynku półprzewodników poprzedzimy wstępem teoretycznym, który przystępnie nakreśli podstawy prowadzenia nieinwazyjnych biopomiarów optycznych.

inż. Przemysław Musz
przemyslaw.musz@ep.com.pl

Artykuł ukazał się w
Elektronika Praktyczna
czerwiec 2021
DO POBRANIA
Pobierz PDF Download icon
Elektronika Praktyczna Plus lipiec - grudzień 2012

Elektronika Praktyczna Plus

Monograficzne wydania specjalne

Elektronik listopad 2025

Elektronik

Magazyn elektroniki profesjonalnej

Raspberry Pi 2015

Raspberry Pi

Wykorzystaj wszystkie możliwości wyjątkowego minikomputera

Świat Radio listopad - grudzień 2025

Świat Radio

Magazyn krótkofalowców i amatorów CB

Automatyka, Podzespoły, Aplikacje listopad - grudzień 2025

Automatyka, Podzespoły, Aplikacje

Technika i rynek systemów automatyki

Elektronika Praktyczna listopad 2025

Elektronika Praktyczna

Międzynarodowy magazyn elektroników konstruktorów

Elektronika dla Wszystkich grudzień 2025

Elektronika dla Wszystkich

Interesująca elektronika dla pasjonatów