Zasilanie jasnych, wysokonapięciowych diod LED HVHB

Zasilanie jasnych, wysokonapięciowych diod LED HVHB
Pobierz PDF Download icon
Kolejne kraje wprowadzają restrykcje dotyczące stosowanie i produkcji żarówek, a przedsiębiorstwa poszukują metod oszczędzania energii wprowadzając nowoczesne systemy oświetlenia, na przykład wykonane z diod LED lub świetlówek (CFL). Popyt na niedrogie, ekologiczne, energooszczędne systemy oświetlenia stale rośnie. Dlatego producenci podzespołów elektronicznych wprowadzają na rynek coraz lepsze i coraz bardzie wydajne źródła światła. W artykule opisano sposób zasilania oraz wady i zalety diod LED pracujących przy zasilaniu napięciem sieci energetycznej.

Wymienione we wstępie świetlówki CFL oraz diody LED są nowoczesnymi, ekonomicznymi źródłami światła, które jednak bardzo różnią się od siebie. Główną wadą świetlówek jest długi czas do załączenia oraz trudność regulowania natężenia światła za pomocą typowych ściemniaczy. Wśród ich zalet można wymienić znacznie niższy koszt gotowego źródła światła, niż w wypadku zastosowania diod LED.

Z drugiej strony, diody LED świecą natychmiast po załączeniu, a natężenie ich świecenia łatwo reguluje się. Jednak pomimo zalet, akceptowanie ich przez użytkowników przebiega bardzo wolno ze względu na relatywnie wysoką cenę zakupu gotowego źródła światła.

Z tego powodu producenci komponentów półprzewodnikowych opracowują coraz to bardziej nowoczesne sterowniki diod LED, aby dzięki nim obniżyć złożoność systemu zasilania, a tym samym cenę oferowanego, gotowego źródła światła. W międzyczasie producenci diod LED poprawiają skuteczność (sprawność świetlną) diod LED o dużej jasności, aby zmniejszyć liczbę diod wymaganych do oświetlenia oraz moc wymaganą do ich zasilania.

Jedną z takich innowacji jest wprowadzenie wysokonapięciowych diod LED o dużej jasności (HVHB). Wymagają one zasilania o wiele wyższym napięciem niż typowe LEDy, aby zapoczątkować przepływ prądu i dzięki temu - świecenie. Te diody LED stawiają nowe wymagania układom zasilającym oraz dają nowe możliwości. Oryginalnie opracowano je do bezpośredniego zasilania prądem przemiennym, więc czynniki, takie jak: mała sprawność świetlna, niski współczynnik mocy oraz niemożliwość współpracy ze ściemniaczem, ograniczają liczbę aplikacji, w których mogą one znaleźć zastosowanie.

Rysunek 1. Charakterystyka diody HVHB bez sterownika

Patrząc na schemat zamieszczony na rysunku 1 można dostrzec pewien problem wynikający z zasilania tych diod bezpośrednio z linii AC. Aby sprostać wymaganiom całego zakresu napięcia zasilania (90...135 VAC lub 207...235 VAC) napięcie świecenia (Vf) musi mieć wartość najniższego napięcia AC lub mniej.

Oznacza to, że kiedy przemienne napięcie zasilające osiąga swoje maksimum, to pozostała różnica (Vmax-Vf) musi odłożyć się na rezystorze ograniczającym prąd diody. Powoduje to stratę mocy i znacznie zmniejsza sprawność. Straty mocy powodują wydzielanie się ciepła, co może ograniczyć czas funkcjonowania diody LED.

Teraz przyjrzyjmy się momentowi załączenia na rys. 1. Ponieważ dioda LED przewodzi tylko wtedy, gdy występuje na niej napięcie Vf lub wyższe, to świeci się tylko w wąskim zakresie czasu trwania impulsu. Wykorzystując procentowo tak wąski zakres całego okresu napięcia AC, dioda ta ma mały współczynnik mocy, o wartości będącej znacznie poniżej norm obowiązujących w USA, Europie i Indiach, co czyni je bezużytecznymi do zastosowania w oświetleniach domów i instalacjach komercyjnych w tych krajach.

Oznacza to, że zakłady energetyczne muszą dostarczać znacznie większą moc, aby te źródła światła mogły być stosowane. Dodatkowo, w związku z tym, że większość regulatorów oświetlenia (z triakiem lub tranzystorem jako elementem wykonawczym) zmienia czas trwania impulsów napięcia przemiennego zasilającego żarówkę, to po jej wymianie na diodę LED, regulowanie natężenia oświetlenia może odbywać się tylko w tym okresie, w którym dioda LED przewodzi prąd. Oznacza to, że przez ponad 90% zakresu użytecznego źródło światła będzie całkowicie wyłączone lub świecić z pełną jasnością.

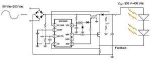
Rysunek 2. Prosta przetwornica boost z aktywnym układem korekcji PFC

Jak napisano, diody LED typu HVHB mają kilka zalet, dzięki którym lepiej sprawdzają się w typowych systemach oświetlenia niż ich niskonapięciowe "rodzeństwo". Z punktu widzenia sterownika, można je zasilać bezpośrednio ze wyjścia boostera podwyższającego napięcie z korekcją współczynnika mocy (PFC), na przykład jak na rysunku 2.

W tej topologii układ kontroluje moc dostarczaną do obciążenia porównując pobór prądu z przebiegiem AC, co pozwala na uzyskanie dobrego współczynnika mocy (typowo 0,97 lub lepiej). Z takim regulatorem PFC jest łatwo spełnić wspomniane wymagania prawne wynoszące 0,7 lub 0,9, co jest konieczne, aby móc zaoferować źródła światła na rynkach USA, Europy oraz Indii.

Dodatkową zaletą prezentowanego boostera jest możliwość wyprodukowania uniwersalnego zasilacza LED, który będzie pracował w szerokim zakresie napięcia wejściowego. Dzięki niemu łatwo można zbudować uniwersalne źródło światła zasilane napięciem z zakresu 90...235 VAC. Niestety, jak zawsze przy zastosowaniu uniwersalnego napięcia wejściowego, konieczne są pewne kompromisy.

Opracowanie, które spełnia wymagania zasilania napięciami 120 VAC i 230 VAC ma swoje zalety: jeden wspólny projekt, jeden produkt i brak zamieszania w magazynie. Jednak z drugiej strony, trzeba zastosować komponenty do pracy przy wyższym napięciu, niż wymagane przy zasilaniu 110 VAC i o wyższym prądzie znamionowym, niż wymagany przy zasilaniu napięciem 230 VAC. Powoduje to wzrost ceny użytych komponentów oraz wymiarów ich obudów, jeśli porównać z rozwiązaniami zoptymalizowanymi dla konkretnego napięcia zasilającego.

Wyższe napięcie zasilające oznacza również konieczność dostarczenia do obciążenia prądu o mniejszym natężeniu dla osiągnięcia danej mocy wyjściowej. Na przykład, do zbudowania źródła światła o mocy 16 W z użyciem 4 połączonych szeregowo/równolegle diod LED o napięciu Vf wynoszącym 380 VDC, jest wymagany prąd o natężeniu jedynie 42 mA.

Mniejsze natężenie prądu umożliwia zastosowanie kondensatorów magazynujących energię o mniejszej pojemności pozwalając na użycie niedrogich, trwałych kondensatorów ceramicznych. Wydłuża to czas funkcjonowania źródła światła, ponieważ z aplikacji zostają wyeliminowane kondensatory elektrolityczne.

A trzeba wiedzieć, że typowe kondensatory elektrolityczne o wydłużonej trwałości mogą pracować przez około 20 tys. godzin, ale ten czas jest znacząco redukowany, jeśli kondensatory są podgrzewane, natomiast czas funkcjonowania diody LED wynosi aż 50 tys. godzin. Ma to szczególne znaczenie w aplikacjach, takich jak światła uliczne czy systemy oświetlenia hal, które pracują w szerokim zakresie temperatury otoczenia.

Z punktu widzenia osiągnięcia wymaganej sprawności, największe straty mocy w sterowniku pracującym w trybie impulsowym występują na diodach LED, w układzie regulatora scalonego, na kluczującym tranzystorze FET i w mostku prostowniczym. Utrzymywanie częstotliwości kluczowania o rozsądnej wartości (np. 150 kHz) zmniejsza straty przełączania w tranzystorze FET, a małe natężenie prądu zasilania diod LED powoduje niewielkie straty mocy w mostku prostowniczym. Można spodziewać się, że sprawność osiągnie wartość co najmniej 90% z niewielką odchyłką w całym zakresie napięcia wejściowego Vin.

Korekcję współczynnika mocy można wykonać na kilka sposobów:

  1. Aktywnie, za pomocą układu scalonego z wbudowanym algorytmem porównującym pobór prądu z napięciem wejściowym.
  2. Za pomocą techniki valley-fill (wypełnianie dolin). Wymaga ona zastosowania diody przełączającej i kondensatora pamiętającego zasilających wejście, gdy wejście napięcia AC jest w stanie przejściowym.
  3. Naturalnie, ogólnie ujmując - stosując przetwornicę lub zasilacz pracujące w konfiguracji flyback w trybie przerywanym.

Praca z wykorzystaniem techniki valley-fill skraca czas funkcjonowania zasilacza, ponieważ wymaga zastosowania kondensatorów elektrolitycznych o dużej pojemności. Z kolei, praca w konfiguracji flyback wymaga użycia drogiego transformatora, a taki sterownik wytwarza zaburzenia EMI: promieniowane (dzięki strumieniowi magnetycznemu w transformatorze) oraz przewodzone (dzięki przepięciom i przetężeniom występującym podczas pracy w trybie przerywanym, jak również napięcie "odbite" ze strony wtórnej, wynoszące Vin+Vout).

Zastosowanie tej samej techniki do zasilania niskonapięciowych diod LED wymusza po pierwsze, podwyższenie napięcie dla PFC, a po drugie, następnie obniżyć go do wartości Vf (napięcie świecenia) łańcucha diod LED. Powoduje to skomplikowanie układu sterownika oraz podwyższa jego cenę, często dodając całe stopnie mocy w celu konwersji wysokiego napięcia PFC na prąd zasilający diody LED.

Rysunek 3. Niskonapięciowy sterownik diod LED z transformatorem

Najczęściej stosowaną metodą zasilania diod LED jest zastosowanie przetwornicy w topologii flyback pracującej w trybie przerywanym (rysunek 3). Wadą tej topologii jest złożoność układu (a co za tym idzie - wyższy koszt), niemożliwość pracy w szerokim, uniwersalnym zakresie napięcia wejściowego AC, podwyższony poziom zaburzeń promieniowanych i przewodzonych (powodowanych przez strumień magnetyczny i napięcie powrotu).

Bardzo trudno jest również wykonać taką przetwornicę bez użycia kondensatorów o dużej pojemności. Wysokie napięcie, spore kondensatory, które typowo są elektrolityczne i mają ograniczony czas funkcjonowania, szczególnie w podwyższonej temperaturze otoczenia.

Dodatkowo, niskie napięcie w celu osiągnięcia spodziewanej mocy wymusza przepływ prądów o wyższym natężeniu, które rozgrzewają komponenty i przez to muszą być stosowane odpowiednio duże obudowy. Dodatkowo, podwyższona temperatura ogranicza prąd stosowanych diod LED.

Jednym z ważniejszych atrybutów oświetlenia LED jest możliwość regulowania natężenia światła za pomocą istniejących, typowych ściemniaczy oświetlenia (przeważnie zbudowanych w oparciu o triak). Możliwość pracy w całym zakresie załączania triaka jest tym, co oddziela prawidłowo funkcjonujące zasilacze LED od kiepskich, również w wykonaniu dla CFL.

Konstruując dobre źródło światła trzeba wystrzegać się zjawiska migotania i zapewnić wystarczające obciążenia, aby utrzymać ściemniacz w stanie przewodzenia. Filtrowanie napięcia linii AC jest podstawową operacją wykonywaną w celu zredukowania wpływu częstotliwości sieci energetycznej na napięcie zasilające diodę LED oraz na zmniejszenie poziomu zaburzeń przewodzonych EMI, propagowanych wstecznie na wejście napięcia zasilającego, co narusza wymagania norm.

Regulowanie natężenia światła jest osiągane za pomocą "dekodowania" okresu napięcia AC regulowanego za pomocą triaka i konwersję rezultatu na odpowiedni prąd lub napięcie, które może bezpośrednio sterować zasilaczem LED lub być przekształcane na sygnał o modulowanej długości impulsów (PWM). Te sygnały zmieniają natężenie oświetlenia LED, odpowiednio do wartości kąta fazowego regulowanego za pomocą ściemniacza oświetlenia.

Podczas regulowania natężenia światła LED jest konieczne uwzględnienie pewnych kompromisów. Najtańszą i wymagającą minimalnej liczby dodatkowych obwodów metodą regulowania natężenia światła jest "wstrzyknięcie" napięcia analogowego lub prądu do pętli sprzężenia zwrotnego sterownika. Niemniej to rozwiązanie swoje wady. Może np. powodować niestabilność pętli w przetwornicy PWM i oscylacje lub "dzwonienie" w czasie zmiany polaryzacji napięcia.

Skutkiem tego może być migotanie diod LED dołączonych do wyjścia zasilacza. Inną wadą jest natura regulacji analogowej, która zmniejsza prąd płynący przez diody, co powoduje zmianę koloru ich świecenia w zakresie regulacji ściemniacza. Na przykład, biała - zimna dioda LED przy pełnym prądzie może wydawać się biała - ciepła przy niedużym prądzie.

Podczas regulacji "cyfrowej" za pomocą sygnału PWM, prąd zasilający diodę lub zespół diod LED jest załączany i wyłączany przez tranzystor FET często z rezystorem funkcjonującym jako czujnik prądu. W takim układzie, prąd płynący przez diodę (lub zespół diod) LED jest stały, ale jasność wydaje się zmieniać dzięki uśrednianiu niezauważalnych błysków przez ludzkie oko. Zaletą tego rozwiązania jest fakt, że kolor świecenia diody LED nie zmienia się w całym zakresie pracy ściemniacza.

Wysokonapięciowe diody LED, takie jak EverLight z serii HiVo, mają napięcie Vf ustalone w taki sposób, aby mogły być zasilanie napięciem 110 i 220 VAC. Zastosowanie dwóch diod 220 VAC połączonych szeregowo umożliwia doprowadzenie do boostera z aktywnym układem regulacji PFC napięcia wejściowego z zakresu 90...277 VAC i zasilanie zespołu dołączonych diod LED. Połączenie diod szeregowo lub równolegle zapewnia możliwość zasilania źródła światła z różną mocą i przy różnych konfiguracjach połączeń w instalacji.

Podsumowanie

Reasumując, diody LED typu HVHB zasilane z przetwornicy boost z układem PFC mają niewielkie wymiary, bardzo dobry współczynnik mocy, są tanie a elementy oświetlenia zbudowane z ich użyciem są łatwe w budowie. To wszystko pozwala na wykonanie źródeł światła będących silną konkurencją dla świetlówek CFL dostępnych aktualnie w handlu.

Dave Priscak
System Applications Manager, TI
ti_davepriscak@ti.com

Literatura:
Everlight Electronics Co., Ltd. publikuje wiele informacji nt. HVHB LED, www.ti.com/led-ca

Artykuł ukazał się w
Styczeń 2013
DO POBRANIA
Pobierz PDF Download icon
Elektronika Praktyczna Plus lipiec - grudzień 2012

Elektronika Praktyczna Plus

Monograficzne wydania specjalne

Elektronik listopad 2025

Elektronik

Magazyn elektroniki profesjonalnej

Raspberry Pi 2015

Raspberry Pi

Wykorzystaj wszystkie możliwości wyjątkowego minikomputera

Świat Radio listopad - grudzień 2025

Świat Radio

Magazyn krótkofalowców i amatorów CB

Automatyka, Podzespoły, Aplikacje listopad - grudzień 2025

Automatyka, Podzespoły, Aplikacje

Technika i rynek systemów automatyki

Elektronika Praktyczna listopad 2025

Elektronika Praktyczna

Międzynarodowy magazyn elektroników konstruktorów

Elektronika dla Wszystkich grudzień 2025

Elektronika dla Wszystkich

Interesująca elektronika dla pasjonatów