Łatwy pomiar zniekształceń nieliniowych przy pomocy przesuwnika fazowego i cyfrowego oscyloskopu

Łatwy pomiar zniekształceń nieliniowych przy pomocy przesuwnika fazowego i cyfrowego oscyloskopu
Pobierz PDF Download icon

Opisana metoda pomiaru zawartości harmonicznych będzie przydatna dla tych elektroników, którzy w prosty sposób chcą sprawdzić ten parametr w posiadanym sprzęcie audio. Potrzebne do tego celu przyrządy to oscyloskop cyfrowy i odpowiedni generator. Pominiemy podstawowe wiadomości o pomiarach zawartości harmonicznych, ponieważ zostały wyczerpująco omówione, np. w EP 2/97.

W miernikach do pomiaru zniekształceń nieliniowych metodą usuwania składowej podstawowej z mierzonego napięcia najczęściej stosuje się mostek Wiena. Ma to uzasadnienie, gdy pomiary mają być przeprowadzane w całym paśmie akustycznym. Jednak w wielu przypadkach wystarczy zmierzyć zniekształcenia przy 3 częstotliwościach (lub nawet mniej), a wtedy w zestawie pomiarowym można zastąpić mostek Wiena filtrami, które o wiele lepiej nadają się do tego celu. Jakie korzyści uzyska się przez ich zastosowanie? Jest ich kilka, ale przede wszystkim należy wymienić zmienianie częstotliwości jednym elementem bez wpływu na tłumienie (w klasycznym mostku Wiena trzeba zmieniać 2 rezystancje) oraz znacznie mniejsze wymagania dla stabilności i tolerancji wartości użytych elementów układu. Spełnienie tych warunków oraz użycie w zestawie pomiarowym oscyloskopu cyfrowego sprawia, że pomiary stają się tak łatwe, ze ich automatyzowanie staje się zbędne.

Rysunek 1. Jedna z wersji przesuwnika fazowego, który może być zastosowany jako filtr pasmowozaporowy

Na rysunku 1 została pokazana jedna z wersji przesuwnika fazowego, który zastosowany jako filtr pasmowozaporowy spełnia bardzo dobrze to zadanie. Jego własności zależą od współczynnika n – przy n=12 i częstotliwości rezonansowej f0, napięcie wyjściowe czwórnika jest równe zeru i może być zastosowany jako filtr. Z kolei, gdy n=54, przy niewielkich zmianach rezystancji nR (np. ±10%) częstotliwość zmienia się niemal bez wpływu na tłumienie, czyli na składową czynną filtrowanego napięcia. Jednak w tych warunkach, gdy składowa bierna (zależna od częstotliwości) jest równa zeru, napięcie wyjściowe U2 wynosi –U1/26. Takie napięcie trzeba skompensować, aby uzyskać zero napięcia wyjściowego. Podobnie przy n=20, U2=–U1 /40 (około), ale po wstawieniu do układu dodatkowego rezystora o rezystancji R/10, łączącego rezystory czwórnika z węzłem wspólnym dla wejścia i wyjścia, własności czwórnika zostają istotnie zmienione.

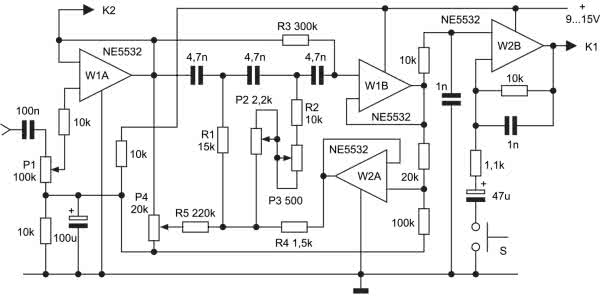
Taki zmodyfikowany przesuwnik fazowy został zastosowany w filtrze pokazanym na rysunku 2. Dodatkowy rezystor R4 sprawia, że napięcie wyjściowe o częstotliwości rezonansowej f0 staje się bliskie zeru i może być całkowicie wytłumione po regulacji potencjometrem P4. Ponadto, w ten sposób zmiana rezystancji rezystora R2 potencjometrem P2, a także dokładna, potencjometrem P3, przestraja filtr w granicach ok. ±2,2% przy średniej częstotliwości ok. 1050 Hz niemal bez wpływu na tłumienie. Taki zakres przestrajania wystarcza, aby zrównywać częstotliwości filtra i generatora.

Filtr musi skutecznie wycinać składową podstawową, a równocześnie przenosić bez większych błędów harmoniczne. Pasywne czwórniki RC nie mają dostatecznej dobroci, aby to spełnić. W filtrze z rysunku 2 zwiększa się jego dobroć przez działanie dodatniego sprzężenia zwrotnego, które zostaje wprowadzone za pośrednictwem wtórnika W2A. Dzięki temu błąd pomiaru 2. harmonicznej nie przekracza 10%.

Sporządzenie zestawu pomiarowego jest ułatwione, gdyż filtr jest zasilany z jednego źródła o stosunkowo niewielkim napięciu, może być nim np. bateria 9 V. Filtr mógł zostać bardzo uproszczony przez zastosowanie w zestawie pomiarowym oscyloskopu cyfrowego. Dlatego regulacje amplitudy i wzmocnienia w samym filtrze są ograniczone do minimum, gdyż do tych czynności używa się oscyloskopu. Pośród informacji o całkowitym sygnale wyświetlanym w kanale K2 oscyloskopu można odczytać wartość skuteczną tego napięcia. Z kolei wartość skuteczną odfiltrowanego napięcia pozbawionego składowej podstawowej znajduje się wśród informacji z kanału K1. Te informacje wystarczają do określenia zawartości harmonicznych przez współczynnik THD+N.

Proces usuwania składowej podstawowej należy kontrolować obserwując ekran oscyloskopu. Zmianę częstotliwości zaporowej f0 filtra na mniejszą dokonuje się przez dołączenie (np. zworkami) równolegle 3 jednakowych kondensatorów (nie zaznaczonych na schemacie z rysunku 2), przy czym tolerancja ich pojemności rzędu ±5% (a nawet większa), prawie nie wpływa na tłumienie.

Nie jest wymagane staranne dobieranie kondensatorów tak, jak w mostku Wiena.

Dołączenie kondensatorów o pojemności 100 nF zmienia częstotliwość zaporową filtra na ok. 47 Hz. Zmniejszenie częstotliwości f0, bez większego wpływu na tłumienie, można także dokonać przez niewielkie powiększenie pojemności jednego z kondensatorów. Powiększenie pojemności o 10% zmniejsza częstotliwość f0 o ok. 3%. Takie zmniejszenie częstotliwości uzyskuje się w mostku Wiena powiększając pojemność jednego z kondensatorów o ok. 6%, ale równocześnie napięcie wyjściowe mostka też się zmniejsza o ok. 2%.

Napięcia o częstotliwościach harmonicznych są przenoszone przez pasywny filtr praktycznie bez większych zmian amplitudy. Ich wartość na ogół wystarcza do wysterowania kanału oscyloskopu.

Dlatego wzmocnienie wyjściowego wzmacniacza W2B filtra trzeba przełączać (stykiem S) z 1 na ok. 10 tylko przy skrajnie małych sygnałach. W takich przypadkach mogą mieć już znaczenie szumy kanałów oscyloskopu. Wtedy, przez dodatkowe wzmocnienie sygnału doprowadzanego do oscyloskopu, można ten wpływ skutecznie zmniejszyć włączając stykiem S większe wzmocnienie wzmacniacza W2B.

Filtr nie jest układem mostkowym i to jest jego zaletą. W mostku Wiena rezystory dzielnika napięcia mają dobieraną i korygowaną dokładnie rezystancję, gdyż od nich zależy wytłumianie składowej podstawowej. W filtrze z rysunku 2 takiego dzielnika nie ma. Wytłumianie odbywa się nie przez zmiany rezystancji, lecz przez regulację prądu płynącego przez rezystor R5. Nie są potrzebne dokładne rezystancje elementów przy tej regulacji. Ponadto typowe filtry zaporowe z mostkiem Wiena są filtrami aktywnymi zawierającymi wzmacniacz. Taki wzmacniacz w opisywanym filtrze nie jest potrzebny. Zauważmy, że wtórnik W2A wprowadza do układu już odfiltrowane napięcie bez składowej podstawowej, nie może więc jej ani wzmacniać, ani zniekształcać.

Rysunek 2. Schemat filtra ze zmodyfikowanym przesuwnikiem fazowym

Pomiary z filtrem z rysunku 2 i oscyloskopem wykonuje się stosunkowo łatwo. Przed rozpoczęciem należy połączyć oba kanały K1 i K2 oscyloskopu, jak zaznaczono na schemacie.

Aby zapobiec wpływom sygnałów spoza pasma akustycznego na wynik pomiaru, trzeba w oscyloskopie ograniczyć przenoszenie częstotliwości, np. do 25 kHz. Gdy te sygnały będą znaczne, to można je dodatkowo minimalizować przez włączenie w oscyloskopie uśredniania wyników.

Amplitudę napięcia wejściowego filtra należy ustalać przy częstotliwości 3. harmonicznej generatora. Napięcie to powinno mieć możliwie dużą wartość, ale przy napięciu zasilania 9 V nie może przekraczać 5 V wartości międzyszczytowej. Ustawia się je potencjometrem wejściowym P1, a odczytaną z oscyloskopu wartość należy przyjąć jako 100% sygnału wejściowego. W ten sposób minimalizuje się błąd pomiaru 3. harmonicznej. Następnie, odpowiednio wybierając czułość oscyloskopu, zmniejsza się częstotliwość generatora, aby ją zrównać z częstotliwością f0 filtra.

Najlepiej jest przeprowadzać usuwanie składowej podstawowej po przełączeniu oscyloskopu na wyświetlanie w trybie X–Y. Wtedy obrazem jest początkowo pochylona elipsa i dalszym działaniem powinno być likwidowanie jej powierzchni przez dostrajanie częstotliwości filtra potencjometrami P2 i P3 do częstotliwości generatora lub odwrotnie. W wyniku tej operacji otrzymuje się nachyloną linię, którą z kolei należy obrócić do pionu potencjometrem regulacji tłumienia P4. W ten sposób obraz na ekranie oscyloskopu informuje czy regulacje usuwania składowej podstawowej należy kontynuować regulując potencjometrami P2 i P3, czy potencjometrem P4. Wraz ze zmniejszaniem składowej podstawowej w filtrowanym napięciu linia na ekranie oscyloskopu przestaje być prostą i z jej kształtu można wnioskować o harmonicznych. Jeśli po całkowitym wyeliminowaniu składowej podstawowej linia na ekranie przypomina zdeformowaną literę S, to oznacza to, że w napięciu wyjściowym przeważa składowa o częstotliwości trzeciej harmonicznej.

Uniezależnienie tłumienia od regulacji częstotliwości sprawia, że usuwanie składowej podstawowej o częstotliwości f0 jest czynnością bardzo prostą, dającą się szybko wykonać. Filtr może wytłumić tę składową do skrajnie małych wartości. Jednak w praktyce pomiary zniekształceń bardzo małych, mniejszych od dziesiątych części procenta, mogą okazać się utrudnione z różnych powodów. Przeszkodą mogą być napięcia pasożytnicze (szumy, oddziaływanie sieci energetycznej itp.), ale także niedostatecznie dobra rozdzielczość użytych potencjometrów uniemożliwiająca dokładne dostrojenie częstotliwości.

Jak wspomniano wyżej – z ekranu oscyloskopu można odczytać wartości skuteczne napięcia po usunięciu z mierzonego sygnału składowej podstawowej oraz napięcia całkowitego. Iloraz tych liczb jest współczynnikiem zawartości harmonicznych THD+N.

Jan Srzednicki
j.srzednicki@upcpoczta.pl

Artykuł ukazał się w
Elektronika Praktyczna
luty 2021
DO POBRANIA
Pobierz PDF Download icon
Elektronika Praktyczna Plus lipiec - grudzień 2012

Elektronika Praktyczna Plus

Monograficzne wydania specjalne

Elektronik listopad 2025

Elektronik

Magazyn elektroniki profesjonalnej

Raspberry Pi 2015

Raspberry Pi

Wykorzystaj wszystkie możliwości wyjątkowego minikomputera

Świat Radio listopad - grudzień 2025

Świat Radio

Magazyn krótkofalowców i amatorów CB

Automatyka, Podzespoły, Aplikacje listopad - grudzień 2025

Automatyka, Podzespoły, Aplikacje

Technika i rynek systemów automatyki

Elektronika Praktyczna listopad 2025

Elektronika Praktyczna

Międzynarodowy magazyn elektroników konstruktorów

Elektronika dla Wszystkich grudzień 2025

Elektronika dla Wszystkich

Interesująca elektronika dla pasjonatów