Systemy dla Internetu Rzeczy (58). Układ scalony zarządzania zasilaniem nPM1100

Systemy dla Internetu Rzeczy (58). Układ scalony zarządzania zasilaniem nPM1100

Układ nPM1100 to pierwszy kontroler zarządzania zasilaniem (PMIC) firmy Nordic Semiconductor, który łączy w sobie regulator napięcia zgodny z USB, ładowarkę akumulatorów Li-Ion/Li-Poly i przetwornicę obniżającą buck w bardzo małej obudowie. Układ ma bardzo niski prąd upływu (IQ) i został zaprojektowany tak, aby zapewnić niezawodne zasilanie, stabilną pracę i maksymalną żywotność baterii dla wieloprotokołowych systemów SoC rodziny nRF52 i nRF53. Kompletne rozwiązanie zarządzania energią zajmuje tylko 23 mm2 powierzchni PCB, razem z komponentami pasywnymi, co czyni go idealnym do urządzeń noszonych, urządzeń medycznych i innych aplikacji o ograniczonej przestrzeni.

Podziękowania dla pana Macieja Michna z Centrum badań i rozwoju Nordic Semiconductor w Krakowie za udostępnienie modułów sprzętowych nPM1100 EK oraz nPM1100 Thumbnail.

Uzyskanie długiego czasu działania z baterii jest bardzo trudne, znacznie trudniejsze niż się wydaje i wymaga dobrego oprogramowania układowego, sprzętu i projektu. Należy dobrze rozumieć, w jaki sposób prądy spoczynkowe sumują się, powodując rozładowywanie baterii. Aby rozwiązać ten problem, Nordic Semiconductor opracował układy PMIC, które były historycznie zintegrowane z układami nRF52840, nRF5340 [S34] i nRF9160, a następnie włączył je do układu nPM1100 [1].

Konfigurowanie pracy układu nPM1100 wykonywane są przez wyprowadzenia wejściowe i nie wymagają programowania. Wejścia cyfrowe są dwóch rodzajów: wejścia statyczne (VTERMSET, VOUTBSET0, VOUTBSET1) – ich stan można zmieniać tylko przy wyłączonym układzie i wejścia dynamiczne (ISET, MODE) – stan można zmieniać także podczas pracy układu. Dwa wejścia dynamiczne (SHPACT, SHPHLD) oprócz zmiany poziomu uwzględniają jej czas.

Układ nPM1100 zawiera trzy główne elementy (rysunek 1): systemowy regulator napięcia (SYSREG), ładowarkę akumulatorów (CHARGER) i przetwornicę obniżająca (BUCK). Układ nPM1100 pracujący w trybie normalnym pobiera energię z wejścia USB (VBUS od 4,1 do 6,6 V) lub z wejścia akumulatora (VBAT od 2,3 do 4,35 V).

Rysunek 1. Schemat blokowy układu nPM1100 [2]

Napięcie nieregulowane (500 mA, 3...5,2 V) jest dostępne na wyprowadzeniu VSYS a ustawiane napięcie regulowane (150 mA, 1,8; 2,0; 2,7 lub 3,0 V) na wyprowadzeniu VOUTB. Układ pozwala na wysoce sprawną pracę jako konfigurowalna przetwornica obniżająca i jednocześnie jako sterownik ładowania akumulatora.

Systemowy regulator napięcia (SYSREG)

Systemowy regulator napięcia to układ LDO 5 V. Pobiera energię z wejścia VBUS i wyprowadza napięcie na wewnętrzną szynę systemową VINT, dostępną na wyprowadzeniu VSYS. SYSREG obsługuje szeroki zakres napięcia roboczego na VBUS (od 4,1 V do 6,7 V) i zapewnia ochronę podnapięciową (VBUSMIN) i przepięciową do 20 V. Dla typowych warunków następuje ograniczenie napięcia VSYS do poziomu 5,2 V.

Moduł SYSREG implementuje również konfigurowalne ograniczanie prądu pobieranego z VBUS (100 mA i 500 mA) oraz wykrywanie portu USB (SDP), portu ładowania (CDP) i portu ładowarki (DCP). W przypadku wykrycia SDP limit prądu VBUS jest ustawiony na 100 mA. Dołączony do układu nPM1100 mikrokontroler z interfejsem USB może negocjować limit 500 mA z hostem USB. Następnie podnosi limit prądu VBUS za pomocą GPIO dołączonego do wejścia ISET (poziom wysoki). Nazywa się to negocjacją portu USB. W przypadku wykrycia DCP/CDP limit prądu VBUS jest ustawiony na 500 mA. Możliwe jest skonfigurowanie urządzenia do ustawienia limitu prądu VBUS na 100 mA lub 500 mA za pomocą wejść ISET, D+ i D– z wyłączeniem wykrywania portu USB.

Gdy VBUS jest odłączony lub napięcie spada poniżej VBUSMIN (3,9 V typ.), to SYSREG izoluje VBUS od VINT. Gdy napięcie VBUS spadnie do VBUSULP (1,8 V typ.), to układ nPM1100 przechodzi w tryb o bardzo niskim poborze mocy (ULP).

Ładowarka akumulatorów (CHARGER)

Ładowarka akumulatorów jest układem liniowym ładowarki do akumulatorów Li-Ion/Li-Poly kompatybilnej z JEITA. Kontroluje cykl ładowania przy użyciu standardowego profilu ładowania Li-Ion. Ładowanie akumulatora rozpoczyna się po podłączeniu szyny VBUS i wykryciu akumulatora. Najpierw rozpoczyna się ładowanie podtrzymujące. Szybkie ładowanie rozpoczyna się, gdy napięcie akumulatora jest powyżej VTRICKLE_FAST=2,9 V. Gdy napięcie akumulatora osiągnie VTERM 4,1/4,2 V, ładowarka wchodzi w ładowanie ze stałym napięciem. Gdy prąd płynący do akumulatora spadnie poniżej ITERM (10% ICHG), ładowanie jest zakończone. Ładowarka czeka, aż napięcie akumulatora spadnie poniżej VRECHARGE przed rozpoczęciem nowego cyklu ładowania.

Prąd szybkiego ładowania ICHG (20 do 400 mA) jest ustawiany rezystorem (0 Ω do 30 kΩ) na wejściu ICHG. Napięcie końcowe ładowania VTERM można ustawić za pomocą stanu wejścia VTERMSET: niski 4,1 V, wysoki 4,2 V.

Ochrona termiczna akumulatora realizowana jest na dwa sposoby: korzystanie z akumulatora ze zintegrowanym termistorem NTC lub podłączanie termistora (10 kΩ, ≤20%.) między wejście NTC a masę. Termistor musi mieć kontakt termiczny z baterią, najlepiej gdy jest umieszczony w zestawie baterii. Aby zapewnić ochronę termiczną zgodną z normą JEITA, limit prądu ładowania i napięcie końcowe są regulowane zgodnie z pomiarem termistora NTC.

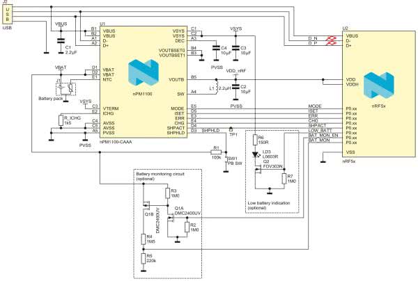
Ładowarka ma wyprowadzenia do dołączenia diod LED: CHG do sygnalizacji ładowania i ERR do sygnalizacji błędu ładowania (rysunek 1). Aby zmniejszyć pobór prądu, można wyprowadzenia dołączyć do wejść cyfrowych mikrokontrolera z lekkim podciąganiem (rysunek 2).

Rysunek 2. Typowy układ zastosowania układu nPM1100 [2]

Dynamiczne zarządzanie ścieżkami zasilania (DPPM)

Dynamiczne zarządzanie ścieżkami zasilania (Dynamic power-path management) to funkcja, która reguluje napięcie wewnętrzne (VINT) w miarę zmian prądu obciążenia systemu przez styki VSYS i VOUTB.

Wymagania dotyczące obciążenia systemu mają pierwszeństwo przed prądem ładowania akumulatora, gdy podłączona jest magistrala VBUS i akumulator jest ładowany. Akumulator jest izolowany, gdy VBUS jest podłączony i akumulator jest w pełni naładowany. SYSREG dostarcza prądu do obciążenia, chyba że obciążenie przekracza limity SYSREG. Gdy VBUS jest odłączony, ładowarka przełącza się na zasilanie bateryjne.

Podczas ładowania, jeśli łączne obciążenie prądowe (ILOAD) na VINT (w tym prąd wejściowy BUCK) i VBAT (ICHG) przekracza prąd dostarczany przez SYSREG (ILIM), prąd ładowania akumulatora zmniejsza się, aby utrzymać napięcie VINT. Ładowarka akumulatorów zmniejsza prąd, aby utrzymać wewnętrzne napięcie: VINT=V(VBAT)+ VDROPOUT_CHARGER. Jeśli wymagany jest większy prąd, ładowarka wchodzi w tryb uzupełniania (Supplement mode), przełączając się na dostarczanie prądu z akumulatora aż do IBATLIM.

Jeśli cykl ładowania zakończy się, a ILOAD przekroczy ILIM, ładowarka podłącza akumulator i przechodzi w tryb uzupełniania, aby utrzymać VINT. Gdy VBUS i akumulator są połączone, maksymalne obsługiwane obciążenie to ILIM + IBATLIM. Gdy VBUS jest odłączony, ładowarka pobiera prąd dla VINT z akumulatora. W trybie uzupełniania lub gdy VBUS jest odłączony, napięcie VINT jest takie samo jak napięcie akumulatora.

Przetwornica obniżająca (BUCK)

Przetwornica obniżająca pobiera energię z wewnętrznej szyny systemowej VINT i dostarcza na wyjście VOUTB. Gdy VINT jest powyżej VSYSBUCKMIN, przetwornica BACJ jest włączona, a jej napięcie wyjściowe jest dostępne na VOUTB. Moduł ma dwa tryby pracy: histeretyczny i PWM. W trybie automatycznym (wejście MODE niskie) BUCK wybiera tryb histeretyczny dla prądów o niskim obciążeniu i tryb PWM dla prądów o wysokim obciążeniu. Maksymalizuje to wydajność w całym zakresie obsługiwanych prądów obciążenia. Tryb PWM (wejście MODE wysokie) zapewnia czyste zasilanie (zakłócenia <10 mVpp) dzięki stałej częstotliwości przełączania FBUCK (3,6 MHz). Zapewnia to optymalną koegzystencję z obwodami RF. Napięcie wyjściowe jest konfigurowane za pomocą wejść VOUTSET0 i VOUTSET1: 1,8; 2,0; 2,7 lub 3,0 V.

Power-on reset (POR) oraz Brownout reset (BOR)

Gdy spełniony jest jeden z poniższych warunków, następuje reset po włączeniu zasilania (POR, Power-on reset).

  • napięcie VBUS wzrasta powyżej VBUSPOR (3,8 V),
  • napięcie VBAT spada poniżej VBATPOR (2,5 V).

Aby zapewnić wyjście urządzenia ze stanu resetu, napięcie powinno być powyżej maksimum parametru.

Gdy oba poniższe warunki są spełnione, następuje reset po spadku napięcia (BOR, Brownout Reset).

Urządzenie jest utrzymywane w stanie Reset lub System OFF, gdy oba napięcia zasilania VBAT i VBUS są poniżej progów minimalnych.

Tryb wysyłkowy (SHIP)

Tryb wysyłkowy izoluje akumulator, zmniejszając prąd spoczynkowy. Układ nPM1100 ma „tryb wysyłkowy” SHIP, w którym zmniejsza pobór mocy (do 470 nA) podczas przechowywania/wysyłania do klienta. Wiele urządzeń nie ma prawdziwego przycisku/przełącznika Off, więc przed pierwszym użyciem powinny być wyłączone / włączone za pomocą przycisków miękkiego startu. Tryb wysyłkowy jest włączany w czasie produkcji – eliminując potrzebę stosowania zewnętrznego wyłącznika zasilania i zapewniając minimalny wpływ na żywotność baterii podczas transportu produktu.

Aby wejść w tryb Ship, na wejściu SHPACT musi być ustawiony poziom wysoki przez minimalny czas >200 ms. Szyna VBUS musi być odłączona, a wejście SHPHLD utrzymywane w stanie wysokim (rysunek 2). Wejście SHPACT ma wewnętrzny rezystor pull-down. Wejście SHIPACT może być podłączone do wyprowadzenia GPIO mikrokontrolera lub wyprowadzone na zacisku testowym płytki drukowanej.

Uwaga: Szyna VBUS musi być rozładowana poniżej minimalnego poziomu VBUSMIN (3,9 V), co może wymagać oczekiwania na rozładowanie kondensatorów przed aktywacją wejścia SHPACT. Istnieją dwa sposoby wyjścia z trybu SHIP: podłącz szynę USB (VBUS) albo ustaw wejście SHPHLD na poziom niski przez minimalny czas >200 ms. Utrzymywanie wysokiego poziomu SHPHLD jest realizowane przez rezystor 100 kΩ dołączony do VBAT. Jeśli tryb wysyłkowy nie jest wymagany, to wejścia SHPACT i SHPHLD mogą być połączone z masą.

Kluczowe cechy układu nPM1100

  • regulator wejściowy zgodny z USB 4,1 do 6,6 V,
  • ochrona przed wysokim napięciem 20 V,
  • ładowarka akumulatorów Li-Ion/Li-Poly kompatybilna z JEITA 400 mA,
  • regulowane napięcie wyjściowe do 150 mA,
  • wydajność przetwornicy obniżającej (100 mA) 93,5%,
  • obudowa WLCSP25 2,075×2,075×0,464 mm,
  • temperatura pracy od –40°C do 85°C,
  • możliwość realizacji dwuwarstwowej płytki drukowanej.

Układ nPM1100 charakteryzuje się bardzo niskim prądem spoczynkowym (IQ) wynoszącym 800 nA (typ.), który można dodatkowo zmniejszyć do 460 nA w trybie wysyłkowym SHIP.

Typowe zastosowania

Przykład aplikacji z zastosowaniem nPM1100 i bezprzewodowego układu z rodziny nRF5xx (SOC) jest pokazany na rysunku 2. Każde urządzenie z serii nRF52 lub nRF53 z USB można skonfigurować w taki sam sposób. Przykład dotyczy projektu o następującej konfiguracji i funkcjach:

  • przetwornica BUCK zasila układ nRF5xx,
  • jest możliwa negocjacja limitu prądu USB,
  • monitorowanie stanu naładowania jest wykonywane za pomocą GPIO (ADC),
  • konfiguracja ICHG i VTERM,
  • termistor NTC w zestawie akumulatorów,
  • tryb wysyłkowy SHIP.

Układ nRF5xx jest zasilany przez VOUTB 1,8 V. Tryb BUCK (MODE) jest kontrolowany przez GPIO. Obciążenie nie powinna być pobierane bezpośrednio z VBAT, ponieważ może to zakłócić proces ładowania akumulatora i spowodować nieprawidłowe działanie ładowarki. Zamiast tego do dostarczania zasilania należy użyć VOUTB i/lub VSYS. Napięcie końcowe jest konfigurowane na 4,2 V przez wejście VTERMSET. Prąd ładowania jest skonfigurowany do 200 mA (±10%) za pomocą rezystora 1,5 kΩ (1%) na wejściu ICHG.

Tryb wysyłkowy jest włączany w czasie produkcji za pośrednictwem zewnętrznego obwodu dołączanego do punktu testowego TP1 (wymuszenie impulsu poziomu wysokiego). Przycisk SW1 umożliwia wyjście z trybu wysyłkowego.

Obwód monitorowania akumulatora umożliwia próbkowanie napięcia akumulatora przez przetwornik ADC układu nRF5xx. Tranzystory umożliwiają wykrywanie napięcia akumulatora poprzez dzielnik rezystancyjny. W przypadku braku próbkowania tranzystory zapobiegają upływowi prądu do masy. Obwód został zaprojektowany tak, aby zapewnić, że zakres napięcia na wejściu analogowym przy napięciu akumulatora mieści się w granicach wymaganych przez wejścia GPIO i ADC układu nRF5xx. Napięcie akumulatora od 2,8 V do 4,2 V jest skalowane w dół: od 360 mV do 540 mV. Jeśli oprogramowanie na nRF5xx wykryje, że akumulator jest słaby, to diodę LD3 można włączyć przez GPIO.

Układy Bluetooth Low Energy (Bluetooth LE) z układami SoC serii nRF5xx zawierające akumulatory Li-Ion/Li-Poly mogą stosować ładowarkę nPM1100 do ominięcia pierwszego stopnia wewnętrznego układu regulacji zasilania. Wejścia zasilania VDD i VDDH układu SoC są połączone ze sobą (rysunek 2). Wtedy wysoka wydajność przetwornicy BACK układu nPM1100 (150 mA) zwiększa prąd dostępny dla innych komponentów systemu z około 10 mA (z samym SoC) do 100 mA. Opis organizacji zasilania układów serii nRF52xx jest zamieszczony w poprzednim odcinku serii „Zestaw uruchomieniowy nRF52840DK” [S29]. Opis organizacji zasilania układów serii nRF52xx jest zamieszczony w poprzednim odcinku serii „nRF5340 – pierwszy procesor komunikacyjny SOC z dwoma rdzeniami ARM Cortex-M33” [S34].

Tryb wysyłkowy i wejście GPIO za pomocą jednego przycisku

Możliwe jest połączenie wejścia GPIO hosta i pinu SHPHLD, dzięki czemu pojedynczy przycisk może wyłączyć tryb wysyłkowy i zapewnić dane wejściowe użytkownika do hosta (rysunek 3) [3]. Dioda zabezpiecza domenę VOUTB o niższym napięciu przed napięciem akumulatora VBAT. Zapobiega również wyciekom z domeny VBAT do wyłączonej domeny VOUTB w trybie wysyłkowym. Należy dobrać diodę o niskim prądzie upływu wstecznego, ale wystarczająco niskim spadku napięcia w kierunku przewodzenia, aby SOC wykrył naciśnięcie przycisku, które zwykle powoduje obniżenie poziomu napięcia maksymalnie do 0,3×VDD. Na przykład, jeśli VDD jest ustawione na 1,8 V, Vf diody powinno być mniejsze niż 0,54 V.

Rysunek 3. Wyłączanie trybu wysyłkowego jednym przyciskiem [3]

Zestaw ewaluacyjny nPM1100 EK

Zestaw ewaluacyjny nPM1100 EK (PCA10123) to narzędzie do pełnego testowania układu nPM1100 bez potrzeby tworzenia niestandardowego sprzętu. Na płytce nie ma programowalnej logiki, dlatego konfiguracja nie wymaga programowania do testowania pracy z istniejącymi aplikacjami sprzętowymi (rysunek 4). Widok płytki zestawu jest pokazany na zdjęciu tytułowym.

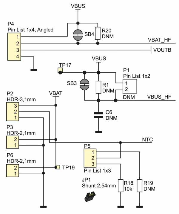
Rysunek 4. Schemat zestawu ewaluacyjnego nPM1100 EK (fragment) [4]

Kluczowe cechy zestawu nPM1100 EK to:

  • układ scalony PMIC: nPM1100,
  • ładowarka USB do akumulatorów litowo-jonowych/litowo-polimerowych,
  • wysokowydajna przetwornica obniżająca BUCK,
  • zasilanie z USB, złącza P1/P8 lub baterii,
  • przełączniki DIP do ustawienia:
    • napięcia wyjściowego przetwornicy obniżającej VOUTBSET (SW6),
    • prądu ładowania ICHG (SW7),
    • napięcia zakończenia ładowania VTERM (SW4),
    • ograniczenia prądu USB ISET (SW3),
    • trybu pracy przetwornicy obniżającej MODE (SW1);
  • przyciski do wchodzenia/wychodzenia z trybu SHIP: SHPHLD (SW5) i SHPACT (SW2),
  • złącza do podłączenia do wyprowadzeń konfiguracyjnych (P7 i P8),
  • złącza do pomiaru prądu (P4).

Zestaw nPM1100 EK zapewnia pełną elastyczność konfiguracji układu nPM1100 bez konieczności dokonywania jakichkolwiek modyfikacji sprzętowych. Zestaw obsługuje podstawowe wykrywanie typu portu USB w oparciu o specyfikację ładowania akumulatora USB. Alternatywnie ograniczenie prądu można kontrolować ręcznie za pomocą przełącznika. Przełącznik ograniczenia prądu może tylko obejść limit 100…500 mA w przypadku wykrywania standardowego portu odbiorczego (SDP). Nie może zastąpić ani ograniczyć portu ładowania 500 mA (DCP) do 100 mA.

Rysunek 5. Płytka zestawu ewaluacyjnego nPM1100 EK [5]

Zestaw nPM1100 EK jest wyposażony w elastyczny i konfigurowalny system zasilania, który umożliwia testowanie z różnymi źródłami zasilania i ułatwia dokładne pomiary mocy. Opcje zasilania to:

  • gniazdko USB J2 (5,0 V),
  • złącze VBUS P8, P1 lub P1, P1 (4,5...6,7 V),
  • gniazdka do akumulatorów Li-Ion/Li-Poly P2, P3, P3, P2, P6, P2 lub złącze P4, P1 (2,5...4,2 V) (rysunek 6 b).

Uwaga:

  • Używaj tylko jednego źródła zasilania naraz;
  • Użyj gniazdka USB lub złącza VBUS do zasilania systemu i dostarczania energii podczas ładowania;
  • Układ nPM1100 pobiera prąd z akumulatora, jeśli do szyny VBUS nie jest podłączone żadne zewnętrzne źródło zasilania;
  • Przed podłączeniem akumulatora upewnij się, że biegunowość wtyczki akumulatora jest zgodna z gniazdkami P2, P3, P6 zestawu.

Przełącznik 5-biegunowy DIP SW7 może wybrać pięć zdefiniowanych wartości granicznych prądu – opis jest umieszczony na płytce drukowanej (rysunek 5). Odbywa się to poprzez ustawienie rezystancji pomiędzy wejściem ICHG oraz masą. Jednoczesne zamknięcie wielu przełączników zmniejsza rezystancję i zwiększa limit prądu. Inny limit prądu można ustawić, pozostawiając wszystkie przełączniki otwarte i wlutowując rezystor R12 o odpowiedniej wartości.

Układ nPM1100 zapewnia ochronę termiczną bazującą na temperaturze akumulatora za pośrednictwem wejścia NTC. W przypadku korzystania z zestawu akumulatorów ze zintegrowanym termistorem należy użyć gniazdka akumulatora P2 i pozostawić złącze P5 niepodłączone. Fabrycznie jest założona zworka P5, P1 i P5, P2 oraz nie jest wlutowany rezystor R19. Oznacza to brak połączenia.

Rysunek 6. Gniazdka konfiguracyjne zestawu ewaluacyjnego nPM1100 EK [4]

W przypadku korzystania z zestawu akumulatorów bez wbudowanego termistora lub w przypadku korzystania z gniazdka P3, P6 lub złącza P8, P2, zamiast termistora można użyć wbudowanego rezystor 10 kΩ (R18) poprzez zwarcie styku P5, P2 i P5, P3. Opcjonalnie termistor można również zamontować na płytce w miejsce R19 oraz zewrzeć P5, P1 i P5, P2. Jeśli w akumulatorze nie ma termistora NTC, a styki złącza P5 nie są odpowiednio ustawione, to ładowanie akumulatora nie nastąpi i dioda CHG nie będzie się świecić.

Zestaw ma kilka mostków lutowniczych do włączania lub wyłączania funkcji. Zmiany w mostkach lutowniczych nie są potrzebne do normalnego użytkowania zestawu.

Pomiary prądu

Zestaw nPM1100 EK obsługuje monitorowanie prądu płynącego do modułu PMIC, do i z akumulatora oraz do aplikacji zewnętrznej.

Uwaga: Ładowarka akumulatorów zawiera automatyczną kontrolę ładowania podtrzymującego, która wprowadza ograniczenia dotyczące tego, jakie przyrządy do pomiaru prądu mogą być używane z VBAT.

Prąd można mierzyć za pomocą różnych przyrządów testowych. Oto kilka przykładów sprzętu testowego:

  • analizator mocy, pomiar jednokierunkowy/dwukierunkowy,
  • oscyloskop, pomiar dwukierunkowy,
  • amperomierz, pomiar dwukierunkowy,
  • zestaw Power Profiler II (PPK2) [6], pomiar jednokierunkowy.

Podstawowym wyjściem układu nPM1100 jest VOUTB. Główne źródło zasilania dla układu nPM1100 pochodzi z szyny VBUS. Zasilanie dodatkowe to z wyjścia ładowarki pobierane z wejścia VBAT (akumulator).

Wyprowadzenie VBUS układu nPM1100 jest dołączone do szyny VBUS_HF (P1, P2) (rysunek 6 a). Poprzez zworę SB3 (fabrycznie zwarta) i równoległy rezystor R1 (fabrycznie niewlutowany) jest ona połączona z szyną VBUS (P1, P1, P8, P1) dołączoną bezpośrednio do wyprowadzenia VBUS gniazdka USB (J2). Wyprowadzenie VBAT układu nPM1100 jest dołączone do szyny VBAT_HF (P4, P2) (rysunek 6 c). Poprzez zworę SB4 (fabrycznie zwarta) i równoległy rezystor R20 (fabrycznie niewlutowany) jest ona połączona z szyną VBAT (P4, P1, P8, P1) dołączoną bezpośrednio do wyprowadzeń gniazdek akumulatora P2, P3, P3, P2 i P6, P2 (rysunek 6 b).

Przygotowanie zestawu nPM1100 EK do pomiarów prądu

Zestaw nPM1100 EK jest fabrycznie skonfigurowany do bezpośredniej pracy. Złącze P1 (2,54 mm) oraz rezystory (SMD0402) R1, R19 i R20 nie są zamontowane. Podczas pomiarów prądu z zastosowaniem zestawu PPK2 nie są potrzebne zmiany na zestawie nPM1100 EK. Przykładowe konfiguracje pomiaru prądu są pokazane w tabeli 1.

Pomiar prądu VBUS można wykonać na różne sposoby:

  • aby użyć złącza P1 do wykonywania pomiaru prądu na VBUS, należy przeciąć mostek lutowniczy SB3 zwierający ścieżkę PCB;
  • aby użyć oscyloskopu do pomiarów, zamontuj rezystor szeregowy na R1 (SMD0402). Zalecana wartość rezystancji to 100 mΩ;
  • aby przywrócić normalne działanie zestawu po pomiarach, zlutuj SB3, dodaj rezystor 0 Ω na R1 lub załóż zworkę na P1, P1 i P1, P2.

Pomiar prądu VBAT można wykonać na różne sposoby:

  • aby użyć złącza P4 do wykonywania pomiaru prądu na VBAT, należy przeciąć mostek lutowniczy SB4 zwierający ścieżkę PCB;
  • należy używać sprzętu do dwukierunkowego pomiaru prądu, ponieważ przepływ prądu w VBAT jest dwukierunkowy;
  • funkcja automatycznego ładowania podtrzymującego wymaga, aby impedancja obwodu pomiarowego była stała i mniejsza/równa 100 mΩ. Multimetry z automatycznym ustawianiem zakresu mogą automatycznie zmieniać rezystancję w zależności od wybranego zakresu pomiarowego, co może prowadzić do wyzwolenia stanu błędu ładowarki;
  • zamontuj rezystor szeregowy na R20 (SMD0402), aby użyć oscyloskopu do pomiarów. Zalecana wartość to 100 mΩ lub mniej;
  • aby przywrócić normalne działanie zestawu po pomiarze, zlutuj SB4, dodaj rezystor 0 Ω na R20 lub załóż zworkę na złącza P4, P1 i P4, P2.

Do pomiaru prądu VOUTB należy podłączyć układ pomiarowy między VOUTB na złączu P4, P3 lub P8, P4 a obciążenie zewnętrzne.

Używanie oscyloskopu do pomiaru profilu prądu

Profil prądu akumulatora można zmierzyć na rezystorze bocznikowym za pomocą oscyloskopu z sondą różnicową. Spadek napięcia na rezystorze będzie proporcjonalny do przepływu prądu. Oscyloskop może następnie mierzyć średni prąd w określonym czasie i rejestrować bieżący profil.

Uwaga: Upewnij się, że przygotowałeś zestaw nPM1100 EK zgodnie z poniższym opisem.

  1. Dla sygnału będącego przedmiotem zainteresowania zamontuj szeregowy rezystor bocznikowy o odpowiedniej rezystancji.
  2. Podłącz oscyloskop w trybie różnicowym (lub podobnym) z dwiema sondami dołączonymi do wyprowadzeń złącza pomiarowego dla sygnału będącego przedmiotem zainteresowania.
  3. Oblicz lub wykreśl chwilowy prąd na podstawie spadku napięcia na rezystorze, biorąc różnicę napięć zmierzonych na dwóch sondach. Spadek napięcia będzie proporcjonalny do prądu. Na przykład rezystor 100 mΩ spowoduje spadek o 0,1 mV na każdy 1 mA pobierany przez mierzony obwód.

Wykreślony spadek napięcia można wykorzystać do obliczenia prądu chwilowego. Prąd można następnie uśrednić lub zintegrować, aby przeanalizować zużycie prądu i energii w danym okresie.

Kilka wskazówek, jak zredukować szum pomiarowy:

  • użyj sond pasywnych (lub aktywnej sondy różnicowej),
  • włącz tryb uśredniania, aby zredukować przypadkowe szumy,
  • włącz funkcję wysokiej rozdzielczości, jeśli jest dostępna,
  • użyj próbkowania o częstotliwości minimum 200 kSa/s (jedna próbka co 5 μs), aby uzyskać prawidłowy średni pomiar prądu.

Używanie zestawu Power Profiler Kit II do pomiarów prądu

Podczas pomiarów prądu z zastosowaniem zestawu PPK2 [6] nie są potrzebne zmiany na zestawie nPM1100 EK. Za pomocą PPK2 można zmierzyć średni i chwilowy przepływ prądu [7]. PPK2 może pracować jako zasilacz dla nPM1100 EK lub jako amperomierz szeregowo między wyjściem nPM1100 EK a obciążeniem [7].

Pomiar prądu VBUS

W tej konfiguracji PPK2 pracuje w trybie źródła zasilania.

  1. Używając 4-stykowego kabla pomiarowego, połącz PPK2 z zestawem nPM1100 EK za pomocą następujących złączy:
    • PPK2 GND do nPM1100 EK GND na P7, P9 lub P8, P9;
    • PPK2 VOUT do nPM1100 EK VBUS na P8, P1 (lub P1, P1).
  2. Podłącz obciążenie do VOUTB P4, P3 i GND P4, P4 na nPM1100 EK. (w tym przykładzie nRF5340DK)
  3. Podłącz PPK2 do komputera za pomocą kabla USB.
  4. Uruchom aplikację Power Profiler.
  5. Wybierz swój PPK2.
  6. Wybierz tryb „Source meter”.
  7. Ustaw napięcie zasilania na wartość pomiędzy 4,5...5,0 V.
  8. Włącz przełącznik „Enable power output” aby podać napięcie zasilania do nPM1100 EK.
  9. Kliknij Start.

Pomiar prądu VBAT

W tej konfiguracji PPK2 pracuje w trybie źródła zasilania, zastępując akumulator.

  1. Używając 4-$$stykowego kabla pomiarowego połącz PPK2 z zestawem nPM1100 EK za pomocą następujących złączy:
    • PPK2 GND do nPM1100 EK GND na P7, P9 lub P8, P9;
    • PPK2 VOUT do nPM1100 EK VBAT_HF na P4, P2.
  2. Podłącz obciążenie do VOUTB P4, P3 i GND P4, P4 na nPM1100 EK (w tym przykładzie nRF5340DK).
  3. Podłącz PPK2 do komputera za pomocą kabla USB.
  4. Uruchom aplikację Power Profiler.
  5. Wybierz swój PPK2.
  6. Wybierz Miernik źródła jako tryb.
  7. Ustaw napięcie zasilania na wartość pomiędzy 3,0...4,35 V.
  8. Przełącz Włącz moc wyjściową, aby zasilić urządzenie nPM1100 EK.
  9. Kliknij Start.

Pomiar prądu VOUTB

W tej konfiguracji PPK2 działa w trybie amperomierza.

  1. Używając 4-stykowego kabla pomiarowego, połącz PPK2 z zestawem nPM1100 EK za pomocą następujących złączy:
    • PPK2 GND do nPM1100 EK GND na P4, P4;
    • PPK2 VIN do nPM1100 EK VOUTB na P4, P3.
  2. PPK2 VOUT do wejścia zasilania obciążenia.
  3. PPK2 GND do GND obciążenia.
  4. Podłącz PPK2 do komputera za pomocą kabla USB.
  5. Podłącz urządzenie nPM1100 EK do źródła zasilania USB za pomocą kabla USB.
  6. Uruchom aplikację Power Profiler.
  7. Wybierz swój PPK2.
  8. Wybierz amperomierz jako tryb.
  9. Przełącz Włącz moc wyjściową, aby zasilić urządzenie docelowe (w tym przykładzie nRF5340DK).
  10. Kliknij Start.

nPM1100 Thumbnail

Płytka nPM1100 Thumbnail (PCA20057) jest gotowym do pracy miniaturowym modułem z układem nPM1100 (rysunek 8) [8]. Schemat płytki dla wejścia i wyjścia jest bardzo zbliżony do schematu zestawu ewaluacyjnego nPM1100 EK (rysunek 7).

Rysunek 7. Schemat płytki nPM1100 Thumbnail [8]

Są one wyprowadzone na pola lutownicze rozmieszczone w standardowej siatce 100 milsów. Umożliwia to łatwe wlutowanie płytki nPM1100 Thumbnail do płytki prototypowej. Jednak wejścia sterujące układu scalonego mają ustawione na stałe poziomy napięciowe:

  • ICHG: 0 V (R2) prąd szybkiego ładowania 400 mA;
  • VTERMSET: 0 V napięcie końcowe ładowania VTERM 4,1 V;
  • MODE: 0 V automatycznego wyboru trybu pracy ładowarki;
  • ISET: 0 V ustawienia limitu prądu VBUS na 100 mA (dla SDP) lub 500 mA (dla DCP/CPD);
  • SHPACT: 0 V brak możliwości wejścia w tryb SHIP;
  • SHPHLD: 0 V brak możliwości obsługi trybu SHIP.

Ciekawe, że płytka ma rozkład elementów (rysunek 9) podobny, ale inny, niż w przypadku płytki nPM1100 EK (rysunek 5) [5] oraz przykładowego rozmieszczenia pokazanego w dokumentacji [2]. Istotne zalecenia dotyczące płytki i elementów są zamieszczone w dokumencie [3]. Płytka drukowana jest umocowana (taśma dwustronna) na kartoniku z narysowanym schematem sposobu jej podłączenia: USB, akumulator z termistorem, dwie diody LED i wyjścia (rysunek 8). Na odwrocie jest wydrukowana lista wyprowadzeń płytki z opisami funkcjonalnymi.

Rysunek 8. Płytka nPM1100 Thumbnail
Rysunek 9. Rozmieszczenie elementów na płytce nPM1100 Thumbnail [8]

Praca z układem nPM1100

Zestaw nPM1100 EK z dołączonym akumulatorem LI-Ion 400 mAh 3,7 V został dołączony do ładowarki eXtreme USB typ-C + USB 3,1 A [9]. Zostały zastosowane fabryczne ustawienia konfiguracyjne, a prąd ładowania ICHG został ustawiony na 50 mA. Początkowe napięcie akumulatora wynosiło 3,7 V. Przebiegi napięcia podczas ładowania są pokazane na rysunku 10. Od góry: CH1 VBUS, CH2 VSYS, CH3 VBAT oraz CH4 VOUTB. Ładowarka ma niski poziom tętnień, lecz przenoszą się one na wyjście nieregulowane układu nPM1100. Napięcie na akumulatorze jest wolne od zakłóceń. Napięcie wyjściowe regulatora LDO jest zaskakująco czyste (pomiar z szerokim pasmem częstotliwości) i ma postać szumu białego.

Rysunek 10. Praca zestawu nPM1100 EK z ładowarką USB

Pewnym problemem jest sygnalizowanie tylko stanu ładowania akumulatora (wyjście CHG). Układ nie sygnalizuje stanu naładowania akumulatora ani stanu jego rozładowania.

Podsumowanie

Wykonanie i zmontowanie dobrej płytki drukowanej z małymi, precyzyjnymi elementami nie jest łatwe. Jest to ważne dla układu próbnego lub krótkiej serii. Wtedy bardzo liczy się czas potrzebny do uruchomienia układu. Zwłaszcza jest to istotne, gdy kulki kontaktowe obudowy WLCSP25 układu nPM1100 mają odstęp 0,4 mm. Firma planuje jednak wersję w obudowie QFN, choć układ zajmie wtedy trochę więcej miejsca.

Pandemia trochę odpuściła pod koniec roku 2021 i odbyły się na jesieni targi „Evertiq”. A dzięki temu była możliwość bezpośredniej rozmowy o nowościach z ciekawymi ludźmi różnych firm z dziedziny IoT. W ten sposób otrzymaliśmy od firmy Nordic Semiconductor płytki nPM1100 Thumbnail tak świeże, że nawet nie było dostępnej dokumentacji. Teraz już dokumentacja jest i można zobaczyć, jak to wygląda w środku. Tak naprawdę obszar zajmowany przez elementy jest dużo mniejszy niż rozmiar płytki (zdjęcie tytułowe). Sporo miejsca zajmują rozmieszczone na krawędziach pola lutownicze.

Praca z układem nPM1100 zaskoczyła bardzo skutecznym tłumieniem zakłóceń przez wewnętrzny regulator LDO. Ma to ogromne znaczenie przy zasilaniu układów scalonych z modułami radiowymi.

Henryk A. Kowalski
Instytut Informatyki
Politechnika Warszawska

Wybrane artykuły kursu „Systemy dla Internetu Rzeczy” w miesięczniku „Elektronika Praktyczna”:
[S29] Zestaw uruchomieniowy nRF52840 DK, EP 9/2019
[S34] nRF5340 – pierwszy procesor komunikacyjny SOC z dwoma rdzeniami ARM Cortex-M33, EP 2/2020

Literatura:
[1] nPM1100 Power Management IC, https://bit.ly/3vhVMKn
[2] nPM1100 Product Specification v1.0, 2021-05-20, https://bit.ly/3HeMzFa
[3] nWP040 – nPM1100 Hardware Design Guidelines, nWP-040, White Paper, 2021-05-27, https://bit.ly/3BJB8Eg
[4] nPM1100 EK, Evaluation Kit (PCA10123), https://bit.ly/3vde1k1
[5] nPM1100 EK Hardware v1.0.0 User Guide, 2021-09-28, https://bit.ly/352gC5P
[6] Power Profiler Kit II, https://bit.ly/3HhVQwa
[7] Power Profiler Kit II v1.0.1 User Guide, 2021-11-01, https://bit.ly/3IkKkS6
[8] nPM1100 Thumbnail (PCA20057), https://bit.ly/3Ix3tjT
[9] Ładowarka eXtreme USB typ-C + USB 3,1A, Kamami, https://bit.ly/3IgWYkN
Artykuł ukazał się w
Elektronika Praktyczna
marzec 2022
Elektronika Praktyczna Plus lipiec - grudzień 2012

Elektronika Praktyczna Plus

Monograficzne wydania specjalne

Elektronik listopad 2025

Elektronik

Magazyn elektroniki profesjonalnej

Raspberry Pi 2015

Raspberry Pi

Wykorzystaj wszystkie możliwości wyjątkowego minikomputera

Świat Radio listopad - grudzień 2025

Świat Radio

Magazyn krótkofalowców i amatorów CB

Automatyka, Podzespoły, Aplikacje listopad - grudzień 2025

Automatyka, Podzespoły, Aplikacje

Technika i rynek systemów automatyki

Elektronika Praktyczna listopad 2025

Elektronika Praktyczna

Międzynarodowy magazyn elektroników konstruktorów

Elektronika dla Wszystkich grudzień 2025

Elektronika dla Wszystkich

Interesująca elektronika dla pasjonatów