Układy i moduły radiowe

Układy i moduły radiowe

Współczesne urządzenia elektroniczne coraz częściej wymagają implementacji przynajmniej jednego protokołu komunikacji bezprzewodowej. Projektowanie własnego toru radiowego (RF) od zera bywa skomplikowane i czasochłonne. Na szczęście jednak konstruktorzy nie muszą zaczynać od zera – mogą skorzystać z gotowych modułów radiowych OEM, które – dzięki integracji niemal wszystkich niezbędnych podzespołów – umożliwiają proste i szybkie wdrożenie komunikacji radiowej w projektowanym urządzeniu. Podejście oparte na stosowaniu takich modułów znacząco skraca czas opracowania produktu i ułatwia spełnienie wymogów technicznych (np. norm radiowych), jednocześnie odciążając inżynierów od wielu żmudnych zadań projektowych, obliczeniowych i symulacyjnych, a także skracając proces testowania. Do czerwcowej odsłony „Elektroniki w Praktyce” przygotowaliśmy reprezentatywny przegląd nowoczesnych układów SoC oraz implementujących je modułów.

Inżynierowie projektujący urządzenia IoT, systemy łączności bezprzewodowej, a także innego rodzaju rozwiązania, w których konieczne jest zaimplementowanie komunikacji radiowej, mają dziś do dyspozycji bogaty wachlarz specjalizowanych, scalonych układów RF typu SoC (ang. System-on-Chip) i gotowych modułów komunikacyjnych. Pozwalają one szybko dodać do projektu funkcjonalność łączności bezprzewodowej, bez konieczności projektowania całego toru radiowego od zera.

Mało tego – w przypadku zastosowania modułu z wbudowaną anteną konstruktor PCB jest nawet zwolniony z przeliczania impedancji choćby jednej tylko ścieżki, gdyż do modułu wystarczy jedynie podłączyć zasilanie, zapewnić kilka niezbędnych elementów peryferyjnych i – oczywiście – wyprowadzić niezbędne interfejsy szeregowe, linie GPIO itp. Prosto, szybko i na temat – tak wygląda dziś projektowanie elektroniki.

Modularne podejście ma liczne zalety – skraca czas rozwoju produktu, upraszcza integrację nowych funkcji i redukuje ryzyko popełnienia (często kosztownych w skutkach, zwłaszcza gdy trzeba np. powtórzyć drogie badania EMC) błędów konstrukcyjnych. W efekcie, podobnie jak w przypadku innych komponentów OEM, na rynku dostępne są różnorodne moduły RF obsługujące wszystkie popularne standardy komunikacji: od sieci osobistych (o zasięgu porównywalnym ze skalą człowieka, czyli PAN, od ang. Personal Area Network), aż po systemy dalekiego zasięgu, obsługujące łączność z sieciami komórkowymi czy też satelitami.

Niniejszy artykuł prezentuje przegląd najważniejszych technologii radiowych – Bluetooth, Wi-Fi, GSM/LTE, NB-IoT, GNSS, LoRa czy ZigBee. W przypadku każdej z wymienionych technologii omawiamy najważniejsze zalety oraz podajemy dwa praktyczne przykłady: gotowego modułu oraz układu SoC realizującego niemal wszystkie zadania związane z obsługą funkcjonalności radiowych danego typu.

Bluetooth

Bluetooth to obecnie najpopularniejszy standard komunikacji krótkiego zasięgu, pracujący w nielicencjonowanym paśmie ISM 2,4 GHz. Technologia ta początkowo służyła do łączenia urządzeń peryferyjnych z komputerami i telefonami oraz prowadzenia prostej wymiany danych lub np. transmisji audio (tzw. Bluetooth Classic). Wprowadzenie nowego standardu Bluetooth Low Energy (BLE) znacząco obniżyło pobór mocy urządzeń implementujących połączenie radiowe, co umożliwiło budowę lekkich i kompaktowych urządzeń, zasilanych bateryjnie lub za pomocą miniaturowych akumulatorów – do tej grupy można zaliczyć nie tylko czujniki IoT, ale także m.in. elektronikę noszoną (ang. wearable devices), nowoczesne urządzenia medyczne i wiele innych. Coraz nowsze wersje standardu Bluetooth LE implementują kolejne ulepszenia, nowe tryby pracy, zróżnicowany zasięg i prędkość transmisji – a to wszystko przekłada się na funkcjonalność docelowych urządzeń.

Jako przykład popularnej rodziny modułów Bluetooth LE można wymienić serię NINA-B30 marki u-blox (fotografia 1). Poszczególne wersje różnią się rodzajem anteny, a co za tym idzie – także wymiarami PCB. Najmniejszy model (NINA-B301) ma wymiary 10,0×11,6 mm, zaś dwa pozostałe (NINA-B302 i NINA-B306) mają już wymiary 10,0×15,0 mm i są wyposażone w – odpowiednio – metalową antenę typu PIFA lub zintegrowaną antenę PCB, opracowaną de facto na licencji wykupionej od firmy Abracon. Więcej informacji na temat tej interesującej technologii, określanej mianem Niche antennas, można znaleźć na stronie internetowej Abracon, pod adresem: https://t.ly/GK7j6

Fotografia 1. Rodzina modułów Bluetooth Low Energy o nazwie NINA-B30 marki u-blox (https://t.ly/bIkgp)

Warto dodać, że firma u-blox opracowała także bliźniaczą rodzinę modułów o nazwie NINA-B31, która różni się od serii B30 obecnością fabrycznie zainstalowanego oprogramowania u-connectXpress, mającego na celu przyspieszenie prac nad implementacją łączności radiowej w docelowym urządzeniu. Seria B30 jest natomiast określana jako OpenCPU – to do konstruktora urządzenia należy bowiem samodzielne zaimplementowanie oprogramowania obsługującego zarówno łączność radiową, jak i – w przypadku, gdy docelowa aplikacja nie przewiduje zastosowania nadrzędnego mikrokontrolera – także wszystkie pozostałe funkcje produktu.

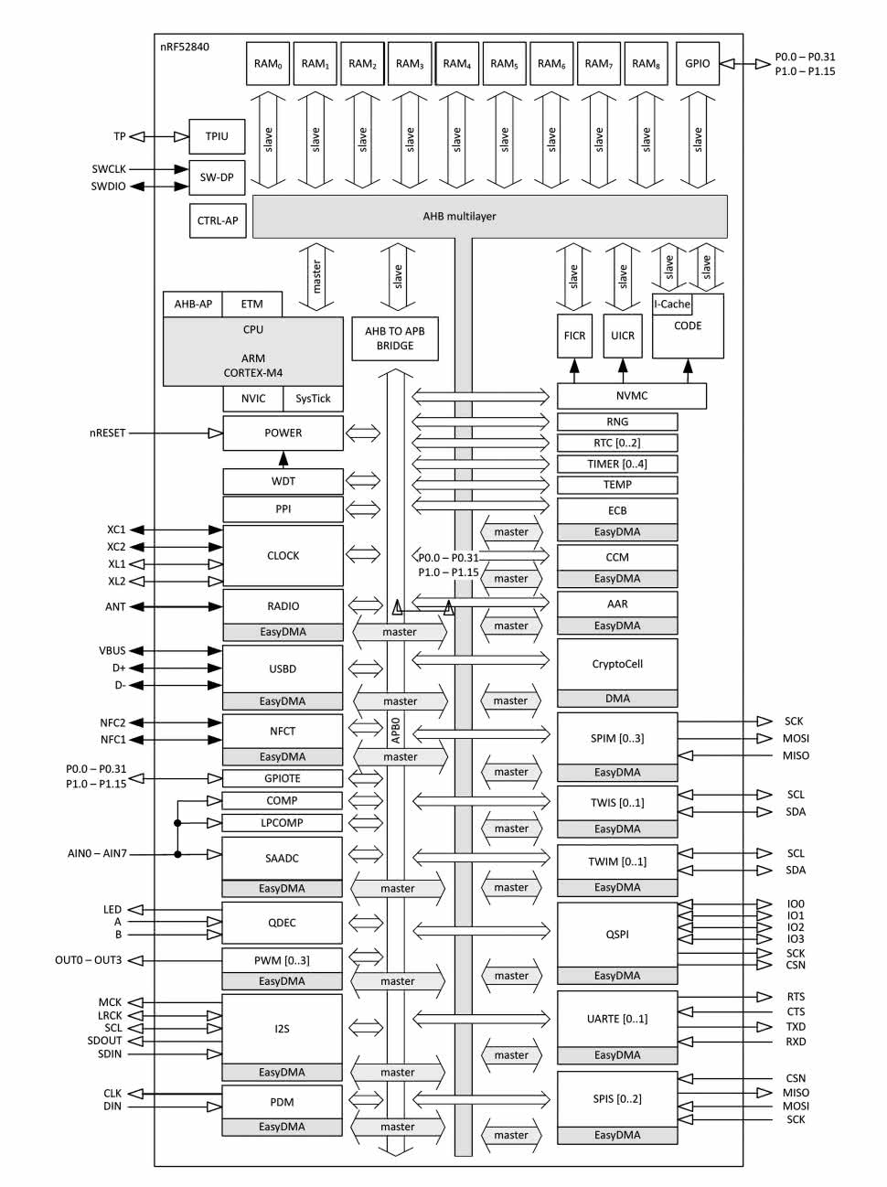
Obydwie serie bazują na tym samym układzie SoC – popularnym nRF52840 marki Nordic Semiconductor (fotografia 2). Układ ten integruje w swojej strukturze wydajny mikrokontroler z 64-megahercowym rdzeniem ARM Cortex-M4 i wbudowanym transceiverem 2,4 GHz zgodnym z Bluetooth 5.4. Do dyspozycji projektanta jest także wewnętrzny blok tagu NFC-A (do którego obsługi konieczne jest oczywiście podłączenie stosownej anteny). Ważną zaletą układów z serii nRF52 jest bardzo niski pobór prądu – SoC pobiera jedynie 52 μA/MHz podczas wykonywania programu z pamięci Flash, zaś w trybach obniżonego poboru mocy (bez podtrzymania zawartości pamięci RAM) wartość ta spada do 1,5 μA, a nawet 0,4 μA.

Fotografia 2. Układ nRF52840 (https://t.ly/fqHR1)

Wi-Fi

Wi-Fi to w istocie popularna nazwa całej rodziny standardów IEEE 802.11, opisujących zarówno warstwę fizyczną, jak i podwarstwę odpowiedzialną za adresowanie MAC bezprzewodowych urządzeń sieciowych. Stanowi niezastąpioną technologię lokalnych sieci radiowych (WLAN), zapewniającą wysoką przepustowość danych, niezbędną przede wszystkim w celu zapewnienia dostępu do szerokopasmowego Internetu. Obecnie moduły Wi-Fi działają nie tylko w podstawowym paśmie 2,4 GHz, ale także w zapewniającym lepszą przepustowość spektrum 5 GHz.

Wciąż nierozwiązaną wadą klasycznego Wi-Fi – w kontekście energooszczędnych urządzeń i systemów wbudowanych – jest dość wysoki pobór mocy (aktywny nadajnik/odbiornik pobiera nawet kilkaset mA), co utrudnia zasilanie bateryjne lub akumulatorowe. Dlatego też Wi-Fi nadal pozostaje stosowane głównie w projektach wymagających szybkiej transmisji danych i/lub bezpośredniej integracji z Internetem (np. kamery do monitoringu, urządzenia RTV obsługujące usługi streamingowe czy też – oczywiście – smartfony, tablety i wszelkiej maści komputery).

Sztandarowym przykładem rodziny modułów Wi-Fi jest niezwykle popularna seria ESP32. W chwili pisania niniejszego artykułu firma Espressif oferuje 39 modeli układów SoC, z czego 24 bazują na procesorze jednordzeniowym, a pozostałe 15 – na dwurdzeniowym.

Układy różnią się szeregiem parametrów, wśród których warto wymienić:

  • pamięć RAM: od 160 kB do 768 kB,
  • pamięć ROM: od 0 (brak wbudowanej) do 576 kB,
  • częstotliwość taktowania: od 96 MHz do 400 MHz.

Co ciekawe, wbrew pozorom nie wszystkie układy z rodziny ESP32 obsługują Wi-Fi – modele ESP32-H2FH2, ESP32-H2FH4, ESP32-H2FH2S, ESP32-H2FH4S pracują tylko z protokołem Bluetooth, zaś ESP32-P4NRW16 oraz ESP32-P4NRW32 to w istocie bardzo wydajne mikrokontrolery, pozbawione jednak jakichkolwiek wbudowanych transceiverów radiowych.

Jednym z ciekawszych układów SoC z oferty Espressif jest obecnie ESP32-PICO (rysunek 1). Układ obsługuje Wi-Fi 802.11b/g/n, Bluetooth v4.2 BR/EDR oraz Bluetooth LE i – co ciekawe – integruje w sobie nawet oscylator kwarcowy, niezbędne kondensatory, pamięć SPI Flash/PSRAM, a nawet obwód dopasowania impedancji w torze antenowym. W strukturze krzemowej znalazł się – oprócz wydajnego, 240-megahercowego, dwurdzeniowego procesora Xtensa LX6 – także obszerny zestaw bloków peryferyjnych, w tym szereg interfejsów komunikacyjnych (SPI, I²C, I²S, SDIO, UART, TWAI, Ethernet), przetworniki ADC i DAC, timery, interfejs czujników pojemnościowych oraz sprzętowy akcelerator kryptograficzny, wspierający szyfrowanie SHA, RSA, AES i zawierający generator liczb losowych. W niewielkiej obudowie LGA o wymiarach 7×7 mm znalazło się też 448 kB pamięci ROM, 520 kB SRAM oraz 16 kB dodatkowej pamięci SRAM współpracującej z RTC.

Rysunek 1. Schemat blokowy układu SoC typu nRF52840 marki Nordic Semiconductor (https://t.ly/mRMTQ)
Rysunek 2. Budowa układu ESP32-PICO (https://t.ly/zaX1R)

Układ ESP32-PICO może być wygodnie zastosowany w docelowym projekcie dzięki modułowi ESP32-PICO-V3-ZERO o wymiarach 16×23 mm, udostępniającym wszystkie niezbędne linie GPIO w formie wygodnej do lutowania w standardowych procesach rozpływowych z montażem automatycznym, a nawet – przy odrobinie wprawy – przy użyciu pozycjonowania ręcznego i gorącego powietrza lub podczerwieni (rysunek 3).

Rysunek 3. Układ wyprowadzeń modułu ESP32-PICO-V3-ZERO (https://t.ly/6WP0p)

Sieci komórkowe

Technologie GSM, 3G, 4G czy 5G to standardy telefonii komórkowej, zapewniające szerokopasmową łączność na duże odległości z użyciem infrastruktury operatorów komórkowych. Zaletą tej technologii w przypadku systemów M2M/IoT jest globalny zasięg – urządzenie może komunikować się z dowolnego miejsca objętego siecią komórkową. Starsze generacje (2G/3G) oferują ograniczoną przepustowość i dość wysoki pobór energii, przez co nie nadają się zbyt dobrze do urządzeń o zasilaniu bateryjnym, np. małych czujników.

Współczesne standardy – 4G, a od stosunkowo niedawna także 5G – znacznie zwiększyły zarówno prędkość komunikacji, jak i efektywność energetyczną, zwłaszcza w nowych trybach opracowanych z myślą o IoT. Technologie komórkowe oferują niezawodną, dwukierunkową komunikację, praktycznie bez ograniczeń dystansu – idealną np. do lokalizatorów GPS z kartą SIM, systemów telemetrycznych, urządzeń pomiarowych wysyłających dane na serwer w chmurze itp.

W przypadku komunikacji poprzez sieć komórkową trudno znaleźć na rynku układy SoC, które realizowałyby podobnie szeroki zakres funkcji, co analogiczne układy przeznaczone do obsługi innych standardów, zwłaszcza krótkozasięgowych. Przeważnie dostępne są na rynku jedynie gotowe, zintegrowane moduły hybrydowe – takie, jak niezwykle popularny SIM800L (fotografie 3 i 4), który oprócz scalonego front-endu RF zawiera także wydajny procesor, obsługujący stosy licznych protokołów komunikacyjnych i – oczywiście – komunikację z hostem (procesorem nadrzędnym).

Fotografia 3. Popularny moduł GSM/GPRS SIM800L marki SIMCOM (https://t.ly/DAJlt)
Fotografia 4. Widok wnętrza modułu SIM800L po zdjęciu ekranu (https://t.ly/fxrY5)

NB-IoT (Narrowband IoT) to komórkowy standard LPWAN stworzony przez 3GPP z myślą o aplikacjach Internetu Rzeczy. W porównaniu z klasycznym LTE ograniczono tu szerokość pasma do zaledwie 200 kHz, co zmniejszyło prędkość transmisji do niewiele pomad 200 kb/s na rzecz zwiększenia zasięgu. Urządzenia NB-IoT mogą skutecznie transmitować dane wewnątrz budynków i w trudnych warunkach radiowych. Co ważne, sieć NB-IoT korzysta z istniejących stacji bazowych LTE. Zalety NB-IoT to przede wszystkim bardzo niski pobór energii, co wcześniej było nieosiągalne w sieciach komórkowych. NB-IoT nadaje się do aplikacji typu smart city, inteligentnych liczników (smart metering) itp.

Fotografia 5. Moduł SiP nRF9160 marki Nordic Semiconductor (https://t.ly/VQfdV)

Przykładowym układem SiP, który zawiera w swojej strukturze modem LTE-M/NB-IoT, jest nRF9160 marki Nordic Semiconductor (fotografia 5, rysunek 4). To wysoko zintegrowany moduł w obudowie LGA o wymiarach zaledwie 10,0×16,0×1,04 mm, zawierający 64-megahercowy procesor ARM Cortex-M33, 1 MB wbudowanej pamięci Flash oraz 256 kB pamięci RAM i obsługujący transmisję LTE-M, NB-IoT oraz pozycjonowanie z użyciem systemów satelitarnych GNSS (GPS i QZSS). Układ jest przeznaczony do aplikacji IoT wymagających łączności komórkowej przy zasilaniu bateryjnym.

Rysunek 4. Uproszczony schemat aplikacyjny układu nRF9160 (https://t.ly/8NVo-)

GNSS

GNSS (ang. Global Navigation Satellite Systems) to ogólna nazwa systemów nawigacji satelitarnej, do których zalicza się amerykański GPS, rosyjski GLONASS, europejski Galileo, chiński BeiDou czy japoński QZSS. Odbiorniki GNSS określają pozycję, korzystając z sygnałów radiowych nadawanych przez satelity na orbitach okołoziemskich – przykładowo, w przypadku GPS stosowane jest m.in. tzw. pasmo L1 o częstotliwości nośnej 1575,42 MHz. Odbiornik dokonuje pomiaru czasu propagacji sygnału z przynajmniej kilku satelitów, co umożliwia wyznaczenie współrzędnych geograficznych. Układy GNSS nie zapewniają komunikacji dwukierunkowej (bo nie ma takiej potrzeby) – działają wyłącznie jako odbiorniki nasłuchujące sygnałów z satelitów. Minusem GNSS jest zależność od widoczności nieba – wewnątrz budynków sygnał satelitarny bywa niedostępny lub silnie osłabiony, co drastycznie wpływa na dokładność pozycjonowania.

W znakomitej większości typowych aplikacji stosowane są gotowe moduły GNSS z wbudowaną anteną ceramiczną lub złączem antenowym, które dostarczają dane o pozycji (a także wiele innych danych) w formacie NMEA do mikrokontrolera. Możliwość realizacji modułu geolokalizacyjnego jako odbiornik (a nie transceivera) wpływa nie tylko na uproszczenie całej struktury, ale także na rozmiary całości i – przede wszystkim – pobór mocy. Przykładem miniaturowego odbiornika GNSS może być MAX-M10M wspomnianej wcześniej marki u-blox (fotografia 6). Całość ma wymiary 10,1×9,7 mm, a dwa rzędy pinów typu castellated znacznie ułatwiają montaż – w tym nawet metodą manualnego lutowania punktowego. Deklarowana przez producenta dokładność pozycjonowania wynosi 1,5 m (przy użyciu sygnałów z dwóch lub więcej systemów GNSS jednocześnie, np. GPS+Galileo).

Fotografia 6. Moduł MAX-M10M marki u-blox (https://t.ly/qBYDI)

Wśród układów SoC obsługujących funkcję odbioru sygnałów z satelitarnych systemów pozycjonowania można wymienić model MediaTek MT3339 – kompletny, jednochipowy odbiornik GPS (L1) z wbudowanym podstawowym procesorem sygnałowym. Występuje on m.in. w modułach GPS takich jak Quectel L80. Zapewnia czułość w trybie śledzenia do –165 dBm, przy zachowaniu niewielkiego poboru mocy rzędu 18...25 mW (zależnie od trybu pracy). Całość – zarówno kompletny odbiornik RF, jak i kompletna część cyfrowa (oparta na procesorze ARM7) oraz analogowa (w tym wbudowany stabilizator LDO) – mieści się w obudowie o wymiarach zaledwie 4,3×4,3 mm.

Rysunek 5. Schemat blokowy mikrokontrolera z serii STM32WLE5 (https://t.ly/Bf6Z_)
Rysunek 6. Schemat blokowy front-endu RF zastosowanego w mikrokontrolerach z serii STM32WLE5 (https://t.ly/Bf6Z_)

LoRa

LoRa (Long Range) to technika komunikacji radiowej oparta na modulacji Chirp Spread Spectrum (CSS), umożliwiająca transmisję na duże odległości przy bardzo niskim poziomie sygnału. Pracuje ona w nielicencjonowanych częściach pasmach ISM, określanych jako Sub-1 GHz (typowo 433 MHz lub 868 MHz w Europie, 915 MHz w USA). LoRa cechuje się wyjątkowo wysoką czułością odbiornika i odpornością na interferencje kosztem niewielkiej przepustowości, dzięki czemu możliwe jest osiąganie zasięgów rzędu kilkunastu kilometrów przy niewielkiej mocy nadawania.

W praktyce LoRa jest używana głównie jako baza do budowy sieci w technologii LoRaWAN, będącej otwartym standardem LPWAN definiującym warstwę sieciową i aplikacyjną dla urządzeń LoRa. LoRaWAN umożliwia tworzenie rozległych sieci gwiaździstych z bramkami (ang. gateway) przekazującymi dane do chmury. Protokół ten jest silnie zoptymalizowany pod kątem energooszczędności – urządzenia mogą pozostawać uśpione przez większość czasu i budzić się tylko na krótką transmisję, co umożliwia wieloletnią pracę przy zasilaniu z baterii lub niewielkiego akumulatorka.

Interesującym przykładem serii układów SoC obsługujących protokół LoRa może być rodzina mikrokontrolerów „radiowych” marki ST Microelectronics o oznaczeniu STM32WLE5 – na pokładzie każdego z tych kompaktowych układów znalazł się 48-megahercowy mikrokontroler ARM Cortex-M4 wraz z kompletnym transceiverem LoRa, o zakresie obsługiwanych częstotliwości rozciągającym się od 150 MHz aż do 960 MHz. Zapewnia obsługę protokołów LoRaWAN, SigFox, W-Mbus i wielu innych – system jest w pełni otwarty i może pracować z wieloma różnymi rodzajami modulacji (oprócz klasycznej CSS, stosowanej w protokole LoRa, obsługuje też FSK, GFSK, MSK, GMSK oraz BPSK).

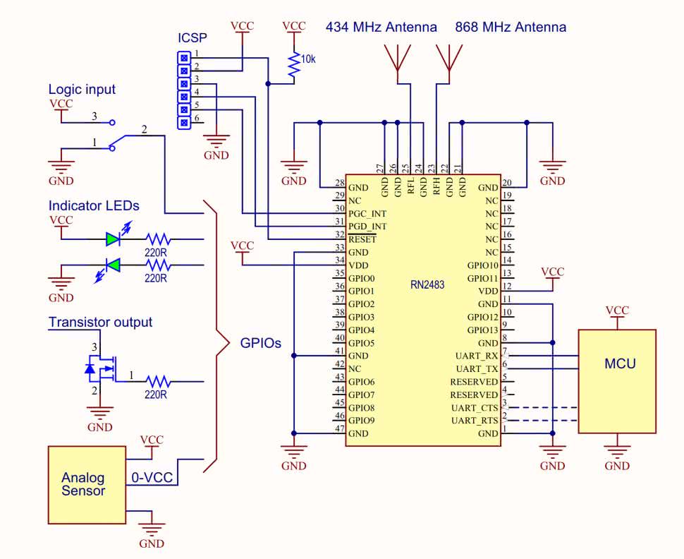
Fotografia 7. Moduł RN2483 marki Microchip (https://t.ly/Ybg9O)

Microchip RN2483 (fotografia 7, rysunek 7) to z kolei gotowy moduł radiowy LoRaWAN o wymiarach 17,8×26,7×3,34 mm, pracujący na częstotliwościach 433 MHz oraz 868 MHz. Oprócz transceivera LoRa zawiera także wbudowany mikrokontroler, udostępniający interfejs UART z obsługą komend AT w celu łatwej integracji w docelowym systemie.

Rysunek 7. Uproszczony schemat blokowy modułu RN2483 (https://t.ly/Ybg9O)

Aplikacja sprzętowa modułu jest niezwykle prosta i w swojej podstawowej formie nie wymaga nawet zewnętrznych kondensatorów odsprzęgających zasilanie (rysunek 8). Deklarowany przez producenta zasięg, możliwy do uzyskania w podmiejskim terenie otwartym, wynosi nawet 15 km, zaś w przestrzeni zurbanizowanej dochodzi do 5 km. Maksymalny pobór prądu nie przekracza (w trybie nadawania i przy zasilaniu 3,6 V) 44,5 mA, zaś po uśpieniu spada do pojedynczych mikroamperów.

Rysunek 8. Schemat aplikacyjny modułu RN2483 (https://t.ly/Ybg9O)

ZigBee

ZigBee stanowi jeden z najpopularniejszych standardów sieci bezprzewodowych, opracowanych dla urządzeń IoT o niskim poborze mocy. Działa najczęściej w paśmie 2,4 GHz, choć może także pracować na częstotliwościach 868 lub 915 MHz. Kluczową cechą ZigBee jest obsługa topologii kratowej (Mesh) – poszczególne urządzenia (np. czujniki) pełnią jednocześnie funkcję routerów, przekazując sobie nawzajem pakiety, co efektywnie zwiększa zasięg całej sieci. ZigBee został zaprojektowany z myślą o automatyce budynkowej – inteligentnych instalacjach, sensorach i aktuatorach domowych, gdzie typowa odległość między węzłami wynosi zwykle do kilkunastu metrów (choć same moduły mogą osiągać wielokrotnie lepsze wyniki pod względem zasięgu). ZigBee jest protokołem otwartym, opracowanym i zarządzanym przez ZigBee Alliance, co umożliwia zachowanie kompatybilności pomiędzy urządzeniami różnych producentów.

Do obsługi ZigBee powstała szeroka gama gotowych modułów. Do sztandarowych przedstawicieli tej kategorii produktów należą moduły Digi Xbee, które obecnie – w wersji 3 – oferują zarówno łączność zgodną z protokołem ZigBee (802.15.4), jak i BLE 4.2. Wbudowane w moduły mikrokontrolery mogą być programowane z użyciem środowiska Micropython. Teoretyczny zasięg transmisji dochodzi do 60 lub 90 m (zależnie od wersji) w terenie miejskim lub we wnętrzach budynków oraz do 1200/3200 m w otwartej przestrzeni.

Fotografia 8. Podstawowa wersja modułu Digi Xbee 3 (https://t.ly/wqugm)

Moduły Digi Xbee 3 są oferowane w trzech wersjach: miniaturowej (z padami typu castellated – fotografia 8) oraz dwóch nieco większych (fotografie 9 i 10), montowanych za pomocą złączy szpilkowych lub padów krawędziowych o większym rastrze.

Fotografia 9. Moduł Digi Xbee 3 w wersji ze złączami szpilkowymi i gniazdem antenowym SMA (https://t.ly/wqugm)
Fotografia 10. Moduł Digi Xbee 3 zamontowany na adapterze o zwiększonym rastrze padów (https://t.ly/wqugm)

Opisane powyżej moduły bazują na nowoczesnym układzie SoC z serii EFR32MG marki Silicon Labs. Schemat blokowy przykładowego przedstawiciela tej rodziny – EFR32MG21 – pokazano na rysunku 9. Układ wspiera standardy Bluetooth LE (Bluetooth 5), ZigBee oraz Thread, a jego konstrukcja bazuje na 32-bitowym rdzeniu ARM Cortex-M33 (80 MHz), współpracującym z 1 MB pamięci Flash i 96 kB pamięci RAM. Wbudowany wzmacniacz RF pozwala na osiągnięcie mocy nadawania do 20 dBm. Wymiary układu (oferowanego w obudowie QFN) to 4×4 mm.

Rysunek 9. Schemat blokowy układu SoC z serii EFR32MG21 marki Silicon Labs (https://t.ly/Yj25w)

Podsumowanie

Współczesny rynek modułów radiowych jest napędzany w dużej mierze przez specjalizowane układy SoC i SiP, integrujące w swojej strukturze nie tylko rozbudowany tor radiowy, ale także wydajny procesor, najczęściej o architekturze ARM (rzadziej – RISC). Wysoki stopień integracji sprawia, że najbardziej zaawansowane układy nie wymagają prawie żadnych elementów dodatkowych – w skrajnych przypadkach można się obyć nawet bez kondensatorów odsprzęgających zasilanie (choć nawet w takich przypadkach warto je przewidzieć na płytce drukowanej, na wypadek ewentualnych problemów w zakresie EMC).

W ślad za samymi układami oraz modułami, w których są one zaimplementowane, idzie także wsparcie programistyczne – konstruktorzy urządzeń mają do dyspozycji biblioteki API, liczne przykładowe projekty, a nawet całe środowiska IDE. Tak jest chociażby w przypadku modułów produkowanych przez Espressif czy Nordic Semiconductor. Najnowsze moduły umożliwiają niezwykle szybkie i łatwe rozpoczęcie programowania z użyciem MicroPythona – Czytelników zainteresowanych tą tematyką zachęcamy do zapoznania się z kursem, który od maja 2025 r. prowadzimy na łamach „Elektroniki Praktycznej”.

W tym krótkim opracowaniu nie omówiliśmy szeregu innych technologii radiowych – takich, jak chociażby łączność i pozycjonowanie szerokopasmowe (UWB), protokół SigFox, rozmaite łącza bazujące na protokołach własnościowych (implementowane w paśmie ISM) czy też coraz powszechniej stosowane moduły radarowe, pracujące w pasmach rzędu kilkudziesięciu GHz. Tematyka łączności radiowej z pewnością powróci jednak na łamy EP – tym bardziej że żyjemy w czasach intensywnego rozwoju najnowocześniejszych standardów, opracowywanych dla branż IoT oraz IIoT i stale przesuwających granice maksymalnej przepustowości oraz energooszczędności.

inż. Przemysław Musz, EP

Artykuł ukazał się w
Elektronika Praktyczna
czerwiec 2025
Elektronika Praktyczna Plus lipiec - grudzień 2012

Elektronika Praktyczna Plus

Monograficzne wydania specjalne

Elektronik listopad 2025

Elektronik

Magazyn elektroniki profesjonalnej

Raspberry Pi 2015

Raspberry Pi

Wykorzystaj wszystkie możliwości wyjątkowego minikomputera

Świat Radio listopad - grudzień 2025

Świat Radio

Magazyn krótkofalowców i amatorów CB

Automatyka, Podzespoły, Aplikacje listopad - grudzień 2025

Automatyka, Podzespoły, Aplikacje

Technika i rynek systemów automatyki

Elektronika Praktyczna listopad 2025

Elektronika Praktyczna

Międzynarodowy magazyn elektroników konstruktorów

Elektronika dla Wszystkich grudzień 2025

Elektronika dla Wszystkich

Interesująca elektronika dla pasjonatów