Fotoelementy - serce optoelektroniki

Fotoelementy - serce optoelektroniki

Zdecydowana większość rozbudowanych czujników optycznych bazuje na połączeniu przynajmniej jednego fotoelementu (zwykle fotodiody, rzadziej - fototranzystora) oraz odpowiedniego układu scalonego i - jeżeli to konieczne - jednego bądź kilku emiterów światła (w tej roli niemal zawsze można spotkać diody LED lub lasery typu VCSEL (Vertical-cavity surface-emitting laser). Znajomość szczegółów konstrukcyjnych oraz różnic pomiędzy parametrami elektrycznymi i optycznymi poszczególnych fotoelementów - zwłaszcza w przypadku gdy te same podzespoły bywają klasyfikowane pod różnymi nazwami handlowymi - pozwala uniknąć wielu przykrych błędów projektowych.

Fotorezystory

Konstrukcja fotorezystorów, określanych także mianem LDR (light dependent resistor), jest zdecydowanie najprostsza spośród wszystkich stosowanych obecnie fotoelementów (rysunek 1).

Rysunek 1. Konstrukcja fotorezystora (przekrój) - https://t.ly/aD-g

Z uwagi na brak złącza P-N fotorezystory są elementami niespolaryzowanymi. Bodaj najistotniejszą zaletą tych komponentów (fotografia 1) pozostaje ich bardzo wysoka czułość - przy przejściu z otoczenia ciemnego do oświetlonego (i to zaledwie na poziomie ok. 10 luksów) ich rezystancja spada nawet ponad 200-krotnie, dzięki czemu nawet najprostszy układ w postaci zwykłego dzielnika napięcia może być z powodzeniem podłączony bezpośrednio do innego układu elektronicznego (np. do wejścia GPIO mikrokontrolera).

Fotografia 1. Klasyczne fotorezystory przewlekane (https://t.ly/dlHz)

Fotorezystory są także przeważnie dość tanie, co w połączeniu z pikiem czułości przypadającym zwykle na rejon ok. 550 nm (czyli w przybliżeniu w połowie spektrum światła widzialnego) sprawia, że ich najczęstszym zastosowaniem stają się układy wyłączników zmierzchowych, stosowanych m.in. w lampach ulicznych, a także oświetlaczach podczerwieni w kamerach CCTV (fotografia 2).

Fotografia 2. Przykładowa kamera IP z oświetlaczem podczerwieni i czujnikiem zmierzchowym, bazującym na fotorezystorze (widoczny nad obiektywem) - https://t.ly/iRhl

Co ciekawe, fotorezystory znalazły także diametralnie różne zastosowanie - na tych właśnie elementach bazuje bowiem konstrukcja analogowego efektu tremolo, stosowanego m.in. w niektórych „piecach” gitarowych. Fotorezystor, włączony w tor kształtowania dźwięku, tłumi brzmienie gitary w rytm sygnału optycznego, otrzymywanego z oświetlacza (np. miniaturowej żarówki), sterowanego przez oscylator niskiej częstotliwości - LFO (rysunek 2).

Rysunek 2. Koncepcja zastosowania transoptora na bazie LDR do konstrukcji efektu tremolo we wzmacniaczu lub pedale gitarowym (https://t.ly/XLQn)

W przepastnych zasobach internetowych można jeszcze dziś znaleźć takie banalnie proste transoptory, przeznaczone głównie do celów serwisowych (fotografia 3). Zastosowanie LDR w wymienionych rodzajach aplikacji ma zresztą sens praktyczny także z uwagi na bardzo powolną odpowiedź tych podzespołów na gwałtowne zmiany oświetlenia - typowe fotorezystory oferują mały czas reakcji na poziomie 20...30 milisekund, co rzecz jasna całkowicie dyskwalifikuje je w jakichkolwiek bardziej dynamicznych zadaniach, ale jest wystarczające do współpracy z LFO.

Fotografia 3. Transoptor zbudowany na bazie fotorezystora, przeznaczony do wzmacniaczy gitarowych (https://t.ly/0cyk)

Jako ciekawostkę dodajmy jeszcze fakt, iż wbrew pozorom fotorezystory występują nie tylko w doskonale znanych wszystkim obudowach przewlekanych (pokazanych na fotografii 2). Wnikliwe poszukiwania pozwalają bowiem dotrzeć także do fotorezystorów SMD (fotografia 4), dostępnych w rozmiarze zbliżonym do konwencjonalnych elementów SMD1210, jednak zapewne wśród praktykujących elektroników trudno byłoby trafić na kogoś, kto widział takie maleństwo na własne oczy.

Fotografia 4. Miniaturowy fotorezystor typu GT36516 w obudowie SMD (https://t.ly/u2PQ)

Fototranzystory

Fototranzystory można dziś spotkać w praktyce zdecydowanie częściej i to w znacznie szerszym zakresie rozmiarów oraz typów obudowy, niż ma to miejsce w przypadku fotorezystorów. Podręcznikowe fototranzystory z 3 wyprowadzeniami należą dziś do rzadkości, ale można je znaleźć w katalogach dystrybutorów komponentów elektronicznych (fotografia 5) - dodatkowe wyprowadzenie bazy umożliwia układową kontrolę czułości i punktu pracy.

Fotografia 5. Rzadkość, ale jeszcze nie unikat - trzykońcówkowy fototranzystor typu BPV11 (https://t.ly/UN6a)

Nieporównanie intensywniej eksploatowane są natomiast fototranzystory z 2 wyprowadzeniami - te są dostępne zarówno w wersjach do montażu przewlekanego, jak i w rozmaitych obudowach typu SMD, w tym odwróconych - fotografia 6, oraz kątowych - fotografia 7.

Fotografia 6. Fototranzystor w odwróconej obudowie SMD (do montażu od spodu płytki drukowanej) - https://t.ly/u8NS

Fototranzystory są także szeroko stosowane jako detektory w rozmaitych czujnikach optycznych, złożonych z fotoelementu oraz diody LED - mowa rzecz jasna o transoptorach szczelinowych oraz odbiciowych (refleksyjnych), które nieco szerzej omówimy w dalszej części artykułu.

Fotografia 7. Fototranzystor w obudowie SMD do montażu kątowego (https://t.ly/bkSw)

Wyścig z czasem, czyli kilka uwag o „podkręcaniu” fototranzystorów

Od strony parametrów elektrycznych fototranzystory plasują się gdzieś pomiędzy fotorezystorami a fotodiodami - z jednej strony oferują stosunkowo dużą czułość i prostotę układową (mogą pracować w dzielniku napięciowym, choć osiągnięcie wymaganego przez projekt punktu pracy i czułości wymaga nieco bardziej skrupulatnego doboru współpracującego rezystora), z drugiej zaś - zapewniają szybkość reakcji większą zazwyczaj o około 3 rzędów wielkości od fotorezystorów (katalogowe czasy narastania i opadania kształtują się zwykle na poziomie od kilku do kilkunastu mikrosekund).

Należy przy tym pamiętać, że na wypadkową dynamikę układu bazującego na fototranzystorze wpływają w dużej mierze parametry oraz sposób jego zasilania. W klasycznej konfiguracji dzielnika napięciowego (rysunek 3) zwiększanie (rzecz jasna tylko w pewnym zakresie) wartości rezystora powoduje wprawdzie wzrost amplitudy sygnału, ale jednocześnie spora pojemność Millera - w połączeniu z dużą rezystancją - daje istotną stałą czasową tak powstałego układu RC. Natomiast zmniejszanie rezystancji obwodu powoduje wprawdzie odpowiedni wzrost dynamiki, ale za cenę spadku amplitudy (nie wspominając o zwiększonym poborze energii).

Rysunek 3. Podstawowy układ pracy fototranzystora (https://t.ly/GOTK)

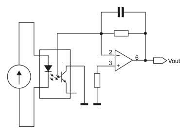
Co ciekawe, znacznie rzadziej można spotkać się z zastosowaniem… wzmacniacza transimpedancyjnego (TIA) - choć układ ten jest kojarzony głównie z fotodiodami, to praktyka (podobnie zresztą, jak teoria) pokazuje, że jego użycie w układach tranzystorowych ma spory sens. Zalecana konfiguracja układowa (rysunek 4), którą można znaleźć w dokumencie Faster Switching from Standard Couplers marki Vishay, dotyczy niestety tylko transoptorów, mających wyprowadzenie bazy - w tym przypadku zastosowane podłączenie do odwrotnie spolaryzowanego złącza baza-kolektor (a nie, jak można byłoby się spodziewać, obwodu kolektor-emiter) pozwala znacząco zredukować czasy narastania i opadania sygnału do poziomu nieosiągalnego za pomocą klasycznego układu dzielnika napięcia.

Rysunek 4. Wzmacniacz transimpedancyjny zastosowany do obsługi fototranzystora z podłączeniem baza-kolektor (https://t.ly/x1hG)

Na szczęście, pracując z fototranzystorami dwukońcówkowymi (lub czujnikami hybrydowymi zbudowanymi na ich bazie), nie jesteśmy skazani na boleśnie powolne zbocza sygnałów. W praktyce układ TIA można z powodzeniem zastosować także z takimi fotoelementami, a osiągane w ten sposób efekty mówią same za siebie - dość spojrzeć na oscylogramy, pokazujące sygnały wyjściowe dzielnika z rezystorem 2 kΩ (rysunek 5) oraz wzmacniacza transimpedancyjnego z opornością sprzężenia zwrotnego o dokładnie tej samej wartości (rysunek 6).

Rysunek 5. Przebieg na wyjściu dzielnika napięcia z fototranzystorem (CH1), oświetlonym przez diodę LED zasilaną przebiegiem prostokątnym (CH2) - https://t.ly/Mn2jL
Rysunek 6. Przebieg na wyjściu wzmacniacza transimpedancyjnego (CH1), współpracującego z fototranzystorem (https://t.ly/Mn2jL)

Warto dodać, że autor zastosował banalnie prosty układ, którego BOM różni się od wersji z dzielnikiem praktycznie tylko obecnością wzmacniacza operacyjnego (rysunek 7).

Rysunek 7. Najprostsza implementacja układu wzmacniacza transimpedancyjnego współpracującego z fototranzystorem (https://t.ly/Mn2jL)

Nieco bardziej rozbudowany układ, ustalający punkt pracy fototranzystora na wartość równą połowie napięcia zasilania (choć można ją w razie potrzeby dostosować), pokazano na rysunku 8.

Rysunek 8. Wzmacniacz transimpedancyjny z dzielnikiem ustalającym napięcie kolektor-emiter fototranzystora (https://t.ly/GOTK)

Ogólna koncepcja jest taka sama w każdej z trzech zaprezentowanych wersji układu - stabilizacja punktu pracy (a dokładniej rzecz biorąc - wymuszenie stałego napięcia na fototranzystorze) sprawia, że wpływ pojemności Millera zostaje znacznie stłumiony, a sam fotoelement „widzi” niską impedancję wejściową współpracującego układu.

Fototranzystory do zadań specjalnych

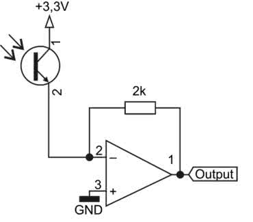
Dyskretne fototranzystory występują zarówno w wersjach przeznaczonych do pracy w świetle widzialnym, jak i podczerwieni - te ostatnie można zwykle poznać po czarnej soczewce, pełniącej rolę filtra przepuszczalnego dla promieniowania podczerwonego), podczas gdy fototranzystory wykonane w obudowach przeziernych dla światła w zakresie około 400...800 nm bywają oferowane pod nazwą… czujników oświetlenia zewnętrznego (ALS - ambient light sensor). Przykład pokazano na fotografii 8 - TEMT6000X01 marki Vishay praktycznie niczym nie różni się od zwykłych fototranzystorów w obudowie 1206 (z wyjątkiem podwójnego wyprowadzenia połączonego z emiterem, co rzecz jasna nie ma znaczenia dla parametrów elektrycznych komponentu).

Fotografia 8. Fototranzystor SMD typu TEMT6000X01 (https://t.ly/V58I)

Nieco inna sytuacja ma miejsce w przypadku elementów wyposażonych we wbudowany filtr optyczny, kształtujący charakterystykę czułości spektralnej na wzór ludzkiego oka. Charakterystyczny, zielony kolor obudowy przykładowego, fototranzystorowego czujnika ALS typu TEMT6200FX01 (fotografia 9) sprawia, że do struktury światłoczułej dociera widmo „odcięte” w zakresie przekraczającym próg 700 nm, choć powyżej 800 nm czułość elementu zaczyna znów rosnąć i w zakresie bliskiej podczerwieni dochodzi nawet do 30% wartości maksymalnej.

Fotografia 9. Fototranzystory TEMT6200FX01 z filtrem optycznym, pozwalającym dostosować czułość fotoelementu do charakterystyki ludzkiego oka. Komponenty są przeznaczone głównie do aplikacji ALS (https://t.ly/N yuR)

Podobne rozwiązanie stosuje się zresztą także w przypadku sensorów ALS bazujących na fotodiodach (rysunek 9), a jego celem w obu przypadkach jest sterowanie pracą urządzenia (np. jasnością wyświetlacza) w sposób bardziej naturalny dla odbiorcy, niż miałoby to miejsce przy zastosowaniu zwykłych fotoelementów o szerokiej charakterystyce spektralnej. Mamy tu zresztą doskonały przykład przesuwania ciężaru projektowego współczesnych urządzeń elektronicznych w stronę poprawy doświadczeń użytkownika i zwiększania przyjaznego „feelingu” urządzeń.

Rysunek 9. Porównanie typowej charakterystyki czułości spektralnej ludzkiego oka z charakterystyką fotodiodowego czujnika ALS typu TEMD5510FX01 (https://t.ly/MM9dM)

Proste czujniki oparte na fototranzystorach

Fototranzystory są także fotoelementami najczęściej wykorzystywanymi do produkcji transoptorów refleksyjnych (odbiciowych) i transmisyjnych (szczelinowych) - patrz fotografia 10.

Fotografia 10. Różne modele transoptorów odbiciowych i szczelinowych (https://t.ly/jrzW)

Te pierwsze znajdują zastosowanie np. jako proste czujniki reflektancji i można je znaleźć m.in. w urządzeniach biurowych (drukarkach, urządzeniach wielofunkcyjnych), gdzie pełnią funkcję czujników obecności papieru. Niektóre sensory odbiciowe, np. QRE1113 (fotografia 11), zawierają fototranzystor THT oraz przewlekaną diodę LED, umieszczone we wspólnym korpusie tworzywowym i zalane żywicą epoksydową, inne zaś mają konstrukcję jeszcze prostszą, bo złożoną tylko z dwóch elementów optoelektronicznych wciśniętych na miniaturowe zatrzaski do wspólnego korpusu, pełniącego przy okazji funkcję przegrody optycznej zapobiegającej bezpośrednim przesłuchom (TCRT5000 - fotografia 12).

Fotografia 11. Transoptor odbiciowy QRE1113 (https://t.ly/vmrSQ)
Fotografia 12. Transoptor odbiciowy TCRT5000 (https://t.ly/8HEG)

Innowacje ze świata „poważnych” półprzewodników zawitały jednak nawet tutaj - najnowocześniejsze sensory odbiciowe w subminiaturowych obudowach do montażu SMD wykorzystują już nie diodę LED podczerwieni, ale… mikroskopijny laser o emisji powierzchniowej, czyli VCSEL (Vertical Cavity Surface Emitting Laser) - przykład takiego czujnika, opublikowanego całkiem niedawno, bo zaledwie w sierpniu 2022 roku, pokazano na fotografii 13.

Fotografia 13. Subminiaturowy czujnik odbiciowy do montażu powierzchniowego - VCNT2030 marki Vishay o wymiarach 1,85×1,2×0.6 mm (https://t.ly/1eo4)

Czujniki transmisyjne - zwane także transoptorami szczelinowymi - są szeroko stosowane w roli optycznych wyłączników krańcowych, współpracujących z ruchomymi elementami mechanizmów (np. głowicami drukarek atramentowych i skanerów do dokumentów, systemami napędowymi drukarek 3D, itd.), a także jako sensory służące do odczytu znaczników, znajdujących się na tarczach precyzyjnych enkoderów obrotowych (fotografia 14) oraz paskach inkrementalnych enkoderów liniowych (fotografia 15).

Fotografia 14. Zespół precyzyjnego enkodera inkrementalnego drukarki, złożony z modułu transoptora szczelinowego oraz tworzywowej tarczy z naniesionymi znacznikami optycznymi (https://t.ly/CF6v)
Fotografia 15. Foliowe paski enkoderów liniowych, stosowane we współpracy z transoptorami szczelinowymi (https://t.ly/473W)

Elementy z tej grupy mają w większości przypadków obudowy przewlekane, jednak zdarzają się także miniaturowe czujniki przeznaczone do montażu powierzchniowego - niektóre z nich wykraczają daleko poza możliwości oferowane przez klasyczne, proste czujniki z pojedynczą diodą LED IR oraz jednym fototranzystorem.

Fotografia 16. Miniaturowe transoptory szczelinowe typu TCUT1800X01, przeznaczone do budowy 4-bitowych enkoderów absolutnych (https://t.ly/9l7Vc)

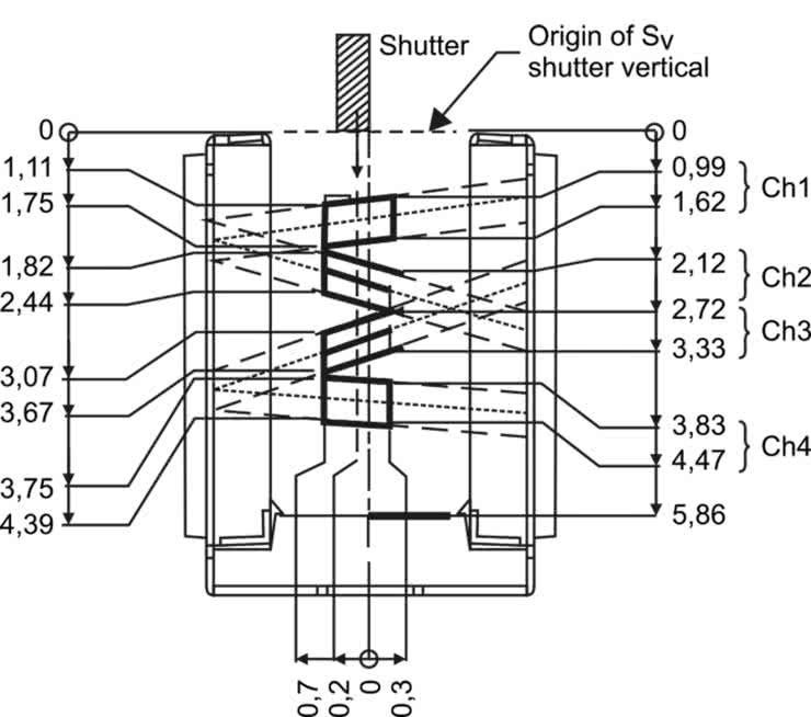
Przykładowo, układy TCUT1800X01 o wymiarach zaledwie 5,7×5,9×7,1 mm (fotografia 16) mają dwie pary częściowo skrzyżowanych torów optycznych, przy czym każdy z dwóch nadajników podczerwieni współpracuje z dwoma własnymi fototranzystorami, co daje cztery niezależne kanały optyczne (rysunek 10), umożliwiające realizację enkoderów absolutnych o rozdzielczości do 16 kroków (4 bity).

Rysunek 10. Schemat ułożenia torów optycznych w transoptorze TCUT1800X01 (https://t.ly/9l7Vc)

Fotodiody

Najszerszą i jednocześnie najbardziej zróżnicowaną grupę fotoelementów stanowią fotodiody (fotografia 17). Są to jedyne półprzewodnikowe komponenty optoelektroniczne, zdolne do pracy w niezwykle szerokim paśmie widma elektromagnetycznego, rozciągającym się od twardego promieniowania jonizującego (gamma), poprzez słabsze promieniowanie X, ultrafiolet i światło widzialne, aż do średniej podczerwieni - rzecz jasna, nie istnieje jeden detektor do wszystkiego, ale w większości aplikacji w zupełności wystarczające jest pokrycie pewnego określonego wycinka widma elektromagnetycznego (np. UVA, światło widzialne, bliska podczerwień).

Fotografia 17. Przykładowe modele fotodiod firmy Hamamatsu (https://t.ly/lGSv)

Historycznie najstarsze i jednocześnie najprostsze w budowie są fotodiody typu P-N, bazujące na pojedynczym, nieskomplikowanym złączu dwóch przeciwnie domieszkowanych półprzewodników (rysunek 11). Ten typ struktury raczej dobrze sprawdza się w zastosowaniach fotowoltaicznych, jednak wraz ze wzrostem napięcia zaporowego dość istotnie rośnie jej prąd upływu. Z tego też względu zwykłe fotodiody gorzej radzą sobie w klasycznych układach pomiarowych.

Rysunek 11. Schematyczne zobrazowanie przekroju struktury klasycznej fotodiody P-N. P-type substrate, N-type substrate - obszary półprzewodnika, depletion region - warstwa zaporowa, AR coating - warstwa antyrefleksyjna (https://t.ly/diV2K)

Proste fotodiody P-N zostały w znacznej mierze wyparte przez nowocześniejsze fotodiody PIN, w których obszary przeciwnie domieszkowanego półprzewodnika są przedzielone dość szeroką warstwą półprzewodnika samoistnego lub bardzo słabo domieszkowanego (rysunek 12). Takie rozwiązanie znakomicie poprawia najistotniejsze parametry użytkowe fotodiody - zmniejsza pojemność złącza, co wpływa na wzrost maksymalnej częstotliwości przenoszonych sygnałów i skraca czas reakcji, a dodatkowo (z uwagi na wysoką rezystywność warstwy środkowej, czyli obszaru I) obniża wartość prądu upływu, nawet w warunkach zwiększonego (oczywiście w bezpiecznych dla elementu granicach) napięcia zaporowego.

Rysunek 12. Struktura fotodiody typu PIN. I-region to słabo domieszkowana warstwa pośrednia (intrinsic - wewnętrzny). Źródło: https://t.ly/diV2K

Ultraszybkie fotodiody PIN są szeroko stosowane m.in. w telekomunikacyjnych układach światłowodowych, pracujących z sygnałami o zawrotnej wprost częstotliwości - szerokość pasma niektórych modeli, bazujących na arsenku indowo-galowym (InGaAs), dochodzi nawet do 40 GHz (fotografia 18).

Fotografia 18. Ultraszybka fotodioda PIN o paśmie 40 GHz (https://rebrand.ly/58r65o1)

Fotodiody krzemowe typu PIN są natomiast szeroko stosowane w układach pomiarowych pracujących w paśmie widzialnym oraz bliskiej podczerwieni (a przy zastosowaniu odpowiednich materiałów okna optycznego obudowy - nawet zahaczającym o ultrafiolet - fotografia 19), nie tylko z uwagi na dużą szybkość pracy, ale także dobrą wydajność kwantową (ilość generowanych elektronów w stosunku do fotonów odebranych przez detektor) oraz perfekcyjną liniowość.

Fotografia 19. 60-megahercowa fotodioda PIN w obudowie metalowej z oknem optycznym ze szkła kwarcowego, umożliwiającym rejestrację ultrafioletu w paśmie już od 190 nm (przy progu odcięcia równym 0,1 A/W). Źródło: https://t.ly/-2E1

W zastosowaniach wymagających znacznie większej czułości stosowane są natomiast fotodiody lawinowe APD (Avalanche PhotoDiode). Ich nieco bardziej złożona struktura w porównaniu do fotodiod typu PIN (rysunek 13) obejmuje dodatkową warstwę półprzewodnika - każda para elektron-dziura, będąca efektem działania fotonu padającego na ów obszar wejściowy w strukturze detektora, staje się źródłem kolejnych par nośników (efekt lawinowy). Prowadzi to do istotnego wzmocnienia sygnału już wewnątrz fotodiody, choć nie za darmo - fotodiody APD muszą w tym celu pracować z wielokrotnie wyższymi napięciami polaryzacji zaporowej w porównaniu do zwykłych fotodiod PN i PIN (zazwyczaj 100...200 V lub więcej, zależnie od modelu).

Rysunek 13. Struktura fotodiody typu APD. Avalanche-region - obszar wzmocnienia lawinowego. Źródło: https://t.ly/diV2K

Najbardziej czułe fotodiody są w stanie mierzalnie reagować nawet na pojedyncze fotony, przez co elementy te stanowią podstawowy budulec urządzeń pracujących z bardzo słabymi sygnałami optycznymi - można je znaleźć m.in. w aparaturze laboratoryjnej (spektrometrach optycznych), dalmierzach i skanerach laserowych (LIDAR) średniego zasięgu, urządzeniach do komunikacji światłowodowej czy też nowoczesnych, scalonych czujnikach ToF (Time-of-Flight). Jakkolwiek APD cechują się wyższym poziomem szumu prądowego w porównaniu do dobrych fotoelementów typu PIN, to w przypadku tak intensywnej odpowiedzi na znikome nawet ilości fotonów można im tę przywarę wybaczyć. Dość powiedzieć, że podczas gdy fotodiody PIN oferują czułość na poziomie poniżej 1 A/W, to w przypadku fotodiod lawinowych wartość ta plasuje się na poziomie kilkudziesięciu A/W - nieco silniejszy szum tła zazwyczaj nie stanowi więc drastycznego problemu.

Na marginesie warto dodać, że fotodiody lawinowe - choć oczywiście w nieco innej formie oraz o mniej wyśrubowanych parametrach niż współcześnie, były produkowane już przeszło cztery dekady temu, w tym także na rodzimym gruncie, czego dowodem niech będzie fragment skanu datowanej na rok 1979 noty katalogowej fotodiody BPYP 51, produkowanej przez wchodzący w skład koncernu CEMI Instytut Technologii Elektronowej (fotografia 20).

Fotografia 20. Fragment noty katalogowej fotodiody lawinowej polskiej produkcji - BPYP 51 (https://t.ly/aK1S)

Dziś fotodiody lawinowe wprawdzie nie należą do elementów najtańszych, ale są dostępne w relatywnie przystępnych cenach (w stosunku do oferowanych możliwości) i - nierzadko - zaskakująco kompaktowych rozmiarach, jak choćby zaprezentowane na fotografii 21 detektory z serii C30737MH w obudowach SMD o wymiarze 1,75×2,0 mm.

Fotografia 21. Miniaturowe diody lawinowe z serii C30737MH o wymiarach 1,75×2,0 mm (https://t.ly/YyX1)

W tym przypadku cena detaliczna nie przekracza kilkudziesięciu złotych za sztukę. Z drugiej strony, w ofercie tego samego producenta (firmy Excelitas Technologies) można znaleźć hybrydowe detektory lawinowe z wbudowanym wzmacniaczem (seria C30659 - fotografia 22), oferujące pasmo dochodzące do 200 MHz i wyjście 50 Ω - ich cena w chwili przygotowywania niniejszego artykułu wynosi (bagatela) ponad 5000 złotych/szt.

Fotografia 22. Hybrydowe detektory APD z wbudowanym wzmacniaczem - seria C30659 (https://t.ly/1nRh)
Fotografia 23. Przykładowa fotodioda Schottky’ego - GUVB-S11SD (https://t.ly/WYHA)

Osobną grupę stanowią fotodiody Schottky’ego - ich niewielkie (fotografia 23) i bardzo szybkie (zdolne do pracy w paśmie wielu GHz) struktury opierają się na złączu półprzewodnika (np. AlGaN) z metalem (rysunek 14) i są czułe szczególnie na promieniowanie o mniejszej długości fali - liniowa odpowiedź, mierzona przyrostem prądu w funkcji natężenia padającego światła UV (rysunek 15) sprawia, że doskonale nadają się m.in. do pomiaru wskaźnika promieniowania nadfioletowego.

Rysunek 14. Schematyczny przekrój struktury fotodiody Schottky’ego (https://t.ly/GPfo)
Rysunek 15. Charakterystyki fotodiody GUVB-S11SD. Po lewej - charakterystyka czułości spektralnej, po prawej - charakterystyka przejściowa (fotoprąd w funkcji natężenia promieniowania UV-B) - https://t.ly/R4OBN

Igranie z lawiną, czyli detektory SPAD

Jak podkreśliliśmy już wcześniej, fotodiody lawinowe (APD) świetnie nadają się do tych aplikacji, w których zachodzi potrzeba liniowego pomiaru mocy słabych sygnałów optycznych. W przypadku jeszcze większych ograniczeń ilości dostępnych dla detektora fotonów okazuje się jednak konieczne zastosowanie czulszych układów. Jak to zwykle bywa w fizyce, schodząc głębiej w stronę mikroświata, zaczynamy obracać się bardziej w kategoriach zjawisk dyskretnych niż ciągłych. Przy niewyobrażalnie niewielkich ilościach światła w grę wchodzą już pojedyncze fotony, które wprawdzie mogą w pewnych warunkach być wykryte przez fotodiody lawinowe, ale - z uwagi na dość istotny poziom szumu (co wynika z pracy przy wysokim napięciu zaporowym, zwiększającym prąd wsteczny) - w miarę spadku ilości fotonów zadanie to staje się coraz trudniejsze.

Jednym z rozwiązań tego problemu są tzw. jednofotonowe diody lawinowe (SPAD od Single Photon Avalanche Diode - rysunek 16). Jak sama nazwa wskazuje, zostały one dostosowane właśnie do detekcji pojedynczych fotonów i stanowią „rozszerzenie” kategorii diod lawinowych (APD). W tym przypadku jednak kluczowe znaczenie dla działania fotoelementu ma współpracujący z nim układ elektroniczny, wykraczający (pod względem funkcjonalnym) daleko poza sam tylko wzmacniacz. Konstrukcja fotodiod SPAD jest zoptymalizowana pod kątem jeszcze większej wytrzymałości napięciowej w porównaniu do APD - zasilenie elementu napięciem znacznie przewyższającym próg przebicia powoduje, że w obszarze zaporowym panuje bardzo silne pole elektryczne. Pojawienie się nawet pojedynczego nośnika ładunku wyzwala gwałtowny efekt lawinowy, przyjmujący postać impulsu prądowego o bardzo krótkim czasie narastania (zbocze rzędu kilkuset pikosekund) i amplitudzie na poziomie miliamperów (!).

Rysunek 16. Struktura fotodiody SPAD wykonanej w 350-nanometrowej technologii CMOS (https://t.ly/H5AW)

Lawina ma tendencję do samopodtrzymywania, musi więc zostać szybko przerwana przez zewnętrzny układ elektroniczny poprzez obniżenie napięcia polaryzacji do bezpiecznego poziomu. Ten - pozornie dość drastyczny dla delikatnego półprzewodnika - tryb pracy jest określany mianem Geiger-mode, rzecz jasna w nawiązaniu do klasycznych liczników Geigera-Müllera, pełniących funkcję efektywnych detektorów kwantów promieniowania jonizującego. Szybkie wygaszenie lawiny przez obniżenie napięcia polaryzacji okazuje się kluczowe nie tylko dla bezpieczeństwa fotoelementu, ale także dla zachowania użyteczności całego systemu - detektor musi być bowiem jak najszybciej przygotowany do stanu „uzbrojonego”, w którym będzie mógł ponownie oczekiwać nadejścia kolejnych fotonów.

Tłumienie efektu lawinowego, znane pod nazwą quenching (co można dosłownie przetłumaczyć jako „gaszenie”), może być wykonane na szereg różnych sposobów, a z uwagi na krytyczne znaczenie dla całościowej wydajności detektorów typu SPAD od lat stanowi przedmiot licznych badań naukowych i publikacji. Najprostsza i niestety dość mało efektywna metoda pasywna została pokazana na rysunku 17.

Rysunek 17. Schemat ideowy pokazujący koncepcję pasywnego tłumienia efektu lawinowego w fotodiodzie typu SPAD oraz przykładowe przebiegi prądów i napięć (na dolnym wykresie zaznaczono moment pojawienia się fotonu w obszarze półprzewodnika) https://t.ly/qeVp

Zasada działania układu bazuje na bardzo prostym założeniu - w momencie ciszy fotonowej (braku kwantów promieniowania uderzających w strukturę detektora) praktycznie pełne napięcie (z pominięciem spadku na rezystorze R, spowodowanego prądem upływu) panuje na fotodiodzie - w ten sposób zostaje ona uzbrojona, czyli przygotowana do akwizycji fotonu. Niemal natychmiast po jego wykryciu następuje efekt lawinowy, który gwałtownie zwiększa natężenie prądu zaporowego (I), co skutkuje obniżeniem napięcia w węźle Vc, monitorowanym przez front-end wejściowy (w tym przypadku schematycznie pokazany jako negator). Spadek napięcia na rezystorze powoduje natychmiastowe ograniczenie prądu zaporowego i zapoczątkowanie eksponencjalnego spadku natężenia do bezpiecznej wartości. Takie ujemne sprzężenie zwrotne dosłownie nic nie kosztuje (przynajmniej od strony BOM urządzenia), ale ma jedną zasadniczą wadę - bardzo długa stała czasowa (rzędu mikrosekund, co w kwantowym świecie i przy możliwości wykrycia momentu akwizycji fotonu z rozdzielczością rzędu pikosekund wydaje się wiecznością) wymaga odczekania na ponowne uzbrojenie układu, a w tym czasie fotodioda będzie niezdolna do wykrycia kolejnych kwantów promieniowania.

Z tego też względu znaczny nacisk został położony na opracowanie superszybkich układów aktywnego gaszenia lawiny - przykład pokazano na rysunku 18. W stanie spoczynkowym prąd zaporowy fotodiody płynie przez rezystory RL oraz RS - ten drugi pełni funkcję bocznika pomiarowego, współpracującego z układem wejściowym (negatorem z wejściem Schmitta). Po wykryciu wzrostu natężenia prądu, spowodowanego efektem lawinowym, układ najpierw wygasza go poprzez włączenie górnego tranzystora (sterowanego przez linię QUENCH), po czym resetuje układ (przeładowując wypadkową pojemność obwodu fotodiody) poprzez chwilowe włączenie dolnego tranzystora (sterowanego sygnałem RESET). W ten sposób można uzyskać znacznie krótsze i - co też ważne - dokładnie oraz deterministycznie kontrolowane timingi, niezbędne w szybkich układach detekcji fotonów. Oprócz układów w pełni aktywnych można także wyróżnić grupę rozwiązań pasywno-aktywnych (hybrydowych) oraz bramkowanych, stosowanych w urządzeniach wymagających synchronizowanej akwizycji fotonów.

Rysunek 18. Układ aktywnego gaszenia i resetowania fotodiody typu SPAD (opis w tekście). Źródło: https://t.ly/4yfz

Na marginesie warto dodać, że zaprezentowane układy pracy to zaledwie dwie spośród dziesiątek realizacji, wciąż powstających w laboratoriach na całym świecie. Wyścig technologiczny trwa, bo i stawka jest wysoka - współczesne detektory SPAD wchodzą w skład rozbudowanych matryc o wysokiej rozdzielczości, opracowywanych przez największe koncerny na rynku - dość powiedzieć, że zaledwie dwa lata temu (w 2020 roku) Canon poinformował o wytworzeniu 1-megapikselowej matrycy na diodach SPAD (fotografia 24).

Fotografia 24. 1-megapikselowa matryca na diodach typu SPAD (https://t.ly/TloP)

Urządzenie jest w stanie pracować z rozdzielczością czasową na poziomie 100 ps, zaś najkrótszy czas ekspozycji to zaledwie 3,8 ns. Jakby tego było mało - matryca pracuje w trybie tzw. globalnej migawki (wszystkie piksele są bowiem próbkowane w tym samym momencie), a maksymalna prędkość obrazowania wynosi aż 24000 fps. Co ważne - wbrew pozorom, wyścig na polu tego typu rozwiązań toczy się (przynajmniej na razie), nie będąc wcale przedłużeniem „walki na matryce”, jaka od lat trwa na rynku aparatów cyfrowych. W tym przypadku bowiem główny obszar zastosowań to tzw. kamery ToF (Time-of-Flight) i skanery laserowe (LIDAR), którym znawcy wróżą świetlaną przyszłość w branży motoryzacyjnej, a ściślej rzecz ujmując - na rynku samochodów autonomicznych. Zastosowanie fotodiod SPAD jest tutaj nieprzypadkowe - zawrotna szybkość akwizycji fotonów (czyli także rozdzielczość czasowa) oraz zdolność do detekcji szczątkowych odbić światła laserowego od obiektów znajdujących się w otoczeniu skanera pozwala na znaczne zwiększenie zasięgu detekcji - a to przekłada się znów na dodatkowy czas na reakcję, np. po wykryciu pieszego, który wtargnął na jezdnię przed rozpędzonym pojazdem.

Jeszcze o krok dalej - macierze MPPC (SiPM)

Na jednofotonowych diodach lawinowych nie kończy się jednak świat współczesnych, ultraczułych detektorów półprzewodnikowych. Spore zainteresowanie - m.in. ze względu na obiecujące parametry, świetnie wpasowujące się w potrzeby medycyny nuklearnej (obrazowanie medyczne PET i SPECT) - budzą obecnie półprzewodnikowe fotopowielacze (SiPM - Silicon PhotoMultiplier), zwane także MPPC (Multi-Pixel Photon Counter - wielopikselowe liczniki fotonów). Mikroskopijne (tj. o rozmiarach rzędu mikrometrów) diody SPAD są łączone szeregowo z wbudowanymi w strukturę detektora rezystorami tłumiącymi.

Rysunek 19. Schemat połączeń diod lawinowych w detektorze typu MPPC (https://t.ly/jra7)

Tak powstałe gałęzie zostają natomiast spięte równolegle pomiędzy dwoma wspólnymi wyprowadzeniami (rysunek 19), tworząc system przypominający z wyglądu matrycę aparatu fotograficznego, jednak (z uwagi na wspólne połączenie wszystkich pikseli) nie nadającą się do obrazowania. Cel zastosowania takiej konstrukcji jest bowiem diametralnie inny - pojedyncze komórki macierzy są w stanie równocześnie wykrywać padające nań fotony, zaś (w przybliżeniu jednakowe) parametry elektryczne każdej gałęzi sprawiają, że jednoczesne wykrycie wielu fotonów (rysunek 20) jest widoczne dla współpracującego z MPPC układu jako impuls o amplitudzie stanowiącej wielokrotność impulsu jednostkowego (tj. powstałego dla pojedynczego fotonu) - fotografia 25.

Rysunek 20. Koncepcja działania wielopikselowego detektora fotonów MPPC (https://t.ly/jra7)
Fotografia 25. Oscylogram obrazujący sygnał wyjściowy detektora MPPC, wykonany w trybie gradacji intensywności i barwy. Najwięcej zliczeń zarejestrowano (w kolejności malejącej, czyli od dołu) dla pojedynczych, podwójnych i potrójnych fotonów. Pozostałe, słabo widoczne krzywe odpowiadają akwizycjom większych paczek fotonów (https://t.ly/jra7)

Postęp, jaki dokonał się w zakresie produkcji scalonych detektorów MPPC, umożliwił tak daleko idącą miniaturyzację, że współczesne macierze są wykonywane nawet w rozmiarach rzędu jednego milimetra. Przykładowo, detektor S15639-1325PS marki Hamamatsu (niekwestionowanego lidera na rynku zaawansowanej optoelektroniki) ma wymiary zaledwie 1,1×1,3 mm (fotografia 26), oferuje 2120 pikseli o rozstawie 25 µm i pracuje w zakresie widma od 400 do 1000 nm. Co ważne - napięcie przebicia fotodetektorów wynosi zaledwie 42 V (rekomendowane napięcie szczytowe jest o 14 V wyższe), co pozwala na zasilanie układu bez konieczności stosowania przetwornic HV.

Fotografia 26. Porównanie rozmiaru detektora MPPC typu S15639-1325PS (Hamamatsu) z końcówką długopisu (https://t.ly/GslJ)

Tryby i układy pracy fotodiod

Powróćmy jeszcze na chwilę do zagadnienia trybów pracy klasycznych fotodiod, gdyż odpowiedni dobór układu współpracującego z fotoelementem oraz jego parametrów ma spore znaczenie dla wykorzystania pełni możliwości, oferowanych przez zastosowany detektor.

Rysunek 21. Charakterystyki I-V klasycznej fotodiody z zaznaczeniem obszarów pracy w trybie fotowoltaicznym (zielony) oraz fotoprzewodzenia (niebieski). Kolorem czerwonym zaznaczono obszar przebicia. P0 - krzywa dla braku oświetlenia, P1 i P2 - krzywe dla oświetlenia struktury światłem o różnych natężeniach (w kolejności rosnącej, tj. P2 > P1). I0 - prąd ciemny. IP - różnica pomiędzy fotoprądem dla natężenia P1 i prądem ciemnym (dalszy opis w tekście). Źródło: https://t.ly/N_i7

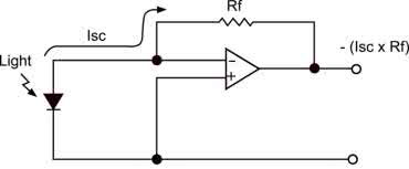
Podręcznikową charakterystykę prądowo-napięciową fotodiody pokazano na rysunku 21. W kierunku przewodzenia kształt krzywej prądowej fotodiody jest nieco zbliżony do wykresu I(U) klasycznej diody prostowniczej - po przekroczeniu napięcia progowego (kilkuset miliwoltów) prąd zaczyna gwałtownie rosnąć. Fotodioda staje się ponadto źródłem niewielkiego napięcia, czyli - innymi słowy - miniaturowym ogniwem słonecznym, gdyż nawet bez zewnętrznego zasilania jest w stanie generować siłę elektromotoryczną. Mówimy wtedy o trybie fotowoltaicznym (photovoltaic mode), ale - co bardzo ważne - pojęcie to dotyczy także układu pracy, w którym napięcie na fotodiodzie wynosi zero, zaś płynący przez nią prąd zwarcia pozostaje w pewnym zakresie proporcjonalny do natężenia padającego na strukturę światła. Taką sytuację pokazano na rysunku 22 - choć fotodioda nie jest fizycznie (galwanicznie) zwarta, to w układzie panuje wirtualne zwarcie wejść wzmacniacza operacyjnego, będące skutkiem wymuszenia potencjału, zbliżonego do potencjału katody, także na anodzie fotoelementu. Wzmacniacz transimpedancyjny może rzecz jasna pracować także w drugą stronę - odwrotne włączenie fotodiody powoduje, iż sygnał na wyjściu wzmacniacza rośnie (zamiast spadać) wraz ze wzrostem natężenia fotoprądu.

Rysunek 22. Układ pracy fotodiody w trybie fotowoltaicznym (przy zerowym napięciu polaryzacji). Źródło: https://t.ly/RSm-A

Taka konfiguracja ma dość istotną zaletę: brak napięcia polaryzacji powoduje spadek prądu upływu praktycznie do zera. Warto bowiem zwrócić uwagę na fakt, iż krzywa odpowiadająca zerowemu natężeniu oświetlenia (rysunek 21) przechodzi przez… środek układu współrzędnych. Redukcja prądu ciemnego, idąca w parze ze spadkiem poziomu szumów, jest bardzo cennym zjawiskiem w przypadku pomiarów w słabym oświetleniu. Tryb fotowoltaiczny wykazuje jednak także pewne wady - pogorszenie liniowości oraz istotny spadek dynamiki, wiążący się ze wzrostem pojemności złącza i powodujący ograniczenie pasma przenoszenia sygnałów zwykle do maksymalnie kilkuset kiloherców.

Rysunek 23. Układ pracy fotodiody w trybie fotoprzewodzenia z napięciem polaryzacji zaporowej równym VR. Źródło: https://t.ly/RSm-A

Spolaryzowanie fotodiody w kierunku zaporowym przełącza ją w tzw. tryb fotoprzewodzenia (photoconductive mode) - zdecydowanie najczęściej stosowany i to nie tylko w przypadku diod lawinowych (dla których jest de facto jedynym słusznym), ale także zwykłych fotodiod P-N i PIN. Na rysunku 23 pokazano przykładowy układ pracy - napięcie VR polaryzuje diodę zaporowo (potencjał na katodzie wyższy od potencjału anody), zaś działanie samego wzmacniacza transimpedancyjnego jest identyczne, jak w układzie z rysunku 22. W tym przypadku rośnie już prąd ciemny (wraz ze wzrostem wartości napięcia VR), zwiększa się także poziom szumów. Fotodioda zyskuje natomiast (i to znacznie) na szybkości, gdyż pojemność złącza drastycznie spada wraz z oddalaniem się od zwarciowego punktu pracy.

Rysunek 24. Zależność pojemności złącza fotodiody (na przykładzie BPW34) od napięcia polaryzacji w kierunku zaporowym (https://t.ly/GHYH)

Przykładową charakterystykę popularnej fotodiody BPW34 pokazano na rysunku 24 - z początkowych 70 pF pojemność spada czterokrotnie już przy napięciu zaporowym równym 10 V. Podkręcanie napięcia - rzecz jasna w bezpiecznych dla fotodiody granicach - nie ma jednak większego znaczenia dla jej czułości (fotoprąd w niewielkim stopniu zmienia się w funkcji VR - rysunek 25).

Rysunek 25. Zależność fotoprądu od napięcia zaporowego, wykreślona dla pięciu różnych natężeń oświetlenia - na przykładzie fotodiody BPW34 (https://t.ly/GHYH)

Praca w trybie fotoprądu ma także jeszcze inną zaletę, krytycznie istotną dla precyzyjnych układów pomiarowych - zapewnia bowiem lepszą liniowość niż w przypadku trybu fotowoltaicznego, choć na górną granicę zakresu liniowego ma wpływ nie tylko wartość napięcia zaporowego (rysunek 26), ale także - choć zwykle w mniejszym stopniu - szereg innych czynników, w tym rezystancja obciążenia złącza i szeregowa rezystancja zastępcza samej fotodiody.

Rysunek 26. Zwiększenie wartości napięcia zaporowego pozwala przesunąć górny limit zakresu pracy liniowej fotodiody (https://t.ly/ldsOz)

„Możliwe jest osiągnięcie doskonałej liniowości w oszałamiającym zakresie mocy sygnałów optycznych, rozciągającym się na 10 rzędów wielkości (od 10-12 do 10-2 W). Nie należy jednak zapominać o innych czynnikach, wpływających na wypadkowe właściwości metrologiczne detektora na bazie fotodiody - o ile bowiem zmiany temperatury wpływają w stosunkowo niewielkim stopniu na poziom fotoprądu (rysunek 27), to już prąd ciemny ulega zmianom warunków termicznych w stopniu nieporównanie większym (nawet o kilka rzędów wielkości w tym samym zakresie temperatur - rysunek 28).

Rysunek 27. Zależność fotoprądu od temperatury na przykładzie fotodiody BPW34 (https://t.ly/GHYH)
Rysunek 28. Zależność prądu ciemnego od temperatury na przykładzie fotodiody BPW34 (https://t.ly/GHYH)

Podsumowanie

W artykule zaprezentowaliśmy wybór najważniejszych informacji - zarówno praktycznych, jak i teoretycznych - dotyczących współcześnie stosowanych fotodetektorów. Z oczywistych przyczyn nie jesteśmy w stanie w pojedynczym, skrótowym opracowaniu zawrzeć także danych nt. szeregu innych aspektów - w tym zagadnień materiałowych (np. zależności czułości spektralnej od zastosowanego domieszkowania), rozmaitych odmian struktur półprzewodnikowych (tym bardziej że stale opracowywane są nowe konstrukcje w tym zakresie) czy też zaawansowanych układów pracy fotopowielaczy półprzewodnikowych.

Fotografia 27. Współczesne fotopowielacze marki Hamamatsu (https://t.ly/jx4J)

Umyślnie pominęliśmy także rzadziej stosowane (choć wciąż istotne w niektórych wąskich obszarach techniki) fotopowielacze próżniowe (fotografia 27) oraz fotokomórki (fotografia 28), które pomimo upływu wielu dekad od ich wynalezienia wciąż stanowią istotne narzędzie współczesnej optoelektroniki - głównie z uwagi na doskonałą stabilność (w tym termiczną) i niezawodność, wysoką wartość wzmocnienia oraz niski poziom szumu. Najmniejszy na świecie fotopowielacz, wykonany w technologii cienkowarstwowej przez firmę Hamamatsu, ma rozmiary 10×11×2 mm i pod tym względem zostawia daleko w tyle wszystkie konwencjonalne rozwiązania w swojej klasie.

Fotografia 28. Fotokomórki marki Hamamatsu (https://t.ly/89Ds)

Innowacje dokonują się jednak także w nanoskali - coraz więcej doniesień w prasie naukowej dotyczy rozmaitych detektorów, bazujących m.in. na kropkach kwantowych. Na naszych oczach rozwija się natomiast technologia kamer ToF, która w niedalekiej przyszłości zrewolucjonizuje nie tylko motoryzację czy świat bezzałogowców, ale - najpewniej - także fotografię cyfrową.

inż. Przemysław Musz, EP

Artykuł ukazał się w
Elektronika Praktyczna
marzec 2023
Elektronika Praktyczna Plus lipiec - grudzień 2012

Elektronika Praktyczna Plus

Monograficzne wydania specjalne

Elektronik listopad 2025

Elektronik

Magazyn elektroniki profesjonalnej

Raspberry Pi 2015

Raspberry Pi

Wykorzystaj wszystkie możliwości wyjątkowego minikomputera

Świat Radio listopad - grudzień 2025

Świat Radio

Magazyn krótkofalowców i amatorów CB

Automatyka, Podzespoły, Aplikacje listopad - grudzień 2025

Automatyka, Podzespoły, Aplikacje

Technika i rynek systemów automatyki

Elektronika Praktyczna listopad 2025

Elektronika Praktyczna

Międzynarodowy magazyn elektroników konstruktorów

Elektronika dla Wszystkich grudzień 2025

Elektronika dla Wszystkich

Interesująca elektronika dla pasjonatów