Syntezatory dźwięku (5). Wzmacniacze sterowane napięciem

Syntezatory dźwięku (5). Wzmacniacze sterowane napięciem

Wzmacniacze sterowane napięciem (VCA) stanowią istotny element każdego syntezatora analogowego. Pozwalają na modulację amplitudy sygnału z oscylatorów przebiegami wytwarzanymi przez inne generatory (np. niskiej częstotliwości czy obwiedni). W tej części cyklu przyjrzymy się dwóm typowym rozwiązaniom.

Wzmacniacze sterowane napięciem to często relatywnie proste układy realizujące ważną dla syntezy analogowej funkcję. W poprzednim artykule wzmacniacz tego typu był elementem jednego z przykładowych oscylatorów i odpowiadał za modulację sygnałem LFO. Oparty był na dość popularnym układzie LM13700, który także występował w roli oscylatora. Zaczniemy więc od tego prostego układu.

LM13700 jako VCA/modulator

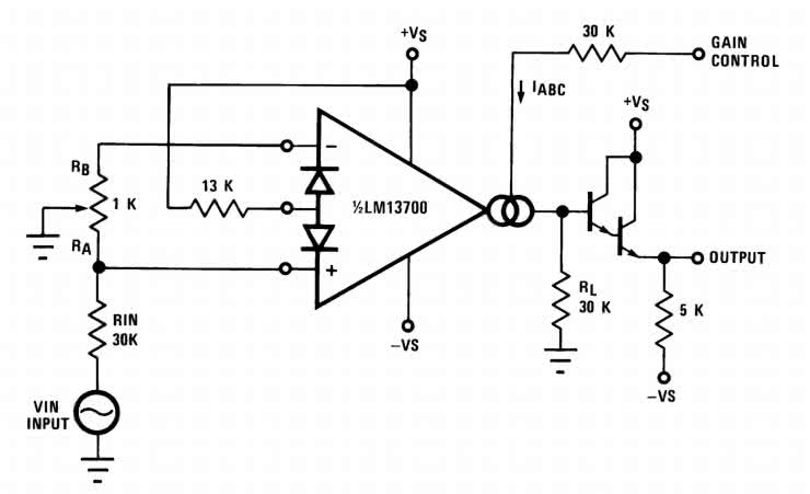
Na rysunku 1 przedstawiono schemat VCA z noty katalogowej LM13700 (rysunek 20 w nocie katalogowej). LM13700 to wzmacniacz transkonduktancyjny, czyli zamieniający sygnał napięciowy na prądowy.

Rysunek 1. Wzmacniacz sterowany napięciem z noty katalogowej LM13700

Sygnał ten jest konwertowany ponownie na napięcie i buforowany przez dwutranzystorowy układ Darlingtona, który stanowi integralną część struktury układu scalonego. Wzór na wzmocnienie układu wygląda następująco:

gdzie:

  • Ab to wzmocnienie bufora wyjściowego, typowo 0,84,
  • Ri to wartość rezystancji wejściowej,
  • Rl to wartość rezystancji obciążenia,
  • Id to prąd diod linearyzujących,
  • Iabc to prąd polaryzacji wzmacniacza (amplifier bias current).

Prąd Id powinien być wyższy od prądu wejściowego wzmacniacza – zwykle przyjmuje się wartość 1 mA. Układ z prezentowanego schematu oferuje zmienne wzmocnienie od –30 dB do ~0 dB dla zakresu napięć sterujących od około –13 V do +15 V. By osiągnąć współczynnik zniekształceń harmonicznych (THD) poniżej 0,1%, amplituda sygnału wejściowego powinna być niższa niż 50 mVpp, stąd podane wartości na schemacie dla rezystora Rin i potencjometru Rb – układ może zatem pracować amplitudą wejściową do 1 Vpp. Dodatkowo potencjometr ten pozwala zredukować napięcie niezrównoważenia. Warto pamiętać, iż prądy maksymalne Id i Iabc nie mogą przekroczyć 2 mA. Wartość Rabc (tutaj 30 kΩ) należy dobrać stosownie do poziomów sygnału kontrolnego.

Wśród hobbystów korzystających z układu LM13700 do budowy syntezatorów i innych układów audio panuje powszechne, błędne przekonanie, iż jest to problematyczny, zły i wysoce zaszumiony układ. W opinii Autora ta opinia wynika z dwóch czynników: niezrozumienia specyfiki układów transkonduktancyjnych oraz dużej ilości podróbek tego układu obecnych na rynku, szczególnie jeżeli chodzi o układy w obudowach DIP. Texas Instruments nie produkuje wariantu DIP od dłuższego czasu, więc „w naturze” ten wariant zazwyczaj jest podróbką z Chin, a nie oryginalną końcówką magazynową. Układy w obudowach SOIC są powszechnie dostępne w dużych hurtowniach, a przy tym są tanie. Na znanym portalu aukcyjnym ceny tych układów są trzykrotnie zawyżone. Ze względu na naturę sygnałów, z jakimi LM13700 pracuje, należy zachować szczególną uwagę przy projektowaniu płytki drukowanej. To nie jest układ do użycia na płytkach uniwersalnych czy stykowych. Pole masy jest rekomendowane, a nawet wręcz konieczne. W układach amatorskich ta rekomendacja jest często ignorowana, podobnie jak standardowe wymogi dla wzmacniaczy niskoszumnych: jak najmniejsze odległości komponentów od samego wzmacniacza czy stosowanie kondensatorów odsprzęgających o różnych wartościach pojemności, przy czym te najmniejsze powinny być najbliżej pinów zasilania. Oryginalny układ scalony na poprawnie zaprojektowanej płytce powinien działać bez zastrzeżeń.

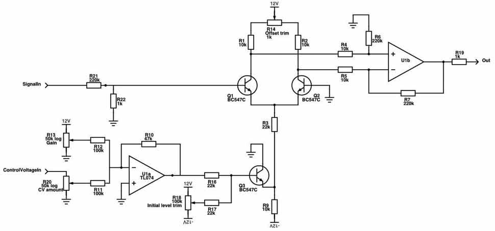
Układ VCA oparty na parze różnicowej

Na rysunku 2 pokazano ogólny schemat wzmacniacza sterowanego napięciem opartego na parze tranzystorów w układzie różnicowym. Tak jak w układach konwersji napięcia liniowego na logarytmiczne, para ta musi być dobrze dobrana i sprzężona termicznie dla zachowania najlepszych parametrów układu. Ciekawostką jest tu obecność potencjometru R14, który częściowo redukuje niezrównoważenie tranzystorów oraz wejścia wzmacniacza operacyjnego U1b, pracującego jako wzmacniacz różnicowy. R3 i R9 tworzą obciążenie prądowe dla układu różnicowego, ale Q3 kontroluje ten prąd, zmieniając spadek napięcia na R9, co z kolei przekłada się na napięcie odkładające się na rezystorach R1 i R2. Im napięcie na R9 jest bliższe zera, tym mniejsza amplituda sygnału różnicowego, który jest wzmacniany przez U1b. Dodatnie sygnały sterujące są sumowane i odwracane przez U1a, zaś sygnał z wyjścia tego wzmacniacza jest sumowany z napięciem z potencjometru R16, co pozwala wyregulować poziom amplitudy początkowej. Przy braku sygnału na wejściach kontrolnych, na wyjściu układu nie powinno być żadnego sygnału.

Rysunek 2. Bardzo prosty wzmacniacz sterowany napięciem oparty na parze różnicowej

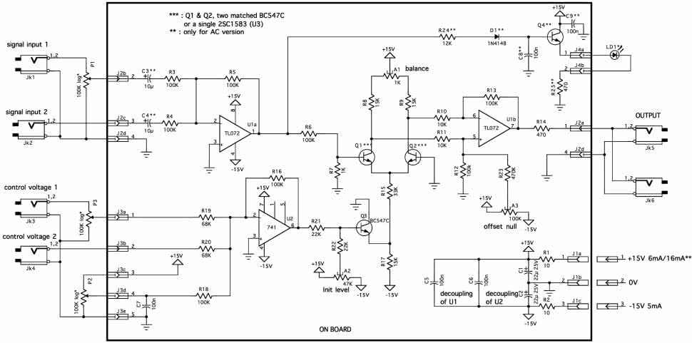
Spójrzmy na oryginalny schemat innego układu VCA, sprzedawanego jako moduł do syntezatorów analogowych [1] (rysunek 3). Układ działa dokładnie tak samo, jak przedstawiony wyżej, prosty układ VCA, ale posiada kilka dodatkowych elementów. Stopień wejściowy jest zrealizowany na wzmacniaczu operacyjnym w konfiguracji odwracającej, który sumuje dwa sygnały: jeden z opcją regulacji poziomu, drugi bez. W podobny sposób zrealizowano mieszanie dwóch sygnałów sterujących, przy czym układ jest rozbudowany o dodatkowy potencjometr pozwalający na regulację wzmocnienia, a co za tym idzie – głębokości „modulacji”. Na płytce znajduje się też prosty wskaźnik poziomu sygnału wejściowego oparty na tranzystorze Q4, diodzie LED i rezystorze ograniczającym jej prąd (R25). R24, D1 i C8 tworzą prostownik i filtr RC dla tranzystora. Elementy te można pominąć celem redukcji poboru prądu przez moduł, ale zdaniem Autora nie warto z nich rezygnować.

Rysunek 3. Schemat modułu Simple VCA ze strony YuSynth

Zakończenie

W syntezatorach nie spotyka się zwykle innych rozwiązań niż przedstawione w artykule układy. Realizacje te są proste, oferują dobre parametry i mają wystarczające pasmo przenoszenia dla zastosowań audio. W teorii można by rozważyć rozwiązanie oparte na układzie liniowego multiplikatora/dzielnika AD359 (rysunek 4), byłby to jednak zdecydowany przerost formy nad treścią.

Rysunek 4. Dwukanałowy wzmacniacz sterowany napięciem oparty na układzie AD539

W następnej części tego cyklu przyjrzymy się układom generującym obwiednię dla sygnałów z oscylatorów.

Paweł Kowalczyk, EP

Źródła:
[1] https://yusynth.net/Modular/EN/VCA/index.html

Elektronika Praktyczna Plus lipiec - grudzień 2012

Elektronika Praktyczna Plus

Monograficzne wydania specjalne

Elektronik kwiecień 2026

Elektronik

Magazyn elektroniki profesjonalnej

Raspberry Pi 2015

Raspberry Pi

Wykorzystaj wszystkie możliwości wyjątkowego minikomputera

Świat Radio marzec - kwiecień 2026

Świat Radio

Magazyn krótkofalowców i amatorów CB

Automatyka, Podzespoły, Aplikacje marzec 2026

Automatyka, Podzespoły, Aplikacje

Technika i rynek systemów automatyki

Elektronika Praktyczna kwiecień 2026

Elektronika Praktyczna

Międzynarodowy magazyn elektroników konstruktorów

Elektronika dla Wszystkich kwiecień 2026

Elektronika dla Wszystkich

Interesująca elektronika dla pasjonatów