Syntezatory dźwięku (4). Zaawansowane oscylatory VCO i generatory LFO

Syntezatory dźwięku (4). Zaawansowane oscylatory VCO i generatory LFO

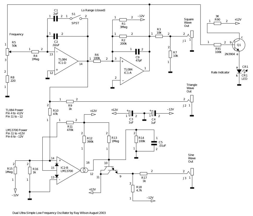
W poprzedniej części cyklu zapoznaliśmy się z układami konwertującymi sygnał napięcia sterującego (CV) i poznaliśmy podstawowe układy oscylatorów sterowanych napięciowo, pracujących w paśmie akustycznym. Układy te pozwalały uzyskać przebiegi trójkątny i prostokątny. Przydałyby się jednak też inne przebiegi, jak sinusoidalny i piłokształtny, a to wymaga rozbudowania oscylatora. Tym razem przyjrzymy się właśnie takiemu układowi, zapoznamy się też z dwoma oscylatorami LFO.

Oscylatory VCO na pasmo akustyczne są często układami skomplikowanymi i wymagającymi regulacji, dlatego też producenci syntezatorów i keyboardów odeszli od nich na rzecz syntezy cyfrowej lub banków próbek PCM. Pojedynczy układ DDS potrafi zaoferować wszystkie przebiegi w zakresie częstotliwości od miliherców do megaherców, z wysoką stabilnością częstotliwości. Jednakże podejście analogowe ma swój urok wynikający z niezwykłej płynności pracy, znacznie większych możliwości tworzenia brzmień w syntezatorach modularnych, a także z... niedoskonałości układów. Dlatego też syntezatory te tak naprawdę nigdy nie zniknęły, a obecnie są bardzo poszukiwane. Spójrzmy zatem na rozbudowany oscylator VCO do syntezatora modularnego.

Oscylator „z kosmosu”

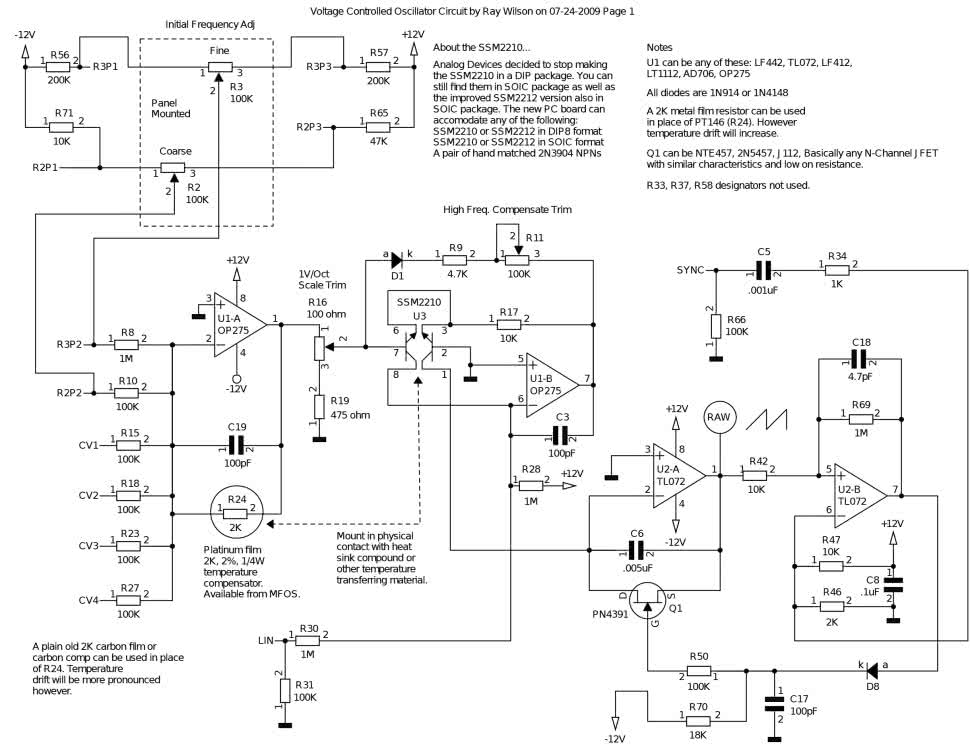
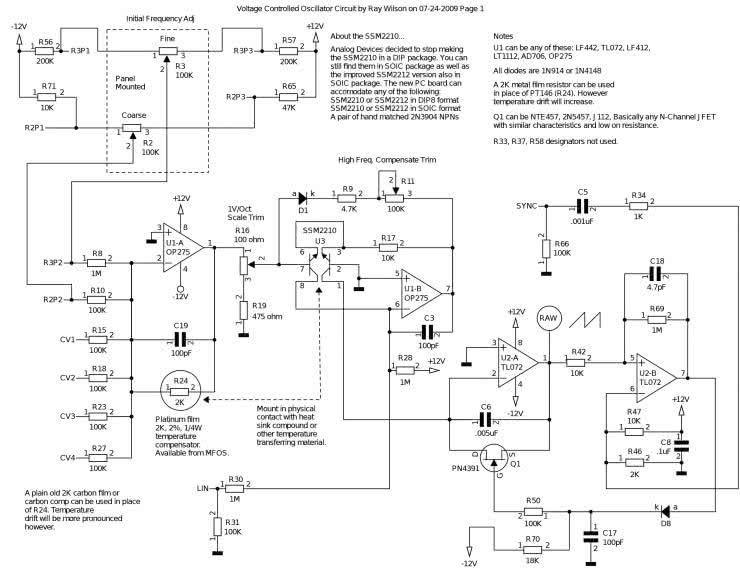
Omawiany układ oscylatora pochodzi ze strony Music From Outer Space [1] i został opracowany przez Raya Wilsona w 2009 roku. Układ ten oferuje szereg przebiegów do wyboru, a także wejście synchronizacji. Rysunek 1 pokazuje pierwszą część oscylatora: stopień wejściowy z mieszaczem czterech wejść CV, wejściem liniowym, konwerterem wykładniczym i oscylatorem generującym przebieg piłokształtny. Wzmacniacz U1A, wraz z towarzyszącymi komponentami, sumuje i redukuje napięcie sterujące do wartości 20 mV/V. Napięcie to trafia na bazę jednego z tranzystorów w układzie SSM2210, które pracują jako para różnicowa w pętli sprzężenia zwrotnego układu U1B. Ponieważ para różnicowa ma sprzężenie termiczne z rezystorem R24 (o specjalnie dobranym współczynniku termicznym), układ naturalnie kompensuje zmiany temperatury tranzystorów, zmieniając nieznacznie swoje wzmocnienie. Potencjometr R16 pozwala wyregulować skalowanie napięcia kontrolnego względem częstotliwości wyjściowej. Wzrost napięcia sterującego o 1 V powoduje dwukrotny wzrost prądu płynącego przez prawy tranzystor pary SSM2210. Elementy D1, R9 i R11 umożliwiają pobór większego prądu z dalszej części obwodu przy wyższych napięciach sterujących.

Rysunek 1. Zaawansowany oscylator VCO, część 1: sekcja konwertera napięcia na prąd wykładniczy oraz generator surowego przebiegu piłokształtnego

Prąd płynący do pinu 1 układu U3 powoduje, że układ U2A z kondensatorem C6 (w konfiguracji integratora) zaczyna podnosić liniowo napięcie na swoim wyjściu od 0 V do V+. Układ U2B pracuje jako komparator porównujący napięcie z wyjścia U2A z napięciem ustalonym przez dzielnik złożony z rezystorów R46 i R47. Wyjście U2B ma wartość bliską ujemnemu napięciu zasilania V– tak długo, jak sygnał na wyjściu U2A jest poniżej wartości około 2,2 V. Gdy jednak napięcie to zostanie przekroczone, na wyjściu pojawi się napięcie około 10,8 V, które przez diodę D8 ładuje kondensator C17, a zarazem poprzez R50 otwiera tranzystor Q1. Ten ostatni zwiera kondensator C6, resetując integrator. Ponieważ bramka Q1 ma bardzo wysoki opór, a prąd wsteczny D8 jest pomijalnie mały, kondensator C17 rozładowywany jest przez R70. Proces resetowania układu całkującego trwa około 1 μs, a przełączanie komparatora z napięcia ujemnego na dodatnie i z powrotem na ujemne – około 3 μs. Wejście LIN umożliwia liniową zmianę częstotliwości oscylacji układu poprzez modyfikację wartości prądu płynącego przez układ U3. Gdy na wejściu SYNC pojawia się sygnał, kondensator C5 i współtowarzyszące elementy wymuszają zresetowanie układu całkującego przy zboczu narastającym. Potencjometry R2 i R3 (umieszczone na panelu urządzenia) pozwalają na zgrubne i dokładne ustawienie częstotliwości oscylacji dla zadanego poziomu sygnału CV.

Rysunek 2 prezentuje dalszą część układu oscylatora, w której surowy sygnał piłokształtny (RAW) podlega wzmocnieniu i konwersji na przebiegi o innych kształtach. Układ U4A pracuje jako wzmacniacz odwracający o regulowanym przesunięciu (offsecie). Konwertuje on surowy sygnał piłokształtny 2,2 V na przebieg o amplitudzie 10 Vp-p, a R5 pozwala ustawić przesunięcie tak, by sygnał oscylował między –5 V a 5 V. Sygnał ten trafia następnie na bufor odwracający (U4B). Potem sygnały wyjściowe U4A i U4B trafiają przez diody D2 i D3 na wejście układu U4C, który ma wzmocnienie ustalone na wartość –2 V/V. Po odpowiedniej regulacji R7 i R5 na wyjściu U4C uzyskany zostanie przebieg trójkątny. Z powodu sposobu działania tego układu w przebiegu występują drobne zniekształcenia, które jednak nie są słyszalne. Zniekształcenie to wynika z ograniczonej prędkości narastania i opadania zboczy w układach U4A i U4B i trwa 6 μs na szczytach przebiegu trójkątnego. Źle ustawiona wartość R5 spowoduje pojawienie się przesunięcia między dodatnimi zboczami narastającymi i opadającymi przebiegu trójkątnego, R7 zaś ustala wyśrodkowanie przebiegu względem masy. Wzmacniacz U4D nie jest używany i – by nie generował zbędnych strat czy oscylacji – pracuje jako bufor.

Rysunek 2. Zaawansowany oscylator VCO, część 2: sekcja generowania poszczególnych przebiegów wyjściowych

Sygnał trójkątny trafia do wzmacniacza transkonduktancyjnego U5A (LM13700), z którym spotkaliśmy się w poprzedniej części tego cyklu. W opisywanym układzie wzmacniacz ów dodaje do przebiegu trójkątnego zniekształcenie, które zmienia go na aproksymowany przebieg sinusoidalny. Potencjometr R60 ustala napięcie odniesienia układu, a przez to symetrię zniekształcenia. Wartość za wysoka powoduje, że dodatnia strona przebiegu przypomina bardziej prostokąt, a ujemna trójkąt, zaś zbyt niska da efekt odwrotny. R64 ustala kształt przebiegu wyjściowego między przypominającym przebieg trójkątny a zbliżonym do fali prostokątnej. Tę regulację, według zaleceń Raya Wilsona, należy wykonać za pomocą miernika zniekształceń lub oscyloskopu i wzmacniacza audio metodą „na ucho i oko”. Autor sugeruje jednak ustawić stałą częstotliwość wyjściową oscylatora i taką samą częstotliwość w generatorze funkcyjnym, zsynchronizować oba za pomocą wejść SYNC i wizualne porównać oba sygnały ze sobą na oscyloskopie (ewentualnie można sygnał z generatora odwrócić i odjąć od sygnału z oscylatora, a następnie regulować oscylator aż do uzyskania płaskiej linii na oscyloskopie). Potencjometrem R59 trzeba natomiast ustawić wartość międzyszczytową sygnału wyjściowego na 10 V.

Sygnał piłokształtny z U4B trafia też przez diodę D4 na kondensator C13, a przez diody D5...D7 na kondensator C12. Na C13 mamy więc napięcie dodatnie z U4B (pomniejszone o napięcie przewodzenia D4), a na C12 napięcie ujemne, ale pomniejszone tym razem o spadek na trzech diodach D5...D7. Oba te napięcia są buforowane odpowiednio przez wtórniki U6A i U6B, po czym trafiają na potencjometr R39 zamontowany na panelu oscylatora. Napięcie to jest porównywane przez wzmacniacz U7 (pracujący jako komparator) z niezmienionym sygnałem z U4B. Na wyjściu uzyskujemy sygnał prostokątny o wypełnieniu regulowanym w zakresie 10...90%. Dodatkowo wejście PWM, doprowadzone do odwracającego wejścia U7, pozwala na modulację sygnału innym oscylatorem. I to już wszystko – opisany został cały układ oscylatora sterowanego napięciem. Niestety, Ray Wilson nie udostępnia wzorów PCB do samodzielnego wykonania, więc Czytelnik chcący wykonać ten oscylator zmuszony będzie zaprojektować płytkę od zera, opierając się na dostępnych rysunkach poglądowych rozmieszczenia elementów i wzorów ścieżek (co prawda, wzory ścieżek można wykorzystać w metodzie termotransferowej lub fototransferowej, ale wykonywanie płytek tymi metodami, a szczególnie płytek dwustronnych, jest kłopotliwe).

Oscylatory LFO

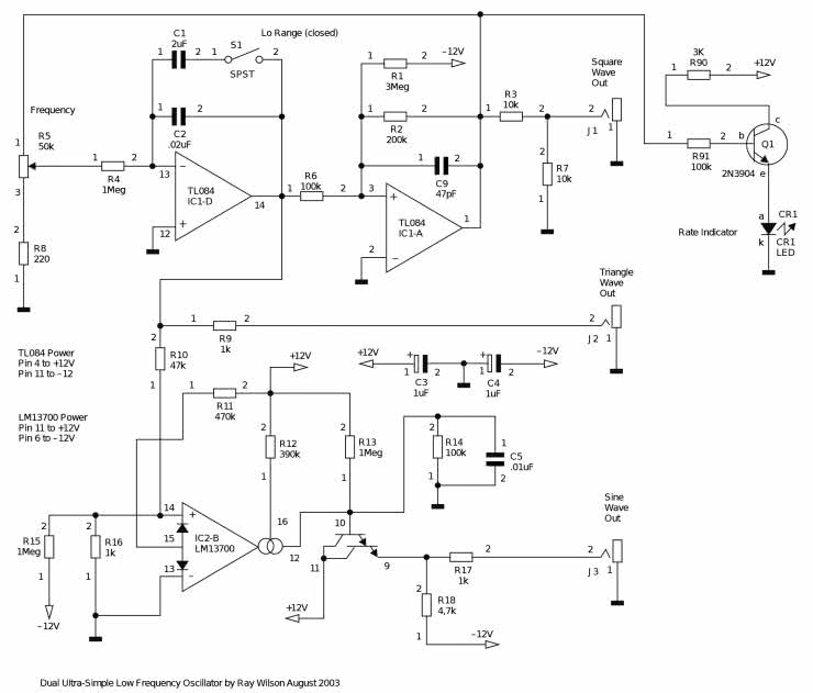
Oscylatory LFO można zbudować nieco prościej, gdyż w większości przypadków nie potrzebują one innej kontroli, niż prosty potencjometr lub dwa. Eliminuje to konieczność posiadania skompensowanej termicznie i specjalnie dobranej pary różnicowej, a układ konwersji z przebiegu trójkątnego do sinusoidalnego także może być uproszczony, gdyż częstotliwość pracy oscylatora zwykle nie sięga pasma akustycznego. Przykładowy obwód wg projektu Raya Wilsona [2] pokazuje rysunek 3. Warto pamiętać, że oscylatory LFO zwykle są stosowane do modulowania oscylatorów VCO lub do kontrolowania filtrów sterowanych napięciem (VCF). Niekiedy jednak zachodzi potrzeba posiadania układu LFO z wejściami kontrolnymi i jednym ze sposobów na jego zbudowanie jest użycie układu VCO i zmiana wartości elementów ustalających bazową częstotliwość pracy. Teoretycznie mając wystarczająco dużo oscylatorów VCO i LFO połączonych między sobą można uzyskać bardzo bogate brzmienie, przypominające klasyczne układy syntezy FM.

Rysunek 3. Połowa schematu prostego, podwójnego oscylatora LFO. Druga połowa jest identyczna

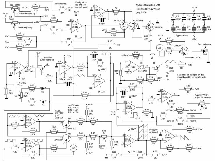
Ray Wilson zaprojektował też rozbudowany oscylator LFO z wejściami kontrolnymi [3], którego schemat pokazuje rysunek 4. Znajdziemy tu wiele podobnych elementów, co w oscylatorze VCO, ale zakres częstotliwości pracy jest dużo niższy i sięga nawet jednego cyklu na kilka minut. W połączeniu z filtrem sterowanym napięciem pozwala to na subtelną zmianę brzmienia syntezatora przez cały czas trwania utworu.

Rysunek 4. Rozbudowany generator LFO z wejściami CV i szerokim zakresem częstotliwości wyjściowych

Wzmacniacz U1A i U1B oraz towarzyszące im komponenty tworzą konwerter napięcia na prąd rosnący logarytmicznie. Czytelnik zauważy iż zamiast dopasowanej pary różnicowej układ wykorzystuje dwa oddzielne tranzystory Q1 i Q2, przy czym Q2 kontroluje kolejny tranzystor Q3, który z kolei steruje napięciem polaryzacji wzmacniacza transkonduktancyjnego U3A. Wzmacniacz ten kontroluje oscylator zbudowany z użyciem U2A, który jest typowym wzmacniaczem całkującym. Gdy prąd wpływa do wyjścia U3A, napięcie na wyjściu U2A rośnie, a gdy płynie w drugą stronę, napięcie na wyjściu U2A maleje. Sygnał z tego wyjścia trafia do komparatora U4A, a potem na wejście nieodwracające U3A przez diody D1 i D2, rezystory R27 i R30, oraz potencjometr R25 regulujący symetrię przebiegu trójkątnego przez zmianę balansu prądu płynącego z i do wejścia nieodwracającego U3A. W ten sposób możliwe jest sterowanie wartością prądu płynącego z/do wyjścia tego wzmacniacza – jego prąd polaryzacji jest kontrolowany przez logarytm napięcia sterującego, co z kolei określa czas ładowania i rozładowywania kondensatora C11. Autor projektu zaleca dość prostą metodę regulacji symetrii przebiegu trójkątnego przez podłączenie wejścia wyzwalania oscyloskopu do wyjścia U4A, wyjścia U2A zaś do wejścia przyrządu. Sam oscyloskop trzeba natomiast ustawić tak, by szczyty przebiegu były widoczne na skrajnych działkach ekranu. Potencjometrem R25 reguluje się balans prądu do momentu, aż „dolina” przebiegu znajdzie się na środkowej działce.

Wzmacniacz U2B odwraca sygnał trójkątny, podczas gdy wzmacniacz U4B czyni to samo z sygnałem wyjściowym komparatora U4A. Przebiegi z wejścia i wyjścia U4A sterują tranzystorami Q4 i Q5 pracującymi jako przełączniki analogowe, co pozwala mieszać sygnały z U2A i U2B celem stworzenia przebiegu piłokształtnego. Tranzystory Q4 i Q5 pracują w taki sposób, by sygnał minimalnego napięcia na drenie Q4 „spotykał się” z sygnałem maksymalnej wartości na drenie Q5, by następnie spaść do minimalnej wartości napięcia na drenie Q5 w bardzo krótkim czasie. Suma tych sygnałów trafia na wejście U5A, który je łączy, a sygnał wyjściowy jest odwracany przez wzmacniacz U5B. Potencjometr R46 pozwala doregulować ten przebieg, by nie miał zbędnego „schodka”. Sygnał z wyjścia wzmacniacza U5A trafia do wzmacniacza U6A, który pracuje jako kolejny komparator i wytwarza przebieg prostokątny. Potencjometr R37 reguluje napięcie przełączania komparatora, a tym samym szerokość impulsu. Sygnał z U6A jest odwracany przez wzmacniacz U6B głównie dlatego, że bez takiego zabiegu trzeba by było zamienić połączenia potencjometru na panelu frontowym. Druga połowa wzmacniacza transkonduktancyjnego U3 (U3B) pracuje jako układ zniekształcający przebieg trójkątny do aproksymacji przebiegu sinusoidalnego. Tranzystor Q6 steruje diodą LED wskazującą częstotliwość oscylatora – jego baza jest w tym celu sterowana sygnałem z wejścia U4B. Przy podanych wartościach komponentów częstotliwość oscylacji tego układu mieści się w zakresie od około 8,3 mHz do około 600 Hz.

Alternatywą dla opisanych układów jest wykorzystanie osobnych, prostych oscylatorów generujących tylko jeden rodzaj przebiegu, np. sinus, trójkąt czy prostokąt. Można też zastosować układ ICL8038, który występuje często jako serce prostych generatorów funkcyjnych sprzedawanych jako zestawy do samodzielnego montażu. Przykładem może być generator funkcyjny AVT823 opisany w EP 09/1999. Takie rozwiązanie pozwala na stworzenie modułu oscylatora o szerokim zakresie częstotliwości, który doskonale się sprawdzi jako modulator dla innych oscylatorów, filtrów i wzmacniaczy sterowanych napięciem.

Zakończenie

Temat oscylatorów sterowanych napięciem oraz oscylatorów niskiej częstotliwości został dokładnie omówiony w tej i poprzedniej części niniejszej serii. W następnym odcinku zajmiemy się wzmacniaczami sterowanymi napięciem, które pozwalają połączyć oscylatory w układy modulacji amplitudy, a ponadto stanowią podstawę generatorów obwiedni.

Paweł Kowalczyk, EP

 

Źródła:

[1] https://musicfromouterspace.com/analogsynth_new/VCO20120618REV0/VCO20120618REV0.html
[2] https://musicfromouterspace.com/analogsynth_new/OLDIESBUTGOODIES/LFO/lfo-3.html
[3] https://musicfromouterspace.com/analogsynth_new/VCLFO200607/VCLFO200607.php

Elektronika Praktyczna Plus lipiec - grudzień 2012

Elektronika Praktyczna Plus

Monograficzne wydania specjalne

Elektronik luty 2026

Elektronik

Magazyn elektroniki profesjonalnej

Raspberry Pi 2015

Raspberry Pi

Wykorzystaj wszystkie możliwości wyjątkowego minikomputera

Świat Radio styczeń - luty 2026

Świat Radio

Magazyn krótkofalowców i amatorów CB

Automatyka, Podzespoły, Aplikacje listopad - grudzień 2025

Automatyka, Podzespoły, Aplikacje

Technika i rynek systemów automatyki

Elektronika Praktyczna styczeń - luty 2026

Elektronika Praktyczna

Międzynarodowy magazyn elektroników konstruktorów

Elektronika dla Wszystkich luty 2026

Elektronika dla Wszystkich

Interesująca elektronika dla pasjonatów