Jak uczynić sygnał zbalansowanym?

Jak uczynić sygnał zbalansowanym?

W analogowej technice audio sygnały są przesyłane na dwa sposoby: w postaci asymetrycznej (zwanej niezbalansowaną) albo symetrycznej, określaną mianem zbalansowanej. Jak można przejść z pierwszego rodzaju na drugi i z czym się to wiąże?

Dominujące w technice audio terminy dotyczące sposobów transmisji sygnału (zbalansowany i niezbalansowany) wywodzą się wprost od anglojęzycznych określeń balanced i unbalanced, tudzież single-ended. W polskim języku technicznym dominują określenia symetryczny (lub różnicowy) i asymetryczny. Jednak cały czas chodzi o to samo: przesyłanie sygnału w postaci różnicy potencjałów między dwoma przewodami lub między przewodem a masą, którą typowo jest ekran kabla. W dalszej części tego artykułu będę posługiwał się terminologią znaną ze sprzętów audio, czyli „zbalansowany/niezbalansowany”.

Skoro o kablach mowa, to najczęstszym medium realizującym połączenia zbalansowane jest kabel ze złączami XLR. Z kolei do połączeń niezbalansowanych używa się kabli z wtykami chinch (często występującymi pod nazwą RCA od firmy, która wprowadziła je na rynek) albo Jack (monofoniczne lub stereofoniczne), kiedyś również DIN – obecnie będące na wymarciu. Jakie jednak złącza nie byłyby używane, zasada działania jest taka sama: w połączeniu zbalansowanym mamy dwie identyczne żyły, którymi transmitowany jest sygnał w postaci różnicowej. Żyły te są ze sobą możliwie mocno związane, aby zakłócenia pochodzące z zewnątrz działały na oba przewodniki w możliwie jednakowym stopniu – dzięki temu odbiornik wyeliminuje zaburzenia na drodze odejmowania potencjałów żył. Oplot (zwany ekranem) kabla jest ważny, ale nie odgrywa żadnej roli we właściwej transmisji sygnału. Z kolei sygnał niezbalansowany jest przesyłany żyłą wewnętrzną przewodu ekranowanego, zaś oplot stanowi drogę powrotną dla tego prądu. W tej wersji jakość oplotu ma duże znaczenie dla przesyłanego sygnału, gdyż nie tylko go przewodzi, ale także ekranuje żyłę wewnętrzną przed oddziaływaniem zewnętrznych pól elektromagnetycznych.

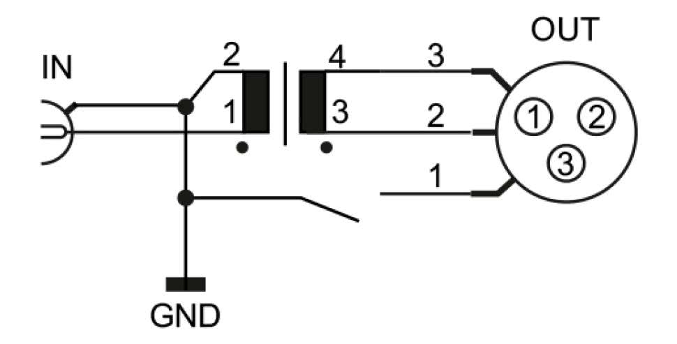
Tyle teorii – teraz czas na praktykę. Wielu producentów dokonuje „konwersji” (choć należałoby to określenie ująć w podwójny lub potrójny cudzysłów) sygnału niezbalansowanego na zbalansowany poprzez zwykłe podłączenie do masy żyły zanegowanej (nazywanej ujemną, odwróconą lub zimną), zaś sygnał podają na żyłę „prostą” (dodatnią, nieodwróconą, czy też gorącą – nazw jest sporo). Schemat tej konstrukcji znajduje się na rysunku 1. Do jej zalet można zaliczyć niski koszt i prostotę – prościej i taniej już być nie może. Na tym lista zalet jednak się kończy. Wadą jest fakt, że sygnał w żaden sposób nie został zbalansowany, więc tylko dobry odbiornik sygnału zbalansowanego, który faktycznie realizuje odejmowanie sygnałów, może jakkolwiek tę sytuację uratować. Dalsza część krytyki: żyły są sterowane różną impedancją, co ma wpływ na odbicia sygnału w długich połączeniach. Przebieg ma również o 6 dB mniejszy poziom w stosunku do sygnału zbalansowanego. W ramach modyfikacji można co najwyżej wyrównać impedancje włączając odpowiednie rezystory szeregowo z zaciskami 2 i 3 złącza XLR.

Rysunek 1. Najprostsze podłączenie wyjścia zbalansowanego do wejścia niezbalansowanego

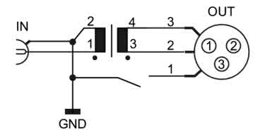
Starczy, nie kopie się leżącego. Bardzo skuteczne w realizacji połączeń zbalansowanych są transformatory (rysunek 2), które w naturalny sposób potrafią wymusić różnicę potencjałów między żyłami, w ogóle nie angażując w to masy układu. Pozwala to na przecinanie pętli masy (która potrafi się tworzyć między urządzeniami poprzez oploty kabli), jak również na pracę urządzeń zasilanych z różnych źródeł, bez obawy o przepływ prądów wyrównujących przez ekrany okablowania – stąd też widoczny na schemacie przełącznik. Jednak transformatory mają sporo ograniczeń: głównie pod względem pasma przenoszenia, charakterystyki amplitudowej (zniekształconej przez rezonans własny) oraz nierównej charakterystyki fazowej. Przez to mają swój wpływ na finalne brzmienie systemu, które nie każdemu się podoba. Wymagają też, choć to mniejszy problem, źródła sygnału niezbalansowanego zupełnie pozbawionego składowej stałej, która mogłaby podmagnesowywać rdzeń. Transformatora można również użyć do zwiększenia amplitudy sygnału, wystarczy odpowiednio dobrać jego przekładnię. Można też łatwo odwrócić fazę sygnału, zamieniając wyprowadzenia po jednej ze stron. Ale to nadal transformatory – relatywnie ciężkie i drogie.

Rysunek 2. Użycie transformatora do balansowania sygnału

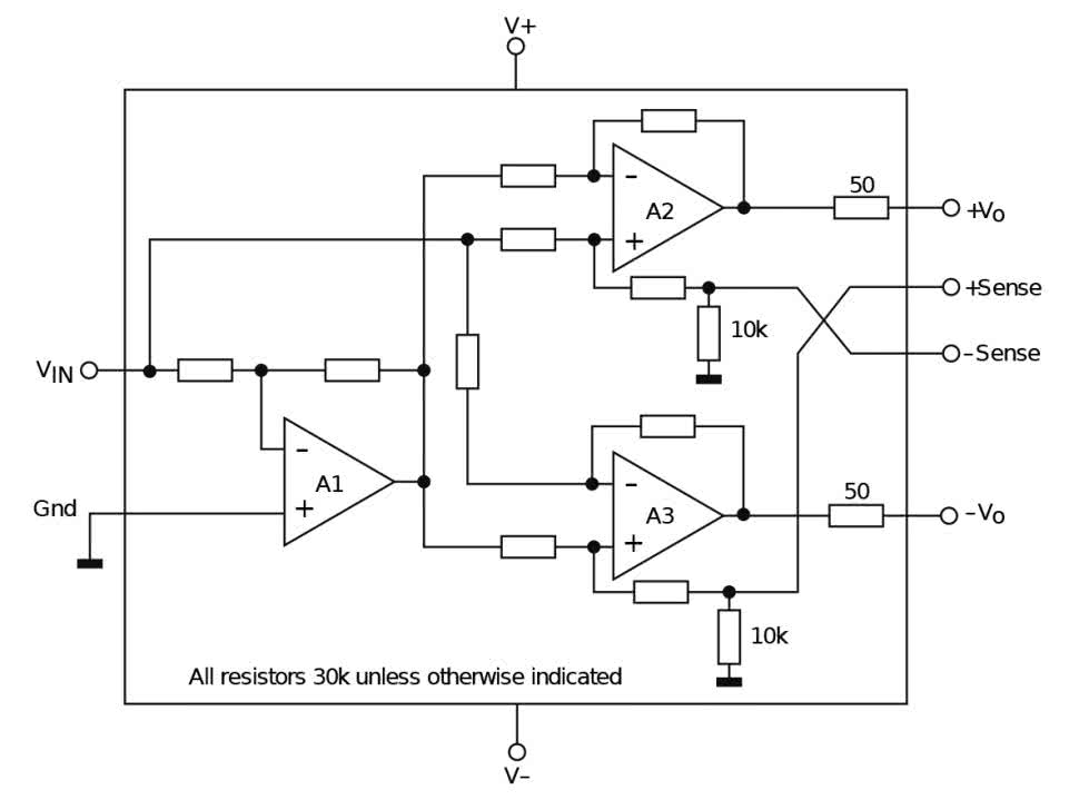
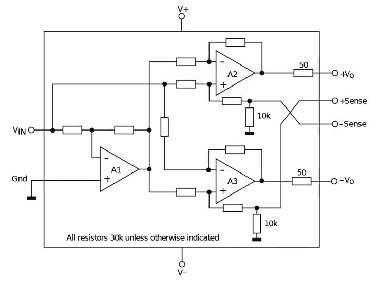
Pozostałe metody uzyskiwania sygnału zbalansowanego są już czysto elektroniczne. Jedną z nich, najprostszą w użyciu, choć mało podatną na modyfikacje, jest zastosowanie specjalizowanego układu scalonego, tzw. sterownika linii. Przykładem jest układ z rodziny DRV13x (DRV134 lub DRV135, różnią się obudową), którego uproszczony schemat można zobaczyć na rysunku 3. Zawiera on obwody mogące kompensować rezystancję połączeń, których użycie nie jest jednak obowiązkowe i można ich wejścia po prostu zewrzeć z wyjściami. Zaletą jest z pewnością prostota aplikacji, bowiem jedynymi niezbędnymi elementami są dwa kondensatory odsprzęgające zasilanie. Bardzo szerokie pasmo przenoszenia, wysoka liniowość i niskie zniekształcenia to kolejne atuty tego układu. Dodatkowo jego topologia zapewnia możliwie małe przesunięcie czasowe między kanałami. Do wad tego układu zaliczyłbym relatywnie wysoką cenę (choć jest to dyskusyjne), brak możliwości ingerencji w poszczególne elementy oraz zupełny brak zamienników, które mogłyby być użyte w razie niedoborów tego układu na rynku bądź zaprzestania jego produkcji.

Rysunek 3. Uproszczony schemat wewnętrzny układu z rodziny DRV13x [1]

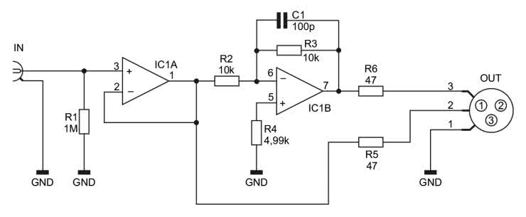
Dlatego, pomimo niezaprzeczalnych zalet układu DRV134/DRV135, sam stosuję od lat obwód pokazany na rysunku 4. W przeciwieństwie DRV13x, nie ma tak znakomitych parametrów, które z pewnością doceniliby profesjonaliści, za to umożliwia użytkownikowi dosyć swobodne „grzebanie” w układzie i jego modyfikację, zwłaszcza poprzez wymianę wzmacniacza operacyjnego. Część użytkowników systemów audio bardzo sobie to ceni, więc czemu by im tego nie umożliwić? W swoich urządzeniach, po stronie nadawczej, nie stosuję przełączników odłączających oplot kabla, czyli wyprowadzenie numer 1 złącza XLR.

Rysunek 4. Schemat ideowy konwertera sygnału niezbalansowanego na zbalansowany bazującego na wzmacniaczach operacyjnych

Od strony układowej opisywany układ to bardzo proste rozwiązanie. Pierwszy stopień – wtórnik napięciowy – redukuje impedancję źródła niemal do zera. Rezystor R1 nie jest konieczny, bo źródło sygnału z reguły ma dosyć niską rezystancję wyjściową, która zapewnia polaryzację wejścia nieodwracającego, ale wolę dodać go na płytce, aby wzmacniacz operacyjny nie utracił polaryzacji nawet na chwilę, co mogłoby się przytrafić podczas np. rozpinania urządzenia na bloki podczas naprawy. Drugi stopień to wzmacniacz odwracający o wzmocnieniu –1 V/V, który wytwarza sygnał odwrócony w fazie w stosunku do pierwotnego. Dlatego wtórnik napięciowy, poza ustaleniem impedancji sterującej żyłą „gorącą” kabla XLR, gwarantuje również, że wzmacniacz oparty na układzie IC1B będzie miał wzmocnienie dokładnie –1 V/V, a nie mniej, co mogłoby mieć miejsce w sytuacji, gdyby rezystancja R2 została zsumowana z istotną impedancją wyjściową źródła sygnału niezbalansowanego. Dodanie C1 pozytywnie wpływa (według testów) na ograniczenie poziomu szumów w układzie przy jednoczesnym zachowaniu szerokiego pasma przenoszenia i szybkiej odpowiedzi impulsowej. Rezystory R5 i R6 ustalają impedancję wyjściową układu, co z jednej strony umożliwia dopasowanie do impedancji kabla XLR, zaś z drugiej utrudnia wzbudzenie się wzmacniaczom operacyjnym, które bez nich sterowałyby obciążeniem pojemnościowym (patrz Notatnik Konstruktora, EP 09/2023).

Najczęściej w opisywanym układzie stosuję popularny, podwójny wzmacniacz operacyjny typu TL082, a to z dwóch względów. Po pierwsze, jest on stabilny przy wzmocnieniu jednostkowym (unity gain stable), więc nie sprawia problemów przy pracy w konfiguracji wtórnika napięciowego – uczulam na to, gdyż niektóre „audiofilskie” wzmacniacze operacyjne mają z tym problemy, objawiające się głównie przez uporczywe wzbudzanie. Drugą zaletą TL082 i podobnych mu układów są wejścia JFET, więc nie ma potrzeby przejmowania się kompensacją prądów polaryzujących wejścia. Choć i tak, przy takiej topologii układu, wyjściowa składowa stała sygnału różnicowego będzie niemal równa zeru, ponieważ ewentualny offset napięciowy, wynikający z braku wyżej wymienionej kompensacji, doda jedynie wtórnik – drugi stopień, czerpiący sygnał z pierwszego, jest już bardzo dobrze skompensowany. Jedynym realnym źródłem składowej stałej między żyłami „gorącą” i „zimną” może być zatem tylko wejściowy offset napięciowy wzmacniacza operacyjnego.

Michał Kurzela, EP

Źródła:

[1] https://www.ti.com/lit/ds/symlink/drv134.pdf

Elektronika Praktyczna Plus lipiec - grudzień 2012

Elektronika Praktyczna Plus

Monograficzne wydania specjalne

Elektronik styczeń 2026

Elektronik

Magazyn elektroniki profesjonalnej

Raspberry Pi 2015

Raspberry Pi

Wykorzystaj wszystkie możliwości wyjątkowego minikomputera

Świat Radio styczeń - luty 2026

Świat Radio

Magazyn krótkofalowców i amatorów CB

Automatyka, Podzespoły, Aplikacje listopad - grudzień 2025

Automatyka, Podzespoły, Aplikacje

Technika i rynek systemów automatyki

Elektronika Praktyczna grudzień 2025

Elektronika Praktyczna

Międzynarodowy magazyn elektroników konstruktorów

Elektronika dla Wszystkich luty 2026

Elektronika dla Wszystkich

Interesująca elektronika dla pasjonatów